CircRNA_0050486 promotes cell apoptosis and inflammation by targeting miR-1270 in atherosclerosis
Introduction
Atherosclerosis (AS) is a chronic inflammatory disease and remains a major cause of cardiovascular disease (1). Previous studies have reported that the pathogenesis of AS is characterized by endothelial damage, metabolic disorder, inflammatory reactions, foam cell formation, and plaque rupture (2,3). Inflammation contributes to atherosclerotic plaque formation and rupture (4). Furthermore, oxidized low-density lipoprotein (oxLDL) stimulates monocyte recruitment by releasing pro-inflammatory molecules, which induce the differentiation of monocytes into macrophages and promote AS development (5), and induces endothelial cell injury to participate in the pathogenesis of AS (6). Therefore, identifying effective AS biomarkers or therapeutic targets has clinical and theoretical importance.
Circular RNAs (circRNAs) are a special class of non-coding RNA (ncRNA) molecules, which have a closed ring structure without 3'- and 5'-ends compared with linear RNA (7). Studies have shown that circRNAs can act as competing endogenous RNAs (ceRNAs) to decrease the inhibition of miRNAs on their target genes and promote target gene expression in cells (8,9). Mounting evidence confirms the dysregulated expression and biological functions of circRNAs in various diseases, including heart failure, breast cancer, lung cancer, osteosarcoma, and coronary artery disease (10,11). Recent studies have found that circRNAs play a key role in the development and progression of AS (12,13). For example, Zeng et al. reported that circMAP3K5 decreased human coronary artery smooth muscle cells proliferation by targeting the miR-22-3p/TET2 axis (14). However, the specific details of circRNAs effect on the inflammatory response in AS remain unclear.
In our study, we analyzed the expression profile of circRNAs in three oxLDL-treated macrophage samples and three macrophage control samples using bioinformatics methods. The expression and biological function of circ_0050486 were verified in oxLDL-induced THP-1 macrophages. Next, the miRNA and target genes of circ_0050486 were predicted by functional enrichment analysis. Further, the expression and function of circ_0050486 target miRNAs were explored in oxLDL-induced THP-1 macrophages. Finally, we identified the biological function and mechanism of circ_0050486 and the targeted miRNAs in AS. We present the following article in accordance with the MDAR reporting checklist (available at https://atm.amegroups.com/article/view/10.21037/atm-22-3745/rc).
Methods
Data collection and processing
The study was conducted in accordance with the Declaration of Helsinki (as revised in 2013). We downloaded the GSE107522 dataset from the Gene Expression Omnibus (GEO) database. The GSE107522 dataset included three oxLDL-treated macrophage samples and three macrophage control samples.
Differentially expressed circRNAs (DECs) analysis
After data normalization, we performed a DECs analysis using R software (version 3.24.3, http://bioconductor.org) based on |log2 fold change (FC)|>1 and a P value <0.05 in three macrophage control samples and three oxLDL-treated macrophage samples. A heatmap and volcano plot of the upregulated DECs visualized the results using the “ggplot2” and “pheatmap” R software packages.
Prediction of circRNA-targeted miRNAs
To further demonstrate the potential mechanism of circ_0050486 in AS, the interacting miRNAs of circ_0050486 were predicted with CircRNA Interactome (https://circinteractome.irp.nia.nih.gov/) (15). The circ_0050486-miRNA network was visualized using Cytoscape software (http://www.cytoscape.org/).
Predicting the target genes of miRNAs
The miR-145 and miR-1270 target prediction databases miRWalk (16), Targetscan, and miRDB (17) were used to predict the target mRNAs of miR-145 and miR-1270. We obtained the common predicted target genes using Perl script based on the three databases. Finally, the common target genes were enriched and visualized using Cytoscape software.
Functional enrichment analysis
ClueGO is a useful plug-in tool in Cytoscape that visuals the functional ontology and pathway annotation networks of target genes for functional enrichment analysis (18). We used Cytoscape ClueGO for the functional enrichment analysis of the target genes. Through the above steps, we construct the ceRNA network.
Cell culture and treatment
The human monocyte cell line THP-1 was obtained from the American Type Culture Collection (ATCC). The THP-1 cells were cultured in RPMI1640 (Gibco, USA) containing 10% fetal bovine serum, 100 U/mL streptomycin, and 100 µg/mL penicillin. The THP-1 cells were cultured in a humidified incubator with 5% CO2 at 37 ℃. When the cells were cultured to 80% confluency, 100 ng/mL Phorbol 12-myristate 13-acetate (PMA) was added to the cells for 72 h to induce differentiation of monocytes (THP-1 cells) to macrophages. The cell model was established by oxLDL. Then, the macrophages were induced with 100 µg/mL oxLDL to form foam cells.
Cell transfection
For cell transfection, plasmids containing short hairpin RNA (shRNA) targeting circ_0050486 or negative control (NC), mimic-NC, and miR-1270 mimics (Shanghai Rainbow Co. Ltd., Shanghai, China) were transfected into oxLDL-induced THP1-macrophages using Lipofectamine 2000 (Invitrogen, CA, USA). The cells were cultured for 48 h before subsequent experiments.
Quantitative real-time reverse transcription polymerase chain reaction (qRT-PCR) assay
Total RNA was isolated from the differently treated THP-1 cells using Trizol reagent (Invitrogen, USA). The total RNA was synthetized to cDNA using a miRNA reverse transcription kit (Takara, Japan). The qRT-PCR assay was measured with a cDNA template on an ABI 7500 fast PCR system. GAPDH and U6 were used as the internal reference genes for circRNAs and miRNAs. The relative expressions were analyzed by the 2-△△Ct method. The sequence for each primer is shown in Table 1.
Table 1
| Gene name | Sequence |
|---|---|
| hsa_circ_0005699 | F: GGCATCTTCACACGTCTCAA |
| R: CGGGTACAAGGGGAGGTAAG | |
| hsa_circ_0050486 | F: ACTCACATTGCCAAAACCCT |
| R: AAGGGCTTCAGTCACCATGA | |
| hsa_circ_0007478 | F: TGCCTACATTCCTGCTCACA |
| R: TCCCCAAGTACCAAGTGCAT | |
| hsa_circ_0026218 | F: CGGCTCTGTGACACCCTTTT |
| R: CCAATCCAGCTGCTTTGACA | |
| hsa_circ_0092327 | F: GCAGAGGGTTCAGTGAGGAT |
| R: GCCATCACCTCTCCTCACTT | |
| hsa_circ_0092283 | F: AAGGGTTTGGTGGGATCCTG |
| R: CATTTTCCCCTAAGCGCCTG | |
| hsa_circ_0003645 | F: CTGCTTCATCACCATCCCCT |
| R: AATCACGGCCAAAGGAAACC | |
| hsa_circ_0064924 | F: TTGGCCTCAGCTCTTGAGG |
| R: CATGCACTGTCTTCTGGG | |
| hsa_circ_0008896 | F: CGCCCCGATTTCTTTTACCG |
| R: TCTTGTCTGTTCGCCGGATA | |
| miR-1270 | F: GGGCTGGAGATATGGAAGA |
| R: CAGTGCGTGTCGTGGAGT | |
| miR-1272 | F: GGGGATGATGATGGCAGCAAAT |
| R: CAGTGCGTGTCGTGGAGT | |
| miR-145 | F: GGGGTCCAGTCCCAGGA |
| R: CAGTGCGTGTCGTGGAGT | |
| miR-182 | F: GGGTGGCAATGGTAGAACT |
| R: CAGTGCGTGTCGTGGAGT | |
| miR-409-3p | F: GGGGAATGTGCTCGGTGA |
| R: CAGTGCGTGTCGTGGAGT | |
| miR-431 | F: GGGTGTCTGCAGGCCGT |
| R: CAGTGCGTGTCGTGGAGT | |
| miR-432 | F: GGGTCTGGAGTAGGTCAT |
| R: CAGTGCGTGTCGTGGAGT | |
| miR-615-5p | F: GGGGGGGGTCCCCGGTGCT |
| R: CAGTGCGTGTCGTGGAGT | |
| miR-620 | F: GGGATGGAGATAGATAT |
| R: CAGTGCGTGTCGTGGAGT |
qRT-PCR, quantitative real-time reverse transcription polymerase chain reaction.
Enzyme-linked immunosorbent assay (ELISA)
The ELISA kits for interleukin-6 (IL-6) (cat. no. CSB-E04638h) and tumor necrosis factor-alpha (TNF-α) (cat. no. CSB-E04740) were purchased from Wuhan Cusabio Biotechnology Co., Ltd. (Wuhan, Hubei, China). The reagents and samples were prepared according to the manufacturer’s instructions. Within 5 minutes of the termination of the reaction, the optical density (OD) of each hole was measured sequentially at a wavelength of 450 nm with an enzyme labeling instrument. Three independent experiments were conducted.
Cell apoptosis assay
The cell apoptosis rates were determined by flow cytometry assay. Briefly, the differently treated TPH-1 cells were collected and washed twice with PBS. Flow cytometry binding buffer (600 µL) was added to the cells. Then, the cells were stained with Annexin V/FITC (5 µL) and 5 µL PI and incubated in the dark for 15 min. The apoptosis rate was detected with a Novocyte flow cytometer (ACEA Biosciences Inc., San Diego, CA, USA).
Dual-luciferase reporter gene assay
The binding sites between circ_0050486 and miR-145 or miR-1270 were predicted by the CircInteractome online database. The correctly sequenced circ_0050486 WT and circ_0050486 MUT luciferase reporter plasmids were transfected to the model cells with miR-145 mimic or miR-1270 mimic and mimic-NC. Following 48 h transfection, the dual-luciferase reporter assay was used to detect the luciferase activity.
Statistical analysis
SPSS20.0 software was used for the statistical analysis. The collected data are presented as means ± SD from at least three repeated experiments. One-way analysis of variance (ANOVA) or the Student’s t-test was used for the between-group comparisons, where a P value <0.05 was considered statistically significant.
Results
Identification of DECs in the oxLDL-treated macrophages
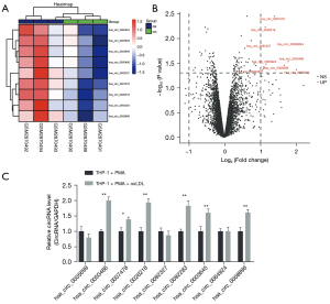
To explore the circRNA function in AS, we analyzed the circRNA expression profiles from the GSE107522 dataset. A total of nine DECs were obtained and are shown in the heatmap (Figure 1A) and volcano plot (Figure 1B). The nine upregulated circRNAs were analyzed with R software using the limma package based on |log2FC|>1 and P<0.05 in oxLDL-induced THP-1 macrophages compared with the control group. A qRT-PCR assay was conducted to verify the expression level of the nine DECs in oxLDL THP-1 macrophages. Compared with the THP-1 + PMA group, the mRNA levels of has_circ_0050486, has_circ_0007478, has_circ_0026218, has_circ_0092283, has_circ_003645, and has_circ_0008896 were markedly increased in the THP-1 + PMA + oxLDL group (Figure 1C). Of these, has-circ-0050486 had the most significantly increased mRNA level compared with the THP-1 + PMA group. Therefore, we chose has_circ_0050486 to explore the function and molecular mechanism of the THP-1 + PMA + oxLDL group.
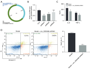
Knockdown of circ_0050486 inhibited inflammation and apoptosis in oxLDL-induced THP-1 macrophages
We performed qRT-PCR, ELISA, and flow cytometry assays to investigate the functions of circ_0050486 in AS. Firstly, we demonstrated the sequence characteristics of circ_0050486 (Figure 2A). The shRNA-1, shRNA-2, and shRNA-3 of circ_0050486 were constructed into lentivirus and then transfected into oxLDL-induced THP-1 macrophages. Our results showed that the level of circ_0050486 was significantly suppressed after circ_0050486 shRNA1 and shRNA2 transfection, with the shRNA1 circ_0050486 transfection being the most significant (Figure 2B). Next, IL-6 and TNF-α concentrations were detected by ELISA. The results showed that circ_0050486 shRNA1 significantly inhibited IL-6 and TNF-α levels in the model cells compared with NC cells (Figure 2C). Furthermore, cell apoptosis was detected by flow cytometry assay, and the results demonstrated that circ_0050486 shRNA1 suppressed the apoptotic rates (Figure 2D). These results suggested that knockdown of circ_0050486 repressed the inflammatory response and apoptosis in oxLDL-induced THP-1 macrophages.
Circ_0050486 suppressed inflammation and apoptosis by targeting miR-1270 in an oxLDL-induced THP-1 macrophage phenotype
To investigate how circ_0050486 regulated inflammation and apoptosis in AS, we looked for the downstream target genes of circ_0050486 using the CircRNA Interactome database. As shown in Figure 3A, nine miRNAs were predicted as the potential target miRNAs of circ_0050486. The qRT-PCR assay showed that miR-1270, miR-145, and miR-182 were negatively correlated with circ_0050486. The expression of miR-1270, miR-145, and miR-182 were significantly decreased in the model group compared with the control group, and knockdown of circ_0050486 markedly increased the expression of miR-1270, miR-145, and miR-182 (Figure 3B). The relative luciferase activity was significantly decreased in the model cells co-transfected with WT circ_0050486, and miR-145 mimics or miR-1270 mimics compared with NC; while the model cells co-transfected with MUT-circ_0050486 and miR-145 mimics or miR-1270 mimics reversed the luciferase activity (Figure 3C). These results suggested that miR-145 and miR-1270 were target genes of circ_0050486.
Previous study has reported that miR-145 promotes chronic inflammation by regulating multiple pathways in AS (19). Therefore, we chose miR-1270 to further explore inflammation and apoptosis in the THP-1 + PMA + oxLDL cell model. IL-6 and TNF-α concentrations were detected using ELISA, and the results showed that upregulated miR-1270 significantly inhibited IL-6 and TNF-α levels in the model compared with NC (Figure 3D). Furthermore, cell apoptosis was detected with a flow cytometry assay, and results showed that upregulated miR-1270 suppressed the apoptotic rates (Figure 3E). Together, these results suggested that knockdown of circ_0050486 repressed the inflammatory response and apoptosis by targeting miR-1270 in oxLDL-induced THP-1 macrophages.
Functional enrichment analysis of miR-145 and miR-1270 target genes
It has been reported that miRNAs regulate the development of AS by targeting the 3'UTR of the target genes. To further explore how the targeted miRNAs of circ_0050486 regulated inflammation and apoptosis, we used the miRwalk, Targetscan, and miRDB databases to predict the target genes of miR-145 and miR-1270. The functional enrichment analysis of miR-145 and miR-1270 targeted genes was established using Cytoscape software. As shown in Figure 4A,4B, the 56 target genes of miR-145 were enriched in 19 functional pathways, and the 27 target genes of miR-1270 were enriched in 21 functional pathways. Interestingly, these genes were enriched in immune response, embryonic hemopoiesis, monocyte chemotaxis, and T cell differentiation. A Venn diagram showed that 27 common target genes were found in the 446 target genes of miR-145 and the 276 target genes of miR-1270 (Figure 4C). The common target genes of miR-145 and miR-1270 are shown in Figure 4D and include NF1A, MMP16, and USP31. Furthermore, we found that these target genes were reported to regulate inflammation and apoptosis in AS. Therefore, these results suggest that the target genes of circ_0050486 targeting miR-145 and miR-1270 could be potential therapeutic targets of AS.
Discussion
AS is a major cause of cardiovascular disease and is associated with high morbidity and mortality worldwide (20). Moreover, clinical and experimental studies have revealed that aging and inflammation are factors associated with the increased incidence of atherosclerosis (21). The discovery of ncRNAs, including miRNAs, lncRNAs, and circRNAs, and their identification as key regulators in biological processes has made them a research focus in various diseases (22). CircRNAs have been explored in the diagnosis and treatment of various diseases via gene sequencing data analysis and bioinformatics technologies (23). In this study, we analyzed microarray datasets to identify nine upregulated DECs in GSE107522. The qRT-PCR assay verified that the mRNA levels of has_circ_0050486, has_circ_0007478, has_circ_0026218, has_circ_0092283, has_circ_003645, and has_circ_0008896 were markedly increased in the THP-1 + PMA + oxLDL group compared with the THP-1 + PMA group. Of these, has-circ-0050486 had the most significantly increased mRNA level compared with the THP-1 + PMA group. Next, we chose has_circ_0050486 to explore its function and molecular mechanism in the THP-1 + PMA + oxLDL group. Although one study has confirmed that circ_0050486 can regulate MYD88 expression through competitively binding to miR-182-5p in oxLDL-induced endothelial cell injury (6). As we all know, a single circRNA can bind and target multiple miRNAs to play different roles (24), and the pathogenesis of AS is characterized by multiple pathological processes (2,3).
Chronic inflammation plays a key role in AS progression (25,26). The inflammatory response not only predicts the risk of vascular events but also participates in the pathogenesis of AS-related diseases (27). Previous studies have suggested that biomarkers in the inflammation process have become the main index to evaluate atherosclerosis (28-30). Recent studies have found that circRNAs regulate inflammation in atherosclerosis (31,32). For example, circRNA RSF1 regulated oxLDL-treated vascular endothelial cell inflammation and apoptosis in AS by regulating the miR-135b-5p/HDAC1 axis (31). However, the mechanisms for AS are not fully understood. Here, we investigated the effect of circ_0050486 on inflammation and apoptosis in AS, which revealed knockdown of circ_0050486 inhibited IL-6 and TNF-a concentrations and the apoptosis rates in oxLDL-induced THP-1 macrophages.
To fully understand the potential mechanisms of circ_0050486-targeted miRNA in AS, we explored circ_0050486-miRNA interaction data to construct a circ_0050486-miRNA network. We found that nine miRNAs were targeted genes of circ_0050486 and identified that circ_0050486 significantly decreased the level of miR-145 and miR-1270 in oxLDL-induced THP-1 macrophages. Recently, miRNA sequencing and bioinformatics analysis demonstrated that miR-145 was associated with AS (33,34). It was reported that miR-145 suppressed the inflammatory reaction in AS cells and mice by activating NF -kB signaling (35). A previous study also found that miR-145 inhibited cell proliferation and improved metabolic inflammation in type 2 diabetes and AS by targeting OPG and KLF5 (19). There have been no previous reports on the role of miR-1270 in AS. Our study found that miR-1270 significantly inhibited IL-6 and TNF-α concentrations and apoptosis rates in the model cells compared with the NC cells. These results suggested that knockdown of circ_0050486 repressed inflammation and apoptosis by targeting miR-1270 in oxLDL-induced THP-1 macrophages.
Our functional enrichment analysis showed that the target genes of miR-145 and miR-1270 were enriched in the biological processes of immune response, regulation of antigen receptor-mediated signaling pathway, embryonic hemopoiesis, monocyte chemotaxis, and T cell differentiation. It has been reported that monocytes and macrophages play essential roles in atherosclerotic lesions (36,37). A previous study has suggested the potential role of monocyte chemotaxis in the development of cardiovascular diseases (38). In this study, the common target genes of miR-145 and miR-1270, including NF1A, were predicted using the miRwalk, Targetscan, and miRDB databases. It has previously been reported that NFIA overexpression suppresses pro-inflammatory cytokines and can improve AS progression (39). Another study reported that the upregulation of NFIA decreased the formation of atherosclerotic plaques in plasma by suppressing pro-inflammatory factor levels (40). Additionally, Chen et al. found that upregulated MALAT1 improved AS progression by regulating the miR-155-5p/NFIA axis (41). In this study, circ_0050486 inhibited inflammation and apoptosis by targeting the miR-1270/NFIA axis, although this remains to be further verified. Our findings suggested that circ_0050486 may be a potential therapeutic target for atherosclerosis. However, there are some problems and challenges that need to be overcome in the clinical application of circRNAs. At present, specific circRNAs as biomarkers or therapeutic targets are in their infancy, whether circRNAs are highly specific for diseases is unknown, and most of the studies are basic research rather than clinical application research.
Conclusions
Our study demonstrated that the underlying mechanism and function of circ_0050486 is in regulating inflammation and apoptosis by targeting miR-1270 in oxLDL-induced THP-1 macrophages. Knockdown of circ_0050486 is regarded as a potential therapeutic target for reducing the inflammatory reaction in atherosclerosis pathology. Our results suggested that circ_0050486 may play an essential regulatory role in AS by targeting miR-1270, providing further evidence for AS research. The specific molecular regulatory mechanism will need to be elucidated in future research.
Acknowledgments
Funding: This work was supported by the Inner Mongolia Natural Science Foundation (No. 2018LH08046); the Doctor Starting Fund of the Affiliated Hospital of Inner Mongolia Medical University (No. NYFYBS2018, to Feng Jin); the National Natural Science Foundation of China (No. 81860558); the Inner Mongolia Medical University Affiliated Hospital Doctor Fund Project (No. NYFYBS2018, to Kai Wang); the General Project of the Inner Mongolia Natural Science Foundation (No. 2018LH08040); and the Inner Mongolia Medical University Science and Technology Million (Joint) Project [No. YKD2017KJBW (LH) 003].
Footnote
Reporting Checklist: The authors have completed the MDAR reporting checklist. Available at https://atm.amegroups.com/article/view/10.21037/atm-22-3745/rc
Data Sharing Statement: Available at https://atm.amegroups.com/article/view/10.21037/atm-22-3745/dss
Conflicts of Interest: All authors have completed the ICMJE uniform disclosure form (available at https://atm.amegroups.com/article/view/10.21037/atm-22-3745/coif). All authors report that this work was supported by the Inner Mongolia Natural Science Foundation (No. 2018LH08046), the National Natural Science Foundation of China (No. 81860558), the General Project of the Inner Mongolia Natural Science Foundation (No. 2018LH08040), and the Inner Mongolia Medical University Science and Technology Million (Joint) Project [No. YKD2017KJBW (LH) 003]. KW reports that this work was supported by the Inner Mongolia Medical University Affiliated Hospital Doctor Fund Project (No. NYFYBS2018). FJ reports that this work was supported by the Doctor Starting Fund of the Affiliated Hospital of Inner Mongolia Medical University (No. NYFYBS2018). The authors have no other conflicts of interest to declare.
Ethical Statement: The authors are accountable for all aspects of the work in ensuring that questions related to the accuracy or integrity of any part of the work are appropriately investigated and resolved. The study was conducted in accordance with the Declaration of Helsinki (as revised in 2013).
Open Access Statement: This is an Open Access article distributed in accordance with the Creative Commons Attribution-NonCommercial-NoDerivs 4.0 International License (CC BY-NC-ND 4.0), which permits the non-commercial replication and distribution of the article with the strict proviso that no changes or edits are made and the original work is properly cited (including links to both the formal publication through the relevant DOI and the license). See: https://creativecommons.org/licenses/by-nc-nd/4.0/.
References
- Libby P. The changing landscape of atherosclerosis. Nature 2021;592:524-33. [Crossref] [PubMed]
- Shan R, Liu N, Yan Y, et al. Apoptosis, autophagy and atherosclerosis: Relationships and the role of Hsp27. Pharmacol Res 2021;166:105169. [Crossref] [PubMed]
- Knutson AK, Williams AL, Boisvert WA, et al. HIF in the heart: development, metabolism, ischemia, and atherosclerosis. J Clin Invest 2021;131:e137557. [Crossref] [PubMed]
- Soehnlein O, Libby P. Targeting inflammation in atherosclerosis - from experimental insights to the clinic. Nat Rev Drug Discov 2021;20:589-610. [Crossref] [PubMed]
- He X, Fan X, Bai B, et al. Pyroptosis is a critical immune-inflammatory response involved in atherosclerosis. Pharmacol Res 2021;165:105447. [Crossref] [PubMed]
- Zhang P, Wang W, Li M. Role and mechanism of circular RNA circ_0050486 in regulating oxidized low-density lipoprotein-induced injury in endothelial cells. Clin Hemorheol Microcirc 2022; Epub ahead of print. [Crossref] [PubMed]
- Liang Y, Liu N, Yang L, et al. A Brief Review of circRNA Biogenesis, Detection, and Function. Curr Genomics 2021;22:485-95. [Crossref] [PubMed]
- Wong LM, Phoon LQ, Wei LK. Epigenetics Modifications in Large-Artery Atherosclerosis: A Systematic Review. J Stroke Cerebrovasc Dis 2021;30:106033. [Crossref] [PubMed]
- Zheng D, Huo M, Li B, et al. The Role of Exosomes and Exosomal MicroRNA in Cardiovascular Disease. Front Cell Dev Biol 2020;8:616161. [Crossref] [PubMed]
- Tang X, Ren H, Guo M, et al. Review on circular RNAs and new insights into their roles in cancer. Comput Struct Biotechnol J 2021;19:910-28. [Crossref] [PubMed]
- Zheng S, Zhang X, Odame E, et al. CircRNA-Protein Interactions in Muscle Development and Diseases. Int J Mol Sci 2021;22:3262. [Crossref] [PubMed]
- Liu Y, Yang Y, Wang Z, et al. Insights into the regulatory role of circRNA in angiogenesis and clinical implications. Atherosclerosis 2020;298:14-26. [Crossref] [PubMed]
- Altesha MA, Ni T, Khan A, et al. Circular RNA in cardiovascular disease. J Cell Physiol 2019;234:5588-600. [Crossref] [PubMed]
- Zeng Z, Xia L, Fan S, et al. Circular RNA CircMAP3K5 Acts as a MicroRNA-22-3p Sponge to Promote Resolution of Intimal Hyperplasia Via TET2-Mediated Smooth Muscle Cell Differentiation. Circulation 2021;143:354-71. [Crossref] [PubMed]
- Dudekula DB, Panda AC, Grammatikakis I, et al. CircInteractome: A web tool for exploring circular RNAs and their interacting proteins and microRNAs. RNA Biol 2016;13:34-42. [Crossref] [PubMed]
- Dweep H, Gretz N, Sticht C. miRWalk database for miRNA-target interactions. Methods Mol Biol 2014;1182:289-305. [Crossref] [PubMed]
- Chen Y, Wang X. miRDB: an online database for prediction of functional microRNA targets. Nucleic Acids Res 2020;48:D127-31. [Crossref] [PubMed]
- Bindea G, Mlecnik B, Hackl H, et al. ClueGO: a Cytoscape plug-in to decipher functionally grouped gene ontology and pathway annotation networks. Bioinformatics 2009;25:1091-3. [Crossref] [PubMed]
- He M, Wu N, Leong MC, et al. miR-145 improves metabolic inflammatory disease through multiple pathways. J Mol Cell Biol 2020;12:152-62. [Crossref] [PubMed]
- Valanti EK, Dalakoura-Karagkouni K, Siasos G, et al. Advances in biological therapies for dyslipidemias and atherosclerosis. Metabolism 2021;116:154461. [Crossref] [PubMed]
- Ruiz-León AM, Lapuente M, Estruch R, et al. Clinical Advances in Immunonutrition and Atherosclerosis: A Review. Front Immunol 2019;10:837. [Crossref] [PubMed]
- Chen W, Guo S, Li X, et al. The regulated profile of noncoding RNAs associated with inflammation by tanshinone IIA on atherosclerosis. J Leukoc Biol 2020;108:243-52. [Crossref] [PubMed]
- Fasolo F, Di Gregoli K, Maegdefessel L, et al. Non-coding RNAs in cardiovascular cell biology and atherosclerosis. Cardiovasc Res 2019;115:1732-56. [Crossref] [PubMed]
- Yu CY, Kuo HC. The emerging roles and functions of circular RNAs and their generation. J Biomed Sci 2019;26:29. [Crossref] [PubMed]
- Poznyak A, Grechko AV, Poggio P, et al. The Diabetes Mellitus-Atherosclerosis Connection: The Role of Lipid and Glucose Metabolism and Chronic Inflammation. Int J Mol Sci 2020;21:1835. [Crossref] [PubMed]
- Ley K. Inflammation and Atherosclerosis. Cells 2021;10:1197. [Crossref] [PubMed]
- Pedro-Botet J, Climent E, Benaiges D. Atherosclerosis and inflammation. New therapeutic approaches. Med Clin (Barc) 2020;155:256-62. [Crossref] [PubMed]
- Groenen AG, Halmos B, Tall AR, et al. Cholesterol efflux pathways, inflammation, and atherosclerosis. Crit Rev Biochem Mol Biol 2021;56:426-39. [Crossref] [PubMed]
- Zhang H, Ge S, Ni B, et al. Augmenting ATG14 alleviates atherosclerosis and inhibits inflammation via promotion of autophagosome-lysosome fusion in macrophages. Autophagy 2021;17:4218-30. [Crossref] [PubMed]
- Zhu Y, Xian X, Wang Z, et al. Research Progress on the Relationship between Atherosclerosis and Inflammation. Biomolecules 2018;8:80. [Crossref] [PubMed]
- Zhang X, Lu J, Zhang Q, et al. CircRNA RSF1 regulated ox-LDL induced vascular endothelial cells proliferation, apoptosis and inflammation through modulating miR-135b-5p/HDAC1 axis in atherosclerosis. Biol Res 2021;54:11. [Crossref] [PubMed]
- Li D, Jin W, Sun L, et al. Circ_0065149 Alleviates Oxidized Low-Density Lipoprotein-Induced Apoptosis and Inflammation in Atherosclerosis by Targeting miR-330-5p. Front Genet 2021;12:590633. [Crossref] [PubMed]
- Yang W, Yin R, Zhu X, et al. Mesenchymal stem-cell-derived exosomal miR-145 inhibits atherosclerosis by targeting JAM-A. Mol Ther Nucleic Acids 2021;23:119-31. [Crossref] [PubMed]
- Lv Y, Yi Y, Jia S, et al. The miR-145 rs353291 C allele increases susceptibility to atherosclerosis. Front Biosci (Landmark Ed) 2020;25:577-92. [Crossref] [PubMed]
- Li S, Sun W, Zheng H, et al. Microrna-145 accelerates the inflammatory reaction through activation of NF-κB signaling in atherosclerosis cells and mice. Biomed Pharmacother 2018;103:851-7. [Crossref] [PubMed]
- Feng X, Chen W, Ni X, et al. Metformin, Macrophage Dysfunction and Atherosclerosis. Front Immunol 2021;12:682853. [Crossref] [PubMed]
- Jin L, Deng Z, Bai Y, et al. Functions of Monocytes and Macrophages and the Associated Effective Molecules and Mechanisms at the Early Stage of Atherosclerosis. Acta Cardiol Sin 2021;37:522-33. [PubMed]
- Kassiteridi C, Cole JE, Griseri T, et al. CD200 Limits Monopoiesis and Monocyte Recruitment in Atherosclerosis. Circ Res 2021;129:280-95. [Crossref] [PubMed]
- Zhao JJ, Hu YW, Huang C, et al. Dihydrocapsaicin suppresses proinflammatory cytokines expression by enhancing nuclear factor IA in a NF-κB-dependent manner. Arch Biochem Biophys 2016;604:27-35. [Crossref] [PubMed]
- Hu YW, Zhao JY, Li SF, et al. RP5-833A20.1/miR-382-5p/NFIA-dependent signal transduction pathway contributes to the regulation of cholesterol homeostasis and inflammatory reaction. Arterioscler Thromb Vasc Biol 2015;35:87-101. [Crossref] [PubMed]
- Chen L, Hu L, Zhu X, et al. MALAT1 overexpression attenuates AS by inhibiting ox-LDL-stimulated dendritic cell maturation via miR-155-5p/NFIA axis. Cell Cycle 2020;19:2472-85. [Crossref] [PubMed]

