METTL7B serves as a prognostic biomarker and promotes metastasis of lung adenocarcinoma cells
Introduction
Primary bronchogenic carcinoma, often known as lung cancer, is a cancerous tumor that originates from the bronchial mucosa or glands (1). Lung adenocarcinoma (LUAD) is divided into 2 types based on pathological classification: small cell lung cancer (SCLC) and non-small cell lung cancer (NSCLC), with the latter accounting for 85% to 90% of cases (2). NSCLC has a high rate of malignancy, leading to only a 15% 5-year survival rate (3). At present, with the rapid development and wide application of biological therapy and immunotherapy, the clinical treatment of LUAD has broken with the traditional treatment methods that are mainly based on minimally invasive surgery, radiotherapy, and chemotherapy. Novel combined treatment has gradually prolonged the survival time of LUAD patients (4). Timely surgical treatment can greatly reduce the postoperative recurrence rate and mortality for patients who are diagnosed with early-stage LUAD (5). Therefore, reliable target molecules for early diagnosis and treatment are urgently needed.
Epigenetic modifications at the RNA level have gained more and more attention from researchers in recent years because of their important pathophysiological functions (6). Among them, RNA methylation (m6A, N6-methyl-adenosine) modification as a post-transcriptional modification has become the most important anti-cancer research target (7,8). For example, miR-362-3p/miR-425-5p downregulation of ZC3H13 is linked to poor prognosis along with poor outcomes in hepatocellular carcinoma (HCC) (9). In gastric cancer, WTAP overexpression affects tumor-related T lymphocyte infiltration, which contributes to a poor prognosis (10). The growth of bladder cancer is aided by dysregulation of the USP18/FTO/PYCR1 signaling network (11). However, the role of RNA methylation modification in the onset and growth of lung cancer is still unclear. A member of the methyltransferase family, methyltransferase like 7B (METTL7B), located in the Golgi apparatus, was identified in 2004. METTL7B can methylate arginine or lysine in protein sequences to regulate the biological function of the protein and participate in the regulation of the body. Yet, there are few studies on the function of this gene and its related regulatory mechanism (12). Previous studies have shown that inhibition of intracellular methylase can lead to Golgi dispersion, a morphological phenomenon of the Golgi body, mainly involved in regulating cell proliferation, apoptosis, and the cell cycle (13). For example, the Golgi body regulates cell proliferation and apoptosis through Golgi phosphoprotein 3 (GOLPH3) in order to repair DNA damage and mutations caused by radiation, which suggests that the METTL7B gene may be involved in regulating cell apoptosis and proliferation through the Golgi body (14,15).
This study mainly investigated the expression and involvement of METTL7B in determining the survival rate of patients suffering from LUAD via bioinformatics correlation analysis. In addition, we also performed relevant in vitro cytological experiments to investigate the effects of METTL7B on the behavior of tumor cells and its underlying mechanisms. We present the following article in accordance with the MDAR reporting checklist (available at https://atm.amegroups.com/article/view/10.21037/atm-22-3849/rc).
Methods
Data analysis via The Cancer Genome Atlas (TCGA) database
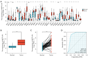
In order to study the expression of METTL7B in LUAD, we used the database TCGA (https://tcga-data.nci.nih.gov/) for analysis. The expression of METTL7B gene in tumor tissue and paracancerous tissue were compared according to the standard calculation method as described above
Tissue-level expression of METTL7B in The Human Protein Atlas database
In the human protein atlas database (https://www.proteinatlas.org/), the protein expression encoded by mettl7b gene was searched. The images were filtered in the pathological map to find that the LUAD matched the normal tissue in the tissue map. Representative image sections were taken from high-resolution immunohistochemical staining images available in the database. The localization of METTL7B in LUAD was clarified by querying the expression of METTL7B in The Human Protein Atlas database.
Correlation between METTL7B and the prognosis of LUAD via clinical data in the Kaplan-Meier-plotter (KM-plotter) database
Using km plotter database (http://kmplot.com/private/), Mettl7b was automatically grouped into high-risk and low-risk groups by median as submitted genes. The link between METTL7B and LUAD patients’ prognosis was further analyzed by studying patient clinical data in the KM-plotter database.
Correlation between METTL7B expression and immune cells in the TIMER database
Timer database (http://cistrome.shinyapps.io/timer/) is a comprehensive resource for analyzing gene expression and tumor infiltrating immune cells of multiple cancer types. The association between mettl7b and the infiltration of various immune cell types into tumors and the expression of molecular markers of immune cell types was analyzed using the timer website
Gene set enrichment analysis (GSEA)
GSEA is a promising and widely used software package that derives gene sets to determine the different biological functions of METTL7B and LUAD entire genes. We further explored the signaling pathway that METTL7B may be involved in the poor prognosis of LUAD using gene enrichment methods.
Cell lines
The cell lines employed for this research including normal lung epithelial cells (BEAS-2B) and lung cancer cell lines (A549, H1299, 95D, H460) were bought from the Shanghai Chinese Academy of Sciences Cell Bank.
Reverse transcription quantitative PCR technique for the detection of METTL7B mRNA expression
LUAD tissues and corresponding adjacent tissues of 20 patients treated in Affiliated Taikang Xianlin Drum Tower Hospital, Medical School of Nanjing University were collected. To extract total RNA as described in the manufacturer’s instructions, first, 100 mg of tumor and paracancerous tissue samples were ground in powder form via liquid nitrogen milling, and 1 mL of Trizol lysate was added. For obtaining cDNA, a reverse transcription kit was utilized to reverse transcribe RNA and a fluorescence quantitative PCR instrument was used to perform the real-time fluorescence quantitative PCR. Finally, the relative mRNA expression of the target molecule was calculated by the 2−ΔΔCt technique to clarify METTL7B expression in cancer and paracancerous tissue.
The study was conducted in accordance with the Declaration of Helsinki (as revised in 2013). The study was approved by the ethics committee of Affiliated Taikang Xianlin Drum Tower Hospital, Medical School of Nanjing University (No. 2019-013) and informed consent was taken from all the patients.
In vitro cytological experimental verification
Cell Counting Kit-8 (CCK-8) detection of cell viability
The quantification of proliferating cells was carried out via the CCK-8 assay as specified in the manufacturer’s set of instructions. Each 96-well plate was seeded with 1,500 cells. CCK-8 solution was then poured into each well the following day. Absorbance [optical density (OD) at 450 nm] was determined by a microplate reader (BioRad, Shanghai, China) after 4 hours at 37 ℃ in a 5% CO2 incubator. A mean value was calculated after repeating the experiment thrice.
Clonogenic assay
For clonogenic assays, 6-well culture plates were seeded with 500 cells of every type, gently shaken, and were subjected to 10 days of incubation in a 5% CO2 incubator at a temperature of 37 ℃. For quantifying positive colonies (>40 µm in diameter) after imaging, the cells were stained using 0.1% crystal violet (Sigma, St. Louis, MO, USA) after removing the medium. The experiments were repeated 3 times, and differences in the colony-forming abilities of various cell types were recorded each time.
Transwell migration assay
Transwell chambers (BD Biosciences, San Jose, CA, USA) were utilized for studying cell migration. The upper chamber was seeded with 5×104 cells in 200 µL serum-free Dulbecco’s modified Eagle’s medium (DMEM), while DMEM supplemented with 10% fetal bovine serum (FBS) was added to the lower chamber. The invading cells present on the underside of the membrane were preserved with methanol and stained with crystal violet (Beyotime, Shanghai, China) after incubating for 24 hours. An inverted microscope was utilized for capturing the images. For counting the invading cells, 3 separate regions were used. The average value was calculated after repeating the experiment thrice.
Western blot detection
Prior to being lysed in cold RIPA buffer with protease inhibitors, the cells were washed 2 times with cold PBS at 4 ℃. The BCA protein assay kit (Pierce, Rockford, IL, USA) was utilized for determining the protein concentrations. Sodium dodecyl-sulfate polyacrylamide gel electrophoresis (SDS-PAGE, 10%) was utilized to denature the total protein, which was then transferred to a nitrocellulose membrane. The membranes were blocked at room temperature for 1 hour using 5% nonfat milk in Tris-buffered saline with 0.1% Tween-20 (TBST). The membrane along with the primary antibody was subjected to incubation overnight at 4 ℃. After rinsing thrice with TBST, the membranes were incubated for 1 hour at room temperature with the secondary antibody (anti-rabbit IgG). The membrane was again washed thrice with TBST for detection of the target protein by employing an ECL reagent (EMD Millipore, MA, USA).
Statistical analysis
The significance of continuous parameters expressed as mean ± standard deviation was determined by Student’s t-test. The software utilized for performing the entire statistical analysis were R software version 4.0.1 and SPSS software version 24.0. To assess METTL7B expression levels in normal and tumor tissues, the Wilcoxon test was performed. Kaplan-Meier curves were used to estimate the survival outcomes. The statistical significance was defined as P<0.05.
Results
Elevated METTL7B expression in LUAD
The pan-cancer analysis demonstrated that METTL7B expression was substantially high in most tumor tissues (Figure 1A). It was found by TCGA database search that METTL7B expression was also increased in LUAD tumor tissues (Figure 1B,1C). Construction of the receiver operating characteristic (ROC) curve found that the area under the curve (AUC) was 0.843, indicating that METTL7B also had a better prediction effect (Figure 1D).
Tissue-level expression of METTL7B in The Human Protein Atlas database
By querying METTL7B expression in The Human Protein Atlas database, we found that METTL7B is mainly localized in the cytoplasm of cells.
Correlation of METTL7B expression with the prognosis of LUAD in the KM-plotter database
The prognosis of LUAD patients with differing METTL7B expression was observed from the related clinical data available in the KM-plotter database. Although the statistical analysis of the data showed that the difference was not statistically significant, from the difference trend between the 2, we found that LUAD patients with increased METTL7B expression had poorer overall survival (OS, Figure 2A) and disease-specific survival (DSS, Figure 2B) than in patients with decreased METTL7B expression.
Correlation between METTL7B expression and immune cells in the TIMER database
Taking into consideration the poor prognosis of LUAD and the current use of immunosuppressants in clinical treatment, data analysis of the correlation between METTL7B expression and immune cells was performed. To illustrate the correlation between METTL7B expression, tumor purity, and immune cells in LUAD, bar graphs were created.
We found that METTL7B expression had a positive correlation with B cells, CD8+ T cells, CD4+ T cells, neutrophils, macrophages, and neutrophils, but was negatively correlated with dendritic cells (Figure 3A). To evaluate further the impact of METTL7B on the tumor microenvironment (TME), the correlation between METTL7B and specific immune cells was analyzed. The results showed that METTL7B had a positive correlation with the infiltration levels of C, eosinophils, mast cells, TFH, Th17 cells, Th1 cells though had a negative correlation with the infiltration levels of CD8 T cells, T cells, NK cells, B cells (Figure 3B,3C).
GSEA
Through GSEA results, 3 statistically significant related pathways were obtained: REACTOME_G2_M_CHECKPOINTS, REACTOME_PRC2_METHYLATES_HISTONES_AND_DNA, and REACTOME_SIRT1_NEGATIVELY_REGULATES_RRNA_EXPRESSION (Figure 4).
In vitro verification
Significantly high METTL7B expression in LUAD tissues and cell lines
The above database analysis demonstrated that METTL7B expression was substantially high in LUAD tissues. To further verify the above results, detection of the expression levels of METTL7B mRNA in 20 cases of LUAD tissues was performed by real-time PCR. The outcomes demonstrated that METTL7B expression was considerably elevated in LUAD tissue compared with paracancerous tissue (normal tissue, Figure 5A). Further detection in normal lung epithelial cells (BEAS-2B) and LUAD cell lines (A549, H1299, 95D, and H460) demonstrated that METTL7B expression was considerably reduced in LUAD cells compared with normal lung epithelial cells (BEAS-2B), with markedly increased expression levels in A549 cells and relatively low expression in H1299 cells (Figure 5B). Therefore, the METTL7B knock down model was constructed in A549 cells, and the overexpression model was constructed in H1299 cells for further experiments. Both models were verified via western blot and the outcomes demonstrated that in A549 cells, compared with the blank control group (shRNA-control), transfection targeted knockdown of intracellular METTL7B expression was significantly reduced after METTL7B (shRNA#1 and shRNA#2) lentiviral vectors (Figure 5C). In H1299 cells, intracellular METTL7B expression was significantly increased after transfection with an overexpressing METTL7B lentiviral vector (pcDNA-METTL7B) in comparison to the blank control group (pcDNA-control, Figure 5D).
METTL7B can significantly affect the proliferation of LUAD cells
First, the knockdown effect of METTL7B on proliferating LUAD cells was determined via the CCK-8 assay. According to the results, transfection with interfering shRNA#1 and shRNA#2 targeting METTL7B dramatically reduced the proliferation of A549 cells compared with the shRNA-control group (Figure 6A). Transfection of METTL7B overexpressed cells into H1299 cells dramatically increased the capability of LUAD cells to proliferate when compared to the pcDNA control group (Figure 6B). The effect on cell clone formation ability was further examined by the clonogenic assay. The results showed that in A549 cells, compared with the shRNA-control group, transfection of interfering shRNA#1 and shRNA#2 targeting METTL7B could significantly inhibit the clone formation abilities (Figure 6C). Transfection of METTL7B overexpressed cells could improve the capability of LUAD cells to form clones in H1299 cells in comparison to the pcDNA control group (Figure 6D).
METTL7B can affect the migration ability of LUAD cells
The Transwell assay was employed to detect the migratory capabilities of LUAD cells after knockdown of METTL7B to better simulate tumor cell migration in vivo. The experiment results showed that in A549 cells, transfection of interfering shRNA#1 and shRNA#2 targeting METTL7B significantly inhibited the cells from migrating to the lower layer from the upper chamber compared to the shRNA-control group. Additionally, in H1299 cells, the capability of LUAD cells migrating from the upper chamber to the lower layer was significantly enhanced after transfection with overexpression of METTL7B compared with the pcDNA control group (Figure 7).
Discussion
According to new research, lung cancer has now been identified as a malignant tumor with one of the greatest morbidity and death rates throughout the world. Due to local invasion, distant metastasis, and drug resistance, approximately one-fifth of all cancer-related deaths are caused by lung cancer every year, ranking first among all cancers (16). The study of lung cancer-related genes has always been a hot spot worldwide. The processes involved in lung cancer incidence and progression, on the other hand, are still not fully understood. Only 13% of patients have been reported to survive more than 5 years, and the mortality to morbidity ratio is 0.87 (17). LUAD is the most common pathological type of lung cancer, and the ratio of mortality and incidence of LUAD is similar to the overall situation of lung cancer (18,19). As a result, elucidating the mechanisms of the occurrence and progression of LUAD is critical in order to discover important biomarkers and develop new therapeutic strategies.
In this study, we firstly conducted data analysis by means of bioinformatics to explore the possible function played by METTL7B in the occurrence and growth of LUAD. It was discovered that METTL7B expression in LUAD tumor tissues was elevated compared to that in paracancerous tissues in the TCGA database, and that LUAD patients with reduced METTL7B expression had superior OS and DSS. METTL7B is mostly present in the cytoplasm of cells, according to the Human Protein Atlas database. METTL7B expression was observed to have a positive association with B cells, CD8+ T cells, CD4+ T cells, neutrophils, macrophages, and neutrophils, but was negatively correlated with dendritic cells. These results point to the possibility that METTL7B may be associated with the immune infiltration of tumor cells in the TME of LUAD, which may also provide some reference for the selection of clinical immunosuppressants. GSEA revealed that METTL7B might affect the biological processes of LUAD by taking part in REACTOME_G2_M_CHECKPOINTS, REACTOME_PRC2_METHYLATES_HISTONES_AND_DNA, REACTOME_SIRT1_NEGATIVELY_REGULATES_RRNA_EXPRESSION, resulting in the different prognosis of HCC. A study has shown that downregulation of METTL7B causes the inhibition of metastasizing cells in vitro and xenograft tumor formation in vivo in clear cell renal cell carcinoma. Moreover, knockdown of METTL7B can induce apoptosis by promoting cell cycle arrest in G0/G1 phase (20). IGF2BP1 promotes neuroendocrine tumor proliferation through post-transcriptional enhancement of EZH2 (21). N6-methyladenosine (m6A) reader IGF2BP2 encourages gastric cancer metastasis by targeting SIRT1 (22). By modulating SIRT1 in an m6A-dependent manner, the m6A methyltransferase KIAA1429 operates as an oncogenic factor in colorectal cancer (23). Given that METTL7B is a member of m6A methylation regulators and previous research reports on this molecule. Two crucial aspects of cancer research are predicting outcomes and identifying key elements in the molecular systems that lead to adverse outcomes (24). We can speculate that METTL7B may lead to the poor prognosis of LUAD patients by participating in biological events such as proliferation and invasion. Therefore, we further verified the expression of METTL7B in LUAD and explored the possible mechanisms through cytological experiments. In addition, previous study showed that METTL7B was overexpressed in LUAD and significantly associated with the poor progression, showing that METTL7B may serve as a potential novel biomarker for the diagnosis and prognosis of LUAD (25). The present study first showed that METTL7B expression was significantly associated with immune cell infiltration in LUAD patients, as shown by correlation analysis.
The expression levels of METTL7B in LUAD cells were discovered to be considerably high via real-time quantitative PCR experiments, which was also consistent with the findings in announcement database: Cancer Cell Line Encyclopedia. Further testing of normal lung epithelial cells (BEAS-2B) and lung cancer cell lines (A549, H1299, 95D, and H460) demonstrated that METTL7B was expressed at the highest level in A549 cells and had relatively lower expression in H1299 cells. For this reason, knockdown of METTL7B in A549 cells and overexpression of METTL7B in H1299 cells were constructed. CCK-8 and clonogenic assays suggested that METTL7B could considerably affect the proliferation of LUAD cells. The Transwell assay showed that METTL7B could also affect the migratory abilities of LUAD cells. These outcomes indicate that METTL7B might play a role in various adverse biological events of LUAD by affecting the ability of cells to proliferate and migrate.
Conclusions
In conclusion, this study provides multiple layers of data to highlight the importance of METTL7B in the growth of LUAD and its ability to act as a biomarker of LUAD disease evolution. Interfering with METTL7B can significantly cause the growth inhibition of LUAD by modulating the ability of cells to proliferate and migrate. These results indicate a possible target for developing anti-cancer therapies against LUAD.
Acknowledgments
Funding: None.
Footnote
Reporting Checklist: The authors have completed the MDAR reporting checklist. Available at https://atm.amegroups.com/article/view/10.21037/atm-22-3849/rc
Data Sharing Statement: Available at https://atm.amegroups.com/article/view/10.21037/atm-22-3849/dss
Conflicts of Interest: All authors have completed the ICMJE uniform disclosure form (available at https://atm.amegroups.com/article/view/10.21037/atm-22-3849/coif). The authors have no conflicts of interest to declare.
Ethical Statement: The authors are accountable for all aspects of the work in ensuring that questions related to the accuracy or integrity of any part of the work are appropriately investigated and resolved. The study was conducted in accordance with the Declaration of Helsinki (as revised in 2013). The study was approved by the ethics committee of Affiliated Taikang Xianlin Drum Tower Hospital, Medical School of Nanjing University (No. 2019-013) and informed consent was taken from all the patients.
Open Access Statement: This is an Open Access article distributed in accordance with the Creative Commons Attribution-NonCommercial-NoDerivs 4.0 International License (CC BY-NC-ND 4.0), which permits the non-commercial replication and distribution of the article with the strict proviso that no changes or edits are made and the original work is properly cited (including links to both the formal publication through the relevant DOI and the license). See: https://creativecommons.org/licenses/by-nc-nd/4.0/.
References
- Barta JA, Powell CA, Wisnivesky JP. Global Epidemiology of Lung Cancer. Ann Glob Health 2019;85:8. [Crossref] [PubMed]
- Gandara DR, Riess JW, Kelly K, et al. Evolution and Increasing Complexity of the Therapeutic Landscape in Advanced Non-Small-cell Lung Cancer. Clin Lung Cancer 2017;18:1-4. [Crossref] [PubMed]
- Lee J, Maeng CH, Song JU. The Role of Prophylactic Cranial Irradiation in Patients With Extensive-Stage Small Cell Lung Cancer: A Systematic Review and Meta-Analysis. J Thorac Oncol 2019;14:e60-1. [Crossref] [PubMed]
- Denisenko TV, Budkevich IN, Zhivotovsky B. Cell death-based treatment of lung adenocarcinoma. Cell Death Dis 2018;9:117. [Crossref] [PubMed]
- Miller KD, Siegel RL, Lin CC, et al. Cancer treatment and survivorship statistics, 2016. CA Cancer J Clin 2016;66:271-89. [Crossref] [PubMed]
- Chen J, Du B. Novel positioning from obesity to cancer: FTO, an m6A RNA demethylase, regulates tumour progression. J Cancer Res Clin Oncol 2019;145:19-29. [Crossref] [PubMed]
- Panneerdoss S, Eedunuri VK, Yadav P, et al. Cross-talk among writers, readers, and erasers of m6A regulates cancer growth and progression. Sci Adv 2018;4:eaar8263. [Crossref] [PubMed]
- Pinello N, Sun S, Wong JJ. Aberrant expression of enzymes regulating m6A mRNA methylation: implication in cancer. Cancer Biol Med 2018;15:323-34. [Crossref] [PubMed]
- Wu S, Liu S, Cao Y, et al. Downregulation of ZC3H13 by miR-362-3p/miR-425-5p is associated with a poor prognosis and adverse outcomes in hepatocellular carcinoma. Aging (Albany NY) 2022;14:2304-19. [Crossref] [PubMed]
- Li H, Su Q, Li B, et al. High expression of WTAP leads to poor prognosis of gastric cancer by influencing tumour-associated T lymphocyte infiltration. J Cell Mol Med 2020;24:4452-65. [Crossref] [PubMed]
- Song W, Yang K, Luo J, et al. Dysregulation of USP18/FTO/PYCR1 signaling network promotes bladder cancer development and progression. Aging (Albany NY) 2021;13:3909-25. [Crossref] [PubMed]
- Wu CC, MacCoss MJ, Mardones G, et al. Organellar proteomics reveals Golgi arginine dimethylation. Mol Biol Cell 2004;15:2907-19. [Crossref] [PubMed]
- McKinnon CM, Mellor H. The tumor suppressor RhoBTB1 controls Golgi integrity and breast cancer cell invasion through METTL7B. BMC Cancer 2017;17:145. [Crossref] [PubMed]
- Tang S, Yang R, Zhou X, et al. Expression of GOLPH3 in patients with non-small cell lung cancer and xenografts models. Oncol Lett 2018;15:7555-62. [Crossref] [PubMed]
- Wang R, Ke ZF, Wang F, et al. GOLPH3 overexpression is closely correlated with poor prognosis in human non-small cell lung cancer and mediates its metastasis through upregulating MMP-2 and MMP-9. Cell Physiol Biochem 2015;35:969-82. [Crossref] [PubMed]
- Cao W, Chen HD, Yu YW, et al. Changing profiles of cancer burden worldwide and in China: a secondary analysis of the global cancer statistics 2020. Chin Med J (Engl) 2021;134:783-91. [Crossref] [PubMed]
- Swarts DR, Scarpa A, Corbo V, et al. MEN1 gene mutation and reduced expression are associated with poor prognosis in pulmonary carcinoids. J Clin Endocrinol Metab 2014;99:E374-8. [Crossref] [PubMed]
- Cheng WC, Chang CY, Lo CC, et al. Identification of theranostic factors for patients developing metastasis after surgery for early-stage lung adenocarcinoma. Theranostics 2021;11:3661-75. [Crossref] [PubMed]
- Zhang S, Chen Z, Shi P, et al. Downregulation of death receptor 4 is tightly associated with positive response of EGFR mutant lung cancer to EGFR-targeted therapy and improved prognosis. Theranostics 2021;11:3964-80. [Crossref] [PubMed]
- Li W, Xu S, Peng N, et al. Downregulation of METTL7B Inhibits Proliferation of Human Clear Cell Renal Cancer Cells In Vivo and In Vitro. Front Oncol 2021;11:634542. [Crossref] [PubMed]
- Sperling F, Misiak D, Hüttelmaier S, et al. IGF2BP1 Promotes Proliferation of Neuroendocrine Neoplasms by Post-Transcriptional Enhancement of EZH2. Cancers (Basel) 2022;14:2121. [Crossref] [PubMed]
- Zhang Z, Xing Y, Gao W, et al. N6-methyladenosine (m6A) reader IGF2BP2 promotes gastric cancer progression via targeting SIRT1. Bioengineered 2022;13:11541-50. [Crossref] [PubMed]
- Zhou Y, Pei Z, Maimaiti A, et al. m6A methyltransferase KIAA1429 acts as an oncogenic factor in colorectal cancer by regulating SIRT1 in an m6A-dependent manner. Cell Death Discov 2022;8:83. [Crossref] [PubMed]
- Quan Y, Xu M, Cui P, et al. Grainyhead-like 2 Promotes Tumor Growth and is Associated with Poor Prognosis in Colorectal Cancer. J Cancer 2015;6:342-50. [Crossref] [PubMed]
- Ali J, Liu W, Duan W, et al. METTL7B (methyltransferase-like 7B) identification as a novel biomarker for lung adenocarcinoma. Ann Transl Med 2020;8:1130. [Crossref] [PubMed]
(English Language Editor: C. Betlazar-Maseh)

