The oncogenic and immunological roles of histidine triad nucleotide-binding protein 1 in human cancers and their experimental validation in the MCF-7 cell line
Highlight box
Key findings
• HINT1 plays an oncogenic role in various cancers and could also be used as a biomarker for BC.
What is known and what is new?
• TCGA data suggested that HINT1 was extensively altered in most tumor tissues but not in most adjacent normal tissues. A high expression of HINT1 was associated with the decreased infiltration of CD4+ T cells. Further, the expression of HINT1 was significantly associated with the TMB and MSI in certain tumor types.
• We found that HINT1 overexpression impaired BC progression by promoting cell apoptosis. HINT1 upregulation also reduced the expression of MITF and β-catenin in BC MCF-7 cells, and the phosphorylation of Akt.
What is the implication, and what should change now?
• HINT1 may be a useful biomarker for breast cancer.
Introduction
Histidine triad nucleotide-binding protein 1 (HINT1) belongs to the histidine trimer family (1,2). HINT1 has high levels of conserved expression across multiple body tissues. The three branches of the HIT family are histidine triad nucleotide-binding proteins, fragile histidine triad (FHIT), and galactose-1-Puridylyltransferase. Several studies have shown that FHIT is a tumor suppressor, and the expression of FHIT is associated with preneoplastic and malignant disorders early in the disease process (3,4). Accordingly, it was presumed that HINT1, which is structurally homologous to FHIT, would act similarly as a tumor suppressor protein. There is increasing evidence that HINT1 is a haplo-insufficient tumor suppressor gene that plays a significant role in cell proliferation and survival (5). Additionally, normal HINT1 expression is closely linked to poor tumor differentiation, which suggests that HINT1 could generally be used as a tumor suppressor (6-8).
HINT1 appears to have an inhibitory effect on gene transcription pathways. For example, HINT1 interacts with the basic helix-loop-helix microphthalmia-associated transcription factor (MITF), which inhibits its transcriptional regulating activity on oncogenes (6). Genovese et al. confirmed that HINT1 significantly inhibits both MITF and β-catenin transcriptional activities in melanoma cell lines (9). Moreover, HINT1 affects hepatocellular cancer migration and invasion in vitro by modulating protein kinase B (Akt) expression and phosphorylation (10).
Breast cancer (BC) is the most frequently diagnosed cancer, and the second largest cause of cancer-related deaths in women (11,12). Due to early prevention, a 5-year relative survival rate of >90% for BC patients has been achieved in some developed countries (13). As BC is a metastatic cancer and currently incurable, it is very likely that the disease will spread to distant secondary organs (such as the bone, liver, lung and brain) (14,15). The development of novel diagnostic and therapeutic markers for breast cancer may provide more information about its pathogenesis and progression (16).
In the last decade, significant progress has been made in understanding BC and developing prevention methods. The pathogenesis and tumor drug resistance mechanisms were revealed following the discovery of BC stem cells, and a number of genes have been found to be related to BC disease (17,18). Due to the heterogeneity of cancers, it is crucial that we gain a better understanding of the genesis of BC and develop new therapeutic strategies.
This study sought to determine the mechanisms and functions of HINT1 and its interaction molecules in cancer, and their role in a variety of cancer types. We examined the relationships between HINT1 expression and immunotherapy in different cancers, and their immune microenvironments. We also used single-cell sequencing data to investigate the relevant cancer cell status for HINT1. Finally, it analyzed the role of HINT1 in BC progression in vitro. We present the following article in accordance with the MDAR reporting checklist (available at https://atm.amegroups.com/article/view/10.21037/atm-22-6637/rc).
Methods
Gene expression
An analysis of the HINT1 expression pattern was performed using the TIMER database (https://cistrome.shinyapps.io/timer/) (19,20). Using the DifferExp module, we compared the gene expression of tumors and adjacent normal tissues across all The Cancer Genome Atlas (TCGA) tumors. The box plots show the gene expression levels, and the Wilcoxon test was used to determine differential expression significance. The study was conducted in accordance with the Declaration of Helsinki (as revised in 2013).
Immune cell infiltration
The infiltration of immune cells into several cancer types was studied using the Xena Shiny tool (https://shiny.hiplot.com.cn/ucsc-xena-shiny/). TCGA: Associations between Molecular Profile and Tumor Immune Infiltration module of Xena Shiny was used to examine the correlations between the mRNA expression levels of HINT1 in 6 immune cell types and tumor infiltration in 33 TCGA tumor samples.
Tumor immune microenvironment and immunotherapy
To determine the relationship between stemness and the expression of HINT1 mRNA, the Spearman correlation test was used with the SangerBox tool (http://vip.sangerbox.com/home.html). This pan-cancer study analyzed tumor stemness using RNA stemness scores (RNAss) based on mRNA expression and deoxyribonucleic acid stemness scores (DNAss) based on DNA methylation patterns. The tumor mutational burden (TMB) measures the number of mutated bases per megabase and was used to evaluate the immunotherapy response (21). Additionally, microsatellite instability (MSI) status was a biomarker for the selected immunotherapy group (22). Based on the Xena Shiny database, we used TCGA: Associations between Molecular Profile and TMB/Sremness/MSI (Radar Show) module to examine the link between HINT1 mRNA expression levels and stemness, TMB, and MSI in 33 TCGA tumors, and the “fmsb” package was used to visualize these findings. The tumor microenvironment (TME) contains stromal and immune elements that are positively correlated with stromal and immune scores. The estimate score, which is a composite score based on stromal and immune scores, provides an insight into the relative ratio of stromal and immune components within the TME. We further calculated the immune, estimate, and estimate scores using the “estimate” and “limma” packages to examine the correlation between HINT1 mRNA expression and stromal function.
Cancer single-cell functional status
The CancerSEA database (http://biocc.hrbmu.edu.cn/CancerSEA/) reveals the distinct functional states of specific genes for different cancer types at the single-cell level, and avoids the limitations caused by tumor heterogeneity (23). The correlation between HINT1 and functional states in various cancers was determined from the CancerSEA database, which is available for download. We then created a correlation heatmap using the R package “ggplot2” to compare HINT1 to the 14 functional states of cancer cells.
Cell cultures and the transfection of the HINT1 overexpression plasmid
The Michigan Cancer Foundation-7 (MCF-7) BC cell line was purchased from the National Collection of Authenticated Cell Culture in Shanghai. The cells were cultured in medium with 10% fetal bovine serum (BI, Israel) and 1% penicillin-streptomycin mixture (Solabrio, China) at 37 °C in a 5% carbon dioxide incubator. Transfection with a HINT1 overexpression plasmid consisted of seeding 5×105 cells into 6-well plates, covering 50–70% of the bottom surface areas of the wells, and culturing the cells overnight at 37 °C in complete medium. The mock and HINT1 overexpression plasmids were designed and synthesized by the Riobio Co., Ltd. (Guangzhou, China). In accordance with the manufacturer’s instructions, the plasmids were transfected using Lipofectamine 3000 reagent (Thermo Fisher, China). Next, the transfected cells were cultured at 37 °C for 24 h, after which Western blotting was used to evaluate the transfection efficacy.
Western blot
The total protein was extracted using ristocetin-induced platelet aggregation lysis buffer (Solabrio, China). A bicinchoninic acid kit (Thermo Fisher, China) was used to measure the total protein concentration. The total protein was denatured by being boiled in the loading buffer (CWBIO, China) at 100 °C for 10 minutes, and was then loaded onto a 10% sodium dodecyl-sulfate polyacrylamide gel electrophoresis gel. The proteins were thoroughly separated, then transferred to polyvinylidene fluoride membranes, blocked with 5% non-fat milk at room temperature for 1 h, and subsequently cultured with HINT1 (1:1,000, Abcam, China), MITF (1:1,000, Abcam, China), Akt (1:1,000, Cell Signaling Technology, USA), p-Akt (1:1,000, Cell Signaling Technology, USA), β-catenin (1:2,000, Proteintech, USA), or glyceraldehyde 3-phosphate dehydrogenase (GAPDH; 1:20,000, Proteintech Group, USA) at 4 °C overnight. After being washed 3 times with Tris Buffered Saline with Tween (T-BST), the membranes were incubated with horseradish peroxidase-conjugated antibodies (1:5,000, Affinity Bioscience, China) for 1 hour at room temperature. For chemiluminescence, the membranes were subsequently washed 3 more times with T-BST, and enhanced chemiluminescence reagent (NCM, China) was applied under the visualizer. All the experimental procedures were repeated 3 times.
Annexin V/PI assays
The Annexin V-FITC/PI kit (BD, USA) was used to analyze the effects of cell apoptosis. Briefly, the cells that had been successfully transfected with the HINT1 overexpression plasmids or mock plasmids were digested, taken out of the 6-well plate and resuspended with 1× binding buffer at a concentration of 1×106 cell/mL. Next, 100 μL of the cell solution was transferred into a culture tube along with 5 μL of FITC-Annexin V and 5 μL of PI. After gentle vortexing, the cells were incubated with the reagents for 15 min at room temperature in darkness, after which 400 μL of 1× binding buffer was added, and the final solution was analyzed by flow cytometry (BD, Calibur).
Statistical analysis
The correlations were analyzed using Spearman’s correlation test or Pearson’s correlation test. The Cox proportional hazards model was used to calculate the survivorship risk and HR. Each of the variables was evaluated using the K-M survival plot and compared using a log-rank test. As 2 sets of results were detected, a significance level of 0.05 was set.
Results
HINT1 expression changed extensively in different cancers
The HINT1 gene expression levels were measured in 33 cancer types analyzed by TCGA pan-cancer database. When compared to the adjacent normal tissues, HINT1 mutations tended to be extensive and a statistically significant difference was found in half of all the pan-cancers. HINT1 was highly expressed in breast invasive carcinoma (BRCA), cholangiocarcinoma (CHOL), esophageal adenocarcinoma (ESCA), head and neck squamous cell carcinoma (HNSC), kidney renal clear cell carcinoma (KIRC), liver hepatocellular carcinoma (LIHC), lung adenocarcinoma (LUAD), lung squamous cell carcinoma (LUSC), prostate adenocarcinoma (PRAD), and stomach adenocarcinoma (STAD), and poorly expressed in colon adenocarcinoma (COAD), kidney chromophobe (KICH), and rectum adenocarcinoma (READ), and the difference was statistically significant (Figure 1).
Associations between HINT1 mRNA expression and immunotherapy and immune microenvironment in pan-cancers
The scatterplot analysis showed that the HINT1 gene coefficient was correlated with cancer infiltration in each cell type analyzed in diverse cancer types. The expression of HINT1 was negatively correlated with cluster of differentiation (CD)4+ T cell infiltration in a large majority of the examined tumors (Figure 2A).
The DNAss showed that the expression of HINT1 was positively correlated to GBMLGG, LGG, and thymoma (THYM), and negatively correlated to LUAD, colon adenocarcinoma/rectum adenocarcinoma esophageal carcinoma (COADREAD), LAML, BRCA, KIRP, KIPAN, STAD, KIRC, thyroid carcinoma (THCA), MESO, READ, testicular germ cell tumors (TGCT), bladder urothelial carcinoma (BLCA), and CHOL (Figure 2B). The RNAss showed that the expression of HINT1 was positively associated with LGG, cervical squamous cell carcinoma and endocervical adenocarcinoma (CESC), LUAD, COAD, COADREAD, ESCA, stomach and esophageal carcinoma), SARC, STAD, PRAD, HNSC, KIRC, LUSC, LIHC, THCA, MESO, READ, ovarian serous cystadenocarcinoma (OV), pheochromocytoma and paraganglioma (PCPG), BLCA, adrenocortical carcinoma (ACC), and lymphoid neoplasm diffuse large B-cell lymphoma (DLBC), while the expression of HINT1 was negatively associated with KIPAN (Figure 2C).
A positive correlation between HINT1 mRNA expression and stemness was observed in BLCA, BRCA, CESC, COAD, DLBC, ESCA, GBM, HNSC, KIRC, LGG, LIHC, LUAD, LUSC, OV, PCPG, PRAD, SARC, SKCM, STAD, and THCA, while a negative correlation was observed in KICH (Figure 3A, Table S1). HINT1 was positively associated with BRCA, DLBC, GBM, HNSC, KICH, SKCM, STAD, and UCEC in TMB, but negatively associated with LUAD (Figure 3B, Table S2). The expression of HINT1 was negatively correlated with MSI in KIRC, but positively correlated with HNSC, LUSC, PAAD, and STAD (Figure 3C, Table S3).
Stromal scores revealed that HINT1 was positively correlated with GBMLGG and KIPAN, but negatively correlated with LGG, UCEC, LUAD, SARC, COAD, COADREAD, PRAD, HNSC, LUSC, THYM, LIHC, SKCM, BLCA, THCA, MESO, READ, OV, PAAD, LAML, and ACC (Figure 4). The immune scores showed that HINT1 was positively correlated with GBM, GBMLGG, and KIPAN, but negatively correlated with LGG, BRCA, LUAD, ESCA, SARC, COAD, COADREAD, PRAD, LUSC, THYM, SKCM, THCA, READ, PAAD, TGCT, LAML, and ACC (Figure 5). The estimate scores confirmed that HINT1 was positively associated with GBM and GBMLGG, but negatively associated with LGG, UCEC, BRCA, LUAD, SARC, COAD, COADREAD, PRAD, HNSC, LUSC, THYM, SKCM, THCA, READ, OV, PAAD, TGCT, LAML, and ACC (Figure 6).
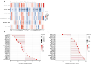
Expression pattern of HINT1 in single-cell and its relationship with tumor functional status
Due to the complexity of tumor cells, single-cell transcriptomic sequencing is essential for the analysis of diverse cancer cells, immune cells, endothelial cells, and stromal cells (20). We used the CancerSEA database to determine whether HINT1 plays a role in tumorigenesis at single-cell levels across a variety of cancers. As Figure 7A and Table S4 show, HINT1 was significantly positively correlated with the cell cycle, DNA repair, and invasion, and significantly negatively correlated with angiogenesis, apoptosis, differentiation, hypoxia, inflammation, metastasis, and quiescence in AML; HINT1 expression in GBM was significantly correlated with cell cycle, DNA damage, DNA repair, and invasion, and significantly negatively correlated with angiogenesis, differentiation, hypoxia, inflammation, and quiescence; HINT1 was significantly positively correlated with cell cycle, DNA damage and DNA repair, and significantly negatively correlated with angiogenesis, differentiation, inflammation, metastasis, quiescence, and stemness in LUAD; HINT1 expression was significantly positively correlated with angiogenesis, apoptosis, differentiation, EMT, hypoxia, invasion, metastasis, and stemness in renal cell carcinoma (RCC); HINT1 was significantly positively related with apoptosis, cell cycle, DNA damage, DNA repair and invasion, and significantly negatively correlated with angiogenesis, differentiation, inflammation, and quiescence in BRCA; HINT1 expression was significantly positively correlated with angiogenesis, cell cycle, differentiation, DNA damage, DNA repair, EMT, hypoxia, invasion, metastasis, and proliferation in HNSC, and significantly negatively associated with quiescence and stemness.
Oncogenic role of HINT1 in BC cells
The above single-cell sequencing results suggested that HINT1 expression was closely related to tumor apoptosis; however, we focused on the effect of HINT1 on the apoptosis of the MCF-7 cells. The annexin V/PI analysis showed that in the MCF-7 cells, after the upregulation of HINT1, the number of apoptotic cells (6.61%) was significantly increased compared to that of the control group (4.22%) (P<0.05) (Figure 7B,7C).
It was previously reported that HINT1 inhibited MITF and β-catenin expression in several cancer types (9). A western blot was conducted using MCF-7 cells expressing HINT1 overexpression to determine whether HINT1 could inhibit the expression of MITF and β-catenin in BC (Figure 7D). After the successful transfection of the HINT1 overexpression plasmids, there was a significant reduction in the expression of MITF (P=0.0449, Figure 7E) and β-catenin (P=0.0008, Figure 7F) in comparison to the control groups.
To evaluate the effect of HINT1 on the Akt pathways, western blotting was performed on the HINT1-overexpressed MCF-7 cells (Figure 7G). As a result of the overexpression of HINT1, the phosphorylation of Akt (p-Akt) was significantly decreased, while the expression of Akt did not show any significant change overall (P=0.6413, Figure 7H).
Discussion
The cancer suppressor gene HINT1 is part of the HIT gene family, and has been found to be abnormally expressed in various malignancies, including osteosarcoma, gastric cancer, and prostate cancer (24-26). It was found that HINT1 overexpression enhanced the cell number in the G0/G1 phases, but reduced the cell number in S and G2/M phases. HINIT1 also induced the G1 phase arrest to inhibit cell proliferation. In in-vitro models, HINT1 elevation may lead to a reduction in osteosarcoma cell proliferative potential and an increase in apoptosis (26). HINT1 overexpression increased the number of gastric cancer cells in G0/G1 phase but reduced the number of cells in the S and G2/M phases, thereby inhibiting gastric cancer cell proliferation (27). However, the deletion of HINT1 expression significantly inhibited gastric cancer cell proliferation and weakened the repair of DNA damage caused by chemotherapy (27). In animal models, both HINT1+/– and HINT1–/– mice displayed a comparable increase in tumor incidence, while the deletion of HINT1 in mice resulted in greater chances of spontaneous tumor development and greater susceptibility to tumor induction by chemical carcinogens (28,29).
According to TCGA pan-cancer data, the HINT1 gene differed significantly between BRCA, CHOL, ESCA, HNSC, KIRC, LIHC, LUAD, LUSC, PRAD, STAD, COAD, KICH, and READ when compared to the matched adjacent normal tissues. HINT1 was associated with risk factors in GBMLGG, LUAD, and KICH, but protective factors in KIRC, MESO, and LAML. Thus, HINT1 gene expression is an important prognostic biomarker in many cancers, especially LUAD, KICH, and KIRC.
The cancer immunity cycle refers to the body’s immune response to cancer (26). It is important to recognize that the activities of the cancer immunity cycle reflect the final effects of complex immunomodulatory interactions in the TME. Immune checkpoint inhibitors have become a great innovation in cancer treatment over the past decade, but not all patients will benefit from immunotherapy (30). According to our results, there were significant correlations between HINT1 and TMB and MSI in different types of tumors, which suggests that HINT1 may be used as a screening tool to determine a dominant population in immunotherapy.
In the tumor types of BRCA, DLBC, GBM, HNSC, KICH, SKCM, STAD, and UCEC, high levels of HINT1 were associated with higher TMB, predicting a good response to immunotherapy. We also observed positive correlations between HINT1 and MSI in HNSC, LUSC, PAAD, and STAD, and negative correlations in KIRC.
The TME, including immune cells and stromal cells, has been shown to be closely related to immunotherapy (31,32). The present study found negative correlations between the HINT1 gene expression and immune, stromal and estimate scores in the majority of the 33 TCGA tumors, which suggests that HINT1 may be involved in tumor progression by modulating the immune microenvironment. In the course of cancer growth, metastasis and drug resistance are involved in the development of stromal and immune cells. Our findings suggested that HINT1 plays an important role in regulating tumor behavior by interacting with TME. Boieri et al. demonstrated that TSLP-stimulated CD4+ T cell immunity can block breast cancer growth by inducing a cellular senescent phenotype in advanced breast tumors. The tumor-suppressive phenotype is mediated by cellular senescence, in which effector CD4+ T cells can directly block advanced breast tumor development (33). In the present study, the HINT1 gene played an important role in tumor immunity escape, as shown by the close correlation between HINT1 and CD4+ T cell infiltration. Thus, the relationship between HINT1 and other immune cells needs to be further investigated, and HINT1 may become a new biomarker for the screening of the dominant population of immunotherapy.
According to this study, HINT1 played an important role in the suppression of BC cells. The MCF-7 BC cell line showed increased apoptosis when HINT1 was overexpressed. Research has shown that tumor progression can be stopped by the process of apoptosis, a programmed cell death mechanism that eliminates damaged and malignant cells (34). A study also showed that HINT1 promotes the apoptosis of damaged cells, thereby inhibiting gastric cancer progression (27). In a human colon cancer SW480 cell line, HINT1 was shown to promote cell apoptosis by upregulating protein 53 and inhibiting activator protein 1 transcription factors, which in turn inhibits the proliferation and angiogenesis of rectal cancer cells (2). These results indicated that inducing cell apoptosis by HINT1 represents a promising approach for BC treatment.
MITF is a master regulator of the expression of various genes related to survival, metastasis, cell cycle arrest and differentiation. MITF is also expressed in other cell types, including osteoclasts, mast cells, B cells, and natural killer (NK) cells (35). To date, HINT1 has been shown to be immunologically related to several other immunosuppressive pathways, including the catenin, MITF and p-Akt pathways (6,7). It has been reported that these oncogenic pathways impair the infiltration of tumor-infiltrating immune cells by reducing their expression of immunomodulators (36,37).
Conclusions
In conclusion, the present study showed that HINT1 plays an oncogenic role in various cancers, and it could also be used as a biomarker for BC.
Acknowledgments
Funding: This work was supported by The Wuxi Science and Technology Development Foundation (No. N20202020), the Tou Yan Talent Program of The Affiliated Wuxi Maternity and Child Health Care Hospital of Nanjing Medical University (No. HB2020016), the Qing Miao Talent Program of The Affiliated Wuxi Maternity and Child Health Care Hospital of Nanjing Medical University (No. QM2020011), and Wuxi Medical Development Department (Obstetrics and Gynecology) (No. FZXK2021008).
Footnote
Reporting Checklist: The authors have completed the MDAR reporting checklist. Available at https://atm.amegroups.com/article/view/10.21037/atm-22-6637/rc
Conflicts of Interest: All authors have completed the ICMJE uniform disclosure form (available at https://atm.amegroups.com/article/view/10.21037/atm-22-6637/coif). The authors have no conflicts of interest to declare.
Ethical Statement: The authors are accountable for all aspects of the work in ensuring that questions related to the accuracy or integrity of any part of the work are appropriately investigated and resolved. The study was conducted in accordance with the Declaration of Helsinki (as revised in 2013).
Open Access Statement: This is an Open Access article distributed in accordance with the Creative Commons Attribution-NonCommercial-NoDerivs 4.0 International License (CC BY-NC-ND 4.0), which permits the non-commercial replication and distribution of the article with the strict proviso that no changes or edits are made and the original work is properly cited (including links to both the formal publication through the relevant DOI and the license). See: https://creativecommons.org/licenses/by-nc-nd/4.0/.
References
- Wang L, Li H, Zhang Y, et al. HINT1 inhibits beta-catenin/TCF4, USF2 and NFkappaB activity in human hepatoma cells. Int J Cancer 2009;124:1526-34. [Crossref] [PubMed]
- Wang L, Zhang Y, Li H, et al. Hint1 inhibits growth and activator protein-1 activity in human colon cancer cells. Cancer Res 2007;67:4700-8. [Crossref] [PubMed]
- Saldivar JC, Park D. Mechanisms shaping the mutational landscape of the FRA3B/FHIT-deficient cancer genome. Genes Chromosomes Cancer 2019;58:317-23. [Crossref] [PubMed]
- Waters CE, Saldivar JC, Hosseini SA, et al. The FHIT gene product: tumor suppressor and genome "caretaker". Cell Mol Life Sci 2014;71:4577-87. [Crossref] [PubMed]
- Su T, Suzui M, Wang L, et al. Deletion of histidine triad nucleotide-binding protein 1/PKC-interacting protein in mice enhances cell growth and carcinogenesis. Proc Natl Acad Sci U S A 2003;100:7824-9. [Crossref] [PubMed]
- Motzik A, Amir E, Erlich T, et al. Post-translational modification of HINT1 mediates activation of MITF transcriptional activity in human melanoma cells. Oncogene 2017;36:4732-8. [Crossref] [PubMed]
- Jung TY, Jin GR, Koo YB, et al. Deacetylation by SIRT1 promotes the tumor-suppressive activity of HINT1 by enhancing its binding capacity for β-catenin or MITF in colon cancer and melanoma cells. Exp Mol Med 2020;52:1075-89. [Crossref] [PubMed]
- Shi Z, Wu X, Ke Y, et al. Hint1 Up-Regulates IκBα by Targeting the β-TrCP Subunit of SCF E3 Ligase in Human Hepatocellular Carcinoma Cells. Dig Dis Sci 2016;61:785-94. [Crossref] [PubMed]
- Genovese G, Ghosh P, Li H, et al. The tumor suppressor HINT1 regulates MITF and β-catenin transcriptional activity in melanoma cells. Cell Cycle 2012;11:2206-15. [Crossref] [PubMed]
- Wu XS, Bao TH, Ke Y, et al. Hint1 suppresses migration and invasion of hepatocellular carcinoma cells in vitro by modulating girdin activity. Tumour Biol 2016;37:14711-9. [Crossref] [PubMed]
- Sung H, Ferlay J, Siegel RL, et al. Global Cancer Statistics 2020: GLOBOCAN Estimates of Incidence and Mortality Worldwide for 36 Cancers in 185 Countries. CA Cancer J Clin 2021;71:209-49. [Crossref] [PubMed]
- Cao W, Chen HD, Yu YW, et al. Changing profiles of cancer burden worldwide and in China: a secondary analysis of the global cancer statistics 2020. Chin Med J (Engl) 2021;134:783-91. [Crossref] [PubMed]
- Sun YS, Zhao Z, Yang ZN, et al. Risk Factors and Preventions of Breast Cancer. Int J Biol Sci 2017;13:1387-97. [Crossref] [PubMed]
- Liu Y, Zhang P, Wu Q, et al. Long non-coding RNA NR2F1-AS1 induces breast cancer lung metastatic dormancy by regulating NR2F1 and ΔNp63. Nat Commun 2021;12:5232. [Crossref] [PubMed]
- Ebright RY, Lee S, Wittner BS, et al. Deregulation of ribosomal protein expression and translation promotes breast cancer metastasis. Science 2020;367:1468-73. [Crossref] [PubMed]
- Wei L, Wang Y, Zhou D, et al. Bioinformatics analysis on enrichment analysis of potential hub genes in breast cancer. Transl Cancer Res 2021;10:2399-408. [Crossref] [PubMed]
- Garcia-Martinez L, Zhang Y, Nakata Y, et al. Epigenetic mechanisms in breast cancer therapy and resistance. Nat Commun 2021;12:1786. [Crossref] [PubMed]
- Dittmer J. Breast cancer stem cells: Features, key drivers and treatment options. Semin Cancer Biol 2018;53:59-74. [Crossref] [PubMed]
- Li T, Fan J, Wang B, et al. TIMER: A Web Server for Comprehensive Analysis of Tumor-Infiltrating Immune Cells. Cancer Res 2017;77:e108-10. [Crossref] [PubMed]
- Li B, Severson E, Pignon JC, et al. Comprehensive analyses of tumor immunity: implications for cancer immunotherapy. Genome Biol 2016;17:174. [Crossref] [PubMed]
- Chalmers ZR, Connelly CF, Fabrizio D, et al. Analysis of 100,000 human cancer genomes reveals the landscape of tumor mutational burden. Genome Med 2017;9:34. [Crossref] [PubMed]
- Yang G, Zheng RY, Jin ZS. Correlations between microsatellite instability and the biological behaviour of tumours. J Cancer Res Clin Oncol 2019;145:2891-9. [Crossref] [PubMed]
- Yuan H, Yan M, Zhang G, et al. CancerSEA: a cancer single-cell state atlas. Nucleic Acids Res 2019;47:D900-8. [Crossref] [PubMed]
- Symes AJ, Eilertsen M, Millar M, et al. Quantitative analysis of BTF3, HINT1, NDRG1 and ODC1 protein over-expression in human prostate cancer tissue. PLoS One 2013;8:e84295. [Crossref] [PubMed]
- Huang H, Wei X, Su X, et al. Clinical significance of expression of Hint1 and potential epigenetic mechanism in gastric cancer. Int J Oncol 2011;38:1557-64. [PubMed]
- Duan DD, Xie H, Shi HF, et al. Hint1 overexpression inhibits the cell cycle and induces cell apoptosis in human osteosarcoma cells. Onco Targets Ther 2020;13:8223-32. [Crossref] [PubMed]
- Wei X, Zhou J, Hong L, et al. Hint1 expression inhibits proliferation and promotes radiosensitivity of human SGC7901 gastric cancer cells. Oncol Lett 2018;16:2135-42. [Crossref] [PubMed]
- Li H, Zhang Y, Su T, et al. Hint1 is a haplo-insufficient tumor suppressor in mice. Oncogene 2006;25:713-21. [Crossref] [PubMed]
- Topalian SL, Drake CG, Pardoll DM. Immune checkpoint blockade: a common denominator approach to cancer therapy. Cancer Cell 2015;27:450-61. [Crossref] [PubMed]
- Hartmann FJ, Mrdjen D, McCaffrey E, et al. Single-cell metabolic profiling of human cytotoxic T cells. Nat Biotechnol 2021;39:186-97. [Crossref] [PubMed]
- Li H, Courtois ET, Sengupta D, et al. Reference component analysis of single-cell transcriptomes elucidates cellular heterogeneity in human colorectal tumors. Nat Genet 2017;49:708-18. [Crossref] [PubMed]
- Xiao Z, Dai Z, Locasale JW. Metabolic landscape of the tumor microenvironment at single cell resolution. Nat Commun 2019;10:3763. [Crossref] [PubMed]
- Boieri M, Marchese E, Pham QM, et al. Thymic stromal lymphopoietin-stimulated CD4+ T cells induce senescence in advanced breast cancer. Front Cell Dev Biol 2022;10:1002692. [Crossref] [PubMed]
- Weiske J, Huber O. The histidine triad protein Hint1 triggers apoptosis independent of its enzymatic activity. J Biol Chem 2006;281:27356-66. [Crossref] [PubMed]
- Zhang S, Yue X, Yu J, et al. MITF regulates downstream genes in response to vibrio parahaemolyticus infection in the clam meretrix petechialis. Front Immunol 2019;10:1547. [Crossref] [PubMed]
- Liao P, Song K, Zhu Z, et al. Propranolol Suppresses the Growth of Colorectal Cancer Through Simultaneously Activating Autologous CD8(+) T Cells and Inhibiting Tumor AKT/MAPK Pathway. Clin Pharmacol Ther 2020;108:606-15. [Crossref] [PubMed]
- Korpal M, Puyang X, Jeremy Wu Z, et al. Evasion of immunosurveillance by genomic alterations of PPARγ/RXRα in bladder cancer. Nat Commun 2017;8:103. [Crossref] [PubMed]
(English Language Editor: L. Huleatt)



