Genistein mitigates oxidative stress and inflammation by regulating Nrf2/HO-1 and NF-κB signaling pathways in hypoxic-ischemic brain damage in neonatal mice
Introduction
Neonatal hypoxic-ischemic encephalopathy (HIE), which is induced by the interruption of oxygenated blood supply to the brain, is a worrying personal health and socioeconomic problem in perinatal foetuses or newborns (1). Over the past several decades, although pre-emptive and neonatal care have improved, the incidence of HIE is 1–8 per 1,000 live births in developed countries and approximately 26 cases per 1,000 live births in low-resource settings countries (2,3). Currently, the clinical treatment of HIE focuses mainly on maintenance therapy and special neuroprotective measures, including stem cell transplantation, anticonvulsant (anti-epileptic) drugs, and mild hypothermia. However, the abovementioned treatments are only partially effective (4,5). Therefore, new treatment methods for neonatal HIE must be developed.
Genistein, 4′,5,7-trihydroxyisoflavone, is a bioactive isoflavone phytoestrogen found in soybean that has received the most attention because it exerts a wide variety of pharmacological effects, including tyrosine kinase inhibition and anxiolytic, weak oestrogenic, neuroprotective, cardioprotective, anticarcinogenic, anti-inflammatory, and antioxidant properties (6). In rodents, a high-soy diet has been reported to be neuroprotective in an experimental stroke model (7-9). Interestingly, high isoflavone intake reduces cerebral infarction in Japanese women (10). Similarly, a previous study found that the neuroprotective effects of genistein involve interactions with antioxidants in the nuclear factor erythroid 2-related factor 2 (Nrf2) signalling cascades and suppressing the nuclear factor-kappa B (NF-κB) signalling pathway, which help to mitigate oxidative stress and neuroinflammation in in vivo and in vitro models of cerebral ischemia (11). However, the role and mechanism of genistein in neonatal hypoxic-ischemic-induced brain injury remain unexplored.
Excessive generation of reactive oxygen species/reactive nitrogen species (ROS/RNS) occurs in response to mitochondrial dysfunction, Ca2+ overload, and inflammatory processes that contribute to oxidative stress, leading to ischemic cell death (12,13). When cells are exposed to oxidative stress, Nrf2 dissociates from Kelch-like ECH-associated protein 1 (Keap1), translocates into the nucleus to bind antioxidant response elements (AREs) and upregulates the expression of many antioxidant-encoding genes, particularly heme oxygenase-1 (HO-1). Then, these proteins will constitute chief cellular defence mechanisms that remove ROS/RNS and confer generalized endogenous protection against oxidative stress (14,15). NF-κB activation plays a vital role in the development of neonatal HI brain injury by regulating inflammatory mediators (16). Under basal conditions, NF-κB is inactive in the cytoplasm and forms a complex with inhibitor kappa B (IκB) proteins that mask their nuclear localization signal. When cells are exposed to hypoxia (17), NF-κB becomes activated and translocates into the nucleus, where it upregulates the expression of inflammatory factors such as tumour necrosis factor-α (TNF-α), interleukin-6 (IL-6) and interleukin-1β (IL-1β), all of which are considered to play crucial roles in ischemic brain damage (18-21). Thus, strategies targeting multiple molecular pathways are promising for HI treatment and prevention.
Accordingly, the current study examined the neuroprotective activity of genistein against HIE in neonatal mice and investigated whether the Nrf2/HO-1 and NF-κB signalling pathways were involved in this process.
We present the following article in accordance with the ARRIVE reporting checklist (available at https://atm.amegroups.com/article/view/10.21037/atm-21-4958/rc).
Methods
Animals
For this study, C57BL/6 mice were purchased from the Hubei Research Center of Laboratory Animals (Wuhan, China). The mice were reared at the appropriate density in an environment with suitable temperature and humidity, a 12-h light/dark cycle, and freely available food and water. All animal operations were approved by the Animal Research Ethics Committee of South-Central University for Nationalities (No. SYXK2016-0089) and complied with the NIH guiding principles for the care and use of animals. A protocol was prepared before the study without registration.
Hypoxic-ischemic brain damage (HIBD) model and treatments
The mouse HIBD model was established based on the Rice-Vannucci model and our previous work (22,23). Briefly, at postnatal Day 10, male C57BL/6 pups (mean body weight of 5 g) were anaesthetized with isoflurane (RWD, Shenzhen, China) and the right common carotid artery (CCA) was double-ligated and cut between the ligatures. The operating time for each pup was maintained within 5 min. The body temperature of the mice was maintained at 37±0.5 °C throughout the operation using a heating pad. Afterwards, the pups were returned to their dams and allowed to recover for 2 h. Then, mice were placed in a 37 °C chamber containing 10% O2 and 90% N2. When 1 h of hypoxia was complete, the pups were returned to their mothers and observed until they were sacrificed. The sham group was only anaesthetized, and the right CCA was exposed. Operators were blinded to the study procedures, and the mice were randomly divided into 3 groups: the sham group (n=40), HI group (n=38), and HI + genistein group (n=39). Genistein (10 mg/kg, Sigma, St. Louis, MO, USA) (11) was dissolved in dimethylsulfoxide (DMSO) and injected intraperitoneally once daily for 3 consecutive days before the operation and once immediately after hypoxia (Figure 1A).
2, 3, 5-triphenyltetrazolium chloride (TTC) staining
The mice were sacrificed 24 h after HIBD, and brain tissues were removed and frozen at −20 °C for 12 min. Then, tissues were cut into four 1–2 mm slices. The sections were incubated with a 2% TTC (Sigma-Aldrich, Hamburg, Germany) solution at 37 °C for 10–15 min and fixed with 4% paraformaldehyde at 4 °C overnight. Images of stained tissues were collected using a scanner (EPSON, Nagano, Japan), and the infarct area was measured using Image-Pro Plus 6.0 software (24).
Haematoxylin and eosin (H&E) staining
The mice were sacrificed 24 h after HIBD, the brain tissues were harvested, fixed with 4% paraformaldehyde for 24 h, and embedded in paraffin. Afterwards, the brain tissues were cut into 4 µm-thick sections. Subsequently, H&E staining was performed using a previously described protocol (25). Images were obtained in parietal cortex using a Nikon DS-U3 camera (Tokyo, Japan) with a ×40 objective.
Terminal deoxynucleotidyl transferase dUTP nick end labeling (TUNEL) staining
The mice were sacrificed 24 h after HIBD, neuronal apoptosis in the ipsilateral cortex was examined with a TUNEL assay kit (Beyotime, Shanghai, China) according to the manufacturer’s instructions (26). Two sections in the same plane of the cerebral parietal cortex for each animal were selected to detect cells that exhibited positive TUNEL staining. Apoptotic neurons in 6 randomly selected fields in parietal cortex on each section were photographed with a Nikon DS-U3 camera and a ×40 objective. Apoptotic cells were counted using Image-Pro Plus 6.0 software, and the rate of apoptosis was calculated with the following formula: number of apoptotic neurons/number of total neurons ×100%.
Neurobehavioral assessments
The behavioural tests were conducted 3 weeks after HIBD as described previously (23). For the grip test, the YLS-13A Grip Strength System (Jinan Yiyan Technology Development Co., Ltd., Jinan, China) was used to measure the grip strength of the contralateral forelimb in mice. The mean peak force of 3 trials was analysed. For the corner test, the mice were placed in a 30° corner, which was created with 2 boards (30 cm × 20 cm × 1 cm). The number of right turns during 20 trials was recorded.
Brain atrophy quantification
The mice were sacrificed, and brains were collected 3 weeks after HIBD. The ipsilateral hemispheres and contralateral hemispheres were weighed separately. The percent of brain tissue loss was reported as ipsilateral hemisphere weight/contralateral hemisphere weight ×100% (23).
Nissl staining
The mice were anaesthetized with 4% chloral hydrate (10 mL/kg), and the brain tissues were harvested 3 weeks after HIBD, fixed with 4% paraformaldehyde for 24 h, and embedded in paraffin. Next, the brain tissues were cut into 4 µm-thick slices. Subsequently, Nissl staining was performed as described previously, and the images were obtained using a scanner (EPSON) (23).
Dihydroethidium (DHE) staining
The mice were anaesthetized with 4% chloral hydrate (10 mL/kg), and the brain tissues were harvested 24 h after HIBD. DHE staining was performed as described previously. Two sections in the same plane of the cerebral parietal cortex for each animal were selected to detect the intensity of DHE fluorescence. The images were obtained in 6 randomly selected fields in the ipsilateral parietal cortex on each section using a Nikon DS-U3 camera with a ×40 objective (27).
Malondialdehyde (MDA), and glutathione (GSH) measurement
MDA was detected using a Lipid Peroxidation MDA Assay Kit (Beyotime), and GSH levels were determined using a Glutathione Assay Kit (Beyotime) according to the manufacturer’s instructions (28).
RNA extraction and real-time quantitative polymerase chain reaction (RT-qPCR)
Ipsilateral cortex was collected 24 h after HIBD, and total RNA was extracted using TRIzol reagent (Ambion, Austin, TX, USA) and reverse transcribed to complement DNAs (cDNAs) with a Goldenstar RT6 cDNA Synthesis Kit (TSINGKE, Beijing, China). RT-qPCR was performed using 2× TSINGKE Master qPCR Mix (SYBR Green I) (TSINGKE). Fold changes in messenger RNA (mRNA) expression were determined based on β-actin expression. The primer sequence information is shown in Table 1.
Table 1
| Gene | Forward (5'-3') | Reverse (5'-3') |
|---|---|---|
| β-actin | CACTGCAAACGGGGAAATGG | TGAGATGGACTGTCGGATGG |
| TNF-α | GTGCCTATGTCTCAGCCTCT | CTGATGAGAGGGAGGCCATT |
| IL-1β | TGACGGACCCCAAAAGATGA | TCTCCACAGCCACAATGAGT |
| IL-6 | CTCCCAACAGACCTGTCTATAC | CCATTGCACAACTCTTTTCTCA |
RT-qPCR, real-time quantitative polymerase chain reaction.
Primary cortical neuron cultures
Primary cortical neurons were obtained from embryonic C57BL/6 mouse brains (e16–18 d) as described previously (29). The cells were cultured in polylysine-coated 96-, 24- or 6-well plates in neuronal culture medium containing neurobasal medium, 2% B27 supplement, 2 mM L-glutamine and 1% penicillin/streptomycin (Gibco, Grand Island, NY, USA) at 37 °C in a 5% CO2 incubator.
Oxygen-glucose deprivation/reperfusion (OGD/R) model and treatments
The neuronal culture medium was replaced with glucose- and oxygen-free Dulbecco’s modified Eagle’s medium (DMEM) in a mixture of 95% N2 and 5% CO2 in a hypoxic chamber at 37 °C for 4 h to establish an OGD/R model. Afterwards, the cells were reoxygenated under normoxic conditions (5% CO2 and 95% air, 37°C) and cultured in neuronal culture medium for 24 h (27). Cells in the control group were incubated with neuronal culture medium under normoxic conditions. Cells in the OGD/R group were exposed to OGD/R. Cells in the OGD/R + genistein group were pretreated with genistein for 24 h prior to OGD/R and during OGD/R.
Lactate dehydrogenase (LDH) determination
The LDH level was determined using commercial kits (Nanjingjiancheng, Nanjing, China) according to the instructions (30).
Cell viability assay
Cell viability was detected using the cell counting kit-8 (CCK-8) (MedChemExpress, Monmouth Junction, NJ, USA) according to a standard protocol (31).
Propidium iodide (PI) staining
Cells were stained with PI (Yeason, Shanghai, China), incubated overnight with an anti-NeuN antibody (Abcam, Cambridge, MA, USA) and subsequently incubated with a fluorescein isothiocyanate (FITC)-conjugated anti-rabbit secondary antibody (Biosharp, Hefei, China). Images were captured using a fluorescence Nikon C2 confocal microscope with a ×40 objective. The percentage of PI-positive cells (%) = (PI-positive cell number/total cell number) ×100% (32).
Western blotting
Western blotting experiments were performed as described previously (23). Briefly, nuclear and cytoplasmic proteins were extracted with kits (BioVision, Milpitas, CA, USA) according to the instructions. Proteins (30–50 µg) were electrophoretically separated on 10% SDS-PAGE gels (Boster, Wuhan, China) and transferred onto polyvinylidene difluoride membranes (Millipore, Burlington, MA, USA). Then, the membranes were blocked with 5% nonfat milk for 1 h at room temperature and incubated overnight at 4 °C with the following primary antibodies: anti-Bax (1:1,000), anti-Bcl-2 (1:1,000), anti-cleaved caspase-3 (1:500), anti-p-NF-κB (1:1,000), anti-NF-κB (1:1,000), anti-p-IκBα (1:1,000), anti-IκBα (1:1,000), anti-β-actin (1:1,000) (Cell Signaling Technology, Danvers, MA, USA), anti-Nrf-2 (1:1,000) (Proteintech, Rosemont, IL, USA), anti-HO-1 (1:500) (Abclonal, Woburn, MA, USA), and anti-histone H3 (1:1,000) (Abcam). The membranes were subsequently incubated with a 1:5,000 dilution of the HRP-labelled secondary antibody (Biosharp) at room temperature for 1 h. The signals were detected using chemiluminescence (ECL) (Beyotime) and a bioanalytical imaging system (Azure Biosystems, Inc., Dublin, CA, USA; c300). The data were analysed using Quantity One 4.6.1 software (Bio-Rad, Hercules, CA, USA).
Statistical analysis
Each group was analysed in at least 3 independent experiments. The primary outcome for HIBD experiments was infarct volume, which was used to determine the group size for each experiment based on our preliminary experiments. Statistical analyses were conducted using GraphPad Prism v7.0 (GraphPad Software, Inc., La Jolla, CA, USA), and experimental data are presented as the means ± standard errors of the means (SEM). For statistical analyses, t-test was used for comparisons between two groups, and one-way ANOVA followed by Tukey’s post hoc test was used for comparisons between more than 2 groups. A P value <0.05 was considered to indicate a statistically significant difference.
Results
Genistein attenuated HIBD-induced cerebral infarction
The cerebral infarct area in the pup brain was assessed using TTC staining at 24 h after HIBD. As shown in Figure 1B,1C, no obvious cerebral infarct areas were observed in the sham group. In HI neonatal mice, a severe lesion was observed. However, the total infarct volume was significantly decreased (P<0.001) in the HI + genistein group compared with that in the HI group. This finding clearly indicates that genistein effectively decreases HIBD-induced cerebral infarction.
Genistein ameliorated HIBD-induced neuron damage and apoptosis
Based on H&E staining, neurons were morphologically intact, arranged regularly and stained uniformly in the ipsilateral parietal cortex of the sham group. In the HI group, neurons exhibited atrophic structures and a disordered distribution, and the nuclei of neurons were stained and pyknotic. However, following genistein treatment, the pathological changes were significantly improved. Similarly, TUNEL staining showed a large number of TUNEL-positive neurons in the ipsilateral parietal cortex of the HI group compared with the sham group (P<0.001). However, compared with the HI group, neuronal apoptosis was decreased significantly by treatment with genistein (Figure 2A; P<0.001). Furthermore, Western blot data showed that the levels of the apoptosis-related proteins Bax and cleaved caspase-3 were significantly increased in the HI group compared with the sham group. Meanwhile, the levels of Bax and cleaved caspase-3 were markedly deceased in the HI + genistein group. Genistein treatment also significantly increased the level of the antiapoptotic protein Bcl-2 compared to that in the HI group (Figure 2B-2E). These results suggest that genistein alleviates HIBD-induced neuronal damage and apoptosis in the brain.
Genistein contributed to the long-term recovery of neurological outcomes and brain atrophy after HIBD
We then explored whether genistein improved long-term neurological performance 3 weeks after HI. In the grip strength test, a significant reduction in the grip strength of the contralateral forelimb was observed in the HI group compared with that obtained in the sham group (Figure 3A; P<0.001). However, genistein administration significantly ameliorated this change. In addition, compared with the HI group, the percentage of right turns was decreased in the HI + genistein group (Figure 3B; P<0.01). Furthermore, Figure 3C shows that no brain tissue loss occurred in the sham group, while different levels of brain tissue loss were observed in the other 2 groups. Nissl staining revealed extensive cerebral atrophy and damage to the ipsilateral hemisphere in the HI group, which was attenuated in the genistein-treated group. Moreover, genistein also increased the mass ratio of the ipsilateral/contralateral hemispheres compared with the HI group (Figure 3D; P<0.01). Based on these findings, genistein also provides long-term protection in neonatal mice following HIBD.
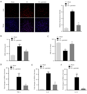
Genistein reduced HIBD-induced oxidative stress and acute inflammation
As shown in Figure 4A, the superoxide level was measured using DHE staining, and a few DHE-positive cells were observed in the ipsilateral parietal cortex of the sham group, probably due to the physiological level of superoxide. A marked increase in red fluorescence was detected in the ipsilateral parietal cortex of the HI group (P<0.001). However, genistein treatment significantly suppressed superoxide production (P<0.001). In addition, the levels of the antioxidant GSH and lipid peroxidation product MDA were determined. HI significantly decreased the GSH content while increasing the MDA concentration. However, these changes were reversed by the genistein intervention (Figure 4B,4C). We also explored the effect of genistein on the inflammatory response following neonatal HIBD. RT-qPCR analysis revealed that the levels of proinflammatory markers (TNF-α, IL-1β, and IL-6) were significantly increased in the HI group compared to the sham group. However, genistein treatment reduced the levels of these factors (Figure 4D-4F). Overall, genistein exerts an inhibitory effect on HIBD-induced oxidative damage and acute inflammation.
Genistein activated the Nrf2/HO-1 pathway and inhibited the NF-κB pathway following HIBD
Western blot analysis was used to clarify the mechanisms underlying the neuroprotective effects of genistein on neonatal HIBD mice. As shown in Figure 5A,5B, the expression levels of Nrf2 (nuclear fraction) and HO-1 (cytosolic fraction) in the ipsilateral cortex were substantially increased in the HI group compared with the sham group (P<0.05). Interestingly, genistein treatment significantly increased Nrf2 and HO-1 levels compared with those in the HI group. Furthermore, the ratios of p-NF-κB/NF-κB and p-IκB/IκB were markedly increased in the HI group, and these changes were reversed by genistein treatment (Figure 5C,5D). All these data illustrate that genistein protects mice from brain injury after HIBD by activating the Nrf2/HO-1 pathway and inhibiting the NF-κB pathway.
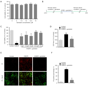
Genistein protected primary cortical neurons against OGD/R-induced neuronal injury
Primary cortical neurons were treated with 5, 7.5, 10, 12.5, or 15 µM genistein for 24 h, and a CCK-8 assay was performed to assess the effect of genistein on the viability of primary cortical neurons and its potential cytotoxicity. As shown in Figure 6A, genistein (5–15 µM) treatment did not alter the viability of primary cortical neurons. Next, to study the role of genistein in HIBD in vitro, primary cortical neurons were subjected to OGD/R to induce injury (Figure 6B). OGD/R remarkably reduced the viability of primary cortical neurons compared with those in the control group (P<0.001). However, genistein (5–15 µM) treatment increased cell viability compared to the OGD/R group (Figure 6C). Because the greatest neuroprotective effect of genistein was observed at 12.5 µM, this concentration was used in subsequent in vitro studies. Indeed, genistein reduced OGD/R-induced neuronal injury, as also reflected by decreased LDH release (Figure 6D). Genistein protected against OGD/R-induced neuronal injury, which was further confirmed by PI staining. As shown in Figure 6E,6F, the percentage of PI-positive cells in the OGD/R group was significantly increased compared with that in the control group (P<0.001), but was significantly decreased following treatment with genistein (P<0.001). All these data indicate the neuroprotective effect of genistein on OGD/R-induced neuronal injury.
Genistein attenuates OGD/R-induced injury in primary cortical neurons via activating the Nrf2/HO-1 pathway and inhibiting the NF-κB pathway
Western blot assays were also performed to explore whether genistein protected against OGD/R-induced neuronal cell injury by regulating the Nrf2/HO-1 and NF-κB pathways. As indicated in Figure 7A-7D, consistent with our in vivo data, the levels of Nrf2 (nuclear fraction) and HO-1 (cytosolic fraction) and the ratios of p-NF-κB/NF-κB and p-IκB/IκB were noticeably increased in OGD/R-treated primary cortical neurons. However, these OGD/R-induced changes were significantly reversed by genistein treatment. Thus, genistein attenuates OGD/R-induced injury in treated primary cortical neurons by modulating the Nrf2/HO-1 and NF-κB pathways.
Discussion
HIE is a brain lesion caused by decreased cerebral blood flow and hypoxia in the perinatal period in newborns, and no acknowledged clinical treatments are available for neonatal HIE other than therapeutic hypothermia (33). Therefore, the development of new synergistic therapies for the prevention and treatment of neonatal HIE is urgently needed.
Genistein crosses the blood-brain barrier and its neuroprotective action without appreciable toxic effects on animal models has been documented, which highlights the importance of further characterizing its mechanisms of action in the brain (34). Indeed, many previous studies have shown that genistein protects against focal and global cerebral ischemia (35-37). However, the neuroprotective effects of genistein on neonatal HIE have not yet been reported. Thus, in this study, we explored the effect of genistein treatment on HIBD in neonatal mice. First, we revealed that genistein treatment decreased the brain infarct volume, attenuated neuronal damage and apoptosis, as well as contributed to the long-term recovery of neurological outcomes and brain atrophy in the neonatal mice induced by HIBD. Second, we found that genistein reduced HIBD-induced oxidative stress and neuroinflammation. Third, genistein significantly increased cell viability, rescued neuronal injury and decreased cell apoptosis after OGD/R injury. Finally, we discovered that genistein significantly alleviated neuronal injury and apoptosis by upregulating the Nrf2/HO-1 pathway and inhibiting the NF-κB pathway in vivo and in vitro. Taken together, genistein may exert a neuroprotective effect on neonatal HIE.
Based on accumulating evidence, oxidative stress and subsequent inflammatory reactions after the HI insult mainly contribute to the pathophysiology of HIE (38,39). Oxidative stress leads to nerve injury and neuronal apoptosis following HIBD (12,40). Genistein rescues neurons from death following transient global cerebral and focal cerebral ischemia injury in rats by attenuating oxidative stress (37,41). Consistent with previous findings, in the present study, H&E staining showed that genistein treatment attenuated the prominent HIBD-mediated morphological injuries in neurons in the ipsilateral parietal cortex. Genistein also reduced the number of TUNEL-positive cells in the ipsilateral parietal cortex after HIBD. Simultaneously, HIBD induced an increase in the levels of the apoptosis-related proteins Bax and cleaved caspase-3. However, genistein significantly decreased the levels of Bax and cleaved caspase-3 and upregulated the expression of the antiapoptotic protein Bcl-2. In vitro data also indicated that genistein inhibited OGD/R-induced neuronal death, neuronal injury and neuronal apoptosis, consistent with a previous study (42). Furthermore, a recent study showed that genistein treatment prevents hypoxia-induced long-term cognitive dysfunction in mice (43). Our results also showed that genistein exerted long-term neuroprotective effects on the immature brain in terms of both morphology and neurological function following HI. Therefore, genistein restored damaged neurons, inhibited neuronal apoptosis and exerted a long-term neuroprotective effect on neonatal mice after HIBD.
Excessive ROS production caused by oxidative stress has been widely reported to play a key role in the pathological process of ischemic brain injury (44,45). ROS destroy cellular macromolecules, leading to lipid peroxidation, protein breakdown, and DNA damage, which also result in brain damage after HI (46,47). In the present study, DHE staining was performed to assess the production of superoxide anion, a ROS, in the peri-infarct region (48). Genistein treatment significantly reduced the DHE fluorescence density. Moreover, MDA is a convenient biomarker for lipid peroxidation, and GSH is a key antioxidant equivalent to antioxidant enzymes that scavenge excessive oxygen free radicals (43), which was also measured in the current study. Genistein treatment decreased the levels of MDA in pups following HIBD and increased the levels of GSH following HIBD. In recent years, accumulating evidence has indicated that the Nrf2/HO-1 pathway activates the antioxidant system, which plays a pivotal role in mediating oxidative stress responses and neuronal cell death in response to ischemic stroke (49-51). Genistein has been reported to protect against global cerebral ischemia in rats by upregulating the Nrf2/HO-1 antioxidant signaling pathway (36). Consistently, our present data showed that HIBD or OGD/R significantly increased the levels of Nrf2 (nuclear) and HO-1 (cytoplasmic), which were related to the body’s own ability to resist oxidative stress. Additionally, the expression of Nrf2 and HO-1 was significantly upregulated after treatment with genistein. Taken together, these results indicate that genistein alleviates HIBD-induced oxidative stress in neonatal mice, perhaps by increasing antioxidant levels and decreasing lipid peroxide levels through the modulation of the Nrf2/HO-1 pathway.
Neuroinflammation has been recognized as one of the important contributors to neonatal ischemic brain injury (52). NF-κB is an essential transcription factor that promotes the production of proinflammatory cytokines that further aggravate tissue damage (53). Under regular physiological conditions, NF-κB is localized in the cytoplasm and maintained an inactive state by binding to the inhibitory protein IκB. Upon stimulation, IκB is phosphorylated, which leads to the degradation of IκB and translocation of NF-κB p65 to the nucleus, where it binds to specific DNA sequences, resulting in alterations in the expression of target genes and release of more inflammatory factors, including TNF-α, IL-1β, and IL-6 (54-56). Furthermore, we cannot ignore the correlation between oxidative stress in the brain and neuroinflammation during ischemic brain injury (57). ROS activate NF-κB, and the activation of NF-κB may result in increased ROS production, potentially contributing to sustained oxidant production during cerebral ischemia (58). A previous study found that genistein exerts neuroprotective effects on ischemic brain injury by inhibiting ROS-induced NF-κB activation (59). Moreover, genistein has been shown to protect cultured cortical neurons from oxidative stress at least partially by inactivating the NF-κB signalling pathway (60). The present study also showed that genistein treatment reversed the increases in the mRNA levels of proinflammatory cytokines, including IL-6, IL-1β, and TNF-α, in mice following HIBD. Western blot data indicated that the genistein intervention attenuated the activation of the NF-κB pathway in vivo and in vitro. These findings suggest that genistein exerts its neuroprotective effects on HIBD by inhibiting inflammatory responses and oxidative stress through the inhibition of the NF-κB pathway.
Some limitations exist in the current study. First, specific inhibitors of each pathway or transgenic mice will be utilized to further elucidate whether genistein directly or indirectly regulates the Nrf2/HO-1 and NF-κB pathways in neonatal HIBD mice in future studies. Second, the mRNA expression of endogenous antioxidants related to Nrf2 and the protein levels of inflammatory markers related to NF-κB were not assessed, which would have strengthened the results. Third, it was indicated that genistein provided the neuroprotective effects on HIBD in the neonatal mice when we combined pre-treatment with post-treatment. However, only post-treatment of genistein would be of more important clinical value in neonatal HIE. Finally, we only focused on apoptosis, oxidative stress and neuroinflammation. Glutamate excitotoxicity and mitochondrial dysfunction are also major contributors to HIE, and these processes will be examined in future studies.
Conclusions
In summary, genistein treatment ameliorates HIBD in neonatal mice by alleviating oxidative stress and inflammation through the activation of the Nrf2/HO-1 pathway and inhibition of the NF-κB pathway. These findings suggest that genistein should be explored further as treatment for neonatal HIE.
Acknowledgments
We would like to thank American Journal Experts (AJE) for English language editing.
Funding: This work was supported by the Natural Science Foundation of Hubei Province of China (No. 2020CFA025 to XFY, No. 2020CFB161 to JWM); and the Fundamental Research Funds of the South-Central University for Nationalities (No. 344/YZZ19018 to JWM).
Footnote
Reporting Checklist: The authors have completed the ARRIVE reporting checklist. Available at https://atm.amegroups.com/article/view/10.21037/atm-21-4958/rc
Data Sharing Statement: Available at https://atm.amegroups.com/article/view/10.21037/atm-21-4958/dss
Conflicts of Interest: All authors have completed the ICMJE uniform disclosure form (available at https://atm.amegroups.com/article/view/10.21037/atm-21-4958/coif). The authors have no conflicts of interest to declare.
Ethical Statement: The authors are accountable for all aspects of the work in ensuring that questions related to the accuracy or integrity of any part of the work are appropriately investigated and resolved. All animal operations were approved by the Animal Research Ethics Committee of South-Central University for Nationalities (No. SYXK2016-0089) and complied with the NIH guiding principles for the care and use of animals.
Open Access Statement: This is an Open Access article distributed in accordance with the Creative Commons Attribution-NonCommercial-NoDerivs 4.0 International License (CC BY-NC-ND 4.0), which permits the non-commercial replication and distribution of the article with the strict proviso that no changes or edits are made and the original work is properly cited (including links to both the formal publication through the relevant DOI and the license). See: https://creativecommons.org/licenses/by-nc-nd/4.0/.
References
- Yıldız EP, Ekici B, Tatlı B. Neonatal hypoxic ischemic encephalopathy: an update on disease pathogenesis and treatment. Expert Rev Neurother 2017;17:449-59. [Crossref] [PubMed]
- Millar LJ, Shi L, Hoerder-Suabedissen A, et al. Neonatal Hypoxia Ischaemia: Mechanisms, Models, and Therapeutic Challenges. Front Cell Neurosci 2017;11:78. [Crossref] [PubMed]
- Douglas-Escobar M, Weiss MD. Hypoxic-ischemic encephalopathy: a review for the clinician. JAMA Pediatr 2015;169:397-403. [Crossref] [PubMed]
- West T, Atzeva M, Holtzman DM. Pomegranate polyphenols and resveratrol protect the neonatal brain against hypoxic-ischemic injury. Dev Neurosci 2007;29:363-72. [Crossref] [PubMed]
- Gao Y, Fu R, Wang J, et al. Resveratrol mitigates the oxidative stress mediated by hypoxic-ischemic brain injury in neonatal rats via Nrf2/HO-1 pathway. Pharm Biol 2018;56:440-9. [Crossref] [PubMed]
- Rajput MS, Sarkar PD, Nirmal NP. Inhibition of DPP-4 Activity and Neuronal Atrophy with Genistein Attenuates Neurological Deficits Induced by Transient Global Cerebral Ischemia and Reperfusion in Streptozotocin-Induced Diabetic Mice. Inflammation 2017;40:623-35. [Crossref] [PubMed]
- Burguete MC, Torregrosa G, Pérez-Asensio FJ, et al. Dietary phytoestrogens improve stroke outcome after transient focal cerebral ischemia in rats. Eur J Neurosci 2006;23:703-10. [Crossref] [PubMed]
- Schreihofer DA, Do KD, Schreihofer AM. High-soy diet decreases infarct size after permanent middle cerebral artery occlusion in female rats. Am J Physiol Regul Integr Comp Physiol 2005;289:R103-8. [Crossref] [PubMed]
- Lovekamp-Swan T, Glendenning M, Schreihofer DA. A high soy diet reduces programmed cell death and enhances bcl-Xl expression in experimental stroke. Neuroscience 2007;148:644-52. [Crossref] [PubMed]
- Kokubo Y, Iso H, Ishihara J, et al. Association of dietary intake of soy, beans, and isoflavones with risk of cerebral and myocardial infarctions in Japanese populations: the Japan Public Health Center-based (JPHC) study cohort I. Circulation 2007;116:2553-62. [Crossref] [PubMed]
- Schreihofer DA, Oppong-Gyebi A. Genistein: mechanisms of action for a pleiotropic neuroprotective agent in stroke. Nutr Neurosci 2019;22:375-91. [Crossref] [PubMed]
- Lewén A, Matz P, Chan PH. Free radical pathways in CNS injury. J Neurotrauma 2000;17:871-90. [Crossref] [PubMed]
- Coyle JT, Puttfarcken P. Oxidative stress, glutamate, and neurodegenerative disorders. Science 1993;262:689-95. [Crossref] [PubMed]
- Zeng Q, Lian W, Wang G, et al. Pterostilbene induces Nrf2/HO-1 and potentially regulates NF-Kb and JNK-Akt/Mtor signaling in ischemic brain injury in neonatal rats. 3 Biotech 2020;10:192.
- Zhang L, Zhang X, Zhang C, et al. Nobiletin promotes antioxidant and anti-inflammatory responses and elicits protection against ischemic stroke in vivo. Brain Res 2016;1636:130-41. [Crossref] [PubMed]
- Fang C, Xie L, Liu C, et al. Tanshinone IIA improves hypoxic ischemic encephalopathy through TLR 4 mediated NF Kb signal pathway. Mol Med Rep 2018;18:1899-908. [PubMed]
- Ridder DA, Schwaninger M. NF-kappaB signaling in cerebral ischemia. Neuroscience 2009;158:995-1006. [Crossref] [PubMed]
- Baldwin AS Jr. The NF-kappa B and I kappa B proteins: new discoveries and insights. Annu Rev Immunol 1996;14:649-83. [Crossref] [PubMed]
- Liang JL, Wu JZ, Liu YH, et al. Patchoulene Epoxide Isolated from Patchouli Oil Suppresses Acute Inflammation through Inhibition of NF-Kb and Downregulation of COX-2/Inos. Mediators Inflamm 2017;2017:1089028. [Crossref] [PubMed]
- Saliba E, Henrot A. Inflammatory mediators and neonatal brain damage. Biol Neonate 2001;79:224-7. [Crossref] [PubMed]
- Williams AJ, Dave JR, Tortella FC. Neuroprotection with the proteasome inhibitor MLN519 in focal ischemic brain injury: relation to nuclear factor kappaB (NF-kappaB), inflammatory gene expression, and leukocyte infiltration. Neurochem Int 2006;49:106-12. [Crossref] [PubMed]
- Rice JE 3rd, Vannucci RC, Brierley JB. The influence of immaturity on hypoxic-ischemic brain damage in the rat. Ann Neurol 1981;9:131-41. [Crossref] [PubMed]
- Zhang JJ, Li Y, Chen S, et al. Biphalin, a dimeric opioid peptide, reduces neonatal hypoxia-ischemia brain injury in mice by the activation of PI3K/Akt signaling pathway. J Chem Neuroanat 2021;115:101967. [Crossref] [PubMed]
- Min JW, Hu JJ, He M, et al. Vitexin reduces hypoxia-ischemia neonatal brain injury by the inhibition of HIF-1alpha in a rat pup model. Neuropharmacology 2015;99:38-50. [Crossref] [PubMed]
- Gao L, Li X, Meng S, et al. Chlorogenic Acid Alleviates Aβ25-35-Induced Autophagy and Cognitive Impairment via the Mtor/TFEB Signaling Pathway. Drug Des Devel Ther 2020;14:1705-16. [Crossref] [PubMed]
- Tatlipinar S, Söylemezoglu F, Kiratli H, et al. Quantitative analysis of apoptosis in retinoblastoma. Clin Exp Ophthalmol 2002;30:131-5. [Crossref] [PubMed]
- Liu Y, Min JW, Feng S, et al. Therapeutic Role of a Cysteine Precursor, OTC, in Ischemic Stroke Is Mediated by Improved Proteostasis in Mice. Transl Stroke Res 2020;11:147-60. [Crossref] [PubMed]
- Liu D, Wang H, Zhang Y, et al. Protective Effects of Chlorogenic Acid on Cerebral Ischemia/Reperfusion Injury Rats by Regulating Oxidative Stress-Related Nrf2 Pathway. Drug Des Devel Ther 2020;14:51-60. [Crossref] [PubMed]
- Sala C, Rudolph-Correia S, Sheng M. Developmentally regulated NMDA receptor-dependent dephosphorylation of Camp response element-binding protein (CREB) in hippocampal neurons. J Neurosci 2000;20:3529-36. [Crossref] [PubMed]
- Yu H, Li W, Cao X, et al. Echinocystic acid, a natural plant extract, alleviates cerebral ischemia/reperfusion injury via inhibiting the JNK signaling pathway. Eur J Pharmacol 2019;861:172610. [Crossref] [PubMed]
- Dong X, Wang L, Song G, et al. Physcion Protects Rats Against Cerebral Ischemia-Reperfusion Injury via Inhibition of TLR4/NF-Kb Signaling Pathway. Drug Des Devel Ther 2021;15:277-87. [Crossref] [PubMed]
- Min JW, Kong WL, Han S, et al. Vitexin protects against hypoxic-ischemic injury via inhibiting Ca2+/Calmodulin-dependent protein kinase II and apoptosis signaling in the neonatal mouse brain. Oncotarget 2017;8:25513-24. [Crossref] [PubMed]
- Azzopardi DV, Strohm B, Edwards AD, et al. Moderate hypothermia to treat perinatal sphyxia encephalopathy. N Engl J Med 2009;361:1349-58. [Crossref] [PubMed]
- Siow RC, Mann GE. Dietary isoflavones and vascular protection: activation of cellular antioxidant defenses by SERMs or hormesis? Mol Aspects Med 2010;31:468-77. [Crossref] [PubMed]
- Shi R, Wang S, Qi X, et al. Lose dose genistein inhibits glucocorticoid receptor and ischemic brain injury in female rats. Neurochem Int 2014;65:14-22. [Crossref] [PubMed]
- Wang R, Tu J, Zhang Q, et al. Genistein attenuates ischemic oxidative damage and behavioral deficits via Enos/Nrf2/HO-1 signaling. Hippocampus 2013;23:634-47. [Crossref] [PubMed]
- Liang HW, Qiu SF, Shen J, et al. Genistein attenuates oxidative stress and neuronal damage following transient global cerebral ischemia in rat hippocampus. Neurosci Lett 2008;438:116-20. [Crossref] [PubMed]
- Lu Q, Wainwright MS, Harris VA, et al. Increased NADPH oxidase-derived superoxide is involved in the neuronal cell death induced by hypoxia-ischemia in neonatal hippocampal slice cultures. Free Radic Biol Med 2012;53:1139-51. [Crossref] [PubMed]
- Garcia-Bonilla L, Benakis C, Moore J, et al. Immune mechanisms in cerebral ischemic tolerance. Front Neurosci 2014;8:44. [Crossref] [PubMed]
- Nair J, Kumar VHS. Current and Emerging Therapies in the Management of Hypoxic Ischemic Encephalopathy in Neonates. Children (Basel) 2018;5:99. [Crossref] [PubMed]
- Aras AB, Guven M, Akman T, et al. Genistein exerts neuroprotective effect on focal cerebral ischemia injury in rats. Inflammation 2015;38:1311-21. [Crossref] [PubMed]
- Ma XL, Zhang F, Wang YX, et al. Genistein inhibition of OGD-induced brain neuron death correlates with its modulation of apoptosis, voltage-gated potassium and sodium currents and glutamate signal pathway. Chem Biol Interact 2016;254:73-82. [Crossref] [PubMed]
- Rumman M, Pandey S, Singh B, et al. Genistein Prevents Hypoxia-Induced Cognitive Dysfunctions by Ameliorating Oxidative Stress and Inflammation in the Hippocampus. Neurotox Res 2021;39:1123-33. [Crossref] [PubMed]
- Saito A, Maier CM, Narasimhan P, et al. Oxidative stress and neuronal death/survival signaling in cerebral ischemia. Mol Neurobiol 2005;31:105-16. [Crossref] [PubMed]
- Rzepecka J, Pineda MA, Al-Riyami L, et al. Prophylactic and therapeutic treatment with a synthetic analogue of a parasitic worm product prevents experimental arthritis and inhibits IL-1β production via NRF2-mediated counter-regulation of the inflammasome. J Autoimmun 2015;60:59-73. [Crossref] [PubMed]
- Halliwell B. Reactive oxygen species and the central nervous system. J Neurochem 1992;59:1609-23. [Crossref] [PubMed]
- Ditelberg JS, Sheldon RA, Epstein CJ, et al. Brain injury after perinatal hypoxia-ischemia is exacerbated in copper/zinc superoxide dismutase transgenic mice. Pediatr Res 1996;39:204-8. [Crossref] [PubMed]
- Shichinohe H, Kuroda S, Yasuda H, et al. Neuroprotective effects of the free radical scavenger Edaravone (MCI-186) in mice permanent focal brain ischemia. Brain Res 2004;1029:200-6. [Crossref] [PubMed]
- Shah SA, Amin FU, Khan M, et al. Anthocyanins abrogate glutamate-induced AMPK activation, oxidative stress, neuroinflammation, and neurodegeneration in postnatal rat brain. J Neuroinflammation 2016;13:286. [Crossref] [PubMed]
- Jo MG, Ikram M, Jo MH, et al. Gintonin Mitigates MPTP-Induced Loss of Nigrostriatal Dopaminergic Neurons and Accumulation of α-Synuclein via the Nrf2/HO-1 Pathway. Mol Neurobiol 2019;56:39-55. [Crossref] [PubMed]
- Guo H, Li MJ, Liu QQ, et al. Danhong injection attenuates ischemia/reperfusion-induced brain damage which is associating with Nrf2 levels in vivo and in vitro. Neurochem Res 2014;39:1817-24. [Crossref] [PubMed]
- Benjelloun N, Renolleau S, Represa A, et al. Inflammatory responses in the cerebral cortex after ischemia in the P7 neonatal Rat. Stroke 1999;30:1916-23; discussion 1923-4. [Crossref] [PubMed]
- Chen T, Mou Y, Tan J, et al. The protective effect of CDDO-Me on lipopolysaccharide-induced acute lung injury in mice. Int Immunopharmacol 2015;25:55-64. [Crossref] [PubMed]
- Scheidereit C. IkappaB kinase complexes: gateways to NF-kappaB activation and transcription. Oncogene 2006;25:6685-705. [Crossref] [PubMed]
- Hansberger MW, Campbell JA, Danthi P, et al. IkappaB kinase subunits alpha and gamma are required for activation of NF-kappaB and induction of apoptosis by mammalian reovirus. J Virol 2007;81:1360-71. [Crossref] [PubMed]
- Hayden MS, Ghosh S. Shared principles in NF-kappaB signaling. Cell 2008;132:344-62. [Crossref] [PubMed]
- Khan MS, Khan A, Ahmad S, et al. Inhibition of JNK Alleviates Chronic Hypoperfusion-Related Ischemia Induces Oxidative Stress and Brain Degeneration via Nrf2/HO-1 and NF-Kb Signaling. Oxid Med Cell Longev 2020;2020:5291852. [Crossref] [PubMed]
- Gauss KA, Nelson-Overton LK, Siemsen DW, et al. Role of NF-kappaB in transcriptional regulation of the phagocyte NADPH oxidase by tumor necrosis factor-alpha. J Leukoc Biol 2007;82:729-41. [Crossref] [PubMed]
- Qian Y, Guan T, Huang M, et al. Neuroprotection by the soy isoflavone, genistein, via inhibition of mitochondria-dependent apoptosis pathways and reactive oxygen induced-NF-Kb activation in a cerebral ischemia mouse model. Neurochem Int 2012;60:759-67. [Crossref] [PubMed]
- Qian Y, Cao L, Guan T, et al. Protection by genistein on cortical neurons against oxidative stress injury via inhibition of NF-kappaB, JNK and ERK signaling pathway. Pharm Biol 2015;53:1124-32. [Crossref] [PubMed]

