Myocardial protection of propofol on apoptosis induced by anthracycline by PI3K/AKT/Bcl-2 pathway in rats
Introduction
Anthracyclines (ANTs) are commonly used in the chemotherapy of various malignant tumors, both solid and hematological, because they are highly potent and effective cytotoxic drugs, but their use is limited by their dose-dependent cardiotoxicity (1). Reportedly, 10–20% of patients experience cardiac dysfunction in the first year after ANT treatment and nearly 2–5% have symptomatic heart failure (2,3). The mechanism underlying ANTs [including adriamycin (ADM)]-induced cardiotoxicity is multifactorial and incompletely understood (4). Oxidative stress is thought to be primarily responsible, because myocardial tissues lack sufficient antioxidant mechanisms (5,6). ANTs increase the concentration of oxygen free radicals and induce lipid peroxidation, which destroys the structure and functional integrity of myocardial cells and causes myocardial damage (7,8). It has been demonstrated that ANTs interact with topoisomerase, which is key to the drugs’ antitumor and also relevant for cardiotoxicity (9).Other mechanisms include calcium overload, iron metabolism disorder, suppression of the cardiac-specific gene expression program and inhibition of the expression of several sarcomeric proteins (10). Other research indicated that cardiomyocyte apoptosis is involved in the cardiotoxicity of ANTs (11), which we had previously reported in rat cardiomyocytes (12,13).
Propofol (2, 6-diisopropylphenol), as an intravenous sedative-hypnotic agent, is widely used for both induction/maintenance of anesthesia and sedation. It has pluripotent cytoprotective properties against various extrinsic insults including anti-inflammatory, antioxidant and cardioprotective effects (14,15), which could attentuate cardiac myocyte apoptosis by ischemia/reoxygenation (I/R) (16). The release of proinflammatory cytokines is inhibited by propofol, could reduce oxidative stress (17). The phosphatidylinositol 3 kinase/protein kinase B (PI3K/AKT) signaling pathway is involved in the regulation of oxidative stress and inflammatory response. These findings suggest that propofol could ameliorate the adverse effects of ANTs on myocardial cells. In this context, we explored the protective effect and mechanism of propofol on ANT-induced myocardial apoptosis in vivo.
We focused on the role of PI3K/AKT signaling pathway in ANT-induced myocardial apoptosis, which could explain the protective effect of propofol and provide a theoretical basis for it to be used as a routine anesthetic for neoadjuvant chemotherapy (NAC) in patients with advanced cancer in clinical practice. We present the following article in accordance with the ARRIVE reporting checklist (available at https://atm.amegroups.com/article/view/10.21037/atm-22-1549/rc).
Methods
Reagents
Propofol was purchased from Sigma-Aldrich (Missouri, MO, USA). ADM (active ingredient doxorubicin) was purchased from Haimen Pharmaceutical (Wenzhou, Zhejiang, China). Malondialdehyde (MDA) test kits and superoxide dismutase (SOD) assay kits were provided by Jiancheng Bioengineering Institute (Nanjing, Jiangsu, China). Atrial natriuretic peptide (ANP), B-type natriuretic peptide (BNP) and cardiac troponin I (cTnI) enzyme linked immunosorbent assay (ELISA) kits of rat serum were purchased from R&D Systems (Minneapolis, MN, USA). Anti-PI3K-110α, pAKT-Ser473 and B cell lymphoma 2 (Bcl-2) antibodies were purchased from Cell Signaling Technology (Danvers, MA. USA). All other agents were from the Key Laboratory of Tianjin Medical University Cancer Institute and Hospital (Tianjin, China).
Animals
All experimental protocols involving the use of animals were reviewed and approved by the Animal Ethical Welfare Committee of Tianjin Medical University Cancer Institute and Hospital (Approved Certification No. AE-2020182), in compliance with Chinese national guidelines for the care and use of animals. The 40 F344 rats (female, 200–250 g, 9-week-old) were purchased from Peking University Medical College Laboratory Animal Science Center (Beijing, China) [License No. SCXK (Jing) 2006–2008]. All animals were maintained under the same conditions in a naturally ventilated room with a 12 h light/dark cycle, room temperature of 25–28 ℃, relative humidity 70–85% and were weighed once a week.
Animal experimental protocol
According to our previous methods (12,13), the F344 rats were randomly divided 4 groups (n=10): Control (saline injection of the same volume as treatment); ADM (injection of 0.8 mg/kg adriamycin); Prop (injection of 50 mg/kg propofol); and ADM + Prop (injection of 0.8 mg/kg adriamycin and 50 mg/kg propofol). The drugs were injected intraperitoneally every 3 weeks for six cycles. The psychological status, appetite and activity of the rats in each group were observed. At 21days after the last injection, the rats in the different treatment groups were humanely killed. The researchers who analyzed the data were unaware of the group allocation. A protocol was prepared before the study without registration.
Serum markers
At baseline, before the 4th injection and before death, blood samples were collected from caudal tail veins, while the rats were anesthetized by 2% pentobarbital sodium intraperitoneally. The serum level of SOD was determined by the xanthine oxidase method, and the serum level of MDA was detected with thiobarbituric acid method, and ELISA kits were used to detect the serum levels of ANP, BNP and cTnI at the different time points.
Histopathological examination by hematoxylin-eosin (HE) staining
After the rats were killed, the free wall of the left ventricle was excised: one half was fixed in 10% neutral formaldehyde solution and then in paraffin. The paraffin blocks were serially sectioned onto slides, routinely dewaxed and stained separately in Harris hematoxylin for 5 min, 1% hydrochloric acid alcohol for 5–10 s, rinsed with tap water for 25 min and then 0.5% eosin for 2–3 min. The Billingham scoring method was used to calculate the pathological score: the percentage of myocardial damage was determined by the percentage of myocardial cells with vacuole formation and/or muscle fiber loss.
Apoptosis
The remaining half of the myocardial tissue was minced aseptically to 1 mm3 and digested with collagenase II (1 mg/mL) combined with hyaluronidase (0.2 mg/mL) for 1–2 h to create a single-cell suspension. Part of the suspension was mixed with Annexin V-fluorescein isothiocyanate (FITC) and propidium iodide (PI), incubated for 5–15 min at room temperature without light and then the proportion of apoptotic cells was analyzed by flow cytometry within 1 h.
Western blot
After washing the remaining single-cell suspension in phosphate-buffered saline (PBS) three times, cells were lysed in RIPA buffer (1 M Na3VO4, 1 M NaF, 1% NP40, 0.5 M PMSF). We used the PierceTM BCA Protein Assay Kit (Thermo, USA) to assess the concentrations of proteins. After being run on 10% SDS-PAGE, the samples with 30 µg protein were transferred to polyvinylidene difluoride membranes electrophoretically. The membranes were incubated with the following primary antibodies: PI3K p110α (1:500), pAKT-Ser473 (1:2,000), and Bcl-2 (1:1,000). The next day, the membranes were probed and incubated with secondary antibody (CST, USA). The targeted bands were analyzed by Image J.
Statistical analysis
We analyzed all data using SPSS 26.0 software. All measurement data are presented as mean ± SD. The unpaired T test was used to compare differences of body weight in the different groups. For serum markers, apoptosis and protein expression analyses, Student’s t-test was performed to compare the difference between two groups.
Results
General condition of rats in different groups
During establishment of the myocardial injury model, all 40 female rats that underwent injection of the different drugs survived. After the second cycle of administration, rats in both the ADM and ADM + Prop groups were observed to gradually experience food reluctance, slowing activity, hair loss, increased eye secretions and diarrhea, while the rats in the Prop group showed no physical or mental symptoms. Before the experimental process at baseline, there was no statistical difference in the body weight among the different treatment groups (P>0.05). Compared with the Control group, the body weights of rats in the ADM and ADM + Prop groups decreased significantly (P=0.0011 and P=0.0041, respectively) (Figure 1A). There was no significant difference between the ADM and ADM + Prop groups (P<0.05).
Effect of propofol on serum markers
At baseline, the serum levels of SOD, MDA, ANP, BNP and cTnI were not statistically significant among the different groups. Compared with the control group, the concentrations of MDA, cTnI and BNP in both the ADM and ADM + Prop group were significantly higher after 6 cycles of injections. When compared with the ADM group, the levels of MDA, cTnI and BNP in the ADM + Prop group were significantly decreased (P=0.0033, 0.0014 and 0.0029 for MDA, cTnI and BNP respectively). Compared with the control group, the levels of SOD in the ADM and ADM + Prop groups were deceased (P<0.0001) and there was no significant difference between the ADM and ADM + Prop groups (P=0.6694) (Figure 1B-1E). For the serum ANP levels, there was no significant difference observed among the 4 different groups (Figure 1F).
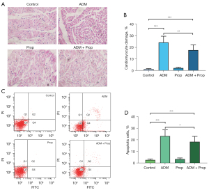
Effect of propofol in ADM-induced myocardial damage
To further support the results of the biochemical assays, H&E staining of myocardial tissue from the rats in the different treatment groups was performed to assess the extent of damage. Under microscopy, cardiomyocytes showed vacuolar degeneration and edema of differing extent and infiltration of inflammatory cells, which made the intercellular space obviously wider (Figure 2A), which indicated the successful establishment of the myocardial injury animal model. Compared with the ADM group, the propofol group did not show the severe damage seen in the ADM + Prop group (P=0.0078) (Figure 2B).
Effect of propofol in ADM-induced apoptosis of cardiomyocytes
In order to define whether propofol protected against apoptosis of myocardial cells, the proportion of apoptotic cells in the different treatment groups as analyzed by flow cytometry (Figure 2C). The ratio of apoptotic cells was significantly upregulated to 23.3%±5.3% in the ADM group compared with 2.7%±0.75% in the Control group (P<0.0001). A significantly greater decrease in apoptosis in the combination treatment group compared with the ADM group (P=0.0388) (Figure 2D) was observed, which suggested that propofol had reduced the ADM-induced apoptosis of cardiomyocyte in vivo.
Effect of propofol on AD- induced activation of PI3K/AKT/Bcl-2 pathway
To ascertain the role of propofol in ADM-induced PI3K/AKT pathway activation in cardiomyocytes, the expression of PI3K p110α, pAKT-Ser473 and Bcl-2 in the different treatment groups was assessed by western blot (Figure 3A). PI3K p110α and pAKT-Ser473 were significantly overexpressed in the ADM group (P=0.0065 and P<0.0001 respectively) and Bcl-2 was downregulated (P<0.0001) compared the Control group. The expression of PI3K p110α and pAKT-Ser473 in the ADM + Prop group was significantly reduced compared with the ADM group (P=0.0161 and P<0.0001 respectively), which indicated that propofol could inhibit PI3K/AKT activation induced by ADM (Figure 3B,3C). The increase in Bcl-2 expression in the ADM + Prop group was statistically significant compared with the ADM group (P=0.0003) (Figure 3D). The findings showed that propofol could downregulate PI3K/AKT pathway activation induced by ADM in cardiomyocytes in vivo.
Discussion
Associated with intensive chemotherapy drugs, cardiotoxicity is a common lethal complication in the growing population of cancer survivors (18-20). The ANTs are among the most cardiotoxic, and are associated with dose-related cardiomyocyte injury and death leading to left ventricular dysfunction and heart failure (21). Currently, prevention and treatment of ANT-induced cardiotoxicity are still unmet clinical applications. Our aim was to investigate the protective effects and mechanisms of propofol in ADM-induced apoptosis of cardiomyocytes in vivo.
Extensive research has reported that oxygen free radicals play an important role in the development and progression of cardiotoxicity (22). Oxidative stress can be evaluated by measuring the serum levels of SOD and MDA, and our results from a rat model of myocardial injury revealed a reduction of SOD and an elevation of MDA in the serum of the ADM group compared with the Control group. Sheibani et al. reported a similar result; in their research, cardiac MDA and SOD content were significantly increased and decreased respectively by ADM treatment in comparison with the normal group (23), which indicated that ADM mediates cardiotoxicity via destabilization of the balance between reactive oxygen species and antioxidant enzymes (24,25).Our present study showed no difference in SOD levels between the ADM and ADM + Prop groups and a significant reduction in MDA in the ADM + Prop group compared with the ADM group, which suggested that propofol suppresses the production of oxygen free radicals (such as MDA) and thus protects the integrity of cardiomyocytes (12). The most commonly used circulating marker of the onset of ADM-induced cardiotoxicity is cTnI (26,27),which is used by clinicians to establishing the cardiac-monitoring schedule of ADM-treated patients (28). In addition, BNP, as a biomarker of congestive heart failure, is used to predict and monitor chemotherapy-related cardiac toxicity (29). In the present study, after 6 cycles of administration, the difference in the levels of cTnI and BNP between the ADM and ADM + Prop groups was statistically significantly decreased, which further confirmed the protective effect of propofol in ADM-induced cardiomyocyte injury.
Apoptosis, the complicated process of deliberate death of cells in multicellular organisms, is responsible for the programmed culling of cells during normal eukaryotic development and maintenance of organismal homeostasis (30). Our results of flow cytometry showed that ADM-induced cardiomyocyte apoptosis, revealing apoptosis as one of the major contributors to ADM-induced cardiac toxicity (Figure 2). Blocking apoptosis could prevent the loss of contractile cells and minimize myocardial injury after ADM treatment (31). Consistent with a previous report (13), we also revealed that propofol significantly attenuated ADM-induced cardiomyocyte apoptosis, implying that inhibition of apoptosis contributes to the mechanism by which propofol restrains the extent of ADM-induced myocardial toxicity (32).
The Bcl-2 family of proteins contains both pro-apoptotic and pro-survival members that balance the decision between cellular life and death (33), which regulates apoptosis (34). It has been reported that the PI3K/AKT signaling pathway both directly and indirectly regulates the functions of Bcl-2 proteins and consequently protects cells from apoptosis (35).ADM is known to modulate the PI3K/AKT signaling pathway, which may contribute to its cardiotoxicity (36).Dephosphorylation of PI3K/AKT after ADM exposure may lead to activation of apoptotic pathways (37). Conversely, activation of PI3K signaling has been demonstrated to ameliorate ADM-induced cardiomyopathy in vivo (35).
Propofol is a short-acting intravenous anesthetic agent that causes few side effects and thus has a favorable safety profile. It has been shown to be cardioprotective in experimental studies and in some small clinical trials of cardiac surgery using cardiopulmonary bypass. For myocardial I/R injury, propofol possesses an antioxidant property and activates multiple pro-survival signaling pathways including the PI3K/AKT/Bcl-2 pathway (30). It is also reported that propofol showed neuroprotective effects against neuronal apoptosis by increasing Bcl-2 expression (38). In another study (39), propofol protected cardiac H9c2 cells from hydrogen peroxide-induced injury by triggering the activation of AKT and parallel upregulation of Bcl-2 in vitro. The protective mechanism of propofol in ADM-induced cardiomyocyte apoptosis is unclear, but because it is known to exert a cardioprotective effect in ADM-imposed cardiac toxicity in vitro (40,41), we explored whether it could protect cardiomyocytes from apoptosis by suppressing the PI3K/AKT/Bcl-2 pathway in vivo. Consistent with our hypothesis, PI3K p110α and pAKT-Ser473 were significantly overexpressed in the ADM group and Bcl-2 was downregulated compared with the Control group. Both proteins in the ADM + Prop group were significantly downregulated compared with ADM treatment. Compared with the ADM group, the increase in Bcl-2 expression in the ADM + Prop group was statistically significant, which clarified that propofol can effectively reduce cardiomyocyte apoptosis caused by ANTS in vivo by specifically inhibiting PI3K/AKT/Bcl-2.
In summary, our study results suggest that the protective role of propofol on cardiomyocyte apoptosis induced by ADM involves suppressing the activation of the PI3K/AKT/Bcl-2 pathway.
Acknowledgments
Funding: This study was supported by the National Natural Science Foundation of China (Grant No. 81702623; Xiaobei Zhang) and the PhD Development Foundation of Tianjin Medical University Cancer Institute and Hospital (Grant No. B1503-1; Xiaobei Zhang).
Footnote
Reporting Checklist: The authors have completed the ARRIVE reporting checklist. Available at https://atm.amegroups.com/article/view/10.21037/atm-22-1549/rc
Data Sharing Statement: Available at https://atm.amegroups.com/article/view/10.21037/atm-22-1549/dss
Conflicts of Interest: All authors have completed the ICMJE uniform disclosure form (available at https://atm.amegroups.com/article/view/10.21037/atm-22-1549/coif). The authors have no conflicts of interest to declare.
Ethical Statement: The authors are accountable for all aspects of the work in ensuring that questions related to the accuracy or integrity of any part of the work are appropriately investigated and resolved. All experimental protocols involving the use of animals were reviewed and approved by the Animal Ethical Welfare Committee of Tianjin Medical University Cancer Institute and Hospital (Approved Certification No. AE-2020182), in compliance with Chinese national guidelines for the care and use of animals.
Open Access Statement: This is an Open Access article distributed in accordance with the Creative Commons Attribution-NonCommercial-NoDerivs 4.0 International License (CC BY-NC-ND 4.0), which permits the non-commercial replication and distribution of the article with the strict proviso that no changes or edits are made and the original work is properly cited (including links to both the formal publication through the relevant DOI and the license). See: https://creativecommons.org/licenses/by-nc-nd/4.0/.
References
- Asnani A, Shi X, Farrell L, et al. Changes in Citric Acid Cycle and Nucleoside Metabolism Are Associated with Anthracycline Cardiotoxicity in Patients with Breast Cancer J Cardiovasc Transl Res 2020;13:349-56. [Crossref] [PubMed]
- Limat S, Demesmay K, Voillat L, et al. Early cardiotoxicity of the CHOP regimen in aggressive non-Hodgkin's lymphoma Ann Oncol 2003;14:277-81. [Crossref] [PubMed]
- Tan TC, Neilan TG, Francis S, et al. Anthracycline-Induced Cardiomyopathy in Adults Compr Physiol 2015;5:1517-40. [Crossref] [PubMed]
- Huang J, Wu R, Chen L, et al. Understanding Anthracycline Cardiotoxicity From Mitochondrial Aspect. Front Pharmacol 2022;13:811406. [Crossref] [PubMed]
- Dhingra R, Margulets V, Chowdhury SR, et al. Bnip3 mediates doxorubicin-induced cardiac myocyte necrosis and mortality through changes in mitochondrial signaling Proc Natl Acad Sci U S A 2014;111:E5537-44. [Crossref] [PubMed]
- Fabiani I, Aimo A, Grigoratos C, et al. Oxidative stress and inflammation: determinants of anthracycline cardiotoxicity and possible therapeutic targets. Heart Fail Rev 2021;26:881-90. [Crossref] [PubMed]
- Fang X, Wang H, Han D, et al. Ferroptosis as a target for protection against cardiomyopathy Proc Natl Acad Sci U S A 2019;116:2672-80. [Crossref] [PubMed]
- Kalyanaraman B. Teaching the basics of the mechanism of doxorubicin-induced cardiotoxicity: Have we been barking up the wrong tree? Redox Biol 2020;29:101394. [Crossref] [PubMed]
- Jirkovský E, Jirkovska A, Bavlovic-Piskackova H, et al. Clinically Translatable Prevention of Anthracycline Cardiotoxicity by Dexrazoxane Is Mediated by Topoisomerase II Beta and Not Metal Chelation. Circ Heart Fail 2021;14:e008209. [Crossref] [PubMed]
- Gammella E, Maccarinelli F, Buratti P, et al. The role of iron in anthracycline cardiotoxicity. Front Pharmacol 2014;5:25. [Crossref] [PubMed]
- Yu X, Ruan Y, Huang X, et al. Dexrazoxane ameliorates doxorubicin-induced cardiotoxicity by inhibiting both apoptosis and necroptosis in cardiomyocytes. Biochem Biophys Res Commun 2020;523:140-6. [Crossref] [PubMed]
- Zhang S, Meng T, Liu J, et al. Cardiac protective effects of dexrazoxane on animal cardiotoxicity model induced by anthracycline combined with trastuzumab is associated with upregulation of calpain-2. Medicine (Baltimore) 2015;94:e445. [Crossref] [PubMed]
- Zhao H, Zhang X, Zheng Y, et al. Propofol Protects Rat Cardiomyocytes from Anthracycline-Induced Apoptosis by Regulating MicroRNA-181a In Vitro and In Vivo. Oxid Med Cell Longev 2018;2018:2109216. [Crossref] [PubMed]
- Pu J, Zhu S, Zhou D, et al. Propofol Alleviates Apoptosis Induced by Chronic High Glucose Exposure via Regulation of HIF-1alpha in H9c2 Cells. Oxid Med Cell Longev 2019;2019:4824035. [Crossref] [PubMed]
- Chen J, Li X, Zhao F, et al. HOTAIR/miR-17-5p sxis is involved in the propofol-mediated cardioprotection against sschemia/reperfusion injury. Clin Interv Aging 2021;16:621-32. [Crossref] [PubMed]
- Han RH, Huang HM, Han H, et al. Propofol postconditioning ameliorates hypoxia/reoxygenation induced H9c2 cell apoptosis and autophagy via upregulating forkhead transcription factors under hyperglycemia. Mil Med Res 2021;8:58. [Crossref] [PubMed]
- Li W, Zhang Y, Liu Y, et al. In vitro kinetic evaluation of the free radical scavenging ability of propofol. Anesthesiology 2012;116:1258-66. [Crossref] [PubMed]
- Morris PG, Hudis CA. Trastuzumab-related cardiotoxicity following anthracycline-based adjuvant chemotherapy: how worried should we be? J Clin Oncol 2010;28:3407-10. [Crossref] [PubMed]
- Choksey A, Timm KN. Cancer therapy-induced cardiotoxicity-a metabolic perspective on pathogenesis, diagnosis and therapy. Int J Mol Sci 2021;23:1. [Crossref] [PubMed]
- Sala V, Della Sala A, Hirsch E, et al. Signaling pathways underlying anthracycline cardiotoxicity. Antioxid Redox Signal 2020;32:1098-114. [Crossref] [PubMed]
- Henriksen PA. Anthracycline cardiotoxicity: an update on mechanisms, monitoring and prevention. Heart 2018;104:971-7. [Crossref] [PubMed]
- Dragojevic-Simic VM, Dobric SL, Bokonjic DR, et al. Amifostine protection against doxorubicin cardiotoxicity in rats. Anticancer Drugs 2004;15:169-78. [Crossref] [PubMed]
- Sheibani M, Nezamoleslami S, Faghir-Ghanesefat H, et al. Cardioprotective effects of dapsone against doxorubicin-induced cardiotoxicity in rats. Cancer Chemother Pharmacol 2020;85:563-71. [Crossref] [PubMed]
- Raskovic A, Stilinovic N, Kolarovic J, et al. The protective effects of silymarin against doxorubicin-induced cardiotoxicity and hepatotoxicity in rats. Molecules 2011;16:8601-13. [Crossref] [PubMed]
- Paradies G, Petrosillo G, Pistolese M, et al. Decrease in mitochondrial complex I activity in ischemic/reperfused rat heart: involvement of reactive oxygen species and cardiolipin. Circ Res 2004;94:53-9. [Crossref] [PubMed]
- Gioffre S, Chiesa M, Cardinale DM, et al. Circulating MicroRNAs as Potential Predictors of Anthracycline-Induced Troponin Elevation in Breast Cancer Patients: Diverging Effects of Doxorubicin and Epirubicin. J Clin Med 2020;9:1418. [Crossref] [PubMed]
- Adamcova M, Simunek T, Kaiserova H, et al. In vitro and in vivo examination of cardiac troponins as biochemical markers of drug-induced cardiotoxicity. Toxicology 2007;237:218-28. [Crossref] [PubMed]
- Cardinale D, Caruso V, Cipolla CM. The breast cancer patient in the cardioncology unit. J Thorac Dis 2018;10:S4306-22. [Crossref] [PubMed]
- Skovgaard D, Hasbak P, Kjaer A. BNP predicts chemotherapy-related cardiotoxicity and death: comparison with gated equilibrium radionuclide ventriculography. PLoS One 2014;9:e96736. [Crossref] [PubMed]
- Wei Q, Zhao J, Zhou X, et al. Propofol can suppress renal ischemia-reperfusion injury through the activation of PI3K/AKT/mTOR signal pathway. Gene 2019;708:14-20. [Crossref] [PubMed]
- Chen YL, Loh SH, Chen JJ, et al. Urotensin II prevents cardiomyocyte apoptosis induced by doxorubicin via Akt and ERK Eur J Pharmacol 2012;680:88-94. [Crossref] [PubMed]
- Xu JJ, Wang YL. Propofol attenuation of hydrogen peroxide-mediated oxidative stress and apoptosis in cultured cardiomyocytes involves haeme oxygenase-1. Eur J Anaesthesiol 2008;25:395-402. [Crossref] [PubMed]
- Sprick MR, Walczak H. The interplay between the Bcl-2 family and death receptor-mediated apoptosis. Biochim Biophys Acta 2004;1644:125-32. [Crossref] [PubMed]
- Schultz DR, Harrington WJ Jr. Apoptosis: programmed cell death at a molecular level. Semin Arthritis Rheum 2003;32:345-69. [Crossref] [PubMed]
- Kitamura Y, Koide M, Akakabe Y, et al. Manipulation of cardiac phosphatidylinositol 3-kinase (PI3K)/Akt signaling by apoptosis regulator through modulating IAP expression (ARIA) regulates cardiomyocyte death during doxorubicin-induced cardiomyopathy. J Biol Chem 2014;289:2788-800. [Crossref] [PubMed]
- Maulik A, Davidson SM, Piotrowska I, et al. Ischaemic Preconditioning Protects Cardiomyocytes from Anthracycline-Induced Toxicity via the PI3K Pathway. Cardiovasc Drugs Ther 2018;32:245-53. [Crossref] [PubMed]
- Fan GC, Zhou X, Wang X, et al. Heat shock protein 20 interacting with phosphorylated Akt reduces doxorubicin-triggered oxidative stress and cardiotoxicity. Circ Res 2008;103:1270-9. [Crossref] [PubMed]
- Li J, Han B, Ma X, et al. The effects of propofol on hippocampal caspase-3 and Bcl-2 expression following forebrain ischemia-reperfusion in rats. Brain Res 2010;1356:11-23. [Crossref] [PubMed]
- Wang B, Shravah J, Luo H, et al. Propofol protects against hydrogen peroxide-induced injury in cardiac H9c2 cells via Akt activation and Bcl-2 up-regulation. Biochem Biophys Res Commun 2009;389:105-11. [Crossref] [PubMed]
- Lai HC, Yeh YC, Wang LC, et al. Propofol ameliorates doxorubicin-induced oxidative stress and cellular apoptosis in rat cardiomyocytes. Toxicol Appl Pharmacol 2011;257:437-48. [Crossref] [PubMed]
- Sun X, Gu J, Chi M, et al. Activation of PI3K-Akt through taurine is critical for propofol to protect rat cardiomyocytes from doxorubicin-induced toxicity. Can J Physiol Pharmacol 2014;92:155-61. [Crossref] [PubMed]

