Peroxisome proliferator-activated receptor gamma preserves intracellular homeostasis of insulin-resistant periodontal ligament stem cells
Introduction
As one of the most common metabolic diseases,diabetes will likely affect 500 million people worldwide by 2030 (1). Diabetes is the seventh leading cause of death (2), mainly resulting from diabetes mellitus complications, such as cardiovascular disease and diabetic nephropathy (3). More than 90% of patients have type 2 (T2) diabetes (2), characterized by tissue resistance to insulin (IR), decreased glucose consumption, increased glycogen synthesis, and subsequent hyperglycemia (4).
Diabetic periodontitis usually presents as serious damage to the periodontal tissue, which is often more severe than that of periodontitis patients without metabolic diseases. The main pathological features of diabetic periodontitis consist of large amounts of osteoclastic absorption, a ruptured and disordered arrangement of the collagen fibers, and significant infiltration of inflammatory cells to the damaged tissues. Furthermore, periodontal abscesses may develop for those with unsatisfactory blood glucose control, eventually leading to tooth loss (5). However, when there is good glycemic control, the severity of periodontitis can be significantly alleviated by apparent tissue regeneration (6), which demonstrates the importance of hyperglycemia in the development or aggravation of periodontitis. In fact, the interplay between periodontitis and diabetes may be bidirectional.
Insulin resistance and the inflammatory response are the two most important factors in the interaction between the two diseases (7). Periodontitis may aggravate diabetes as the recruited inflammatory cells and cytokines can enter into the systemic circulation to induce adipose insulin resistance (8); however, with periodontal therapy, diabetes can be effectively controlled with a decreased expression of serum TNF-a and C-reactive protein (CRP) by controlling local reactive oxygen species (ROS) levels and pro-inflammatory cytokine secretions (9), suggesting that glycemic control and anti-inflammatory therapy are equally important for tissue remodeling in diabetic periodontitis patients (10).
Periodontal ligament stem cells (PDLSCs) are the primary stem cells involved in periodontal regeneration and are derived from periodontal ligament. They have multidirectional potential to differentiate into osteoblasts, adipocytes, or other cells under proper induction to repair damaged tissues (11). However, in a high glucose environment, the activity of PDLSCs may be badly affected. Hyperglycemia can initiate and boost the inflammatory reaction, resulting in an elevated level of inflammatory factors [such as tumor necrosis factor-α (TNF-α) and interleukin-6 (IL-6)] (7) and an obvious oxidative stress injury (12), making an unfavorable microenvironment to the PDLSC. Moreover, hyperglycemia can directly regulate the mitochondrial apoptosis pathway through modulating Bcl-2 and Bax expression (13,14), leading to PDLSC apoptosis and cell proliferation inhibition and thus, impairing the repair and regeneration process of periodontal tissue (15,16). Furthermore, excessive deposition of advanced glycated end products (AGEs) derived from hyperglycemia will greatly impair the metabolic pathway (17), breaking the balance of subgingival microbiome and inhibiting the activity of alkaline phosphatase and collagenase of PDLSC (18), which will exert an adverse effect on the differentiation and proliferation of cells. The impaired self-renewal, decreased cell mobility (19,20), suppressed osteogenesis potential and increased adipogenesis probability can cause progressive periodontal injury (20). Therefore, increasing insulin sensitivity for glycemic control to maintain intracellular homeostasis and promoting PDLSCs to function correctly is a feasible strategy for diabetic periodontal treatment.
Rosiglitazone (RSG) is one of several synthetic thiazolidinediones (TZDs) and plays an essential role in maintaining glucose homeostasis in T2 diabetes patients by increasing insulin sensitivity in skeletal muscle and adipose tissue. RSG treatment can increase glucose uptake by upregulating the mRNA expression of adiponectin (21) and decreasing hepatic glycogen production via activation of peroxisome proliferator-activated receptor gamma (PPARγ) receptors (22) Moreover, RSG is crucial for maintaining intracellular homeostasis by preventing excessive ROS production. It suppresses mitochondrial conformation change and relieves mitochondrion swelling through its anti-inflammatory and antioxidant effects (23), which may play an important protective role in preventing brain or renal cellular damage (24). However, the effect of RSG or PPARγ on the treatment of diabetic periodontitis, especially on the intracellular homeostasis of IR-PDLSCs, remains to be elucidated. Therefore, we constructed a cellular insulin resistance model in vitro, similar to the pathogenesis of T2 diabetes, to study the biological response of PDLSCs to hyperglycemia and to explore the molecular mechanism of PPARγ during this process. We present the following article in accordance with the MDAR reporting checklist (available at https://atm.amegroups.com/article/view/10.21037/atm-22-2207/rc).
Methods
The study was conducted in accordance with the Declaration of Helsinki (as revised in 2013). The study was approved by the Medical Ethics Committee of West China Stomatological Hospital of Sichuan University (permit No. WCHSIRB-D-2019-065). Informed consent was taken from all the participants’ parents.
Cell isolation and culture
Human PDLCs (hPDLCs), derived from the freshly extracted, intact premolars of healthy young people (aged 14–18), who needed orthodontic treatment, were isolated by the tissue block enzyme digestion method. The hPDLCs were cultured in complete medium [containing 10% fetal bovine serum (FBS), Hyclone, Logan, UT, USA; 1% 100 U/mL of penicillin, 100 µg/mL streptomycin and 90% α-MEM medium] at 37 ℃ in a 5% CO2 incubator. The medium was refreshed every other day, and the purified cells at passage two to passage five were chosen for later testing.
Cell viability
To explore the effects of different concentrations of glucosamine (Beyotime, Shanghai, China), insulin, RSG (Merk, Darmstadt, Germany), or GW9662 (Merk) on cell viability, a cell count kit-8 (CCK-8; KeyGen Biotech, Nanjing, China) was used according to the manufacturer’s instructions. Briefly, 5,000 hPDLCs were cultured by α-MEM medium containing 2% FBS (low serum medium) for serum starvation for 24 hours; after that, the cells were separately treated with different concentrations of glucosamine, insulin, RSG, and GW9662 for 24 hours. Following incubation at 37 ℃ and 5% CO2 for 1.5–2 hours with 10% CCK-8 reagent, the optical density (OD) value at 450 nm absorbance was recorded, and the cell viability was calculated for statistical analysis.
Insulin resistance model
According to the above results, 18 mM glucosamine was applied to induce cell insulin resistance. The hPDLCs were seeded in 6-well plates at a density of 5×105 and cultured in a low serum medium for 24 hours. Subsequently, they were divided into a control (C) group, a glucosamine (G) group, a glucosamine/rosiglitazone (GR) group, and a glucosamine/rosiglitazone/GW9662 (GRG) group. Groups C and G were cultured in a low serum medium while groups GR and GRG were cultured with an extra 18 mM of glucosamine added to the low serum medium; 24 hours later, the medium in group G was replaced with 18 mM of glucosamine medium while the mediums in the GR and GRG groups were replaced with 10 µM of RSG medium and 10 µM RSG/10 µM GW9662 medium, respectively. Cell supernatants in the four groups were collected for glucose content testing and ELISA assay.
Glucose metabolism of IR-hPDLCs
To analyze the cellular glucose metabolism, the hPDLCs in all groups were treated with 100 nM insulin for another 30 min. Then the cell supernatants were collected to test the glucose consumption values using the GOD-POD (Jiancheng Bioengineering Institute, Nanjing, China) method according to the manufacturer’s instructions. Briefly, 10 µL of cell supernatant was incubated with 90 µL reaction buffer in a 96-well plate at 37 ℃ for 20 min; then, the OD value at 505 nm absorbance was recorded. After that, cells in each well were collected and counted to calculate the glucose content with the following formula: glucose content (µmol/104 cell) = 0.002 × (OD value in sample − OD value in blank)/(OD value in standard − OD value in blank).
Biological characteristics of the IR-hPDLCs
As described above, cells were divided into groups C, G, GR, and GRG.
Cell morphology
To observe the effects of PPARγ receptors on cell morphology, the hPDLCs were inoculated on a sterilized cover glass. Then, cytoskeletal immunofluorescence (IF) staining was performed as previously described to determine the morphology of cells under different treatment conditions (23).
Cell migration
The hPDLCs, seeded in 6-well plates at a density of 5×105, were separately treated with different stimulation. A pipette tip was used to scrape the monolayer on each plate, and the cells were then gently washed by PBS three times to remove the non-adherent cells. The cells were detected at 0, 12, 24, and 48 h under light microscopy (Nikon, Tokyo, Japan).
Live-dead cell staining
The hPDLCs inoculated on the sterilized cover glass were separately treated according to their different groups. After washing in PBS three times, the cells were sequentially incubated with propidium iodide (PI) and Calcein-AM in the dark at room temperature for 15 min to stain the dead and living cells, respectively, using a live-dead cell staining kit (KeyGen Biotech).
Osteogenic/odontogenic differentiation of the IR-hPDLCs
Cells were seeded in 6-well plates at a density of 105 and were divided into four groups as described above. After being cultured in the osteogenic induction medium (complete medium containing 5 mM L-glycerophosphate (Merk), 100 nM dexamethasone (Merk), and 50 mg/mL ascorbic acid (Merk) for 7 days, quantitative real-time polymerase chain reaction (qRT-PCR) and western blot (WB) assays were conducted.
RT-PCR
The hPDLCs were washed in PBS and then the cells were collected in a tube containing TRIzol lysate. After being stored at −80 ℃ for 1 week, the intracellular RNA was extracted as previously described (23). Real-time PCR was performed by denaturing at 105 ℃ for 5 min followed by 40 cycles of PCR (95 ℃ for 30 s, 60 ℃ for 30 s, and 72 ℃ for 45 s). The relative expression levels were calculated using the 2−ΔΔCT method and normalized to the internal control GAPDH gene. The specific primer information was as follows (5'‑3'): GAPDH (forward: CTTTGGTATCGTGGAAGGACTC; reverse: GTAGAGGCAGGGATGATGTTCT); COL-1 (forward: AACATGGAGACTGGTGAGACCT; reverse: CGCCATACTCGAACTGGAATC); Runx2 (forward: CTTTACTTACACCCCGCCAGTC; reverse: AGAGATATGGAGTGCTGCTGGTC).
WB assay
The WB assay was conducted as previously described (23) after the hPDLCs were cultured in an osteogenic induction medium for 7 days. After being blocked by 5% nonfat dry milk (Bio-Rad Laboratories, Hercules, CA, USA), the membranes were separately incubated with a primary antibody (GAPDH (7E4) Mouse mAb, Zen, Chengdu, China; DMP-1 Rabbit pAb, Biovision, San Francisco, CA, USA) in a 1:1,000 dilution at 4 ℃ overnight. The band intensity of each protein was standardized to the corresponding GAPDH intensity by Image Lab software.
ROS level of the IR-hPDLCs
The oxidative stress (OS) level of the IR-hPDLCs and the effect of PPARγ receptors on intracellular ROS were measured by JC-1 (Beyotime) and 2',7'-dichlorofluorescein diacetate (DCFH-DA, Merk) tests. Briefly, cells were washed three times in PBS and subsequently stained with JC-I or 10 µM DCFH-DA and kept in the dark at 37 ℃ for 20 min. After the dyes were thoroughly washed away, the cells were observed by a confocal microscope for 30 min.
Inflammation of the IR-hPDLCs
Cell supernatants were collected for ELISA (DECO, Shanghai, China) detection of interleukin-10 (IL-10)/interferon-gamma (IFN-γ) concentrations following the manufacturer’s instructions (23).
Statistical analysis
All quantitative data were analyzed by SPSS 22.0 software, and all the data are presented as mean ± SD. One-way analysis of variance (ANOVA) was used to analyze the differences among groups, while Student’s t-test was used to compare the differences between two groups. A value of P<0.05 was considered statistically significant. All the experiments in this study were repeated at least three times.
Results
RSG increased the glucose uptake rate and migration of the glucosamine-induced PDLSCs
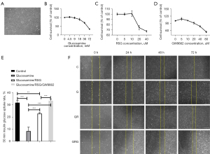
The isolated PDLSCs were well adhered to the plate with a long fusiform shape (Figure 1A). A CCK-8 test was conducted to explore the appropriate drug concentrations of glucosamine, RSG, and GW9662. The results showed that lower concentrations of the three chemical reagents did not affect cell viability, while more than 18 mM glucosamine, 10 µM RSG, or 10 µM GW9662 caused a decrease in PDLSCs’ viability after culturing for 24 hours (Figure 1B-1D). Therefore, 18 mM glucosamine was applied to induce cellular insulin resistance, and 10 µM RSG or 10 µM GW9662 was used to study the role of PPARγ on the biological properties of the IR-PDLSCs. Results of the 30 min insulin glucose uptake rate showed that, compared to the glucosamine group, insulin glucose uptake increased from 8.48% to 22.84% with RSG treatment, indicating the efficiency of glucosamine in inducing insulin resistance and RSG in treating the hyperglycemia caused by insulin resistance (Figure 1E). However, administration with GW9662 did not reverse the effect of RSG on IR-PDLSCs, suggesting that PPARγ might not be the only receptor for glucose control in PDLSCs (Figure 1E). The migration test demonstrated that RSG improved the impaired cellular migration ability of the IR-PDLSCs and that GW9662 partly reversed this effect (Figure 1F), indicating the protective role of PPARγ in preserving migration.
RSG alleviated glucosamine-induced OS without harming the cytoskeleton or survival of the PDLSCs by activating PPARγ receptors
The results of DCFH-DA staining indicated that ROS levels in the IR-PDLSCs were significantly upregulated with an enhanced fluorescence intensity compared to PDLSCs, indicating that glucosamine induced obvious intracellular OS injury (Figure 2A). However, the glucosamine-induced PDLSCs demonstrated a downregulated ROS expression when treated with RSG. Furthermore, this effect was partly reversed by GW9662, indicating the importance of RSG PPARγ in regulating the intracellular ROS level (Figure 2A). JC-1 staining showed a green fluorescence in the glucosamine-induced PDLSCs, which might result from insufficient capacity to form J-aggregates with a relatively low mitochondrial membrane potential (Figure 2B). The mitochondrial depolarization process directly disrupted intracellular homeostasis with an upregulated ROS level. Consistent with the results obtained in Figure 2A, RSG treatment also alleviated OS injury, with a relatively high mitochondrial membrane potential with red fluorescence. Similarly, GW9662 treatment blocked the antioxidation effect of RSG, confirming the importance of RSG PPARγ in regulating OS. To further study the effects of PPARγ on the morphology and cytotoxicity of the glucosamine-induced PDLSCs, cytoskeleton and Calcein-AM/PI staining were performed, and the results found no side effects of RSG or GW9662 on cells (Figure 2C,2D). These results demonstrated the efficiency of RSG in controlling OS via PPARγ receptors.
RSG modulated glucosamine-induced inflammation via PPARγ receptors
Our results showed that the concentration of inflammatory cytokine IFN-γ was significantly upregulated in the group of IR-PDLSCs with 409.8 pg/mL (P<0.001), while RSG treatment decreased it to a normal level of 334.3 pg/mL(P<0.001) (Figure 3A). Furthermore, the anti-inflammatory factor IL-10 expression in the RSG group was increased compared to the glucosamine group (7.4 vs. 5.6 pg/mL, P<0.01, respectively) (Figure 3B). Additionally, the anti-inflammatory effect of RSG on glucosamine-induced PDLSCs was partly reversed by GW9662, indicating the importance of the RSG PPARγ receptors in modulating inflammatory reactions.
RSG preserved the osteogenic/odontogenic differentiation ability of the IR-PDLSCs by activating PPARγ receptors
The RT-PCR results showed that glucosamine treatment significantly impaired the expression of the osteogenic differentiation-related genes collagen I (COL-1) and runt-related transcription factor 2 (Runx2) (P<0.01), while RSG treatment partly blocked this side effect with an increased Runx2 expression (P<0.01) (Figure 4A). Consistent with this result, WB results also showed that RSG treatment increased the expression of the odontogenic differentiation-related protein dentin matrix protein 1 (DMP-1) in the IR-PDLSCs (P<0.01) (Figure 4B). All these effects were partly reversed by GW9662, indicating that PPARγ might play a significant role in preserving the multiple differentiation potentials of glucosamine-induced PDLSCs (Figure 5).
Discussion
Similar to other stem cells, some biological behaviors are shared by PDLSCs (25,26). Consistent with our results, a previous study demonstrated a decreased self-renewal rate and migration efficiency and a suppressed expression of osteogenic differentiation-related genes of the mesenchymal progenitor cells (MPCs) with high glucose culture (27). Meanwhile, some studies also found that high glucose concentrations damaged the biological function of PDLSCs by suppressing cell proliferation and osteogenic differentiation ability via OS injury, demonstrating the side effects of high glucose on cells (20,28,29). Unlike the previous study, we constructed an insulin-resistant model by applying glucosamine, which made PDLSCs insensitive to insulin stimulation and subsequently decreased their glucose uptake rate. Compared with direct high glucose stimulation (20,29), the pathological model in this study was more similar to the pathogenesis of T2 diabetes. Thus, our study verifies the vital role of glucose homeostasis in maintaining cell function.
Clinically, it can be challenging to treat diabetic periodontitis patients, as they often exhibited extremely severe alveolar bone resorption and rapid attachment loss (10). Diabetes and periodontitis may be a reciprocal causation and form a vicious circle. Diabetes has been considered as an underlying factor of periodontitis and specifically, abnormal response of the immune system and the changes of lipid metabolism pathway (17) can be ascribed as the major reasons for the susceptibility to periodontitis of diabetes patients. Generally, there are lots of pro-inflammatory factors released from the hyperglycemia-induced dysfunctional immune cells, which can decrease the defense function and easily lead to periodontal tissue damage (12); with the further development of diabetes, high level of free fatty acid (FFA) derived from lipid metabolism disorder will result in skeletal muscle and adipose tissue insulin resistance (30), decreasing glucose uptake and muscle glycogen synthesis resulting in hyperglycemia and subsequent excessive deposition of AGEs (12,17). AGEs are considered strong simulators for activating inflammatory signaling pathways to release various pro-inflammatory cytokines and ROS (31), ultimately affecting the biological functions of PDLSCs and resulting in progressive damage and the delayed repair of periodontal tissue. Therefore, when diabetes is effectively controlled (12), the excessive deposited AGEs could be subsequently eliminated with reduced IL-6 and TNF-α expression, which would be favorable for inhibiting progressive alveolar bone loss and beneficial for tissue regeneration.
As an effective insulin sensitizer, RSG might play an essential role in blood glucose concentration control in T2 diabetes (22) by increasing the hepatic glucose uptake rate while decreasing the hepatic glucose synthesis efficiency (32), as well as increasing the mRNA expression of adiponectin by activating the adiponectin promoter in the PPARγ pathway (33). PPARγ activation can alleviate inflammatory response through regulating the biological behavior of monocytes and macrophages (33) in the innate immune system. In inflammatory bowel disease or LPS-induced acute inflammation, PPARγ activation exhibits considerable anti-inflammatory activity to slows down the pathological process (34) by blocking nuclear factor kappa-B (NF-κB) and protein kinase B (Akt) pathways in a dose-dependent manner and furthermore, this anti-inflammatory effect can be reversed by PPARγ antagonist GW9662 (35). The effective role of PPARγ activation in inflammation control was further verified in the rat periodontitis model, where RSG could effectively inhibited LPS-induced acute and chronic inflammation and the subsequent receptor activator of nuclear factor kappa-B ligand (RANKL) mediated bone resorption (36). Based on the benefits of PPARγ receptor on microenvironments regulation and blood glucose control, RSG might be effective in periodontium regeneration of diabetes patients. Therefore, RSG or PPARγ receptors might play an important role in improving the biological functions of IR-PDLSCs. However, in our study, despite the upregulated insulin sensitivity of the IR-PDLSCs with an improved glucose uptake rate when RSG was administrated, the PPARγ antagonist GW9662 did not reverse the positive effect of RSG on glycemic control, suggesting that PPARγ is not the only RSG receptor that maintains the glucose homeostasis of PDLSCs. Although the specific mechanisms of RSG PPARγ in controlling blood glucose in PDLSCs are still controversial, the good glycogen regulation of RSG suggests it is a valid choice for diabetic periodontal treatment.
In addition to the important role RSG plays in modulating glycometabolism, the regulatory role of RSG in the local environment has also been verified (24), which is of vital importance to cell functioning (28). A previous study found that RSG significantly reduced mitochondrial swelling and removed the depolarization of mitochondrial membrane potential in high glucose cultured brain cells, resulting in a noticeable reduction of intracellular OS levels (37). Protecting cells from high glucose-induced oxygenation confirms RSG’s beneficial effect in controlling cellular OS. Similar to this result, we also showed a reduction in mitochondrial membrane potential with a relatively low OS level in IR-PDLSCs after RSG treatment; Meanwhile, the expression of proinflammatory factor-like IFN-γ induced by insulin resistance was significantly downregulated while anti-inflammatory factor-like IL-10 was significantly upregulated by RSG, confirming the antioxidant and anti-inflammatory effects of RSG on IR-PDLSCs.
Intracellular microenvironment homeostasis plays a decisive role in regulating the differentiation of cells and thus determines final tissue regeneration results (28). It has been found that controlling the OS response to hyperglycemia by administrating the antioxidant erythropoietin (EPO) significantly improves PDLSCs’ biological functioning (28), including their self-renewal ability, migration, and osteogenic differentiation. Similar to this result, we also found an improvement in the biological behavior of IR-PDLSCs. They showed an enhanced osteogenic/odontogenic differentiation ability when intracellular homeostasis was maintained by RSG administration, resulting in reduced OS injury and inflammatory reactions. As evidenced by the reversal effect of GW9662 on the positive effects of RSG on cells, PPARγ receptors may play an essential role in regulating the IR-PDLSC microenvironment.
In line with our results, a previous study reported that the osteogenic differentiation ability of bone marrow mesenchymal stem cells (BMSCs) was significantly increased after glucose metabolism disturbance was corrected, resulting in elevated bone repair efficiency (38). Therefore, RSG should be recommended as a routine treatment for diabetic periodontitis because of its beneficial effects on cells sensitive to insulin. RSG enhances glycemic control to improve intracellular homeostasis, reducing oxidative damage and inflammation and increasing the osteogenic differentiation ability of IR-PDLSCs.
Acknowledgments
Funding: This work was funded by the Medical Science and Technology Development Foundation, Nanjing Department of Health (Nos. YKK15117 and QRX11125).
Footnote
Reporting Checklist: The authors have completed the MDAR reporting checklist. Available at https://atm.amegroups.com/article/view/10.21037/atm-22-2207/rc
Data Sharing Statement: Available at https://atm.amegroups.com/article/view/10.21037/atm-22-2207/dss
Conflicts of Interest: All authors have completed the ICMJE uniform disclosure form (available at https://atm.amegroups.com/article/view/10.21037/atm-22-2207/coif). The authors have no conflicts of interest to declare.
Ethical Statement: The authors are accountable for all aspects of the work in ensuring that questions related to the accuracy or integrity of any part of the work are appropriately investigated and resolved. The study was conducted in accordance with the Declaration of Helsinki (as revised in 2013). The study was approved by the Medical Ethics Committee of West China Stomatological Hospital of Sichuan University (permit No. WCHSIRB-D-2019-065). Informed consent was taken from all the participants’ parents.
Open Access Statement: This is an Open Access article distributed in accordance with the Creative Commons Attribution-NonCommercial-NoDerivs 4.0 International License (CC BY-NC-ND 4.0), which permits the non-commercial replication and distribution of the article with the strict proviso that no changes or edits are made and the original work is properly cited (including links to both the formal publication through the relevant DOI and the license). See: https://creativecommons.org/licenses/by-nc-nd/4.0/.
References
- Gustafson B, Hedjazifar S, Gogg S, et al. Insulin resistance and impaired adipogenesis. Trends Endocrinol Metab 2015;26:193-200. [Crossref] [PubMed]
- World Health Organisation WHO. “Global report on diabetes”. Working Papers; 2016.
- International Hypoglycaemia Study Group. Hypoglycaemia, cardiovascular disease, and mortality in diabetes: epidemiology, pathogenesis, and management. Lancet Diabetes Endocrinol 2019;7:385-96. [Crossref] [PubMed]
- Perreault L, Skyler JS, Rosenstock J. Novel therapies with precision mechanisms for type 2 diabetes mellitus. Nat Rev Endocrinol 2021;17:364-77. [Crossref] [PubMed]
- Tu YK, D'Aiuto F, Lin HJ, et al. Relationship between metabolic syndrome and diagnoses of periodontal diseases among participants in a large Taiwanese cohort. J Clin Periodontol 2013;40:994-1000. [Crossref] [PubMed]
- Baeza M, Morales A, Cisterna C, et al. Effect of periodontal treatment in patients with periodontitis and diabetes: systematic review and meta-analysis. J Appl Oral Sci 2020;28:e20190248. [Crossref] [PubMed]
- Rehman K, Akash MSH. Mechanism of Generation of Oxidative Stress and Pathophysiology of Type 2 Diabetes Mellitus: How Are They Interlinked? J Cell Biochem 2017;118:3577-85. [Crossref] [PubMed]
- Luong A, Tawfik AN, Islamoglu H, et al. Periodontitis and diabetes mellitus co-morbidity: A molecular dialogue. J Oral Biosci 2021;63:360-9. [Crossref] [PubMed]
- Bakshi D, Kaur G, Singh D, et al. Estimation of Plasma Levels of Tumor Necrosis Factor-a, Interleukin-4 and 6 in Patients with Chronic Periodontitis and Type II Diabetes Mellitus. J Contemp Dent Pract 2018;19:166-9. [Crossref] [PubMed]
- Zare Javid A, Hosseini SA, Gholinezhad H, et al. Antioxidant and Anti-Inflammatory Properties of Melatonin in Patients with Type 2 Diabetes Mellitus with Periodontal Disease Under Non-Surgical Periodontal Therapy: A Double-Blind, Placebo-Controlled Trial. Diabetes Metab Syndr Obes 2020;13:753-61. [Crossref] [PubMed]
- Seo BM, Miura M, Gronthos S, et al. Investigation of multipotent postnatal stem cells from human periodontal ligament. Lancet 2004;364:149-55. [Crossref] [PubMed]
- Papachristou S, Pafili K, Trypsianis G, et al. Skin Advanced Glycation End Products among Subjects with Type 2 Diabetes Mellitus with or without Distal Sensorimotor Polyneuropathy. J Diabetes Res 2021;2021:6045677. [Crossref] [PubMed]
- Holman RR, Paul SK, Bethel MA, et al. 10-year follow-up of intensive glucose control in type 2 diabetes. N Engl J Med 2008;359:1577-89. [Crossref] [PubMed]
- Zhang L, Ding Y, Rao GZ, et al. Effects of IL-10 and glucose on expression of OPG and RANKL in human periodontal ligament fibroblasts. Braz J Med Biol Res 2016;49:e4324. [Crossref] [PubMed]
- Rao RV, Niazi K, Mollahan P, et al. Coupling endoplasmic reticulum stress to the cell-death program: a novel HSP90-independent role for the small chaperone protein p23. Cell Death Differ 2006;13:415-25. [Crossref] [PubMed]
- Lossdörfer S, Götz W, Jäger A. Parathyroid hormone modifies human periodontal ligament cell proliferation and survival in vitro. J Periodontal Res 2006;41:519-26. [Crossref] [PubMed]
- Preshaw PM, Alba AL, Herrera D, et al. Periodontitis and diabetes: a two-way relationship. Diabetologia 2012;55:21-31. [Crossref] [PubMed]
- Demmer RT, Breskin A, Rosenbaum M, et al. The subgingival microbiome, systemic inflammation and insulin resistance: The Oral Infections, Glucose Intolerance and Insulin Resistance Study. J Clin Periodontol 2017;44:255-65. [Crossref] [PubMed]
- Zhang K, Liu F, Jin D, et al. Autophagy preserves the osteogenic ability of periodontal ligament stem cells under high glucose conditions in rats. Arch Oral Biol 2019;101:172-9. [Crossref] [PubMed]
- Kim HS, Park JW, Yeo SI, et al. Effects of high glucose on cellular activity of periodontal ligament cells in vitro. Diabetes Res Clin Pract 2006;74:41-7. [Crossref] [PubMed]
- Yamauchi T, Kamon J, Waki H, et al. The mechanisms by which both heterozygous peroxisome proliferator-activated receptor gamma (PPARgamma) deficiency and PPARgamma agonist improve insulin resistance. J Biol Chem 2001;276:41245-54. [Crossref] [PubMed]
- Kramer D, Shapiro R, Adler A, et al. Insulin-sensitizing effect of rosiglitazone (BRL-49653) by regulation of glucose transporters in muscle and fat of Zucker rats. Metabolism 2001;50:1294-300. [Crossref] [PubMed]
- Lan T, Chen J, Zhang J, et al. Xenoextracellular matrix-rosiglitazone complex-mediated immune evasion promotes xenogenic bioengineered root regeneration by altering M1/M2 macrophage polarization. Biomaterials 2021;276:121066. [Crossref] [PubMed]
- Pipatpiboon N, Pratchayasakul W, Chattipakorn N, et al. PPARγ agonist improves neuronal insulin receptor function in hippocampus and brain mitochondria function in rats with insulin resistance induced by long term high-fat diets. Endocrinology 2012;153:329-38. [Crossref] [PubMed]
- Zhang Z, Shuai Y, Zhou F, et al. PDLSCs Regulate Angiogenesis of Periodontal Ligaments via VEGF Transferred by Exosomes in Periodontitis. Int J Med Sci 2020;17:558-67. [Crossref] [PubMed]
- Ballerini P, Diomede F, Petragnani N, et al. Conditioned medium from relapsing-remitting multiple sclerosis patients reduces the expression and release of inflammatory cytokines induced by LPS-gingivalis in THP-1 and MO3.13 cell lines. Cytokine 2017;96:261-72. [Crossref] [PubMed]
- Keats E, Khan ZA. Unique responses of stem cell-derived vascular endothelial and mesenchymal cells to high levels of glucose. PLoS One 2012;7:e38752. [Crossref] [PubMed]
- Zheng DH, Han ZQ, Wang XX, et al. Erythropoietin attenuates high glucose-induced oxidative stress and inhibition of osteogenic differentiation in periodontal ligament stem cell (PDLSCs). Chem Biol Interact 2019;305:40-7. [Crossref] [PubMed]
- Liu Y, Yang H, Wen Y, et al. Nrf2 Inhibits Periodontal Ligament Stem Cell Apoptosis under Excessive Oxidative Stress. Int J Mol Sci 2017;18:1076. [Crossref] [PubMed]
- Roden M, Price TB, Perseghin G, et al. Mechanism of free fatty acid-induced insulin resistance in humans. J Clin Invest 1996;97:2859-65. [Crossref] [PubMed]
- Ylöstalo P, Suominen-Taipale L, Reunanen A, et al. Association between body weight and periodontal infection. J Clin Periodontol 2008;35:297-304. [Crossref] [PubMed]
- Ackerman Z, Oron-Herman M, Pappo O, et al. Hepatic effects of rosiglitazone in rats with the metabolic syndrome. Basic Clin Pharmacol Toxicol 2010;107:663-8. [Crossref] [PubMed]
- Guo M, Li C, Lei Y, et al. Role of the adipose PPARγ-adiponectin axis in susceptibility to stress and depression/anxiety-related behaviors. Mol Psychiatry 2017;22:1056-68. [Crossref] [PubMed]
- Desreumaux P, Dubuquoy L, Nutten S, et al. Attenuation of colon inflammation through activators of the retinoid X receptor (RXR)/peroxisome proliferator-activated receptor gamma (PPARgamma) heterodimer. A basis for new therapeutic strategies. J Exp Med 2001;193:827-38. [Crossref] [PubMed]
- Wang Y, Zhou J, Fu S, et al. Preventive Effects of Protocatechuic Acid on LPS-Induced Inflammatory Response in Human Gingival Fibroblasts via Activating PPAR-γ. Inflammation 2015;38:1080-4. [Crossref] [PubMed]
- Di Paola R, Mazzon E, Maiere D, et al. Rosiglitazone reduces the evolution of experimental periodontitis in the rat. J Dent Res 2006;85:156-61. [Crossref] [PubMed]
- Sedlic F, Sepac A, Pravdic D, et al. Mitochondrial depolarization underlies delay in permeability transition by preconditioning with isoflurane: roles of ROS and Ca2+. Am J Physiol Cell Physiol 2010;299:C506-15. [Crossref] [PubMed]
- Jiang ZL, Jin H, Liu ZS, et al. Lentiviral mediated Shh reverses the adverse effects of high glucose on osteoblast function and promotes bone formation via Sonic hedgehog signaling. Mol Med Rep 2019;20:3265-75. [Crossref] [PubMed]
(English Language Editor: D. Fitzgerald)

