Microbiota analysis with next-generation 16S rDNA gene sequencing in recurrent common bile duct stones
Introduction
Endoscopic retrograde cholangiopancreatography (ERCP) is widely used to remove bile duct stones. Many authors consider choledocholithiasis a late complication of ERCP (1-3). The recurrence rates of common bile duct (CBD) stones vary across different studies, but range from 4–24% (4). Research has confirmed that the reasons for gallstone formation are aberrant metabolism and the secretion of cholesterol and bile acids (5). Currently, a sphincter of Oddi laxity (SOL) is considered an important factor in cholangiolithiasis occurrence. Most patients with recurrent cholangiolithiasis have a history of biliary surgery, such as ERCP and the endoscopic stone extraction technique. After surgery, enterobiliary reflux caused by the loss of the sphincter function of Oddi leads to intestinal flora ectopia (6-8). Consequently, the bile duct microenvironment is thought to be another important factor in cholangiolithiasis occurrence.
The enhanced reflux of intestinal contents changes the microenvironment and promotes the process of gallstone formation. The number of molecular studies focusing on the association between the biliary microbiome and gallstones has continued to increase in the past few years. For example, a study by Liang et al. revealed that patients with SOL had a more severe bacterially infected bile duct microenvironment and stronger lithogenicity (9). Research continues to confirm the role of the biliary microbiome in the formation of gallstones. For example, urease positive helicobacter species and enterohepatic helicobacters have been shown to promote the process of gallstone formation (10,11). There is a close relationship between the formation of gallstones and microorganisms. For example, β-glucuronidase secreted by microorganisms contributes to the formation of calcium bilirubinate stones (12). Phospholipase and mucin also play an important role in the formation of gallstones (13). However, it is not yet known whether biliary microbiome dysbiosis is connected to recurrent cholelithiasis.
Next-generation sequencing (NGS) is a high-throughput method that allows rapid sequencing of base pairs in DNA or RNA samples. Supporting a variety of applications, including gene expression profiling, chromosome counting, detection of epigenetic changes, and molecular analysis, NGS facilitates discovery and enables the future of personalized medicine (14). In our study, by using NGS, we conducted 16S ribosomal DNA (rDNA) sequencing to study the structure and composition of bile microbial communities in primary CBD stone (YF) and recurrent CBD stone (FF) patients and then explored differences in the bacterial communities in bile between the YF and FF groups. We also sought to study the characteristics of the biliary microbiome in FF patients and its potential connection to recurrent CBD. According to the results, we hypothesized that there was an underlying association between the biliary microbiome and recurrent CBD stones. This study revealed the differences of microbial structure in bile between primary and recurrent bile duct stones for the first time, and this study provided clues for the early diagnosis of recurrent bile duct stones. We present the following article in accordance with the MDAR reporting checklist (available at https://atm.amegroups.com/article/view/10.21037/atm-22-2247/rc).
Methods
Sample collection
Data were collected from 5 recurrent CBD stone patients and 45 primary CBD stone patients who had been admitted to the Guangdong Second Provincial General Hospital from October 2019 to March 2020. None of the patients had received antibiotic treatment at least 3 months before the ERCP procedure. Written informed consent was obtained from all the patients, and the study conformed to the Declaration of Helsinki (as revised in 2013). The study was also approved by the Ethics Committee of the Guangdong Second Provincial General Hospital (Approval No. 2021-ET-15). All the samples were collected by ERCP.
Experimental procedures
The collected samples were sequenced for 16S rDNA by a basic process that comprised DNA extraction, DNA detection, polymerase chain reaction (PCR) amplification, purification, library preparation and quality testing, and sequencing (see Figure S1). These processes are described below in detail.
DNA isolation
The total DNA in all the bile samples was extracted using the E. Z. N. A.® Stool DNA Kit (D4015, Omega, Inc., USA) and stored at −80 ℃. Agarose gel electrophoresis was applied to detect the DNA quality, and an ultraviolet (UV) spectrophotometer was used to research the DNA quantity (15).
PCR amplification
The hypervariable V3–V4 regions of the bacteria 16S rDNA in the genomic DNA were amplified with the following primers: 341F (5'-CCTACGGGNGGCWGCAG-3') and 805R (5'-GACTACHVGGGTATCTAATCC-3'). PCR amplification was performed to amplify the bacteria 16S fragments.
16S rDNA sequencing
In the PCR process, ultrapure water was chosen as a negative control (NC). AMPure XT beads (Beckman Coulter Genomics, Danvers, MA, USA) and Qubit (Invitrogen, USA) were applied to purify and quantify the PCR products. Next, the amplicon pools were applied for sequencing. The size and quantity of the amplicon libraries were determined using an Agilent 2100 Bioanalyzer (Agilent, USA) and Illumina library quantitative kits (Kapa Biosciences, Woburn, MA, USA). Finally, the libraries were also sequenced on the 250 PE MiSeq platform.
Bioinformatics
The 16S rDNA amplicons were sequenced on the Illumina MiSeq platform (LC-Bio). After quality filtering, high-quality clean tags were obtained using FQTRIM (v0.94). Next, the operational taxonomic units (OTUs) were clustered using the Ribosomal Database Project classifier. Next, the alpha diversity analysis was calculated with QIIME (version 18.0), the beta diversity analysis was calculated by a principal coordinate analysis (PCoA), and a cluster analysis was used to analyze the complexity of the diversity of the species. Additionally, a redundancy analysis (RDA) was also conducted.
Statistical analysis
The independent duplicate data are represented as the mean ± standard deviation (SD), and were examined using SPSS 20.0 (SPSS, Chicago, IL, USA) with the Student’s t-test or Mann-Whitney U-test. A P value <0.05 was considered statistically significant.
Results
Diversity analysis of the microbiota in the bile of the YF and FF patients
Through 16S rDNA sequencing, we further analyzed the microbial composition difference of 45 samples from the YF patients and 5 samples from the FF patients. First, a phylogenetic analysis was performed by tags obtained from the YF and FF patients. The tags were clustered into OTUs with a 97% threshold after filtering out the chimeras and singletons. A Venn diagram of the OTUs was generated at a level of 97% similarity to compare the microbiota compositions of the YF and FF groups. From the Venn diagram of the two groups, we observed that 480 of the 4,141 OTUs were shared by the two groups, while 3,432 were specific to the YF group, and 229 were specific to the FF group (see Figure 1A).
The Shannon index was adopted to signify the change in biliary microbiota diversity and richness. The saturation plateaus of the rarefaction curves were obtained and the Shannon diversity of all the sequences was stable. Consequently, we suggested that most of the diversity had already been discovered (see Figure 1B).
We also used hierarchical clustering to visualize relationships among the TF and FF samples according to the average linkage. The relationships among the samples based on the similarity of the microbial composition, which was calculated by the UPGMA, are presented in a dendrogram (see Figure 1C). Additionally, a box plot shows the differences between the two groups using a METAGE Nassist pipeline, and the data revealed that the distance was significantly lower in the FF group than the YF group (see Figure 1D). Conversely, the PCoA of the weighted UniFrac distances was used to compare the bacterial communities between samples from the FF group (red circles; n=5) and YF group (blue circles; n=45). As Figure 1E shows, while the bile of the YF and FF communities were similar for a large portion of intersection, which indicates that the YF and FF samples shared bacterial communities, there was a clear separation between the two groups (see Figure 1E). Based on the above analyses, we confirmed that microbial signatures were available for the patient groups and could be used to distinguish among the samples.
Species analysis of the different microbiota in the bile of the YF and FF patients
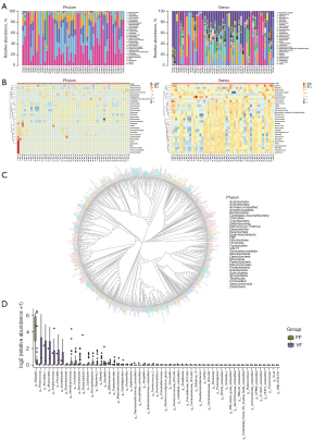
Subsequently, the different microorganisms were analyzed to examine the species. Based on the feature annotation results and feature table, a species classification abundance table was obtained. Additionally, based on the species abundance and annotation table, we selected the 30 species with the highest abundance and presented the relative abundance of each sample in different forms. Our research focused on classification at the phylum and genus levels. As Figure 2A shows, at the phylum level, 1,276 OTUs belonged to 30 phyla, while at the phylum level, proteobacteria and firmicutes were the main two genera in both the YF and FF groups, which is consistent with previous research results (16,17). Compared to the YF patients, the FF patients had notably higher synergistetes and dramatically lower Bacteroidetes and actinobacteria. Additionally, the microbiomes in the bile of the YF patients were more evenly distributed than those in the bile of the FF patients. The heat-map analysis led us to the same conclusion; that is, that certain bacteria, such as Bacteroidetes and actinobacteria, were more abundant in the YF than the FF patients; however, synergistetes were more abundant in the FF patients than the YF patients (see Figure 2B).
Additionally, to study the phylogenetic relationships between the microbiota, we used a phylogenetic tree to display the evolutionary relationship. Different branches represent different levels of genus classification. Different genera of the same color indicate that branches belong to the same phylum. The genetic similarity of branches is negatively correlated with their distance in the clade (see Figure 2C). Additionally, a bar plot displays the differences of the microorganisms at each level, and indicates whether there was a significant difference between the groups of the species (P<0.05). As Figure 2D shows, the bacteria that exhibited a relatively high abundance included klebsiella, rhodococcus, prevotella, alloprevotella, acinetobacter, stenotrophomonas, curvibacter, novosphingobium, and raoultella.
Microbiota alterations in the bile of the YF and FF patients
We also performed an advanced analysis of microbiota alterations in the bile of the YF and FF patients. First, the bubble chart represents the relative abundance of the 16S rDNA gene (%) in the YF and FF patients at the phylum and genus levels. The size of the bubble relates to the relative abundance of the 16S rDNA gene (%) at the genus level. The color of each bubble represents different phylum. According to the results, we found that the biliary microbiome is mainly facultative anaerobe proteobacteria, of which the genus klebsiella and Escherichia-shigella are the most two abundant. Additionally, klebsiella was distinctly higher in the FF patients than the YF patients (see Figure 3A).
Second, the distribution of the top 5 most abundant bacteria is shown in a Circos diagram. The left (large) semicircle denotes the species composition (the inner bands signify the different taxa, and the outer bands signify the species), and the right (small) semicircle denotes the taxonomic distribution ratio of the species in different samples (the inner bands signify the species, and the outer bands signify the different taxa), and the length denotes the distribution of the samples. Compared to the YF patients, the FF patients had observably higher proteobacteria, and prominently lower Bacteroidetes and actinobacteria (see Figure 3B).
Third, the linear discriminant analysis effect size (LEfSe) analysis revealed that several differentially abundant taxa were significantly mor present in specific fractions. The differentially abundant taxa were highlighted in a phylogenetic tree. The linear discriminant analysis scores were used to test the differentiation between the YF and FF patients. The colored nodes from the inner to the outer circles denote the taxa from the phylum to the genus levels. The evidently different taxa are represented by different colors. The taxa were defined by LEfSe. The cladogram shows the potential biomarkers of the YF and FF groups (see Figure 3C). Next, Sankey plots show the complex pairing interactions between the phylum level (middle) and the genus level (right) in FF and YF. According to the results, the biliary microbiome in the YF and FF groups are mainly facultative anaerobe proteobacteria, of which the genus klebsiella and Escherichia-shigella are the top 2 most abundant. Additionally, klebsiella was significantly higher in the FF patients than the YF patients (see Figure 3D).
Distribution of a single species in the bile of the YF and FF patients
Additionally, we further predicted the differential flora at the phylum level and the microbial-associated phenotypes. The Manhattan plots show the abundance of the microbiota enriched in the FF bile relative to the YF bile. The most different bacterial community was found in the proteobacteria (see Figure 4A). Next, scatter plots were used to predict the different phenotypes in the YF and FF groups, and the results showed that compared to the YF group, the relative abundance of the aerobic was reduced, while the relative abundances of the stress tolerance, content of mobile elements, formation of biofilms, potentially pathogenic, and facultatively anaerobic were elevated in FF the group; however, the relative abundance of anaerobic, gram negative and gram positive did not change between the two groups (see Figure 4B).
Discussion
The bile duct microenvironment and SOL are two important factors in cholangiolithiasis occurrence, as the enhanced reflux of intestinal contents change the microenvironment and promote the process of gallstone formation. After ERCP, enterobiliary regurgitation due to a constriction disorder of the Oddi sphincter lead to intestinal flora ectopia, which provides the conditions for stone recurrence. Recently, culture-independent 454 pyrosequencing of the bacterial 16S rDNA gene has been used to study components of the microbiome, and this approach has greatly enhanced understandings of how microbiome are associated with human diseases (18). Many studies have focused on the gut microbiota. Research has confirmed that gut microbiota are linked with multiple diseases, such as type 2 diabetes, non-alcoholic fatty liver disease, Crohn’s disease, obesity, and cirrhosis with minimal hepatic encephalopathy (19-23). Additionally, gut microbiota contribute to the formation of gallstones (16,24). For example, gut microbiota in the lithogenic bile indicate an increase in intestinal permeability during biliary obstruction (25,26). Gut microbiota have also been found to be associated with elevated inflammation and stone formation (27). Further, previous research has identified the microbiota of the CBD (28-30). A few numbers of studies have addressed alterations in the microbial makeup of recurrent gallstones. Ye et al. showed that the invasion of E. coli during ERCP may be one of the potential factors for gallstone recurrence (4). Escherichia coli was also detected in the samples involved in this study, but whether it is related to the recurrence of gallstones needs further exploration.
Keizman et al. found that the recurrence rate of CBD stones in elderly patients is about 20%, and noted that the incidence of periampullary diverticulum is increased in elderly patients (31). Periampullary diverticulum, which increases biliary pressure by compressing the peripheral bile duct, is thought to be a risk factor for the recurrence of CBD stones (32). Based on the results, we hypothesized that there is a close relationship between the damaged homeostasis of biliary flora environment after biliary tract surgery and the recurrence of CBD stones.
We aimed to study the bacterial communities of the biliary microbiome in FF patients and investigate the relationship between recurrent CBD stones and biliary microbiota. A better understanding of differences in the biliary microbiome of recurrent and primary patients is key to extending understandings of the relationship between biliary microbiome and cholangiolithiasis recurrence. A 16S rDNA gene-based sequencing analysis was conducted to compare the composition and activity of the bile microbiota of an FF group to a YF group. We also conducted a heat-map analysis, a UniFrac-based PCoA, and an analysis of variance to identify the differences in microbial composition and diversity between the two groups. We discovered significant variations in the biliary microbial components between the YF and FF patients. The 4,141 OTUs belonged to 30 phyla. Additionally, alpha and beta diversity analyses were conducted to compare microbial diversity and species complexity in the bile samples of the two groups. The saturation plateaus of the rarefaction curves were obtained, and the Shannon diversity of all the sequences was stable, indicating that most of the diversity in the bile of the patients had already been discovered. The results of the beta diversity analysis confirmed that microbial signatures can be used to group patients and to distinguish among samples. At the phylum level, we found that proteobacteria and firmicutes were the main two genera groups. Proteobacteria was significantly higher in the FF group than the YF group. Eckburg et al. found that proteobacteria is a minor component in normal intestinal microbial communities (33). However, facultative anaerobic proteobacteria was shown to be significantly increased because of the destruction of intestinal microbiota after antibiotic treatment (34). Shin et al. found that the continuous increase of proteobacteria abundance is a signal of ecological imbalance and disease (35). Consequently, we speculated that patients with recurrent choledocholithiasis have a significant imbalance of biliary flora.
Additionally, relative to the YF patients, the FF patients had observably higher synergistetes, and significantly lower Bacteroidetes and actinobacteria. However, the microbiomes in the bile of the YF patients were more evenly distributed than those in the bile of the FF patients. We also observed a decrease in the microbial diversity of the bile of the FF patients compared to that of patients with cholecystolithiasis for the first time.
A reduction in biodiversity destroys the resilience of a natural ecosystem and may lead to the serious degradation of that ecosystem (36). Thus, we hypothesized that the reduction of biodiversity caused by the destruction of ecological stability provides the necessary conditions for the recurrence of choledocholithiasis. According to the results, we found that the biliary microbiomes were mainly facultative anaerobe proteobacteria, of which the genus klebsiella and Escherichia-shigella were the top 2 most abundant in the two groups. Additionally, klebsiella was significantly higher in the FF patients than the YF patients (see Figure 3A). At the genus level, klebsiella dominated in the FF group, while Escherichia-shigella dominated in the YF group. Escherichia-shigella and klebsiella are both opportunistic pathogens, and their growth increases the risk of host disease. A previous study has found that Escherichia coli is the main bacteria in the bile samples of patients with gallstones (25). Liu et al. suggested that Escherichia coli is prominently correlated with bile endotoxin and plays a key role in the progress of acute cholecystitis (37). Razaghi et al. found that choledocholithiasis is associated with Escherichia coli colonization in the biliary tract (38). Liang et al. found that aerobe and facultative anaerobe are the most common bacteria in the bile ducts of choledocholithiasis patients. Among them, proteobacteria and firmicutes were the most common phylum, and Enterobacteriaceae was the most abundant family (9). These findings are basically consistent with those of our study. However, few studies on the biliary microbiota of recurrent gallstones appear to have been conducted. Klebsiella together with Escherichia coli, the yersinia species, salmonella species, and shigella species are the main members of the Enterobacteriaceae family. For a long time, klebsiella was considered an opportunistic pathogen, as it was usually found in immunocompromised individuals and hospitalized patients (39).
Gorrie et al. and Martin et al. reported that the rate of gastrointestinal colonization in hospitalized patients was around 20% (40,41). Research has shown that the intestinal colonizing klebsiella invades the intestinal mucous membrane and then enters the portal vein, and eventually leads to liver abscesses (42). Keizman et al. found that the recurrence rate of CBD stones in elderly patients is about 20% (31). We know that elderly patients have low levels of immunity. According to the present study, klebsiella was significantly higher in the FF patients than the YF patients. We hypothesized that the intestinal colonizing of klebsiella increases after biliary tract surgery and plays a key role in cholangiolithiasis recurrence.
In conclusion, we demonstrated that patients with recurrent cholelithiasis have a potential imbalance of biliary microbiota, and that biliary microbiota may contribute to the formation of biliary calculi in patients with recurrent cholelithiasis. Thus, our findings have extended understandings of the biliary microbiota of FF patients and may be helpful in the prevention of cholangiolithiasis recurrence. In this study, klebsiella was more abundant in the FF than in the YF. In view of the reported association between klebsiella and gallstones (25), we suggest that the detection of klebsiella may be a potentially effective method in monitoring the recurrence of gallstones.
Acknowledgments
Funding: This research was supported by the Science Foundation of Guangdong Second Provincial General Hospital (YQ2019-014).
Footnote
Reporting Checklist: The authors have completed the MDAR reporting checklist. Available at https://atm.amegroups.com/article/view/10.21037/atm-22-2247/rc
Data Sharing Statement: Available at https://atm.amegroups.com/article/view/10.21037/atm-22-2247/dss
Conflicts of Interest: All authors have completed the ICMJE uniform disclosure form (available at https://atm.amegroups.com/article/view/10.21037/atm-22-2247/coif). The authors have no conflicts of interest to declare.
Ethical Statement: The authors are accountable for all aspects of the work in ensuring that questions related to the accuracy or integrity of any part of the work are appropriately investigated and resolved. The study was conducted in accordance with the Declaration of Helsinki (as revised in 2013). The study was approved by the Ethics Committee of the Guangdong Second Provincial General Hospital (Approval No. 2021-ET-15) and informed consent was taken from all the patients.
Open Access Statement: This is an Open Access article distributed in accordance with the Creative Commons Attribution-NonCommercial-NoDerivs 4.0 International License (CC BY-NC-ND 4.0), which permits the non-commercial replication and distribution of the article with the strict proviso that no changes or edits are made and the original work is properly cited (including links to both the formal publication through the relevant DOI and the license). See: https://creativecommons.org/licenses/by-nc-nd/4.0/.
References
- Cheon YK, Lehman GA. Identification of risk factors for stone recurrence after endoscopic treatment of bile duct stones. Eur J Gastroenterol Hepatol 2006;18:461-4. [Crossref] [PubMed]
- Kim KY, Han J, Kim HG, et al. Late Complications and Stone Recurrence Rates after Bile Duct Stone Removal by Endoscopic Sphincterotomy and Large Balloon Dilation are Similar to Those after Endoscopic Sphincterotomy Alone. Clin Endosc 2013;46:637-42. [Crossref] [PubMed]
- Sugiyama M, Suzuki Y, Abe N, et al. Endoscopic retreatment of recurrent choledocholithiasis after sphincterotomy. Gut 2004;53:1856-9. [Crossref] [PubMed]
- Ye C, Zhou W, Zhang H, et al. Alterations of the Bile Microbiome in Recurrent Common Bile Duct Stone. Biomed Res Int 2020;2020:4637560. [Crossref] [PubMed]
- Haal S, Guman MSS, Bruin S, et al. Risk Factors for Symptomatic Gallstone Disease and Gallstone Formation After Bariatric Surgery. Obes Surg 2022;32:1270-8. [Crossref] [PubMed]
- Lu Y, Wu JC, Liu L, et al. Short-term and long-term outcomes after endoscopic sphincterotomy versus endoscopic papillary balloon dilation for bile duct stones. Eur J Gastroenterol Hepatol 2014;26:1367-73. [Crossref] [PubMed]
- Nzenza TC, Al-Habbal Y, Guerra GR, et al. Recurrent common bile duct stones as a late complication of endoscopic sphincterotomy. BMC Gastroenterol 2018;18:39. [Crossref] [PubMed]
- Yasuda I, Fujita N, Maguchi H, et al. Long-term outcomes after endoscopic sphincterotomy versus endoscopic papillary balloon dilation for bile duct stones. Gastrointest Endosc 2010;72:1185-91. [Crossref] [PubMed]
- Liang T, Su W, Zhang Q, et al. Roles of Sphincter of Oddi Laxity in Bile Duct Microenvironment in Patients with Cholangiolithiasis: From the Perspective of the Microbiome and Metabolome. J Am Coll Surg 2016;222:269-80.e10. [Crossref] [PubMed]
- Guraya SY, Ahmad AA, El-Ageery SM, et al. The correlation of Helicobacter Pylori with the development of cholelithiasis and cholecystitis: the results of a prospective clinical study in Saudi Arabia. Eur Rev Med Pharmacol Sci 2015;19:3873-80. [PubMed]
- Maurer KJ, Ihrig MM, Rogers AB, et al. Identification of cholelithogenic enterohepatic helicobacter species and their role in murine cholesterol gallstone formation. Gastroenterology 2005;128:1023-33. [Crossref] [PubMed]
- Maki T. Pathogenesis of calcium bilirubinate gallstone: role of E. coli, beta-glucuronidase and coagulation by inorganic ions, polyelectrolytes and agitation. Ann Surg 1966;164:90-100. [Crossref] [PubMed]
- Sharma KL, Umar M, Pandey M, et al. Association of potentially functional genetic variants of PLCE1 with gallbladder cancer susceptibility in north Indian population. J Gastrointest Cancer 2013;44:436-43. [Crossref] [PubMed]
- Gao B, Chi L, Zhu Y, et al. An Introduction to Next Generation Sequencing Bioinformatic Analysis in Gut Microbiome Studies. Biomolecules 2021;11:530. [Crossref] [PubMed]
- Ni J, Wang Y, Zhao Q, et al. 8-OHdG repair is associated with platinum sensitivity in high-grade serous ovarian carcinoma. Eur J Gynaecol Oncol 2021;42:254-64. [Crossref]
- Sayin SI, Wahlström A, Felin J, et al. Gut microbiota regulates bile acid metabolism by reducing the levels of tauro-beta-muricholic acid, a naturally occurring FXR antagonist. Cell Metab 2013;17:225-35. [Crossref] [PubMed]
- Wu T, Zhang Z, Liu B, et al. Gut microbiota dysbiosis and bacterial community assembly associated with cholesterol gallstones in large-scale study. BMC Genomics 2013;14:669. [Crossref] [PubMed]
- Kuczynski J, Lauber CL, Walters WA, et al. Experimental and analytical tools for studying the human microbiome. Nat Rev Genet 2011;13:47-58. [Crossref] [PubMed]
- Diamant M, Blaak EE, de Vos WM. Do nutrient-gut-microbiota interactions play a role in human obesity, insulin resistance and type 2 diabetes? Obes Rev 2011;12:272-81. [Crossref] [PubMed]
- Henao-Mejia J, Elinav E, Jin C, et al. Inflammasome-mediated dysbiosis regulates progression of NAFLD and obesity. Nature 2012;482:179-85. [Crossref] [PubMed]
- Qin J, Li R, Raes J, et al. A human gut microbial gene catalogue established by metagenomic sequencing. Nature 2010;464:59-65. [Crossref] [PubMed]
- Qin J, Li Y, Cai Z, et al. A metagenome-wide association study of gut microbiota in type 2 diabetes. Nature 2012;490:55-60. [Crossref] [PubMed]
- Zhang Z, Zhai H, Geng J, et al. Large-scale survey of gut microbiota associated with MHE Via 16S rRNA-based pyrosequencing. Am J Gastroenterol 2013;108:1601-11. [Crossref] [PubMed]
- Sekirov I, Russell SL, Antunes LC, et al. Gut microbiota in health and disease. Physiol Rev 2010;90:859-904. [Crossref] [PubMed]
- Abeysuriya V, Deen KI, Wijesuriya T, et al. Microbiology of gallbladder bile in uncomplicated symptomatic cholelithiasis. Hepatobiliary Pancreat Dis Int 2008;7:633-7. [PubMed]
- Capoor MR, Nair D. Microflora of bile aspirates in patients with acute cholecystitis with or without cholelithiasis: a tropical experience. Braz J Infect Dis 2008;12:222-5. [Crossref] [PubMed]
- White JS, Hoper M, Parks RW, et al. Patterns of bacterial translocation in experimental biliary obstruction. J Surg Res 2006;132:80-4. [Crossref] [PubMed]
- Pereira P, Aho V, Arola J, et al. Bile microbiota in primary sclerosing cholangitis: Impact on disease progression and development of biliary dysplasia. PLoS One 2017;12:e0182924. [Crossref] [PubMed]
- Shen H, Ye F, Xie L, et al. Metagenomic sequencing of bile from gallstone patients to identify different microbial community patterns and novel biliary bacteria. Sci Rep 2015;5:17450. [Crossref] [PubMed]
- Ye F, Shen H, Li Z, et al. Influence of the Biliary System on Biliary Bacteria Revealed by Bacterial Communities of the Human Biliary and Upper Digestive Tracts. PLoS One 2016;11:e0150519. [Crossref] [PubMed]
- Keizman D, Ish Shalom M, Konikoff FM. Recurrent symptomatic common bile duct stones after endoscopic stone extraction in elderly patients. Gastrointest Endosc 2006;64:60-5. [Crossref] [PubMed]
- Li X, Zhu K, Zhang L, et al. Periampullary diverticulum may be an important factor for the occurrence and recurrence of bile duct stones. World J Surg 2012;36:2666-9. [Crossref] [PubMed]
- Eckburg PB, Bik EM, Bernstein CN, et al. Diversity of the human intestinal microbial flora. Science 2005;308:1635-8. [Crossref] [PubMed]
- Vollaard EJ, Clasener HA, Janssen AJ. Co-trimoxazole impairs colonization resistance in healthy volunteers. J Antimicrob Chemother 1992;30:685-91. [Crossref] [PubMed]
- Shin NR, Whon TW, Bae JW. Proteobacteria: microbial signature of dysbiosis in gut microbiota. Trends Biotechnol 2015;33:496-503. [Crossref] [PubMed]
- Mori AS, Furukawa T, Sasaki T. Response diversity determines the resilience of ecosystems to environmental change. Biol Rev Camb Philos Soc 2013;88:349-64. [Crossref] [PubMed]
- Liu J, Yan Q, Luo F, et al. Acute cholecystitis associated with infection of Enterobacteriaceae from gut microbiota. Clin Microbiol Infect 2015;21:851.e1-9. [Crossref] [PubMed]
- Razaghi M, Tajeddin E, Ganji L, et al. Colonization, resistance to bile, and virulence properties of Escherichia coli strains: Unusual characteristics associated with biliary tract diseases. Microb Pathog 2017;111:262-8. [Crossref] [PubMed]
- Podschun R, Ullmann U. Klebsiella spp. as nosocomial pathogens: epidemiology, taxonomy, typing methods, and pathogenicity factors. Clin Microbiol Rev 1998;11:589-603. [Crossref] [PubMed]
- Gorrie CL, Mirceta M, Wick RR, et al. Gastrointestinal Carriage Is a Major Reservoir of Klebsiella pneumoniae Infection in Intensive Care Patients. Clin Infect Dis 2017;65:208-15. [Crossref] [PubMed]
- Martin RM, Cao J, Brisse S, et al. Molecular Epidemiology of Colonizing and Infecting Isolates of Klebsiella pneumoniae. mSphere 2016;1:e00261-16. [Crossref] [PubMed]
- Kim JK, Chung DR, Wie SH, et al. Risk factor analysis of invasive liver abscess caused by the K1 serotype Klebsiella pneumoniae. Eur J Clin Microbiol Infect Dis 2009;28:109-11. [Crossref] [PubMed]
(English Language Editor: L. Huleatt)

