Transcriptomics combined with metabolomics analysis of the mechanism of agmatine in the treatment of septic liver injury
Introduction
Sepsis is a systemic inflammatory response syndrome caused by infection, leading to septic shock and even multiple organ dysfunction syndrome (MODS) (1). Sepsis and septic shock are major healthcare problems, impacting millions of people around the world each year and killing between one in three and one in six of those it affects (2). The liver is one of the most frequently involved organs in sepsis, regulating the sepsis course and maintaining homeostasis. As an independent risk factor for MODS and death, the cascade expression of inflammatory factors inhibits liver metabolism and detoxification activity in septic liver injury.
As the largest gland in the human body, the liver takes part in the fundamental processes of metabolism and immune homeostasis, and has more than 200 functions including detoxification, storage, energy production, nutritional transformation, hormone balance, and blood coagulation (3). During sepsis, endotoxin circulates into the liver through the portal vein. At the same time, the release of inflammatory mediators by Kupffer cells causes neutrophil accumulation in the liver, further activates the release of multiple inflammatory cytokines [such as interleukin-1β (IL-1β), interleukin-6 (IL-6), and tumor necrosis factor-α (TNF-α)], and then leads to a waterfall reaction, inducing hepatocyte apoptosis or necrosis and ultimately resulting in liver damage (3). Clinical and experimental data indicate that liver dysfunction is an early sign of liver injury in sepsis, and early liver dysfunction in patients with sepsis is a specific independent risk factor for poor prognosis (4). Therefore, ameliorating liver dysfunction and reducing liver injury are crucial to improving the prognosis and survival rate of patients with sepsis.
Agmatine (AGM) is an endogenous polyamine formed by L-arginine decarboxylase, which is widely distributed in the liver and central nervous system (5). It functions as an anti-inflammatory, antioxidant, as well as an immune and neural regulator. Additionally, it is a vital regulator of the L-arginine-nitric oxide (NO) metabolic pathway, polyamine metabolism, and various neuroreceptors (6). AGM is cytoprotective in the nerves, heart, kidney, and so on, and is essential in physiological repair mechanisms (7,8). A study has indicated that AGM attenuates inflammation and apoptosis via the Wnt/β-catenin signaling pathway, and protects the liver from ischemia-reperfusion injury (9). Researchers have investigated the influence of AGM on the progression of atherosclerotic lesions and the development of hepatic steatosis in the livers of apolipoprotein E−/− mice fed with a high-fat diet (10). Furthermore, it alleviates the inflammatory response in sepsis by inhibiting the synthesis and release of inflammatory factors mediated by the (p90 ribosomal S6 kinase 2) RSK2-inhibitor of nuclear factor κBα (IκBα)-NF-κB pathway (11). Although its molecular mechanisms of anti-inflammation and antioxidation have been confirmed, the mechanism of AGM in the treatment of septic liver injury remains unknown.
AGM is mainly metabolized by agmatinase and diamine oxidase, and is metabolized into putrescine, spermine, and spermidine by agmatinase, and into 4-guanidinobutanoic acid, 4-guanidinobutyraldehyde, γ-aminobutyric acid and other metabolites by diamine oxidase, respectively (12). Increasing evidence has confirmed the ability of AGM to improve septic liver injury. Nevertheless, due to the diversity of metabolites and the effects of inflammatory factors produced by sepsis on metabolic enzymes, the exact molecular mechanisms and metabolic pathways of AGM in treating septic liver injury remain unclear. Therefore, data from different types of high-throughput histological combinations are needed to analyze the mechanisms of AGM in the treatment of septic liver injury.
The cecal ligation rat model can simulate the changes in hemodynamics, inflammation, and metabolism in human sepsis, and its pathological process is closer to the clinical situation, so it has always been regarded as the gold standard animal model of sepsis (13). Therefore, to clarify the mechanisms and metabolic pathways of AGM in treating the septic liver injury, we established a septic rat model by cecal ligation, and applied transcriptome combined with metabolomics to detect the expression of genes and metabolites in liver tissue (Figure 1). We present the following article in accordance with the ARRIVE reporting checklist (available at https://atm.amegroups.com/article/view/10.21037/atm-22-2103/rc).
Methods
Animal feeding and treatment
Animal experiments were performed under a project license (No. HYLL-2020-049) granted by the ethics board of Hainan Medical University, in compliance with Hainan Medical University institutional guidelines for the care and use of animals. Eighteen male Sprague-Dawley (SD) rats (8 weeks old) were purchased from Hunan Changsha Tianqin Co., Ltd. (Changsha, Hunan, China), and randomly divided into a sham group, cecal ligation and perforation (CLP) group, and AGM group. The animals were placed in a 12:12-hour dark/light cycle with free access to standard rodent food and water.
Sepsis was induced via the CLP model: the rats were anesthetized by an intraperitoneal injection of pentobarbital sodium (45 mg/kg) and disinfected with iodine, and then the abdominal cavity was opened and the cecum was pulled out and ligated with silk thread at a distance of 1.5 cm from the caecum. No. 22 was punctured once, the intestinal contents were extruded, the abdominal cavity and skin were sutured layer by layer, and 1 mL of saline was injected subcutaneously. For the AGM group, AGM (purchased from Sigma Company (Sigma, USA, 300 mg/kg) (11,14) was administered once a day for 3 days continuously. In the sham operation group, the abdominal cavity was opened, and the cecum was pulled out and sutured. Euthanasia and tissue collection were carried out 72 hours after the operation, and the following experiments were performed.
Survival curve
CLP model: 36 male SD rats (8 weeks old) were randomly divided into a sham group, CLP group, and AGM group. According to the above modeling and administration methods, the rats were observed every 3 hours for 72 hours, and the survival rate was recorded.
Transcriptomics analysis
Total ribonucleic acid (RNA, n=4) was extracted from the liver tissue of the SD rats. The purity of RNA was determined by NanoDrop (Thermo, USA), the concentration of RNA was assessed by Qubit RNA HS Assay Kit (Takara, Japan), and the integrity of the RNA was detected by Agilent 4200 TapeStation (Agilent, USA). Qualified RNA samples were used to construct the complementary DNA (cDNA) library by polymerase chain reaction (PCR) amplification, and quality inspection of the cDNA library was sequenced using the Illumina PE150 platform (Illumina, USA). The original sequence was filtered and the differentially-expressed genes between the control and experimental groups were obtained using the DESeq2 platform. The differentially-expressed genes were screened according to |log2(fold change)| >1 and false discovery rate (FDR) <0.05, respectively. Enrichment analysis of all Kyoto Encyclopedia of Genes and Genomes (KEGG) pathways was performed. The selected differentially-expressed genes were analyzed using Gene Ontology (GO) functional enrichment analysis and KEGG pathway enrichment analysis using the ClusterProfiler hypergeometric distribution algorithm.
Metabolomics analysis
Liver tissue extraction (n=6)
A 100 mg (±2%) sample was accurately weighed and placed into a 2 mL centrifuge tube, 1 mL tissue extract (75% 9:1 methanol: chloroform, 25% H2O) (−20 ℃) was added, and then three steel balls were added into the tube. The EP tubes were then put into a high-throughput tissue grinder for 60 s at 50 Hz, and the above operation was repeated twice. Next, the tubes were sonicated at room temperature for 30 min and then incubated for 30 min on ice. The supernatant was centrifuged at 12,000 rpm for 10 min at 4 ℃, and then concentrated to using a vacuum concentrator. Then, 200 µL 50% acetonitrile solution was added to configure 2-chlorophenylalanine solution (4 ppm) to dissolve the sample, and the filtrate was added to the detection bottle after filtration through a 0.22 µm membrane. Quality control samples were prepared by mixing 20 µL of each extracted sample. The deviation of the results and the errors caused by the analytical instrument itself were analyzed. The remaining samples were used for Liquid Chromatography-Mass Spectrometry (LC-MS) detection.
Chromatographic conditions
Using ACQUITY UPLC®HSS (Waters, USA) T3 1.8 µm (2.1 mm × 150 mm) column, we set the automatic injector temperature at 8 ℃, flow rate at 0.25 mL/min, column temperature at 40 ℃, and gradient elution with an injection volume of 2 µL.
Mobile phase
Gradient elution of analytes was carried out with 0.1% formic acid in water (C) and 0.1% formic acid in acetonitrile (D) or 5 mM ammonium formate in water (A) and acetonitrile (B) at a flow rate of 0.25 mL/min. The gradient elution was programmed as follows: 0–1 min, 2% B/D; 1–9 min, 2–50% B/D; 9–12 min, 50–98% B/D; 12–13.5 min, 98% B/D; and 13.5–14 min, 98–2% B/D; 14–20 min, 2% D-positive mode (14–17 min, 2% B-negative mode).
Mass spectrometry conditions
Electrospray ionization (ESI) was applied with the positive and negative ion ionization modes, positive ion spray voltage 3.50 kV, negative ion spray voltage 2.50 kV, sheath gas 30 arb, and auxiliary gas 10 arb. The capillary temperature was 325 ℃, the resolution was 60,000, and the scanning range was 81–1,000. Two-stage pyrolysis was carried out with high energy collision dissociation (HCD), and the collision voltage was 30 eV. At the same time, the unnecessary electrospray tandem mass spectrometry information was removed by dynamic elimination.
Metabolite analysis
The metabolite data were analyzed by unsupervised principal component analysis (PCA) and supervised orthogonal partial least square discriminant analysis (OPLS-DA). Metabolites that differed significantly between groups were screened according to variable importance in projection (VIP) >1 and fold change (FC) >1.5 or <0.667. The identification information of the screened peaks and metabolites were obtained by searching the self-built laboratory database, integrating the common database, and via the metabolic DNA method. KEGG code or the human metabolome database (HMDB) code of endogenous metabolites identified by the database was imported into the http://www.metaboanalyst.ca for metabolic pathway analysis.
Liver function analysis
Whole blood was centrifuged at 3,500 rpm for 10 min at room temperature to obtain serum. The levels of alanine aminotransferase and aspartate aminotransferase were detected by a biochemical analyzer.
Pathological analysis of liver tissue
The liver tissue was soaked in a 10% formalin solution, preserved for 48 hours, then dehydrated, fixed, embedded in paraffin, and finally cut into 4-µm thick slices. The slices were stained with hematoxylin and eosin, dried, sealed with resin glue, covered with glass slides, and examined microscopically.
Real-time fluorescence quantitative PCR analysis (RT-PCR)
Total RNA was extracted from frozen liver tissue and reverse transcribed using a cDNA kit (Takara, Japan) according to the manufacturer’s instructions. RT-PCR was amplified by STBRGreenPCR main mixture (Takara, Japan). The relative changes of each gene (NF-κBp65, IκBα, AMPKα, Stat3, GATM, CYP2C24) and the corresponding glyceraldehyde-3-phosphate dehydrogenase (GAPDH) normalization of messenger RNA (mRNA) were expressed as multiple changes compared with the control group.
Western blotting analysis
Precooled protein lysate (300 µL) was added to the liver tissue and homogenized for 40 s. Subsequently, 1.5 mL homogenate was removed and placed into an EP tube, and a small amount of supernatant was centrifuged at 10,000 r/min for 5 min at 4 ℃. The protein concentration was then detected using the bicinchoninic acid (BCA) method, and 10 µg supernatant was added to a new EP tube. Next, 5× loading buffer was added to the sample, boiled, and then stored in the refrigerator at −20 ℃. The voltage was set to 100 V when the dye was condensed into a line and began to enter the separation glue. The membrane was transferred at 250 mA/h. The first antibody [AMPKα1/2 (Proteintech, Wuhan, 1:1,000), p-AMPKα1/2 (Proteintech, Wuhan, 1:1,000), IκBα (Abcam, Britain, 1:1,000), NF-κBp65 (Proteintech, Wuhan, 1:1,000), GAMT (Proteintech, Wuhan, 1:1,000), and GAPDH (Beyotime, Shanghai, 1:400)] was incubated overnight at 4 ℃. The second antibody, incubated with an enhanced chemiluminescence (Beyotime, Shanghai), was exposed and developed on the second day.
Immunofluorescence analysis
The paraffin sections of liver tissue were dewaxed and boiled for 2 min in 0.1 mol/L (pH =6) citric acid repair solution. The first antibody (AMPKα1/2, GAMT, IκBα, 1:200) was incubated overnight at 4 ℃. The next day, after washing with phosphate buffer saline (PBS) three times, it was incubated with the secondary goat anti-rabbit 488 at room temperature for 1.5 h. The sample was stained with 4',6-diamidino-2-phenylindole (DAPI), sealed and examined by a laser confocal microscope (Leica, Germany) within 30 min.
ELISA analysis
The kits were purchased from Fankewei Biotechnology Co., Ltd. (Fankewei, Qinghai, China). The levels of procalcitonin (PCT), IL-6, TNF-α, and IL-1β in the rats’ serum were detected based on the instructions of the enzyme-linked immunosorbent assay (ELISA) kit. There were two multiple wells in each sample and standard sample, and the absorbance value was obtained at 450 nm. The standard curve was plotted according to the absorbance value, the content of each sample was calculated, and the average value was taken.
Statistical analysis
GraphPad Prism software 9.0 (GraphPad Software, Inc., San Diego, CA, USA) was used for statistical analysis. All results were expressed by mean ± standard error of mean (SEM), and statistical significance was determined by one-way analysis of variance (ANOVA). P<0.05 was considered statistically significant.
Results
AGM ameliorates liver injury induced by sepsis
In order to explore the therapeutic effect of AGM in septic liver injury, we used the CLP method to induce septic liver injury in SD rats. A biochemical analyzer was used to detect AST, ALT, IL-6, TNF-α, IL-1β, and PCT in septic serum combined with liver histology to determine whether the septic liver injury model was established. Compared with the sham operation group, the levels of AST, ALT, IL-6, TNF-α, IL-1β, and PCT in the CLP group increased significantly, indicating that the sepsis model had been successfully established. Additionally, increased AST and ALT suggested sepsis-induced liver injury. The massive cell infiltration, steatosis, and swelling in the liver tissue sections of the CLP group was consistent with the liver pathology of sepsis patients. After AGM treatment, the levels of AST, ALT, IL-6, TNF-α, IL-1β, and PCT decreased markedly (Figure 2A-2C), the number of inflammatory cells declined was improved. These results suggested that AGM was beneficial in treating septic liver injury and increasing the survival rate of septic rats by reducing inflammation and promoting lipid metabolism (Figure 2D,2E). However, the therapeutic mechanism of AGM still required further elucidation.
Gene expression changes caused by AGM in the treatment of septic liver injury
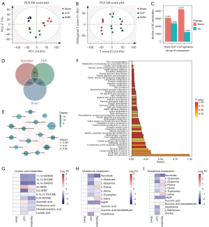
In order to further study AGM regulation of relative gene expressions, we analyzed the liver tissue transcriptomics of the septic rats. The results showed that there were significant differences in 1,124 genes between the sham-operated and CLP groups, of which 604 genes were prominently up-regulated and 520 genes were down-regulated (Figure 3A). Also, there were 17 differential genes in the CLP and AGM groups, of which 14 were up-regulated and 3 were down-regulated (Figure 3B).
In the GO term analysis, a high percentage of genes were classified under the terms “metabolic process”, “extracellar”, “binding”, and “activity”. After AGM intervention, the expression levels of genes involved in the “immune response” and “membrane” were significantly altered in the sepsis group. The greater the rich factor, the greater the degree of enrichment (Figure 3C,3D). The differential genes in the AGM treatment group were mainly enriched in the NF-κB, mammalian target of rapamycin (mTOR), peroxisome proliferators-activated receptor α (PPARα), and AMPK signaling pathways, linoleic acid metabolism, as well as the arginine and proline metabolism pathway. The redder the color, the higher the enrichment degree. (Figure 3E,3F). The arginine and proline metabolic pathway is one of the pivotal metabolic pathways of AGM. Hence, combined with the purpose of our study and considering the importance of the AMPK-NF-κB signaling pathway in fat metabolism, we selected the AMPK-NF-κB signaling pathway to further explore the mechanism of AGM in improving septic liver injury.
KEGG enrichment showed that the septic liver injury genes were mainly enriched in two pathways of amino acid and lipid metabolism. Sepsis mainly affects amino acid metabolism by down-regulating most genes of tryptophan metabolism (Figure 4A), arginine and proline metabolism (Figure 4B), and glutathione metabolism (Figure 4C). It also impacts lipid metabolism by affecting fatty acid degradation (Figure 4D), linoleic acid metabolism (Figure 4E), steroid hormone biosynthesis (Figure 4F), arachidonic acid metabolism (Figure 4G), and the PPAR signaling pathway (Figure 4H). The CYP450 enzyme is the primary drug metabolic enzyme system (Figure 4I), and the down-regulation of metabolic enzyme gene expression will affect the excretion of metabolites.
Metabolic changes caused by AGM in the treatment of septic liver injury
In order to further clarify the metabolic pathway changes in the treatment of septic liver injury, Ultra Performance Liquid Chromatography-Quadrupole-Time of Flight Mass Spectrometric Analysis of Photosynthetic Glycolipids Mixture (UPLC-ESI-QTOF-MS) analysis combined with multivariate data analysis was applied to analyze liver metabolites. PLS-DA diagram was used to analyze the data set, and the spectrum of liver tissue metabolites was obtained in the sham operation, CLP, and AGM groups (Figure 5A). Furthermore, OPLS-DA was used to identify the differential metabolites between the experimental and sham groups (Figure 5B). There were 2,389 up-regulated metabolites and 3,091 down-regulated metabolites in the CLP group. After treatment with the AGM, 1,264 metabolites were up-regulated and 4,227 metabolites were down-regulated (Figure 5C).
A total of 281 differential metabolites were found in the CLP and AGM groups, which may be the most important metabolic pathway of AGM in treating septic liver injury. In order to identify the critical metabolic pathway, we used a metabolic analyzer to analyze the changes of 281 mutual metabolites in different groups (Figure 5D). Six metabolic pathways were considered to be relevant, including linoleic acid metabolism, nicotinic acid and nicotinamide metabolism, arginine and proline biosynthesis, arachidonic acid metabolism, and glycine, serine, and valine metabolism pathways, and the AMPK signaling pathway, which participated in lipid and amino acid metabolism. The larger the Impact value, the more relevant the degree of enrichment (Figure 5E,5F).
Combined with the amino acid and lipid metabolism genes changes in transcriptomics, we drew a heat map of the metabolites of linoleic acid metabolism, glutathione metabolism, and arginine and proline metabolic pathways, including 20-HETE, arachidonic acid, creatine, γ-aminobutyric acid, and other metabolites, which were changed (Figure 5G-5I).
Mechanism of AGM in the treatment of septic liver injury
In order to explore the mechanism of AGM in the treatment of septic liver injury, a potential network of differential genes and metabolites was established. It was mainly concentrated in metabolic pathways such as glycine, serine, and threonine metabolism, arginine and proline metabolism, serotonergic synapse, linoleic acid metabolism, and steroid hormone biosynthesis, in which the two related genes were GATM and CYP2C24 (Table 1). Transcriptomics and metabolomics analysis was potentially significant in elucidating the systematic mechanism of AGM in the treatment of septic liver injury.
Table 1
| KEGG | Pathway description | Compounds | Genes | Genes_ko |
|---|---|---|---|---|
| rno00260 | Glycine, serine and threonine metabolism | L-tryptophan, choline, sarcosine, creatine | GATM | K00613 |
| rno00330 | Arginine and proline metabolism | L-glutamate, l-proline, sarcosine, creatine, pyrrole-2-carboxylic acid | ||
| rno04726 | Serotonergic synapse | L-tryptophan, 5-hydroxyindoleacetic acid | CYP2C24 | K07413 |
| rno00591 | Linoleic acid metabolism | 9(S)-Hpode | ||
| rno00140 | Steroid hormone biosynthesis | Cholesterol, cortisol, 17-hydroxy progesterone |
KEGG, Kyoto Encyclopedia of Genes and Genomes.
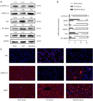
NF-κB is a canonical associated pathway protein of sepsis-induced inflammation, and AMPK is a major regulator of lipid and glucose metabolism. We found that the protein and gene expression levels of IκBα, Stat3 and NF-κBp65 were increased in the livers of the CLP group rats, while the expression levels of AMPKα1/2 were decreased. However, after AGM treatment, the protein and gene expression levels of IκBα and NF-κB p65 were decreased. Also, the expression levels of AMPKα1/2 and p-AMPKα1/2 were increased, as were the expression levels of GAMT (Figure 6A-6C).
Discussion
AGM has been widely employed in the treatment of trauma, sepsis, neurological illnesses, and liver protection due to its anti-inflammatory, anti-apoptotic, and cell protection biological activities, which have received increasing attention (11,15-17). The role of AGM in the treatment of sepsis is also being researched, but the regulatory mechanism in septic liver injury is not yet clear. Transcriptomics can be used to analyze the AGM-induced gene transcriptional changes in the treatment of septic liver injury, and metabolomics can evaluate the interference of sepsis in the liver and generate AGM biomarkers by identifying the quantitative changes in endogenous molecular metabolites. Thus, based on the metabolic pathway in the KEGG database, the association analysis of genes and metabolites involved in the same metabolic pathway is performed to systematically describe the complex relationship between phenotype and mechanism.
The primary mechanism of septic liver injury involves endotoxin entering the liver via the blood circulation of the portal vein. Meanwhile, the release of inflammatory mediators by Kupffer cells causes the accumulation of neutrophils in the liver, which then activates the release of various inflammatory cytokines (such as IL-1 β, IL-6, TNF-α). This leads to a waterfall reaction, which causes hepatocyte apoptosis or steatosis, and eventually results in liver dysfunction (3,18). NF-κB, a critical transcriptional regulator of inflammation, can be activated from the cytoplasm to the nucleus by phosphorylation and polyubiquitin, effectively inducing IL-1β, IL-6, and TNF-α, which further increases the inflammatory cascade reaction and aggravates excessive fat deposition in the liver (19,20). According to a previous study conducted by this research team, AGM can effectively inhibit the inflammatory response in the lungs and intestines of mice via the RSK2-IκBα-NF-κB pathway, but its mechanism in liver tissue has not yet been investigated (11). Our findings suggested that by inhibiting the expression of NF-κB gene and protein in the liver tissue of septic rats, AGM can directly regulate the excessive production and release of sepsis-related inflammatory factors (IL-6, IL-1β, and TNF-α), reduce the hepatic function index, and considerably improve the liver injury in sepsis, while also enhancing the survival rate. In the CLP group, liver histopathology revealed cytoplasmic vacuoles in hepatocytes, which is an indicator of hepatic steatosis, suggesting defects in lipid metabolism in rats. We found that the most altered genes were involved in the first 20 enrichment pathways in lipid and amino acid metabolism, and most of these pathways exhibited down-regulated expression. The degree of liver injury is proportional to lipolysis and free fatty acid transport. According to the KEGG pathway enrichment analysis, sepsis mainly affected genes in the fatty acid degradation, steroid hormone synthesis, linoleic acid metabolism, and the arachidonic acid metabolism pathway by down-regulating the CYP450 enzyme and fatty acid synthase in hepatocytes, resulting in abnormal lipid metabolism. This suggests that liver injury is closely related to these pathways.
The pathological sections of liver tissue in the AGM group indicated that AGM is significantly involved in fat metabolism, which could increase the concentration of choline to synthesize lipoprotein and transport out of hepatocytes by working with triglyceride. Furthermore, it could reduce the content of free fatty acids and triglycerides in liver tissue and improve abnormal lipid metabolis in hepatocytes of septic rats. Moreover, AGM may regulate steroid synthesis and arachidonic acid metabolism by down-regulating CYP2C24 gene expression. This study suggests that CYP2C24 may be the key enzyme of AGM in regulating lipid metabolism.
Arachidonic acid, as an essential inflammatory lipid medium, can be hydroxylated to 20-hydroxyeicosatetraenoic acid (20-HETE) by ω-hydroxylation of CYP4A and CYP4F subtypes, or oxidized to epoxyeicosatrienoic acid (EETs) by surface oxidation of the CYP2C and CYP2J subtypes (21,22). The formation of numerous 20-HETE and EETS can regulate oxidative stress in hepatocyte mitochondria, increase the oxidation of fatty acids and deposition of collagen in the liver, and aggravate the injury and inflammation of hepatocytes (23,24). These findings illustrate that the expression of 20-HETE, which is the key mediator of the inflammatory cascade reaction, was significantly increased in septic rats, resulted in NF-κB signal transduction pathway activation as well as up-regulation of IL-6, IL-1β, and TNF-α expression. After AGM treatment, we observed a mild decrease in 20-HETE and a significant decrease in inflammatory factors with hepatocyte inflammation and hepatic steatosis. Indeed, a previous study has confirmed that HET0016, a specific inhibitor of 20-HETE, can effectively inhibit hepatic steatosis in rats (25).
Amino acids are essential small molecular metabolites that mirror the body’s metabolic function. Amino acid disorder is closely related to the occurrence and development of liver injury (26). Numerous altered amino acid metabolism genes were observed in the liver tissue of septic rats in our research. According to the KEGG pathway enrichment analysis, AGM could also alleviate septic liver injury by up-regulating glycine amidinotransferase (GATM) mRNA, increasing the metabolism of arginine and proline, as well as through the metabolites of the serine, glycine, and valine metabolism pathway.
The change in one-carbon metabolism is closely related to liver lipid metabolism. Reducing a single carbon source can induce fatty liver or non-alcoholic hepatitis, while methionine, serine, glycine, and choline are the main sources of a single carbon unit (27). Sepsis patients can have a variety of amino acid content decreased to varying degrees, including tyrosine, glutamic acid, glutamine, glycine, proline, and serine (28). In this study, the expression of amino acids in septic rats was consistent with that in sepsis patients, but the content of these amino acids increased to varying degrees after AGM intervention. We speculated that AGM could improve abnormal lipid metabolis in septic rats by affecting amino acid metabolism and one-carbon metabolism.
In sepsis, the body is in a low energy supply state, so cells will perform emergency measures to restore the energy supply, such as increasing nutritional intake, activating alternative energy production pathways, or converting existing macromolecular substances into nutrient supplies (29). As an energy buffer, the body can rapidly transfer phosphate groups to adenosine diphosphate to form adenosine triphosphate (ATP) when ATP is in short supply, quickly providing energy, repairing exogenous or endogenous mitochondrial damage, and protecting hepatocytes (30,31).
Creatine is a nitrogen-containing amino acid mainly synthesized by glycine, methionine, arginine, and exogenous guanidine acid (32). GATM is the rate-limiting enzyme in creatine biosynthesis, synthesizing the creatine precursor, guanidinoacetic acid (33). Guanidinoacetate N-methyltransferase (GAMT) is the second rate-limiting enzyme in creatine synthesis and catalyzes the formation of creatine from guanidinoacetate (34). Our transcriptomic volcano plot results showed that AGM could induce a significant increase in GATM mRNA in the septic state, and the levels of its product 4-aggbutyrate were also moderately increased. At the same time, we found that GAMT was moderately increased via AGM induction, and the level of creatine was also increased. Exogenous AGM supplementation can increase the level of creatine, and the potential mechanism of this may be that AGM is metabolized by the GATM enzyme to form guanidinoacetate, which is then catalyzed by GAMT on the mitochondrial membrane to form creatine. Creatine administration is known to decrease the consumption of S-adenosyl methionine and also reduce homocysteine production in liver, diminishing fat accumulation and resulting in beneficial effects in fatty liver and non-alcoholic liver disease (35,36). Therefore, creatine may be one of the metabolites of AGM that acts to protect the liver, although its protective mechanism needs further study.
AMP-dependent protein kinase [adenosine 5'-monophosphate (AMP)-activated protein kinase, AMPK] is a critical molecule in regulating biological energy metabolism, and is also key to the study of fatty liver and other metabolism-related diseases (36). A study has shown that multiple cell-protecting drugs can activate and inhibit free radicals by activating AMPK and inducing antioxidant enzymes to prevent acute liver injury caused by carbon tetrachloride (37). In this study, we found that the AMPK signaling pathway was enhanced, lipid metabolism was remarkably improved, and the pathological changes of non-alcoholic hepatitis were alleviated (38,39). According to the KEGG map of metabolites, the AGM metabolites were enriched in the AMPK signal transduction pathway. Thus, we concluded that AMPK mRNA and protein levels were up-regulated in the AGM group. Also, NF-κB mRNA and protein levels were inhibited, and inflammation and liver injury were alleviated. Therefore, the AMPK-NF-κB pathway may be an important signal transduction pathway for AGM in the treatment of septic liver injury.
Although, metabolomics can more accurately reflect the dynamic changes of metabolites in the body. However, due to the limitation of standard materials, it is not suitable for identifying new metabolites. For example, integration with other omics data such as genome and proteome can provide more comprehensive molecular features and reveal the molecular mechanism of drug treatment of diseases. Transcriptomics combined with metabolomics has been used in developing new drugs, improving drug efficacy, evaluating drug toxicity, and guiding drug combination therapy, which has become an indispensable screening stage in the study of drug action mechanism.
In summary, we investigated the changes in liver metabolism induced by AGM in rats using system biology approaches, and determined the overall changes in liver gene expression and metabolite levels. The molecular mechanism and metabolites of AGM in the treatment of septic liver injury, especially genes and metabolites involved in lipid and amino acid metabolic pathways, were identified for the first time through system biology methods based on the gene-metabolic network. In conclusion, AGM can be used as a potential indicator in the treatment of liver injury.
Acknowledgments
Funding: This work was supported by the National Science Foundation of China (No. 82060678); the National Natural Science Research Cultivation Fund of Hainan Medical University (No. JBGS202114); National Science and Technology Major Project (No. 2019ZX09301167).
Footnote
Reporting Checklist: The authors have completed the ARRIVE reporting checklist. Available at https://atm.amegroups.com/article/view/10.21037/atm-22-2103/rc
Data Sharing Statement: Available at https://atm.amegroups.com/article/view/10.21037/atm-22-2103/dss
Conflicts of Interest: All authors have completed the ICMJE uniform disclosure form (available at https://atm.amegroups.com/article/view/10.21037/atm-22-2103/coif). The authors have no conflicts of interest to declare.
Ethical Statement: The authors are accountable for all aspects of the work in ensuring that questions related to the accuracy or integrity of any part of the work are appropriately investigated and resolved. Animal experiments were performed under a project license (No. HYLL-2020-049) granted by the ethics board of Hainan Medical University, in compliance with Hainan Medical University institutional guidelines for the care and use of animals.
Open Access Statement: This is an Open Access article distributed in accordance with the Creative Commons Attribution-NonCommercial-NoDerivs 4.0 International License (CC BY-NC-ND 4.0), which permits the non-commercial replication and distribution of the article with the strict proviso that no changes or edits are made and the original work is properly cited (including links to both the formal publication through the relevant DOI and the license). See: https://creativecommons.org/licenses/by-nc-nd/4.0/.
References
- DeMerle KM, Angus DC, Baillie JK, et al. Sepsis Subclasses: A Framework for Development and Interpretation. Crit Care Med 2021;49:748-59. [Crossref] [PubMed]
- Evans L, Rhodes A, Alhazzani W, et al. Surviving sepsis campaign: international guidelines for management of sepsis and septic shock 2021. Intensive Care Med 2021;47:1181-247. [Crossref] [PubMed]
- Aboyoussef AM, Mohammad MK, Abo-Saif AA, et al. Granisetron attenuates liver injury and inflammation in a rat model of cecal ligation and puncture-induced sepsis. J Pharmacol Sci 2021;147:358-66. [Crossref] [PubMed]
- Kim TS, Choi DH. Liver Dysfunction in Sepsis. Korean J Gastroenterol 2020;75:182-7. [Crossref] [PubMed]
- Kotagale NR, Taksande BG, Inamdar NN. Neuroprotective offerings by agmatine. Neurotoxicology 2019;73:228-45. [Crossref] [PubMed]
- Akasaka N, Fujiwara S. The therapeutic and nutraceutical potential of agmatine, and its enhanced production using Aspergillus oryzae. Amino Acids 2020;52:181-97. [Crossref] [PubMed]
- Sharawy MH, Abdelrahman RS, El-Kashef DH. Agmatine attenuates rhabdomyolysis-induced acute kidney injury in rats in a dose dependent manner. Life Sci 2018;208:79-86. [Crossref] [PubMed]
- El-Sherbeeny NA, Nader MA, Attia GM, et al. Agmatine protects rat liver from nicotine-induced hepatic damage via antioxidative, antiapoptotic, and antifibrotic pathways. Naunyn Schmiedebergs Arch Pharmacol 2016;389:1341-51. [Crossref] [PubMed]
- Han Z, Li Y, Yang B, et al. Agmatine Attenuates Liver Ischemia Reperfusion Injury by Activating Wnt/β-catenin Signaling in Mice. Transplantation 2020;104:1906-16. [Crossref] [PubMed]
- Wiśniewska A, Stachowicz A, Kuś K, et al. Inhibition of Atherosclerosis and Liver Steatosis by Agmatine in Western Diet-Fed apoE-Knockout Mice Is Associated with Decrease in Hepatic De Novo Lipogenesis and Reduction in Plasma Triglyceride/High-Density Lipoprotein Cholesterol Ratio. Int J Mol Sci 2021;22:10688. [Crossref] [PubMed]
- Li X, Zhu J, Tian L, et al. Agmatine Protects Against the Progression of Sepsis Through the Imidazoline I2 Receptor-Ribosomal S6 Kinase 2-Nuclear Factor-κB Signaling Pathway. Crit Care Med 2020;48:e40-7. [Crossref] [PubMed]
- Benítez J, García D, Romero N, et al. Metabolic strategies for the degradation of the neuromodulator agmatine in mammals. Metabolism 2018;81:35-44. [Crossref] [PubMed]
- Dejager L, Pinheiro I, Dejonckheere E, et al. Cecal ligation and puncture: the gold standard model for polymicrobial sepsis? Trends Microbiol 2011;19:198-208. [Crossref] [PubMed]
- Bergin DH, Jing Y, Williams G, et al. Safety and neurochemical profiles of acute and sub-chronic oral treatment with agmatine sulfate. Sci Rep 2019;9:12669. [Crossref] [PubMed]
- Ahmed N, Aljuhani N, Al-Hujaili HS, et al. Agmatine protects against sodium valproate-induced hepatic injury in mice via modulation of nuclear factor-κB/inducible nitric oxide synthetase pathway. J Biochem Mol Toxicol 2018;32:e22227. [Crossref] [PubMed]
- Moretti M, Matheus FC, de Oliveira PA, et al. Role of agmatine in neurodegenerative diseases and epilepsy. Front Biosci (Elite Ed) 2014;6:341-59. [Crossref] [PubMed]
- Bilge SS, Günaydin C, Önger ME, et al. Neuroprotective action of agmatine in rotenone-induced model of Parkinson's disease: Role of BDNF/cREB and ERK pathway. Behav Brain Res 2020;392:112692. [Crossref] [PubMed]
- Jiménez-Castro MB, Cornide-Petronio ME, Gracia-Sancho J, et al. Inflammasome-Mediated Inflammation in Liver Ischemia-Reperfusion Injury. Cells 2019;8:1131. [Crossref] [PubMed]
- Li CX, Gao JG, Wan XY, et al. Allyl isothiocyanate ameliorates lipid accumulation and inflammation in nonalcoholic fatty liver disease via the Sirt1/AMPK and NF-κB signaling pathways. World J Gastroenterol 2019;25:5120-33. [Crossref] [PubMed]
- Luo D, Guo Y, Cheng Y, et al. Natural product celastrol suppressed macrophage M1 polarization against inflammation in diet-induced obese mice via regulating Nrf2/HO-1, MAP kinase and NF-κB pathways. Aging (Albany NY) 2017;9:2069-82. [Crossref] [PubMed]
- Chen L, Tang S, Zhang FF, et al. CYP4A/20-HETE regulates ischemia-induced neovascularization via its actions on endothelial progenitor and preexisting endothelial cells. Am J Physiol Heart Circ Physiol 2019;316:H1468-79. [Crossref] [PubMed]
- Olivares-Rubio HF, Espinosa-Aguirre JJ. Role of epoxyeicosatrienoic acids in the lung. Prostaglandins Other Lipid Mediat 2020;149:106451. [Crossref] [PubMed]
- Waldman M, Peterson SJ, Arad M, et al. The role of 20-HETE in cardiovascular diseases and its risk factors. Prostaglandins Other Lipid Mediat 2016;125:108-17. [Crossref] [PubMed]
- Chen G, Xu R, Zhang S, et al. CYP2J2 overexpression attenuates nonalcoholic fatty liver disease induced by high-fat diet in mice. Am J Physiol Endocrinol Metab 2015;308:E97-E110. [Crossref] [PubMed]
- Toth P, Csiszar A, Sosnowska D, et al. Treatment with the cytochrome P450 ω-hydroxylase inhibitor HET0016 attenuates cerebrovascular inflammation, oxidative stress and improves vasomotor function in spontaneously hypertensive rats. Br J Pharmacol 2013;168:1878-88. [Crossref] [PubMed]
- Zhang SH, Yu MJ, Yan JL, et al. TLR4 Knockout Attenuates BDL-induced Liver Cholestatic Injury through Amino Acid and Choline Metabolic Pathways. Curr Med Sci 2021;41:572-80. [Crossref] [PubMed]
- da Silva RP, Eudy BJ, Deminice R. One-Carbon Metabolism in Fatty Liver Disease and Fibrosis: One-Carbon to Rule Them All. J Nutr 2020;150:994-1003. [Crossref] [PubMed]
- Mierzchala-Pasierb M, Lipinska-Gediga M, Fleszar MG, et al. Altered profiles of serum amino acids in patients with sepsis and septic shock - Preliminary findings. Arch Biochem Biophys 2020;691:108508. [Crossref] [PubMed]
- Wu G, Bazer FW, Davis TA, et al. Arginine metabolism and nutrition in growth, health and disease. Amino Acids 2009;37:153-68. [Crossref] [PubMed]
- Sumien N, Shetty RA, Gonzales EB. Creatine, Creatine Kinase, and Aging. Subcell Biochem 2018;90:145-68. [Crossref] [PubMed]
- Kekelidze T, Khait I, Togliatti A, et al. Altered brain phosphocreatine and ATP regulation when mitochondrial creatine kinase is absent. J Neurosci Res 2001;66:866-72. [Crossref] [PubMed]
- Antonio J, Candow DG, Forbes SC, et al. Common questions and misconceptions about creatine supplementation: what does the scientific evidence really show? J Int Soc Sports Nutr 2021;18:13. [Crossref] [PubMed]
- Maguire OA, Ackerman SE, Szwed SK, et al. Creatine-mediated crosstalk between adipocytes and cancer cells regulates obesity-driven breast cancer. Cell Metab 2021;33:499-512.e6. [Crossref] [PubMed]
- Barcelos RP, Stefanello ST, Mauriz JL, et al. Creatine and the Liver: Metabolism and Possible Interactions. Mini Rev Med Chem 2016;16:12-8. [Crossref] [PubMed]
- Deminice R, de Castro GS, Brosnan ME, et al. Creatine supplementation as a possible new therapeutic approach for fatty liver disease: early findings. Amino Acids 2016;48:1983-91. [Crossref] [PubMed]
- Garcia D, Hellberg K, Chaix A, et al. Genetic Liver-Specific AMPK Activation Protects against Diet-Induced Obesity and NAFLD. Cell Rep 2019;26:192-208.e6. [Crossref] [PubMed]
- Kang JW, Hong JM, Lee SM. Melatonin enhances mitophagy and mitochondrial biogenesis in rats with carbon tetrachloride-induced liver fibrosis. J Pineal Res 2016;60:383-93. [Crossref] [PubMed]
- Li JJ, Jiang HC, Wang A, et al. Hesperetin derivative-16 attenuates CCl4-induced inflammation and liver fibrosis by activating AMPK/SIRT3 pathway. Eur J Pharmacol 2022;915:174530. [Crossref] [PubMed]
- Masouminia M, Samadzadeh S, Mendoza AS, et al. Upregulation of autophagy components in alcoholic hepatitis and nonalcoholic steatohepatitis. Exp Mol Pathol 2016;101:81-8. [Crossref] [PubMed]
(English Language Editor: A. Kassem)

