This article has an erratum available at: http://dx.doi.org/10.21037/atm-2025b-6 the article has been update on 2025-07-01 at here.
H3K27ac-activated lncRNA KTN1-AS1 aggravates tumor progression by miR-505-3p/ZNF326 axis in ovarian cancer
Introduction
Ovarian cancer (OC) is a common gynecologic cancer, and its occurrence rate is the seventh highest of all malignancies in females (1). Importantly, OC is also the fifth leading reason for tumor-relevant deaths in females (2). Reformative techniques in diagnosis and therapy have decreased the incidence and mortality rate of patients with OC. Nevertheless, the rate of 5-year survival rates remains unsatisfying in advanced OC patients because of extensive metastases, drug resistance, and relapse of OC (3). Therefore, it is essential to perform further researches for the regulatory mechanism of OC progression and development.
Long noncoding RNA (lncRNA) is a cluster of transcripts (≥200 nucleotides) with little or without capacity in coding proteins (4). Previously, these transcripts were considered as transcriptional noise; however, emerging research found that some of these transcripts exhibited essential regulatory properties in various physiological or pathological processes (5,6). Based on some studies, lncRNAs were widely reported to modulate genomic imprinting (7), X chromosome inactivation (8), stem cell differentiation (9), and cancer metastasis (10-12). The modulatory roles of lncRNAs have been reported in colon cancer (13), gastric cancer (14), and cervical cancer (15). Recent research also found that a series of lncRNAs with an abnormal expression exerted important functions in OC, such as PTAR (16), PVT1 (17), MALAT1 (18), and HOST2 (19). Nonetheless, effects of most lncRNAs remain largely unclear in OC, and there is need to study these effects further.
KTN1 antisense RNA 1 (KTN1-AS1) is a newly recognized tumor-associated lncRNA that is known to play a regulatory role in diverse cell types. In hepatocellular carcinoma (HCC), KTN1-AS1 sponges miR-23c to affect ERBB2IP expression, thereby promoting the growth of HCC (20). KTN1-AS1 also expresses at a high level and is associated with unsatisfying clinical outcomes in lung cancer patients (21). In addition, KTN1-AS1 has shown an upregulated expression level and facilitates the migration and invasion of bladder cancer cells (22). However, the expression and biological function of KTN1-AS1 were not inspected in relation to OC.
H3K27ac is associated with gene activation and is mainly concentrated in the enhancer and promoter regions. When the promoter or enhancer region is modified with H3K27ac, the promoter or enhancer will be activated to promote gene expression.
In our study, we explored the function and molecular mechanism of KTN1-AS1 in OC cells and found the KTN1-AS1/miR-505-3p/ZNF326 axis. This finding offers a promising insight into the treatment of OC. We present the following article in accordance with the MDAR reporting checklist (available at https://atm.amegroups.com/article/view/10.21037/atm-22-443/rc).
Methods
Clinical specimens
Sixty-four OC and ten normal ovarian tissues were collected from patients at Guangzhou Women and Children’s Medical Center, Guangzhou Medical University. An informed consent form was signed by each patient, and none of the patients accepted anti-cancer therapy before surgery. All collected tissues were preserved at −80 ℃ in liquid nitrogen. The study was approved by the Ethics Committee of Guangzhou Women and Children’s Medical Center, Guangzhou Medical University (approval No. 2020-KY-021-03). The study was conducted in accordance with the Declaration of Helsinki (as revised in 2013).
Cell lines and reagent
IOSE-80 (the human ovarian cell line) and A2780, OVCAR-3, SKOV3 and TOV112D (OC cell lines) were provided by ATCC (Manassas, VA, USA). Dulbecco’s modified Eagle’s medium (DMEM; HyClone, Logan, UT, USA), which contains 10% fetal bovine serum (FBS; HyClone, Logan, UT, USA), was utilized to culture these cell lines at 37 ℃ with 5% CO2. The acetylation inhibitor (C646) was commercially obtained from Sigma Chemical (St. Louis, MO, USA).
Cell transfection
The short hairpin RNA (shRNA) against KTN1-AS1 (sh-KTN1-AS1#1/2) or CBP (sh-CBP#1/2), miR-505-3p mimics, and their relative reference (sh-NC and NC mimics) were synthesized by GenePharma (Shanghai, China). To overexpress ZNF326, pcDNA3.1/ZNF326 (GenePharma, Shanghai, China) was synthesized, and the empty pcDNA3.1 vector was taken as an internal reference. Cell transfection was performed through Lipofectamine 2000 (Invitrogen, Carlsbad, CA, USA). Forty-eight hours later, transfection efficiency was proved by RT-qPCR.
RT-qPCR
TRIzol reagent (Invitrogen, Carlsbad, CA, USA) was used to isolate the total RNA from OC tissues and cells. Then, PrimeScript RT reagent Kit (Takara, Tokyo, Japan) was employed to reverse-transcribe the isolated RNA into complementary DNA (cDNA). On an ABI7300 real-time PCR machine (Applied Biosystems, Carlsbad, CA, USA), SYBR Green PCR Master Mix (Roche, Basel, Switzerland) was used for RT-qPCR to determine relative RNA expression. The appointed genes were normalized to Glyceraldehyde-3-phosphate dehydrogenase (GAPDH) (control for lncRNA and mRNA) or U6 (miRNA control) using the 2-ΔΔCt method. The primer sequences used in this study are listed in Table 1.
Table 1
| Name | Sequences of the primers |
|---|---|
| KTN1-AS1-F | GCGAAGCCGTTAGTCCCTTA |
| KTN1-AS1-R | TTGGGTGAAAGTGGACCTGG |
| ZNF326-F | AATGAACCCGAACAAAGCCG |
| ZNF326-R | ACCTCCGAAAGAGTCAAGGC |
| hsa-miR-505-3p-F | CGTCAACACTTGCTGGTTTCCT |
| CYTH1-F | CACCATGGAGGAGGACGAC |
| CYTH1-R | CCGTCGGATGTTCTCCAGTT |
| DNAJB9-F | AGAGCGCCAAATCAAGAAGG |
| DNAJB9-R | TTCAGCATCCGGGCTCTTATT |
| U6-F | ATGGACTATCATATGCTTACCGTA |
| NCK2-F | CACGGCGAGATTTCATGTGTT |
| NCK2-R | GCAGGGATTCTCCAAATCCTCA |
| KTN1-AS1 ShRNA | GACTGTGGATAGAGATAGATAGATTCAAGAGAGACTGTGGATAGAGATAGATTTTTT |
Colony formation assay
Transfected A2780 and OVCAR-3 cells were planted in 6-well plates including a complete medium with 10% fetal bovine serum (FBS). Two weeks later, phosphate-buffered saline (PBS; Thermo Fisher Scientific, Carlsbad, CA, USA) was used to wash the colonies twice. Then, the colonies were fixed by 4% polyoxymethylene and colored with 1% crystal violet. Colonies (exceeding 50 cells) were manually counted.
Flow cytometry analysis
In 6-well plates, transfected A2780 and OVCAR-3 cells were rinsed in PBS. After trypsinization, the cells were re-suspended in a binding buffer (100 µL). FITC-conjugated with Annexin V and PI (1 µL; Invitrogen, Carlsbad, CA, USA) was added into the binding buffer. Fifteen minutes later, the apoptotic OC cells were analyzed using flow cytometry (BD Biosciences, NY, USA).
Wound healing assay
The transfected A2780 and OVCAR-3 cells were seeded in 6-well plates (5×105 cells/well). At 80% confluence, a 200 µL pipette tip was used in the monolayer of cells to generate wounds. Then, cells were washed with PBS, and the function of genes on cell migration was assessed after adding the medium containing mitomycin C (20 µg/mL) without FBS. Photographs were taken to evaluate healing 0 and 24 hours after wounding.
Transwell assay
Invasion of transfected A2780 and OVCAR-3 cells was assessed by applying a Transwell chamber with Matrigel (Corning, NY, USA). Add a serum-free medium containing 1×105 cells to the upper chamber, and add a medium containing 10% FBS to the lower chamber., and the medium containing 10% FBS was placed into the lower chamber. This was incubated for 48 hours, then invaded cells were fixed, stained with 1% crystal violet staining solution, then rinsed with PBS and counted with five fields in random.
ChIP assay
The ChIP Assay Kit (Thermo Fisher Scientific, Carlsbad, CA, USA) was used to examine the ChIP assay in A2780 and OVCAR-3 cells. DNA-protein cross-links were formed after the incubation of A2780 and OVCAR-3 cells with formaldehyde for 10 minutes. Next, cross-linked chromatin DNAs were broken into segments sized 200–1,000 bp using an ultrasound machine. Then, the lysate was immunoprecipitated with anti-H3K27ac (Abcam, Boston, MA, USA), anti-CBP (Abcam, Boston, MA, USA), or IgG antibody (control, Abcam, Boston, MA, USA), and precipitates were recovered for RT-qPCR analysis.
RNA pull down assay
The protein was extracted from A2780 and OVCAR-3 cells and later treated with purified biotinylated RNA (KTN1-AS1 biotin probe) and biotinylated NC (KTN1-AS1 no-biotin probe). The purified biotinylated transcripts were commercially obtained from Sangon Biotech (Shanghai, China) and were used to incubate with cell lysates at 25 ℃ for 1hour. Later, streptavidin agarose beads (Invitrogen, Carlsbad, CA, USA) were applied to isolate biotin-coupled RNA complexes, and RT-qPCR was utilized to analyze miRNAs enrichment in the pull-down products.
Luciferase reporter assay
KTN1-AS1 full-length and ZNF326 3'-UTR of the wild-type (WT) and mutant-type (Mut) miR-505-3p binding sites were generated in Genechem Co., Ltd. (Shanghai, China). KTN1-AS1-WT/Mut or ZNF326-WT/Mut was transfected into A2780 and OVCAR-3 cells with miR-505-3p mimics/NC mimics. Luciferase activity was evaluated using Dual-Luciferase Reporter Assay (Promega, Madison, USA) after 48 hours of transfection.
RIP assay
A2780 and OVCAR-3 cells were lysed in the lysis buffer, and the supernatant was collected after the lysate was centrifuged. Later, cell lysate was adopted to incubate with an anti-Ago2 or anti-IgG antibody (Millipore, MO, USA), and then magnetic beads were added for the immunoprecipitate RNA. After purification, RNA was detected by RT-qPCR.
Statistical analysis
Statistical analyses were performed with GraphPad Prism Software (San Diego, CA, USA), and results were shown as mean ± standard deviation (SD) based on no less than three repeats. A Student’s t-test or one-way Analysis of Variance (ANOVA) was used to estimate group difference, and statistical significance was set as P<0.05.
Results
KTN1-AS1 was upregulated and enhanced cell proliferation and invasion in OC
To determine the relationship between KTN1-AS1 and the biological processes of OC, we first detected KTN1-AS1 expression using RT-qPCR analysis. The results confirmed the increased KTN1-AS1 expression in OC tissues compared to the expression in adjacent normal tissues (Figure 1A). Consistent with this, we compared these results with the IOSE-80 cell line; KTN1-AS1 was present in a high level in OC cell lines (Figure 1B). To examine whether upregulated KTN1-AS1 impacted OC cell growth, we performed a loss-of-function assay by constructing shRNA-mediated silencing of KTN1-AS1 in A2780 and OVCAR-3 cells. The results showed that sh-KTN1-AS1#1/2 transfection caused a decrease in KTN1-AS1 expression (Figure 1C). The function of silenced KTN1-AS1 in cell proliferation was estimated using a colony formation assay, and data showed that KTN-AS1 deficiency slowed the proliferation of A2780 and OVCAR-3 cells (Figure 1D). Flow cytometry analysis showed that the apoptosis increased in KTN1-AS1-silenced A2780 and OVCAR-3 cells (Figure 1E). Subsequently, the wound healing assay demonstrated inhibitive migration in the sh-KTN1-AS1#1/2 group (Figure 1F). Furthermore, OC cell invasion was also suppressed by the deficiency of KTN1-AS1 in the Transwell assay (Figure 1G). Taken together, KTN1-AS1 was highly expressed and played a facilitative role in OC cell proliferation and invasion.
KTN1-AS1 was transcriptionally upregulated by CBP-mediated H3K27ac
Then, we probed the mechanism of KTN1-AS1 upregulation in OC. Previous research has shown that histone H3 lysine 27 acetylation (H3K27ac) could activate lncRNAs at the transcriptional level (23,24). By using UCSC (http://genome.ucsc.edu/), we also found that the KTN1-AS1 promoter region presented high H3K27ac enrichment (Figure 2A). Therefore, we hypothesized that high expression of KTN1-AS1 was triggered by H3K27ac at its promoter region. To verify this, ChIP assay was carried out to evaluate the H3K27ac level at the KTN1-AS1 promoter region in OC cells (A2780 and OVCAR-3) and in the IOSE-80 cell line. Results showed that the H3K27ac level in the KTN1-AS1 promoter region was higher in A2780 and OVCAR-3 cells compared to the IOSE-80 cell line (Figure 2B). Then, the histone acetyltransferase (HAT) inhibitor (C646) was used, and we found that KTN1-AS1 expression was reduced by C646 treatment compared to dimethyl sulfoxide (DMSO) treatment (Figure 2C). These results indicated that KTN1-AS1 was induced by H3K27ac. Considering that CBP acts as a key modulator in gene transcription and histone acetylation (25), we examined whether CBP was in charge of H3K27ac in the KTN1-AS1 promoter. Using ChIP analysis, the enrichment of the KTN1-AS1 promoter in CBP precipitates was validated (Figure 2D), highlighting the binding of CBP to the KTN1-AS1 promoter. Later, CBP expression was knocked down in A2780 and OVCAR-3 cells (Figure 2E). We further found that KTN1-AS1 expression decreased upon CBP knockdown in OC cells (Figure 2F). Importantly, we confirmed that CBP silencing decreased the H3K27ac level in the KTN1-AS1 promoter region (Figure 2G). Conclusively, KTN1-AS1 was induced by CBP-mediated H3K27ac in OC.
KTN1-AS1 served as competitive endogenous RNA (ceRNA) for miR-505-3p
Later, we investigated the downstream regulatory pattern of KTN1-AS1 in OC. Previous studies showed that KTN1-AS1 was involved in the ceRNA network in some cancers (20,21). Thus, we used starBase (http://starbase.sysu.edu.cn/) to seek microRNAs (miRNAs) that could theoretically bind to KTN1-AS1, and five potential miRNAs were found (Figure 3A). The RNA pull down assay with biotin-labeled KTN1-AS1 implied that miR-505-3p was pulled down by the KTN1-AS1 biotin probe (Figure 3B). Thus, we selected miR-505-3p to conduct subsequent research. miR-505-3p expression was examined in OC tissues and cells, and RT-qPCR demonstrated that miR-505-3p expressed at a low level (Figure 3C). Furthermore, we elevated miR-505-3p expression by transfecting miR-505-3p mimics (Figure 3D). The binding sequences of miR-505-3p in KTN1-AS1-WT and KTN1-AS1-Mut are represented in Figure 3E. In addition, we observed that the luciferase activity of the KTN1-AS1-WT reporter was reduced, and that of the KTN1-AS1-Mut reporter was not affected under the transfection of miR-505-3p mimics (Figure 3F). All data showed that KTN1-AS1 interacted with miR-505-3p in OC.
ZNF326 was targeted by miR-505-3p
Subsequently, the target gene of miR-505-3p was inspected to further support the ceRNA hypothesis. By using starBase (CLIP Data ≥5, Degradome Data ≥3), we identified five candidate targets for miR-505-3p (Figure 4A). To further identify, expression of these targets was estimated in miR-505-3p-overexpressed A2780 and OVCAR-3 cells. Compared to other genes, we found that ZNF326 expression was significantly lowered upon miR-505-3p upregulation (Figure 4B). Moreover, RT-qPCR results showed that OC tissues and cells expressed a high level of ZNF326 (Figure 4C). Furthermore, the complementary base pairs between the miR-505-3p seed region and ZNF326 3'-UTR were found (Figure 4D). To examine whether miR-505-3p could interact with ZNF326, we performed a luciferase reporter assay. Results found that the luciferase activity of the ZNF326-WT reporter but not the ZNF326-Mut reporter decreased in miR-505-3p mimics-transfected OC cells (Figure 4E). RIP assay displayed that KTN1-AS1, miR-505-3p, and ZNF326 were markedly enriched in the AgO2-containing miRNA ribonucleoprotein complex relative to those in IgG (Figure 4F). In conclusion, ZNF326 was the target gene of miR-505-3p.
KTN1-AS1 promoted cell proliferation and invasion by upregulating ZNF326 in OC
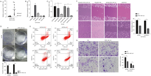
Finally, we determined whether KTN1-AS1 enhanced OC cell growth and invasion by depending on ZNF326. At first, pcDNA3.1/ZNF326 was transfected into OC cells for upregulating the ZNF326 level (Figure 5A). The colony formation assay demonstrated that overexpressing ZNF326 abolished the inhibited proliferation caused by silencing KTN1-AS1 (Figure 5B). Results of the flow cytometry analysis revealed that KTN1-AS1 downregulation could fortify the apoptosis rate of OC cells, but ZNF326 overexpression impaired the increase in the apoptosis rate (Figure 5C). Furthermore, we discovered that the migration suppressed by KTN1-AS1 knockdown was restored by transfecting pcDNA3.1/ZNF326 (Figure 5D). In addition, ZNF326 overexpression also rescued the inhibitive effect of silenced KTN1-AS1 on the invasion of OC cells (Figure 5E). In summary, KTN1-AS1 increased the ZNF326 level to enhance OC cell growth.
Discussion
OC is the main cause of global female cancer incidence and cancer-related mortality (Webb and Jordan, 2017). (1). Most ovarian malignancies originate from the less coelomic epithelium follicular cells and germ cells (26). As the most lethal malignancy in females, only 15% of OC cases are found at the low-grade stage, and patients with high-grade OC usually relapse within about 16 months (27). Therefore, to prevent or treat OC, we need to find molecular networks that offer prognostic and targeted therapeutic values (28). In recent years, lncRNAs were found to be gene expression modulators of cancer cell phenotypes and are considered promising therapeutic targets for OC treatment (29). Our study confirmed that lncRNA KTN1-AS1 was upregulated in OC. Functional experiments found that KTN1-AS1 knockdown slowed the proliferation, migration, and invasion of OC cells, and accelerated apoptosis. This highlighted the oncogenic nature of KTN1-AS1 in OC.
H3K27ac is known to modify the histone post-translation and transcriptionally activates gene expression by associating with the activity-enhancing regulatory elements (30,31). Existing research has shown that H3K27ac in the promoter region triggered the upregulation of some lncRNAs. For example, H3K27ac in the promoter region of LINC00519 caused the upregulated level of LINC00519 in lung squamous cell carcinoma (32). Furthermore, H3K27ac in the PLAC2 promoter region activated the expression of PLAC2 in oral squamous cell carcinoma (33). In this study, we found, through the UCSC website, that the KTN1-AS1 promoter region was highly enriched with H3K27ac, which was further validated by ChIP assay. The decreased KTN1-AS1 level by C646 further confirmed that H3K27ac modification caused the upregulation of KTN1-AS1. CBP is mainly responsible for histone acetylation and gene transcription (25,34). We confirmed that CBP bound to the KTN1-AS1 promoter triggered the H3K27ac, thereby inducing KTN1-AS1 upregulation.
Regarding mechanisms, lncRNAs were shown as ceRNAs that lncRNAs release mRNAs from posttranscriptional silence induced by miRNAs through sponging miRNAs in cancer progression (35,36). MiRNAs are small noncoding RNAs (18~24 nucleotides) that bind to target mRNA 3′-UTR to suppress protein translation and/or reversely modulate mRNA stability (37). Importantly, miRNAs play significant roles in cancer progression by serving as tumor facilitators or suppressors (38,39). In our research, miR-505-3p was identified as a downregulated miRNA and interacted with KTN1-AS1. Previously, miR-505-3p was shown to be expressed in a low amount and exerted an inhibitive role in pancreatic cancer (40) and breast cancer (41). Moreover, we identified ZNF326 as the downstream gene of miR-505-3p. Former study implied that ZNF326 increased HDAC7 expression and activated the Wnt pathway to promote a malignant phenotype in glioma (42). In non-small cell lung cancer, ZNF326 facilitated cell proliferation by modulating ERCC1 expression (43). Finally, restoration experiments suggested that KTN1-AS1 enhanced proliferation, migration, and invasion, and attenuated apoptosis by increasing ZNF326.
In summary, our study shows that H3K27ac-induced lncRNA KTN1-AS1 accelerated proliferation, migration, and invasion of OC cells, and impeded apoptosis of OC cells through the miR-505-3p/ZNF326 axis. These findings provide potential for a new molecular-targeted treatment method for OC patients.
Acknowledgments
We appreciate each participant for providing assistance in this study.
Funding: This work was supported by National Nature Science Foundation of China (No. 82072859) and Guangzhou Science and Technology Program (No. 202102010292) to Kun Shi, Guangzhou Science and Technology Department (No. 202102020059) and Research foundation of Guangzhou Women and Children's Medical Center for Clinical Doctor to Xiaohui Xie.
Footnote
Reporting Checklist: The authors have completed the MDAR reporting checklist. Available at https://atm.amegroups.com/article/view/10.21037/atm-22-443/rc
Data Sharing Statement: Available at https://atm.amegroups.com/article/view/10.21037/atm-22-443/dss
Conflicts of Interest: All authors have completed the ICMJE uniform disclosure form (available at https://atm.amegroups.com/article/view/10.21037/atm-22-443/coif). The authors have no conflicts of interest to declare.
Ethical Statement: The authors are accountable for all aspects of the work in ensuring that questions related to the accuracy or integrity of any part of the work are appropriately investigated and resolved. The study was approved by the Ethics Committee of Guangzhou Women and Children’s Medical Center, Guangzhou Medical University (approval No. 2020-KY-021-03). The study was conducted in accordance with the Declaration of Helsinki (as revised in 2013). An informed consent form was signed by each patient.
Open Access Statement: This is an Open Access article distributed in accordance with the Creative Commons Attribution-NonCommercial-NoDerivs 4.0 International License (CC BY-NC-ND 4.0), which permits the non-commercial replication and distribution of the article with the strict proviso that no changes or edits are made and the original work is properly cited (including links to both the formal publication through the relevant DOI and the license). See: https://creativecommons.org/licenses/by-nc-nd/4.0/.
References
- Webb PM, Jordan SJ. Epidemiology of epithelial ovarian cancer. Best Pract Res Clin Obstet Gynaecol 2017;41:3-14. [Crossref] [PubMed]
- Siegel RL, Miller KD, Jemal A. Cancer Statistics, 2017. CA Cancer J Clin 2017;67:7-30. [Crossref] [PubMed]
- Matz M, Coleman MP, Carreira H, et al. Worldwide comparison of ovarian cancer survival: Histological group and stage at diagnosis (CONCORD-2). Gynecol Oncol 2017;144:396-404. [Crossref] [PubMed]
- Iyer MK, Niknafs YS, Malik R, et al. The landscape of long noncoding RNAs in the human transcriptome. Nat Genet 2015;47:199-208. [Crossref] [PubMed]
- Batista PJ, Chang HY. Long noncoding RNAs: cellular address codes in development and disease. Cell 2013;152:1298-307. [Crossref] [PubMed]
- Shi X, Sun M, Liu H, et al. Long non-coding RNAs: a new frontier in the study of human diseases. Cancer Lett 2013;339:159-66. [Crossref] [PubMed]
- Liu H, Shang X, Zhu H. LncRNA/DNA binding analysis reveals losses and gains and lineage specificity of genomic imprinting in mammals. Bioinformatics 2017;33:1431-6. [Crossref] [PubMed]
- Furlan G, Rougeulle C. Function and evolution of the long noncoding RNA circuitry orchestrating X-chromosome inactivation in mammals. Wiley Interdiscip Rev RNA 2016;7:702-22. [Crossref] [PubMed]
- Zhang W, Chen L, Wu J, et al. Long noncoding RNA TUG1 inhibits osteogenesis of bone marrow mesenchymal stem cells via Smad5 after irradiation. Theranostics 2019;9:2198-208. [Crossref] [PubMed]
- Kim J, Piao HL, Kim BJ, et al. Long noncoding RNA MALAT1 suppresses breast cancer metastasis. Nat Genet 2018;50:1705-15. [Crossref] [PubMed]
- Zhuo W, Liu Y, Li S, et al. Long Noncoding RNA GMAN, Up-regulated in Gastric Cancer Tissues, Is Associated With Metastasis in Patients and Promotes Translation of Ephrin A1 by Competitively Binding GMAN-AS. Gastroenterology 2019;156:676-691.e11. [Crossref] [PubMed]
- Yan J, Jia Y, Chen H, et al. Long non-coding RNA PXN-AS1 suppresses pancreatic cancer progression by acting as a competing endogenous RNA of miR-3064 to upregulate PIP4K2B expression. J Exp Clin Cancer Res 2019;38:390. [Crossref] [PubMed]
- Hong W, Ying H, Lin F, et al. lncRNA LINC00460 Silencing Represses EMT in Colon Cancer through Downregulation of ANXA2 via Upregulating miR-433-3p. Mol Ther Nucleic Acids 2020;19:1209-18. [Crossref] [PubMed]
- Cao Y, Xiong JB, Zhang GY, et al. Long Noncoding RNA UCA1 Regulates PRL-3 Expression by Sponging MicroRNA-495 to Promote the Progression of Gastric Cancer. Mol Ther Nucleic Acids 2020;19:853-64. [Crossref] [PubMed]
- Wang Q, Yan SP, Chu DX, et al. Silencing of Long Non-coding RNA RP1-93H18.6 Acts as a Tumor Suppressor in Cervical Cancer through the Blockade of the PI3K/Akt Axis. Mol Ther Nucleic Acids 2020;19:304-17. [Crossref] [PubMed]
- Liang H, Yu T, Han Y, et al. LncRNA PTAR promotes EMT and invasion-metastasis in serous ovarian cancer by competitively binding miR-101-3p to regulate ZEB1 expression. Mol Cancer 2018;17:119. Erratum in: Mol Cancer 2021;20:64. [Crossref] [PubMed]
- Liu E, Liu Z, Zhou Y. Carboplatin-docetaxel-induced activity against ovarian cancer is dependent on up-regulated lncRNA PVT1. Int J Clin Exp Pathol 2015;8:3803-10. [PubMed]
- Jin Y, Feng SJ, Qiu S, et al. LncRNA MALAT1 promotes proliferation and metastasis in epithelial ovarian cancer via the PI3K-AKT pathway. Eur Rev Med Pharmacol Sci 2017;21:3176-84. [PubMed]
- Gao Y, Meng H, Liu S, et al. LncRNA-HOST2 regulates cell biological behaviors in epithelial ovarian cancer through a mechanism involving microRNA let-7b. Hum Mol Genet 2015;24:841-52. [Crossref] [PubMed]
- Zhang L. LncRNA KTN1-AS1 promotes tumor growth of hepatocellular carcinoma by targeting miR-23c/ERBB2IP axis. Biomed Pharmacother 2019;109:1140-1147. [Crossref] [PubMed]
- Li C, Zhao W, Pan X, et al. LncRNA KTN1-AS1 promotes the progression of non-small cell lung cancer via sponging of miR-130a-5p and activation of PDPK1. Oncogene 2020;39:6157-71. [Crossref] [PubMed]
- Hu X, Xiang L, He D, et al. The long noncoding RNA KTN1-AS1 promotes bladder cancer tumorigenesis via KTN1 cis-activation and the consequent initiation of Rho GTPase-mediated signaling. Clin Sci (Lond) 2021;135:555-74. [Crossref] [PubMed]
- Ding G, Li W, Liu J, et al. LncRNA GHET1 activated by H3K27 acetylation promotes cell tumorigenesis through regulating ATF1 in hepatocellular carcinoma. Biomed Pharmacother 2017;94:326-31. [Crossref] [PubMed]
- Zhang E, Han L, Yin D, et al. H3K27 acetylation activated-long non-coding RNA CCAT1 affects cell proliferation and migration by regulating SPRY4 and HOXB13 expression in esophageal squamous cell carcinoma. Nucleic Acids Res 2017;45:3086-101. [Crossref] [PubMed]
- Bose DA, Donahue G, Reinberg D, et al. RNA Binding to CBP Stimulates Histone Acetylation and Transcription. Cell 2017;168:135-149.e22. [Crossref] [PubMed]
- La Vecchia C. Ovarian cancer: epidemiology and risk factors. Eur J Cancer Prev 2017;26:55-62. [Crossref] [PubMed]
- Moufarrij S, Dandapani M, Arthofer E, et al. Epigenetic therapy for ovarian cancer: promise and progress. Clin Epigenetics 2019;11:7. [Crossref] [PubMed]
- Muinao T, Pal M, Deka Boruah HP. Origins based clinical and molecular complexities of epithelial ovarian cancer. Int J Biol Macromol 2018;118:1326-45. [Crossref] [PubMed]
- Panoutsopoulou K, Avgeris M, Scorilas A. miRNA and long non-coding RNA: molecular function and clinical value in breast and ovarian cancers. Expert Rev Mol Diagn 2018;18:963-79. [Crossref] [PubMed]
- Wang S, Zang C, Xiao T, et al. Modeling cis-regulation with a compendium of genome-wide histone H3K27ac profiles. Genome Res 2016;26:1417-29. [Crossref] [PubMed]
- Creyghton MP, Cheng AW, Welstead GG, et al. Histone H3K27ac separates active from poised enhancers and predicts developmental state. Proc Natl Acad Sci U S A 2010;107:21931-6. [Crossref] [PubMed]
- Ye P, Lv X, Aizemaiti R, et al. H3K27ac-activated LINC00519 promotes lung squamous cell carcinoma progression by targeting miR-450b-5p/miR-515-5p/YAP1 axis. Cell Prolif 2020;53:e12797. [Crossref] [PubMed]
- Chen F, Qi S, Zhang X, et al. lncRNA PLAC2 activated by H3K27 acetylation promotes cell proliferation and invasion via the activation of Wnt/β-catenin pathway in oral squamous cell carcinoma. Int J Oncol 2019;54:1183-94. [Crossref] [PubMed]
- Dong H, Wang W, Mo S, et al. SP1-induced lncRNA AGAP2-AS1 expression promotes chemoresistance of breast cancer by epigenetic regulation of MyD88. J Exp Clin Cancer Res 2018;37:202. [Crossref] [PubMed]
- Liu K, Yao H, Wen Y, et al. Functional role of a long non-coding RNA LIFR-AS1/miR-29a/TNFAIP3 axis in colorectal cancer resistance to pohotodynamic therapy. Biochim Biophys Acta Mol Basis Dis 2018;1864:2871-80. [Crossref] [PubMed]
- Chen X, Zeng K, Xu M, et al. SP1-induced lncRNA-ZFAS1 contributes to colorectal cancer progression via the miR-150-5p/VEGFA axis. Cell Death Dis 2018;9:982. [Crossref] [PubMed]
- Ambros V. The functions of animal microRNAs. Nature 2004;431:350-5. [Crossref] [PubMed]
- Khan MA, Zubair H, Srivastava SK, et al. Insights into the Role of microRNAs in Pancreatic Cancer Pathogenesis: Potential for Diagnosis, Prognosis, and Therapy. Adv Exp Med Biol 2015;889:71-87. [Crossref] [PubMed]
- Dong P, Xiong Y, Yue J, et al. miR-34a, miR-424 and miR-513 inhibit MMSET expression to repress endometrial cancer cell invasion and sphere formation. Oncotarget 2018;9:23253-63. [Crossref] [PubMed]
- Xu Z, Zhang D, Zhang Z, et al. MicroRNA-505, Suppressed by Oncogenic Long Non-coding RNA LINC01448, Acts as a Novel Suppressor of Glycolysis and Tumor Progression Through Inhibiting HK2 Expression in Pancreatic Cancer. Front Cell Dev Biol 2021;8:625056. [Crossref] [PubMed]
- Zhao P, Guan H, Dai Z, et al. Long noncoding RNA DLX6-AS1 promotes breast cancer progression via miR-505-3p/RUNX2 axis. Eur J Pharmacol 2019;865:172778. [Crossref] [PubMed]
- Yu X, Wang M, Wu J, et al. ZNF326 promotes malignant phenotype of glioma by up-regulating HDAC7 expression and activating Wnt pathway. J Exp Clin Cancer Res 2019;38:40. Erratum in: J Exp Clin Cancer Res 2020;39:14. [Crossref] [PubMed]
- Wu J, Zhang X, Han Q, et al. ZNF326 promotes proliferation of non-small cell lung cancer cells by regulating ERCC1 expression. Lab Invest 2019;99:169-79. [Crossref] [PubMed]
(English Language Editor: C. Mullens)

