Soluble guanylate cyclase (sGC) stimulator vericiguat alleviates myocardial ischemia-reperfusion injury by improving microcirculation
Introduction
Despite significant advances in surgery and drug therapy in recent years, ischemic heart disease remains a leading cause of death worldwide (1-3). A reduction in myocardial oxygen supply due to thrombosis caused by coronary atherosclerotic plaque leads to cardiac tissue damage and subsequent biochemical and metabolic changes that ultimately lead to myocardial cell death (4-6). When the coronary artery is completely occlusive, cell death is further intensified and coronary artery microcirculation is significantly reduced, resulting in severe structural and functional disorders and acute myocardial infarction (AMI). Currently, reperfusion therapy is considered to be the most effective intervention to reduce infarct size and improve clinical outcomes, among which the most classical are percutaneous coronary intervention (PCI) and surgical coronary artery bypass grafting (CABG), which are the gold standard therapies for restoring blood flow.
Paradoxically, however, rapid restoration of blood flow induces myocardial cell death and increases infarct size, thereby reducing the beneficial effects of early revascularization (5,7-9). Ischemia-reperfusion injury occurs during coronary revascularization. Numerous studies have shown that increased reactive oxygen species (ROS) [including superoxide (O2•−), hydrogen peroxide (H2O2), hydroxyl radical (•OH), etc.] and reactive nitrogen (RNS) [including nitrogen dioxide radical (NOO•), peroxynitrite anion (ONOO−), etc.] induced by oxidative stress during ischemia-reperfusion is the main cause of the pathophysiological process of myocardial ischemia-reperfusion injury (10,11).
Nitric oxide (NO) is a small signal molecule that can pass freely through the biological barrier and plays an important role as a messenger and effector in the cardiovascular system (12,13). Researchers have proposed the strategy of exogenous NO to expand blood vessels and reduce the production of reactive nitrogen. Animal experiments have confirmed the effectiveness of NO donor, such as organic nitrates and nitrites, in alleviating myocardial ischemia-reperfusion injury (14,15). These drugs may reduce infarct area and improve cardiomyocyte survival rate by reducing platelet aggregation, alleviating inflammation, and reducing oxidative stress (16-20). Although many animal experiments have confirmed that nitrite drugs can protect against myocardial ischemia-reperfusion injury, the clinical trial results of these drugs are not ideal, and their efficacy in patients with acute coronary syndrome (ACS) is still uncertain. The primary endpoint and all secondary endpoints of the 2 human trials of nitrite as a pretreatment agent were negative (21-23).
Recently, soluble guanylate cyclase (sGC) agonists and stimulators have been developed and applied to improving the prognosis of patients with heart failure with reduced ejection fraction (EF). The largest clinical study of sGC stimulators/agonists is the Vericiguat Global Study in Subjects with Heart Failure with Reduced Ejection Fraction (VICTORIA) study (24-27). As a phase III clinical trial, the study involved 5,050 patients, the median follow-up time was 10.8 months, and cardiovascular death and hospitalization rates were reduced by 3%. Based on the results of the VICTORIA study, vericiguat was officially approved by the U.S. Food and Drug Administration in January 2021 for patients with heart failure with reduced EF.
Considering that patients require drugs before PCI or at the same time, and the myocardial tissue is generally in a state of hypoxia and reduced sGC is common, sGC stimulators may be better than sGC agonists. This study aimed to verify the protective effect of sGC stimulator vericiguat on myocardial ischemia-reperfusion injury, compare whether its effect was better than traditional NO donors, and explore the specific mechanism of vericiguat in improving myocardial ischemia-reperfusion injury. We present the following article in accordance with the ARRIVE reporting checklist (available at https://atm.amegroups.com/article/view/10.21037/atm-22-2583/rc).
Methods
Animals
The animals used in this experiment were adult male C57BL/6 mice. The mice were raised in a clean animal enclosure, with a constant temperature of 22 ℃, free access to food and water, and a 12/12-hour alternating day and night cycle. All animal experiments were approved by the animal ethics committee of Zhongshan Hospital, Fudan University (Ethical Approval No. 2020-091) and were carried out in accordance with the Guide for the Care and Use of Laboratory Animals, 8th edition. A total of 27 adult male C57BL/6 mice were randomly divided into a control group, ischemia-reperfusion group, and vericiguat group for tandem mass tag (TMT) protein mass spectrometry. A further 18 adult male C57BL/6 mice were randomly divided into the same 3 groups for triphenyltetrazolium chloride (TTC) staining.
Myocardial ischemia-reperfusion model
The mice were anesthetized with isoflurane and fixed on a board. Ethanol (75%) was used to disinfect the chest area of the mice, the skin was cut, the pectoralis major and pectoralis minor muscles were separated in turn, vascular forceps were inserted at the most obvious place of heart beat, and the heart was opened. A needle was inserted 2 mm below the left atrial appendage, an area with a width of about 4 mm was ligated from left to right, and 2 cm of loose knot thread was left outside the thoracic cavity to facilitate release during reperfusion. The incision was sutured with a purse string, and the mice were placed on a constant temperature heating pad. After 30 minutes, the ligation coil was loosened with the reserved thread head, the wound was sutured, and the mice were returned to the enclosure.
Quantitative proteomics
After the mice were anesthetized with 3% Pentobarbital, we cut off the thoracic cavity to expose the heart, disconnect the abdominal aorta, inject 5ml PBS solution into the left ventricle, disconnect the heart above the auricle after washing completely, carefully peel off the left and right atrium and right ventricle, and soak them in precooled saline. The myocardial tissue below the ligation point was then cut off and put into the liquid nitrogen tank for preservation. The tissues were then detected by quantitative proteomics after fermentation desalination, sample labeling, fractionation and other steps. It should be noted that in proteomic analysis, a single sample requires about 100 mg of myocardial tissue, while the myocardial tissue below the ligation site of a single mouse is about 30mg. Therefore, in practice, we combined the myocardial tissue of the ischemia-reperfusion area of three mice in the same group into one sample.
Measuring of cyclic guanosine monophosphate (cGMP) concentration
Concentration of cGMP in both tissue and cells in vitro was measured by cGMP Direct Immunoassay Kit (Abcam, Cambridge, MA, USA).
Cardiac ultrasound
The mice were depilated preoperation and 1 week, 2, and 3 weeks postoperation. The mice were anesthetized and placed on a heating plate. The parasternal long-axis section was visualized in the precordial area of mice with a small animal ultrasonic probe, the M-type section image was obtained at the most obvious position of mitral valve opening and closing, and the B-type section image was recorded. EF and fractional shortening (FS) values were calculated.
TTC and Evans blue staining
After anesthesia, the mice were fixed on a board, the heart was exposed, the previously reserved thread was located and tied, and 0.5 mL Evans blue staining solution was injected through the left ventricle with a 1 mL needle into the apex of the heart. The heart was kept at −20 ℃ in a refrigerator for 1 hour and then sliced below the ligation point. Preprepared 2% TTC dye was added, the slices were incubated at 37 ℃ in the dark for 30 minutes, and then fixed with 4% paraformaldehyde.
Isolation of cardiac myocytes
Cardiac myocytes were isolated by a simplified, Langendorff-free method (28).
Statistical analysis
Results are presented as mean ± standard error of mean (SEM). Comparisons between 2 groups were made using Student’s t-test, and data obtained from multiple groups were compared using ANOVA. P value less than 0.05 was considered significant. GraphPad Prism 8.0 (GraphPad Prism Software Inc., San Diego, CA, USA) and SPSS 18.0 for Windows (SPSS, Inc., Chicago, IL, USA) were used for statistical analysis.
Results
Difference of protein levels between normal myocardium and ischemic myocardium in mouse myocardial ischemia-reperfusion injury model
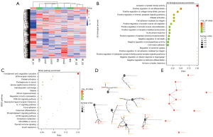
In order to investigate the changes of protein level in myocardial tissue of mice during ischemia-reperfusion myocardial injury, we analyzed the protein expression in myocardial tissue of the experimental group and control group with TMT protein mass spectrometry. Proteomics analysis demonstrated that expression of most molecules was generally upregulated (Figure 1A), which indicated that in the early stage of ischemia-reperfusion injury, the myocardial tissue was in a relatively “excited” state. Gene Ontology (GO) analysis showed that the upregulated proteins were concentrated in biological processes such as protein kinase activity, cell differentiation, collagen biosynthesis, platelet activation, and cell adhesion, among which the enhancement of protein kinase activity was the most obvious (Figure 1B). Kyoto Encyclopedia of Genes and Genomes (KEGG) pathway enrichment analysis focused on the activation of complement and coagulation systems (Figure 1C). Reactome enrichment pathway analysis and interaction grid analysis did not find significantly upregulated pathways or core molecules (Figure 1D,1E). The main reason is that the myocardial tissue in the myocardial ischemic area of a single mouse (about 30–40 mg) could not meet the requirements of quantitative proteomics analysis (at least 100 mg), so we have to use the myocardial tissue of three mice as one sample, which increased the confounding factors and may cause a certain bias. Secondly, in addition to cardiomyocytes, the tissue of myocardial ischemic area still contained other cells such as endothelial cells, neutrophils, smooth muscle cells, fibroblasts and so on. Although cardiomyocytes made up most of the ischemic tissue, it may still cause some deviation. These results suggested that the occurrence and development of myocardial reperfusion injury was closely related to the enhancement of protein kinase activity. Considering that the NO-cGMP-protein kinase G (PKG) pathway is an important pathway affecting protein kinase activity, and nitrates play an important role in the treatment of ACS, we then focused on NO and its downstream molecules.
Dynamic changes of the NO-cGMP-PKG pathway and its downstream molecules at different time points of reperfusion
Considering the effect of NO on protein kinase function and the important role of the NO-cGMP-PKG pathway in the treatment of ACS, we measured the dynamic changes of cGMP and its downstream molecules at different time points of myocardial ischemia-reperfusion in mice using Western blot and quantitative reverse transcription polymerase chain reaction (RT-qPCR). The results showed that the expression of molecules of the NO-cGMP-PKG pathway were significantly upregulated from 3 to 6 hours after reperfusion (Figure 2A). The Western blot results of GUCY1B3, the core molecule of sGC, were consistent with the PCR results (Figure 2B,2C). The cGMP levels measured by cGMP kit at different time points also verified the above results, and the upregulation was most obvious 6 hours after reperfusion (Figure 2D). Considering the role of NO and the use of related drugs in ACS, we speculated that the molecules related to the NO-cGMP-PKG pathway increased in a compensatory way and played a protective role in the process of myocardial ischemia-reperfusion in mice. The cGMP level and NO-cGMP-PKG pathway-related molecules decreased gradually at 12 and 24 hours of reperfusion and then remained at a relatively low level.
Vericiguat could reduce infarct size and improve cardiac function after myocardial ischemia-reperfusion injury
Firstly, we determined the drug concentration of vericiguat used in the experiment. The safety of vericiguat 10 mg once daily in patients with heart failure and reduced EF had been verified by VICTORIA study. The safety of other dosages in patients has not been tested in clinical practice. And concentration of 0.01 to 100 µM in vitro and 3 to 10 mg/kg in animal models is usually used and is basically safe. Because the main function of vericiguat is to stimulate the sGC receptor, enhance its stability after binding with NO, and promote the production of cGMP, we tested the ability of vericiguat to promote the increase of cGMP at different concentrations in vivo and in cardiomyocytes (Figure 3A). The effect of vericiguat on cGMP was notable at a concentration of 1 µM in vitro and 3 mg/kg in mice. And thus the concentration of vericiguat in this study was chosen. TTC staining showed that vericiguat significantly increased the area of viable myocardium, suggesting that vericiguat significantly alleviated myocardial ischemia-reperfusion injury in mice, and its effect could be blocked by endothelial NO synthase (eNOS) inhibitor NG-nitro-L-arginine-methyl ester (L-NAME) (Figure 3B-3D). Cardiac ultrasound also confirmed this result (Figure 3E-3G). The left ventricular EF and left ventricular short axis FS in the treatment group were significantly better than those in the control group from 1 week to 3 weeks postoperation.
Vasodilation of myocardial microcirculation in acute/subacute phase after ischemia-reperfusion injury
In order to explore the specific mechanism of vericiguat in improving myocardial ischemia-reperfusion injury in mice, wheat germ agglutinin (WGA) staining was performed 6 hours and 4 days postoperation. Microcirculation blockage is an important pathological manifestation of myocardial ischemia-reperfusion injury. The results showed that the morphology of myocardium in the control group was complete 6 hours after reperfusion; the myocardial morphology was disordered, and the number of cardiomyocytes decreased significantly in the ischemia-reperfusion injury group; and in the drug intervention group, there was notable opening of myocardial microcirculation and relatively complete morphology of cardiomyocytes (Figure 4). The staining results on the 4th day postoperation showed that a large number of capillaries were opened in both the ischemia-reperfusion injury group and drug intervention group, while the microvessel density was greater and the myocardial morphology was more complete in the drug intervention group. Through the above immunofluorescence images, the obvious effect of vericiguat on expanding myocardial microcirculation in the acute and subacute stages of myocardial ischemia-reperfusion injury could be seen.
Quantitative proteomics to explore the effect of vericiguat on cardiomyocytes
In order to explore the specific mechanism of vericiguat in reducing the infarct area in mice model of myocardial ischemia-reperfusion injury, we conducted quantitative proteomic analysis of the myocardial tissue in the ischemia-reperfusion area of mice in the vericiguat intervention group and simple operation group. The results showed that compared with the simple operation group, there was no significant difference in protein expression of myocardial tissue of the ischemia-reperfusion area in the drug intervention group [except for the enhancement of adenosine triphosphate (ATP) function] (Figure 5). Since the enhancement of ATP activity and binding ability is more the result than the cause of alleviating myocardial ischemia-reperfusion injury, we concluded that administration of vericiguat could not directly intervene in the biological function of myocardial tissue in the ischemia-reperfusion area, but it improved myocardial ischemia-reperfusion injury through some indirect way.
Direct effect of vericiguat on cardiomyocytes in vitro
Based on quantitative proteomic analysis of myocardial tissue in the mouse myocardial ischemia-reperfusion area, we found that in addition to ATP function, the protein expression of myocardial tissue in the ischemia-reperfusion area in the vericiguat intervention group was not significantly different from that in the simple operation group. Therefore, we speculated that vericiguat drug intervention could improve myocardial ischemia-reperfusion injury through indirect ways, and that it had no direct effect on the biological function of myocardial tissue in the ischemia-reperfusion area.
Therefore, in the next experiment, we used AC16 cells and adult mouse primary cardiomyocytes to establish an in vitro hypoxia/reoxygenation model (hypoxia for 6 hours/reoxygenation for 1 hour) and compare the effects of vericiguat with traditional NO donor on cardiomyocyte apoptosis and cell viability in vitro.
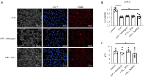
We found that in the hypoxia/reoxygenation model of AC16 cells cultured in vitro, the intervention of vericiguat could not directly reduce apoptosis, and the classic anti-ischemic drug nitroglycerin could not reduce the apoptosis of cardiomyocytes either (Figure 6A). In the hypoxia/reoxygenation model of primary cardiomyocytes of adult mice, vericiguat could not directly affect the survival rate of cardiomyocytes (Figure 6B). Similarly, nitroglycerin and nitrite could not directly affect the survival rate of cardiomyocytes. In addition, vericiguat and NO donor drugs could not directly affect the ATP concentration of primary cardiomyocytes in mice (Figure 6C). This was consistent with the results of quantitative proteomics in the previous step, which once again verified that vericiguat could not directly interfere with the biological function of myocardial tissue in the ischemia-reperfusion area.
Distribution of sGC after ischemia-reperfusion injury
In contrast to traditional nitrates or nitroglycerin, sGC stimulators can have an effect on muscle cells and also directly on endothelial cells. We selected different time points (6 hours and 1 day) after myocardial ischemia-reperfusion in mice and found that on the basis of the proliferation of myocardial microvascular endothelial cells, the expression of sGC increased significantly after myocardial ischemia-reperfusion in mice (Figure 7). SGC was widely expressed in cardiomyocytes and endothelial cells, but its distribution was more concentrated in endothelial cells. This indicated that sGC stimulator had mostly direct effects on endothelial cells, which was consistent with our previous speculation. The proliferation and spread of endothelial cells after myocardial ischemia-reperfusion injury in mice also reflected the possibility of vericiguat acting on myocardial microvascular endothelial cells to indirectly alleviate myocardial ischemia-reperfusion injury.
Discussion
There have been many studies on the pathophysiological process of myocardial ischemia-reperfusion injury and its related therapeutic targets, including ischemic preconditioning/postconditioning, inhibition of MPTP opening, apoptosis, circadian rhythm, energy metabolism, Ca2+ imbalance and extracellular vesicles (29-31). Some studies have achieved good results, but they are still rarely transformed into specific therapeutic measures in the clinical field (32-34). Since NO is an important therapeutic target and NO donors including nitroglycerin and isosorbide mononitrate have been used clinically to alleviate AMI for many years, researchers have been focusing on regulating the production of NO by NO donors to improve myocardial ischemia-reperfusion injury. Previous studies have shown that the lack of NO synthase can lead to spontaneous myocardial infarction and the aggravation of myocardial ischemia-reperfusion injury (35-37).
NO, a small volatile signaling molecule that belongs to the so-called “gas transporter” class, plays an important role as a messenger and effector in the cardiovascular system. Many teams have studied the use of NO donors to improve the bioavailability of NO after myocardial ischemia. Animal experiments of NO donors have confirmed the effectiveness of nitrate and nitrite in reducing myocardial ischemia-reperfusion injury by function of anti-platelet aggregation, anti-inflammatory, reducing oxidative stress, anti-arrhythmia and anti-apoptosis (38-40). However, the results of clinical trials are still inconclusive and the outlook remains uncertain. The results of clinical studies show that there are certain defects in the application of simple NO donors in myocardial ischemia-reperfusion injury. Considering the contradiction between animal experiments and clinical trials, we suspect that NO is insufficient in the early stage of myocardial ischemia-reperfusion injury. Moreover, excess NO can easily form superoxide nitrite particles with negative oxygen ions, which will aggravate oxidative stress (41-43). Thus, we conducted a series of experiments to test this hypothesis.
This study demonstrated that the cGMP level of myocardial tissue in the ischemic reperfusion area experienced first an obvious rise and then decline after injury, and the downstream molecules of the NO-cGMP-PKG pathway also experienced the same change, which was most significant at 6 hours. The level of cGMP and the downstream molecular expression level of the NO-cGMP-PKG pathway then decreased gradually. These findings verified our theory that NO was not lacking in the initial stage of myocardial ischemia-reperfusion injury. Compared with NO donors, sGC stimulants-Vericiguat can enhance the function of NO by stabilizing sGC conformation and enhancing its binding ability with NO, while it does not influence the production of NO (44). We then demonstrated that the sGC stimulator vericiguat was superior to NO donor nitrite or nitroglycerin in the protection of ischemia-reperfusion injury. According to the results of our research, the novel oral sGC stimulant Vericiguat used 2 minutes before revascularization may reduce the infarct size after ligation of left anterior descending branch in mice. Thus we think it may be a potential clinical therapeutic method in the occurrence of AMI to alleviate myocardial ischemia-reperfusion injury.
When searching for the mechanism of action, we found that there was no significant difference in the expression of myocardial tissue protein in the drug intervention group compared with the surgery group alone, which was unusual and suggested that the sGC stimulator vericiguat must have involved other mechanisms to improve myocardial ischemia-reperfusion injury. Unlike traditional nitrates, which must be activated via smooth muscle cells, the sGC stimulator vericiguat also acted on endothelial cells, which proliferated significantly in anoxic environments. These results indicated that due to the specialization of its structure and function, cardiomyocytes could not process complex biological signals, and myocardial microvascular endothelial cells may have played a role in mediating cardiomyocytes to detect the external environment and respond accordingly. Thus, after verifying the high expression of sGC in endothelial cells, messenger RNA (mRNA) sequencing will be performed in further experiments to explore how vericiguat acts on endothelial cells.
Our study had some limitations. Firstly, as the myocardial tissue in the myocardial ischemic area of a single mouse cannot meet the quality requirements of quantitative mass spectrometry analysis, we had to use the myocardial tissue in the myocardial ischemic area of 3 mice as a sample, which may have increased confounding factors and caused certain bias. Secondly, in addition to cardiomyocytes, the tissue of the myocardial ischemic area contained other cells, including myofibroblasts, endothelial cells, vascular smooth muscle cells, nerves, and neurons. Cardiac mitophagy also plays an important role in the pathological process of myocardial ischemia-reperfusion injury. Whether vericiguat may enhance cardiac mitophagy and reduce the production of ROS needs to be further studied.
Acknowledgments
Funding: This work was supported by funding from Shanghai Sailing Program (No. 22YF1406500), the Major Research Plan of the National Natural Science Foundation of China (No. 91639104), and Shanghai Committee of Science and Technology of China (No. 18411950200).
Footnote
Reporting Checklist: The authors have completed the ARRIVE reporting checklist. Available at https://atm.amegroups.com/article/view/10.21037/atm-22-2583/rc
Data Sharing Statement: Available at https://atm.amegroups.com/article/view/10.21037/atm-22-2583/dss
Conflicts of Interest: All authors have completed the ICMJE uniform disclosure form (available at https://atm.amegroups.com/article/view/10.21037/atm-22-2583/coif). The authors have no conflicts of interest to declare.
Ethical Statement: The authors are accountable for all aspects of the work in ensuring that questions related to the accuracy or integrity of any part of the work are appropriately investigated and resolved. All animal experiments were approved by the animal ethics committee of Zhongshan Hospital, Fudan University (Ethical Approval No. 2020-091) and were carried out in accordance with the
Open Access Statement: This is an Open Access article distributed in accordance with the Creative Commons Attribution-NonCommercial-NoDerivs 4.0 International License (CC BY-NC-ND 4.0), which permits the non-commercial replication and distribution of the article with the strict proviso that no changes or edits are made and the original work is properly cited (including links to both the formal publication through the relevant DOI and the license). See: https://creativecommons.org/licenses/by-nc-nd/4.0/.
References
- Iso H. Cardiovascular disease, a major global burden: Epidemiology of stroke and ischemic heart disease in Japan. Glob Health Med 2021;3:358-64. [Crossref] [PubMed]
- Kulagina TY, Sandrikov VA, Van EY, et al. Evaluation of right and left ventricular function in patients with ischemic heart disease complicated by mitral insufficiency. Kardiologiia 2022;62:46-56. [Crossref] [PubMed]
- Zhao S, Wang H, Chen H, et al. Global magnitude and long-term trend of ischemic heart disease burden attributed to household air pollution from solid fuels in 204 countries and territories, 1990-2019. Indoor Air 2022;32:e12981. [Crossref] [PubMed]
- Jennings RB, Sommers HM, Smyth GA, et al. Myocardial necrosis induced by temporary occlusion of a coronary artery in the dog. Arch Pathol 1960;70:68-78. [PubMed]
- Garcia-Dorado D, Rodríguez-Sinovas A, Ruiz-Meana M, et al. Protection against myocardial ischemia-reperfusion injury in clinical practice. Rev Esp Cardiol (Engl Ed) 2014;67:394-404. [Crossref] [PubMed]
- Heusch G. Coronary microvascular obstruction: the new frontier in cardioprotection. Basic Res Cardiol 2019;114:45. [Crossref] [PubMed]
- Liu YY, Sun C, Xue FS, et al. Effect of Autophagy Inhibition on the Protection of Ischemia Preconditioning against Myocardial Ischemia/Reperfusion Injury in Diabetic Rats. Chin Med J (Engl) 2018;131:1702-9. [Crossref] [PubMed]
- Baker HE, Tune JD, Goodwill AG, et al. Benefits of Empagliflozin Beyond Enhancing Myocardial Energetics? J Am Coll Cardiol 2019;74:825-6. [Crossref] [PubMed]
- Jiang H, Jia D, Zhang B, et al. Exercise improves cardiac function and glucose metabolism in mice with experimental myocardial infarction through inhibiting HDAC4 and upregulating GLUT1 expression. Basic Res Cardiol 2020;115:28. [Crossref] [PubMed]
- Kibel A, Lukinac AM, Dambic V, et al. Oxidative Stress in Ischemic Heart Disease. Oxid Med Cell Longev 2020;2020:6627144. [Crossref] [PubMed]
- Hu L, Wang Z, Carmone C, et al. Role of Oxidative DNA Damage and Repair in Atrial Fibrillation and Ischemic Heart Disease. Int J Mol Sci 2021;22:3838. [Crossref] [PubMed]
- Ma G, Al-Shabrawey M, Johnson JA, et al. Protection against myocardial ischemia/reperfusion injury by short-term diabetes: enhancement of VEGF formation, capillary density, and activation of cell survival signaling. Naunyn Schmiedebergs Arch Pharmacol 2006;373:415-27. [Crossref] [PubMed]
- Cai ZP, Parajuli N, Zheng X, et al. Remote ischemic preconditioning confers late protection against myocardial ischemia-reperfusion injury in mice by upregulating interleukin-10. Basic Res Cardiol 2012;107:277. [Crossref] [PubMed]
- Wang Y, Song X, Yue X, et al. Protection by nitrite against the ischemic effects induced by acute myocardial infarction in mice. Anatol J Cardiol 2017;18:315-20. [Crossref] [PubMed]
- Patterson T, Rivolo S, Burkhoff D, et al. Physiological Impact of Afterload Reduction on Cardiac Mechanics and Coronary Hemodynamics Following Isosorbide Dinitrate Administration in Ischemic Heart Disease. J Cardiovasc Transl Res 2021;14:962-74. [Crossref] [PubMed]
- Jones DA, Whittaker P, Rathod KS, et al. Sodium Nitrite-Mediated Cardioprotection in Primary Percutaneous Coronary Intervention for ST-Segment Elevation Myocardial Infarction: A Cost-Effectiveness Analysis. J Cardiovasc Pharmacol Ther 2019;24:113-9. [Crossref] [PubMed]
- Neto-Neves EM, Pinheiro LC, Nogueira RC, et al. Sodium nitrite improves hypertension-induced myocardial dysfunction by mechanisms involving cardiac S-nitrosylation. J Mol Cell Cardiol 2019;134:40-50. [Crossref] [PubMed]
- Jielani A, Riaz M, Anees M. Reduced Perfusion On Nitrate Enhanced Study Compared To Resting With 99mtc-Sestamibi Imaging For Myocardial Viability. J Ayub Med Coll Abbottabad 2020;32:413-5. [PubMed]
- Peng Y, Li Y, Chen M, et al. High-dose nitrate therapy recovers the expression of subtypes α1 and β-adrenoceptors and Ang II receptors of the renal cortex in rats with myocardial infarction-induced heart failures. BMC Cardiovasc Disord 2020;20:99. [Crossref] [PubMed]
- Griffiths K, Lee JJ, Frenneaux MP, et al. Nitrite and myocardial ischaemia reperfusion injury. Where are we now? Pharmacol Ther 2021;223:107819. [Crossref] [PubMed]
- Siddiqi N, Bruce M, Neil CJ, et al. Protocol: does sodium nitrite administration reduce ischaemia-reperfusion injury in patients presenting with acute ST segment elevation myocardial infarction? Nitrites in acute myocardial infarction (NIAMI). J Transl Med 2013;11:116. [Crossref] [PubMed]
- Gehani A, Al-Suwaidi J, Yacoub M. NIAMI: Towards the optimization of results in primary PCI. Glob Cardiol Sci Pract 2014;2014:228-31. [Crossref] [PubMed]
- Siddiqi N, Neil C, Bruce M, et al. Intravenous sodium nitrite in acute ST-elevation myocardial infarction: a randomized controlled trial (NIAMI). Eur Heart J 2014;35:1255-62. [Crossref] [PubMed]
- Pieske B, Patel MJ, Westerhout CM, et al. Baseline features of the VICTORIA (Vericiguat Global Study in Subjects with Heart Failure with Reduced Ejection Fraction) trial. Eur J Heart Fail 2019;21:1596-604. [Crossref] [PubMed]
- Aimo A, Castiglione V, Lombardi CM. Effects of vericiguat in heart failure with reduced ejection fraction: do not forget sST2. Letter regarding the article 'Baseline features of the VICTORIA (Vericiguat Global Study in Subjects with Heart Failure with Reduced Ejection Fraction) trial'. Eur J Heart Fail 2020;22:1934-5. [Crossref] [PubMed]
- Coats AJS. Vericiguat for heart failure and the VICTORIA trial - the dog that didn't bark? Eur J Heart Fail 2020;22:576-7. [Crossref] [PubMed]
- Mentz RJ, Mulder H, Mosterd A, et al. Clinical Outcome Predictions for the VerICiguaT Global Study in Subjects With Heart Failure With Reduced Ejection Fraction (VICTORIA) Trial: VICTORIA Outcomes Model. J Card Fail 2021; Epub ahead of print. [Crossref] [PubMed]
- Ackers-Johnson M, Li PY, Holmes AP, et al. A Simplified, Langendorff-Free Method for Concomitant Isolation of Viable Cardiac Myocytes and Nonmyocytes From the Adult Mouse Heart. Circ Res 2016;119:909-20. [Crossref] [PubMed]
- van der Weg K, Prinzen FW, Gorgels AP. Editor's Choice- Reperfusion cardiac arrhythmias and their relation to reperfusion-induced cell death. Eur Heart J Acute Cardiovasc Care 2019;8:142-52. [Crossref] [PubMed]
- Ferrari R, Balla C, Malagù M, et al. Reperfusion Damage - A Story of Success, Failure, and Hope. Circ J 2017;81:131-41. [Crossref] [PubMed]
- Brand MD. Mitochondrial generation of superoxide and hydrogen peroxide as the source of mitochondrial redox signaling. Free Radic Biol Med 2016;100:14-31. [Crossref] [PubMed]
- Milsom AB, Fernandez BO, Garcia-Saura MF, et al. Contributions of nitric oxide synthases, dietary nitrite/nitrate, and other sources to the formation of NO signaling products. Antioxid Redox Signal 2012;17:422-32. [Crossref] [PubMed]
- Kamga Pride C, Mo L, Quesnelle K, et al. Nitrite activates protein kinase A in normoxia to mediate mitochondrial fusion and tolerance to ischaemia/reperfusion. Cardiovasc Res 2014;101:57-68. [Crossref] [PubMed]
- Duranski MR, Greer JJ, Dejam A, et al. Cytoprotective effects of nitrite during in vivo ischemia-reperfusion of the heart and liver. J Clin Invest 2005;115:1232-40. [Crossref] [PubMed]
- Bryan NS, Calvert JW, Elrod JW, et al. Dietary nitrite supplementation protects against myocardial ischemia-reperfusion injury. Proc Natl Acad Sci U S A 2007;104:19144-9. [Crossref] [PubMed]
- Bryan NS, Calvert JW, Gundewar S, et al. Dietary nitrite restores NO homeostasis and is cardioprotective in endothelial nitric oxide synthase-deficient mice. Free Radic Biol Med 2008;45:468-74. [Crossref] [PubMed]
- Nakata S, Tsutsui M, Shimokawa H, et al. Spontaneous myocardial infarction in mice lacking all nitric oxide synthase isoforms. Circulation 2008;117:2211-23. [Crossref] [PubMed]
- Cheng CH, Su YL, Ma HL, et al. Effect of nitrite exposure on oxidative stress, DNA damage and apoptosis in mud crab (Scylla paramamosain). Chemosphere 2020;239:124668. [Crossref] [PubMed]
- Gao XQ, Fei F, Huo HH, et al. Effect of acute exposure to nitrite on physiological parameters, oxidative stress, and apoptosis in Takifugu rubripes. Ecotoxicol Environ Saf 2020;188:109878. [Crossref] [PubMed]
- Zhang M, Yin X, Li M, et al. Effect of nitrite exposure on haematological status, oxidative stress, immune response and apoptosis in yellow catfish (Pelteobagrus fulvidraco). Comp Biochem Physiol C Toxicol Pharmacol 2020;238:108867. [Crossref] [PubMed]
- Duan Y, Zhang J, Wang Y, et al. Nitrite stress disrupts the structural integrity and induces oxidative stress response in the intestines of Pacific white shrimp Litopenaeus vannamei. J Exp Zool A Ecol Integr Physiol 2018;329:43-50. [Crossref] [PubMed]
- Maltez LC, Barbas LAL, Nitz LF, et al. Oxidative stress and antioxidant responses in juvenile Brazilian flounder Paralichthys orbignyanus exposed to sublethal levels of nitrite. Fish Physiol Biochem 2018;44:1349-62. [Crossref] [PubMed]
- Carlstrom M, Montenegro MF. Therapeutic value of stimulating the nitrate-nitrite-nitric oxide pathway to attenuate oxidative stress and restore nitric oxide bioavailability in cardiorenal disease. J Intern Med 2019;285:2-18. [Crossref] [PubMed]
- Follmann M, Griebenow N, Hahn MG, et al. The chemistry and biology of soluble guanylate cyclase stimulators and activators. Angew Chem Int Ed Engl 2013;52:9442-62. [Crossref] [PubMed]
(English Language Editor: A. Muijlwijk)

