Panax notoginseng saponin reduces IL-1β-stimulated apoptosis and endoplasmic reticulum stress of nucleus pulposus cells by suppressing miR-222-3p
Introduction
Intervertebral disc degeneration (IDD) is a major contributor of low back pain (1). IDD is a disc disease of adjacent vertebrae in which the degeneration of the discs and surrounding area is caused by structural damage (2). IDD has significant effects on human health; however, the mechanism underlying its onset and progression remain ambiguous (3). Nucleus pulposus cells (NPCs) are the major component of intervertebral discs, and changes in the behaviors of NPCs determine the function of intervertebral discs (4). Ineffective conservative and surgical treatments have driven the emergence of cell-based therapies (5). The regulatory mechanism underlying the survival and apoptosis of NPCs needs to be determined to develop novel therapies for IDD.
Panax notoginseng (Burk) F. H. Chen, also known as Sanqi, is a traditional Chinese medicine with multiple pharmacological effects, including anti-inflammation, anti-oxidation, anti-insomnia, and anti-depression effects (6). As the main ingredient of Panax notoginseng (Burk) F. H. Chen, panax notoginseng saponin (PNS) has also been shown to have various biological roles in multiple human diseases. For example, Liu et al. have stated that PNS exacerbates cell apoptosis in retinoblastoma through phosphatidylinositol-3-kinase and protein kinase B signaling (7). PNS also confers skeletal muscle insulin sensitivity in diabetes (8). PNS eases the senescence and apoptosis of osteoarthritic chondrocytes (9). Further, PNS protects cortical neurons from oxidative stress stimulated by hypoxia/reoxygenation (10). More importantly, PNS has been reported to inhibit osteoclatogenesis and alleviate IDD by suppressing aberrant osteoclast activation in porous cartilaginous end plates (11). However, it is not yet known whether PNS also functions as an essential modulator in the progression of IDD.
MicroRNAs (miRNAs) are a series of small, endogenous RNAs without any protein-coding capacity (12). Numerous studies have identified the dysregulation of miRNAs as a potential hallmark of cancers and diseases (13-16). Additionally, there is emerging evidence that miRNAs are associated with proliferation, apoptosis, inflammation, and the extracellular matrix in IDD and are thus useful clinical biomarkers for IDD (17-20). miR-640 serves as a promoter in IDD by mediating the nuclear factor-kappa beta (NF-κB) and WNT signaling pathway (21). miR-150-5p prevents the development of IDD via a competing endogenous RNA (ceRNA) mechanism (22). Additionally, miR-222-3p is upregulated and drives the progression of IDD by targeting cyclin-dependent kinase inhibitor 1B (23). Multiple studies shown that miRNAs may have a critical effect on PNS and its ingredients (24,25). Thus, miRNAs might be the potential target of PNS. Given this, we speculated that PNS may be implicated in IDD by modulating miR-222-3p expression.
This study sought to examine the effects of PNS on the biological activities of interleukin-1 beta (IL-1β)-induced NPCs and determine the interaction between PNS and miR-222-3p in IDD. We present the following article in accordance with the MDAR reporting checklist (available at https://atm.amegroups.com/article/view/10.21037/atm-22-3203/rc).
Methods
Cell culture
The human NPCs (hNPCs) provided by Tongpai Biological Technology Co., Ltd. were maintained in Dulbecco’s modified Eagle’s medium (Gibco, NY, USA) with 10% fetal bovine serum (Gibco, Gaithersburg, MD, USA) and 1% antibiotics (Sigma-Aldrich, St. Louis, MO, USA), and kept in an atmosphere of 5% carbon dioxide at 37 ℃ for the culture. To establish the cell apoptosis model, 75 ng/mL of IL-1β (PeproTech, Rocky Hill, USA) was used to pretreat the hNPCs at 37 ℃ for 24 h (26). Afterwards, PNS (50, 100, 200, or 400 µg/mL) was added to the cells for 24 h of incubation (9,11,27,28).
Cell Counting Kit-8 (CCK-8)
To measure cell viability, the hNPCs were plated into 96-well plates for 24 h of cultivation at 37 ℃. Next, 10 µL of CCK-8 solution (APExBIO) was added into each well for an additional 2 h of incubation. Afterwards, a microplate reader (Molecular Devices, LLC, USA) was used to detect the absorbance (450 nm) value.
Terminal deoxynucleotidyl transferase dUTP nick end labeling (TUNEL) assays
TUNEL assays were employed to examine cell apoptosis in the IL-1β-induced hNPCs. After treatment or transfection, the hNPCs were collected and washed with phosphate buffered solution, and then fixed with 1% paraformaldehyde (Solarbio) at room temperature for 15 min. Subsequently, 50 µL of the TUNEL kit (Elabscience, Wuhan, China) was added to the hNPCs and incubated for 1 h at 37 ℃ and 4',6-diamidino-2-phenylindole (DAPI) was used for the nuclei staining. The images from 3 fields of view were observed under a fluorescence microscope (BIO, Minneapolis, MN, USA; magnification, ×200).
Western blot assays
Total protein extracted from the hNPCs was prepared using ristocetin-induced platelet aggregation lysis buffer (Epizyme Biotech, Shanghai, China). A bicinchoninic acid kit (Beyotime, China) was used to quantify the total protein. Next, 40 µg of the protein sample was subjected to electrophoresis in 10% sodium dodecyl-sulfate polyacrylamide gel electrophoresis and transferred onto polyvinylidene fluoride membranes (Millipore, MA, USA). Then, 5% non-fat milk was used to impede the membranes for 1 h at room temperature. Later, the membranes were treated overnight at 4 ℃ with the following primary antibodies: anti-B cell lymphoma-2 (Bcl-2; cat. no. ab32124; 1:1,000; Abcam, USA), anti-Bcl-2 associated X (Bax; cat. no. ab32503; 1:1,000; Abcam), anti-cleaved caspase 3 (cat. no. ab32042; 1:500; Abcam), anti-caspase 3 (cat. no. ab32351; 1:5,000; Abcam), anti-glucose regulating protein 78 (GRP78; cat. no. ab108615; 1:1,000; Abcam), anti-inositol-requiring protein 1 alpha (IRE1α; cat. no. #3294; 1:1,000; Cell Signaling Technology, USA), anti-X-box binding protein 1 (XBP1; cat. no. ab109221; 1:1,000; Abcam), anti-activating transcription factor 6 (ATF6; cat. no. ab227830; 1:1,000; Abcam), anti-C/EBP homologous protein (CHOP; cat. no. #5554; 1:1,000; Cell Signaling Technology), and anti-glyceraldehyde-3-phosphate dehydrogenase (GAPDH; cat. no. ab9485; 1:2,500; Abcam), and anti-β-actin (cat. no. ab8227; 1:1,000; Abcam). Subsequently, the membranes were incubated with goat anti-rabbit IgG secondary antibody (cat. no. ab6702; 1:1,000; Abcam) for 1 h at room temperature. Protein signals were detected using an enhanced chemiluminescence reagent (Affinity Biosciences, OH, USA), and band intensity was determined using Image-Pro Plus software (Media Cybernetics, Inc., USA). GAPDH and β-actin were used as the loading control.
Enzyme-linked immunosorbent assay (ELISA)
Tumor necrosis factor-alpha (TNF-α; cat. no. ab181421) and interleukin 6 (IL-6; cat. no. ab178013) levels were detected by corresponding ELISA kits procured from Abcam in accordance with manufacturer’s guidelines. A microplate reader (Molecular Devices, LLC) was used to examine the absorbance at 450 nm.
Immunofluorescence (IF)
After fixation with 4% paraformaldehyde for 15 min at 4 ℃ and permeabilization with 0.1% Triton X-100 for 10 min, the hNPCs were impeded by 1% bovine serum albumin (BSA) blocking solution for 1 h, and then cultivated with primary antibodies against NF-κB p65 (cat. no. ab32536; 1:100; Abcam) overnight at 4 ℃. On the 2nd day, goat anti-rabbit IgG secondary antibody (cat. no. ab6702; 1:1,000; Abcam) was added and incubated for another 1 h at room temperature. After which, 1 mg/mL of DAPI was used to counterstain the cell nuclei for 10 min. Images were observed under a confocal microscope (CarlZeiss, Oberkochen, Germany; magnification, ×100).
Reverse transcription-quantitative polymerase chain reaction (RT-qPCR)
Total RNA was obtained from the hNPCs using TRIzol reagent (Nanjing Jiancheng Bioengineering Institute, Nanjing, China). Next, complementary deoxyribonucleic acid was generated by the reverse transcription of RNA through M-MLV Reverse Transcriptase (Promega, Wisconsin, Madison, WI, USA). RT-qPCR was conducted with the application of the GoTaq® qPCR Master Mix (Promega, Beijing, China) on the ABI 7500 real-time PCR system (Applied Biosystems, Hayward, CA, USA). The PCR thermocycling conditions were as follows: 10 min at 95 ℃, followed by 40 cycles of 95 ℃ for 15 sec and 60 ℃ for 30 sec. The following primer sequences were used for PCR: miR-222-3p: forward, 5'-CGGCACGGGCCGAGGC-3' and reverse, 5'-AGTGCAGGGTCCGAGGTATT-3'; U6: forward, 5'-AAAGCAAATCATCGGACGACC-3', and reverse, 5'-GTACAACACATTGTTTCCTCGGA-3'. Relative miR-222-3p expression was normalized to U6 using the 2−ΔΔCt method (29).
Cell transfection
miR-222-3p mimic and miR-negative control (NC) were obtained from RiboBio Co., Ltd. (Guangzhou, China). In accordance with manufacturer’s protocol, the aforementioned plasmids were transfected into the hNPCs at a final concentration of 50 nM with the aid of Lipofectamine 2000 (Thermo Scientific, Wilmington, DE, USA). The hNPCs were harvested for further analysis after 48 h of transfection.
Statistical analyses
All the data are presented as the mean ± standard deviation (SD). The statistical analysis was performed using SPSS software (version 220.2; IBM Corp., USA), and graphs were generated using GraphPad Prism 6.0 (San Diego, CA, USA). All experiments were independently repeated in triplicate and all experimental data were biologically repeated in triplicate. A one-way analysis of variance was used to perform variation comparisons among multiple groups followed by a Tukey’s post-hoc test. Differences between two groups were compared using the Student’s t-test. A P value <0.05 was considered statistically significant.
Results
PNS enhances the viability of IL-1β-treated hNPCs in a concentration-dependent manner
To determine the role of PNS in IDD, the hNPCs were treated with different concentrations of PNS (i.e., 50, 100, 200, and 400 µg/mL), and cell proliferation was then assessed using CCK-8 assays. As Figure 1A showed, PNS exerted no obvious effect on the viability of the hNPCs. Notably, the viability of the hNPCs was significantly reduced by IL-1β, but gradually enhanced by PNS in a concentration-dependent manner (see Figure 1B). In brief, PNS facilitated the proliferation of the IL-1β-induced hNPCs.
PNS weakens the apoptotic ability of IL-1β-exposed hNPCs in a dose-dependent manner
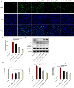
The experimental results of the TUNEL assays revealed that IL-1β stimulated a significant amount of apoptosis in the hNPCs, but this effect was abrogated by increasing concentrations of PNS (see Figure 2A,2B). Similar results were also observed in the western blot analysis. Bcl-2 expression was downregulated while Bax and cleaved caspase 3/caspase 3 expressions were upregulated in the IL-1β-induced hNPCs. After PNS was administrated to the IL-1β-stimulated hNPCs, elevated Bcl-2 protein level and reduced Bax and cleaved caspase 3/caspase 3 protein levels were observed (see Figure 2C,2D). In short, PNS appeared to have anti-apoptotic effects in the IL-1β-induced hNPCs.
PNS eases the IL-1β-evoked inflammatory response in hNPCs
The levels of proinflammatory cytokines, including TNF-α and IL-6, were detected using ELISA kits. Based on the experimental results, the increase in TNF-α and IL-6 levels in the IL-1β-induced hNPCs decreased following the addition of PNS (see Figure 3A). Additionally, as the IF assays showed, IL-1β stimulated the nuclear translocation of NF-κB p65, which was impeded by PNS in a concentration-dependent manner (see Figure 3B). As 200 µg/mL of PNS had better effects in all groups, it was used in the subsequent experiments. In summary, PNS ameliorated the IL-1β-triggered inflammatory response and nuclear translocation of NF-κB p65 in the hNPCs.
PNS alleviates IL-1β-stimulated endoplasmic reticulum (ER) stress in hNPCs
ER stress has been shown to play an enormous role in the onset and progression of IDD (30). Thus, the protein levels of ER stress-related factors, including GRP78, IRE1α, XBP1, ATF6, and CHOP, were also analyzed by western blot. We found that IL-1β treatment distinctly increased the protein levels of GRP78, IRE1α, XBP1, ATF6, and CHOP, but this effect was reduced by PNS (see Figure 4). In conclusion, PNS served as a suppressor in ER stress in the IL-1β-exposed hNPCs.
PNS lessens miR-222-3p expression in the IL-1β-induced hNPCs
Based on the RT-qPCR analysis, we also observed that miR-222-3p was highly expressed in the IL-1β-treated hNPCs, while PNS significantly reduced miR-222-3p expression (see Figure 5A). To upregulate miR-222-3p, miR-222-3p mimic was transfected into the hNPCs, and the overexpression efficiency was tested. We found that miR-222-3p expression was successfully enhanced in the miR-222-3p mimic group relative to the miR-NC group (see Figure 5B). Further, the CCK-8 assays revealed that miR-222-3p upregulation abrogated the viability of the hNPCs co-treated with both IL-1β and PNS compared to those in the IL-1β + PNS + mimic NC group (see Figure 5C). All the above results implied that miR-222-3p overexpression hampered the viability of the IL-1β- and PNS-cotreated hNPCs.
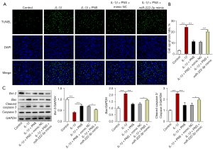
Overexpression of miR-222-3p exacerbates the apoptosis of hNPCs co-treated with both IL-1β and PNS
The transfection of miR-222-3p mimic appeared to boost the apoptosis of the hNPCs pretreated with both IL-1β and PNS (see Figure 6A,6B). As anticipated, the upregulation of miR-222-3p suppressed the Bcl-2 protein level but promoted Bax and cleaved caspase 3/caspase 3 protein levels compared to the IL-1β + PNS + mimic NC group (see Figure 6C). Taken together, miR-222-3p upregulation accelerated the apoptosis of the IL-1β- and PNS-co-treated hNPCs.
miR-222-3p elevation offsets the inhibitory effects of PNS on inflammation in IL-1β-induced hNPCs
The ELISA assays revealed that the inhibition of IL-1β-induced inflammation in the hNPCs by PNS was counteracted by miR-222-3p, as the downregulated TNF-α and IL-6 levels in the IL-1β-treated hNPCs caused by PNS were both restored by miR-222-3p (see Figure 7A). Additionally, the suppressed nuclear translocation of NF-κB p65 in the IL-1β- and PNS-co-treated hNPCs was stimulated by the overexpression of miR-222-3p (see Figure 7B). Overall, PNS appears to mitigate the IL-1β-evoked inflammatory response and nuclear translocation of NF-κB p65 in hNPCs by downregulating miR-222-3p.
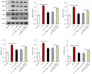
PNS relieves IL-1β-stimulated ER stress in hNPCs by suppressing miR-222-3p
The western blot analysis revealed that the levels of the ER stress-related proteins GRP78, IRE1α, XBP1, ATF6, and CHOP were all depleted in the IL-1β- and PNS-co-treated hNPCs, but this effect was counteracted after miR-222-3p was overexpressed (see Figure 8). Collectively, miR-222-3p upregulation offset the suppressive effect of PNS on IL-1β-stimulated ER stress in hNPCs.
Discussion
Given the complexity of IDD pathogenesis, a large number of in-depth studies have conducted and found that NPC dysfunction aggravates the progression of nucleus pulposus degeneration, which may trigger IDD (4). It has been argued that the excessive apoptosis of NPCs is a classical pathological change in IDD (31). Additionally, previous studies have illuminated that inflammation may be a risk factor for NPC apoptosis and is involved in the process of IDD (32,33). Additionally, ER stress has been determined to be responsible for normal cell metabolism and to provoke the apoptosis of NPCs (34,35). During the process of ER stress, unfolded or misfolded proteins are prone to accumulate in ER, which is referred to as an unfolded protein response (36). As major ER stress transduction factors, ATF6 and IRE1α can modulate the ability of ER protein folding by upregulating GRP78 and XBP1 mRNA splicing (37-39). Further, the activation of CHOP, a determinant of ER-stress-induced apoptosis, is also a signaling event underlying ER stress-evoked cell apoptosis (40). Thus, the apoptosis, inflammation, and ER stress response of NPCs were investigated in the current study.
IL-1β, a known proinflammatory cytokine, is thought to be a mediator of apoptosis and extracellular matrix degradation in NPCs (41). Thus, most studies use IL-1β to induce NPCs to construct IDD cell models. For example, a previous study used 160 ng/mL of IL-1β to stimulate NPCs to establish an IDD cell model (42). HNPCs have also been treated with 10 µg/mL of IL-1β to maintain the degeneration of NPCs in IDD (43). In the previous study, 75 ng/mL of IL-1β was used to stimulate NPCs to establish an apoptosis model of IDD (26). Similarly, we used 75 ng/mL of IL-1β to induce the apoptosis of NPCs. The experimental results revealed that IL-1β increased the levels of the proinflammatory cytokines, including TNF-α and IL-6, upregulated the expression levels of ER-stress-related factors, including GRP78, IRE1α, XBP1, ATF6, and CHOP, and reduced the viability but increased the apoptosis of hNPCs. Additionally, the nuclear translocation of NF-κB p65 was also promoted in hNPCs after stimulation by IL-1β.
As reported, the apoptosis of IL-1β-induced hNPCs can be influenced by multiple factors including higenamine (44), tyrosol (45), dezocine (46), Omentin-1 (47) and so on. PNS is a traditional Chinese medicine with important clinical value (6). Recent progress on the pharmacological effects of PNS has pointed out that PNS possesses anti-inflammatory, anti-oxidant, anti-aging, anti-insomnia and anti-depression pharmacological properties (6,9). A study has shown that PNS is of great value in treating cancers, diabetes, atherosclerosis, acute lung injury, and cardiovascular diseases (48). However, no previous study had explored the role of PNS in the phenotype of hNPCs in IDD. In the present study, we discovered that PNS strengthened cell viability but prohibited cell apoptosis in IL-1β-induced hNPCs, as evidenced by the increased Bcl-2 protein level and the decreased Bax and cleaved caspase 3 protein levels. Further, following the addition of PNS, the downregulated TNF-α and IL-6 levels, GRP78, IRE1α, XBP1, ATF6, and CHOP expression levels, and the inhibited nuclear translocation of NF-κB p65 implied that PNS was capable of protecting hNPCs against IL-1β-triggered inflammation, nuclear translocation of NF-κB p65, and ER stress.
It has been well established by recent studies that miRNAs widely participate in the process of IDD and are largely dependent on the modulation of the phenotypes of NPCs (17-20). For example, Chen et al. showed that miR-150-5p was involved in the development of IDD through a ceRNA mechanism (22). Lin et al. validated the role of the miR-495-3p/IL5RA axis in TNF-α-treated hNPCs (49). Additionally, the pro-apoptotic and pro-inflammatory roles of miR-222 in hNPCs in IDD have also been highlighted (50,51). The upregulation of miR-222-3p has been found to be closely associated with colorectal cancer, osteosarcoma, non-small cell lung cancer, and diffuse large B-cell lymphoma (52-55). Our experimental results suggested that the high expression of miR-222-3p in IL-1β-exposed hNPCs was decreased by PNS. Further, after miR-222-3p was overexpressed, the viability was inhibited but the apoptosis was stimulated in the IL-1β- and PNS-co-treated hNPCs, which was consistent with the findings of Liu et al. (23). Additionally, our investigation also revealed that miR-222-3p upregulation motivated the inflammatory response, nuclear translocation of NF-κB p65, and ER stress in IL-1β- and PNS-co-treated hNPCs, as evidenced by the elevated levels of TNF-α and IL-6 and the expression levels of GRP78, IRE1α, XBP1, ATF6, and CHOP.
Conclusions
In summary, our study demonstrated that PNS appeared to exert pro-proliferation, anti-apoptosis, anti-inflammation, and anti-ER stress effects in IL-1β-pretreated hNPCs in IDD by downregulating miR-222-3p. These findings might provide novel insights into the therapy for IDD and implied the potential application to IDD treatment. However, it should be noted that this study has some limitations. First, other potential targets involved in the downstream of miR-222-3p need to be identified in following studies. Second, the function of PNS on IDD in vivo needs to be explored.
Acknowledgments
Funding: None.
Footnote
Reporting Checklist: The authors have completed the MDAR reporting checklist. Available at https://atm.amegroups.com/article/view/10.21037/atm-22-3203/rc
Data Sharing Statement: Available at https://atm.amegroups.com/article/view/10.21037/atm-22-3203/dss
Conflicts of Interest: All authors have completed the ICMJE uniform disclosure form (available at https://atm.amegroups.com/article/view/10.21037/atm-22-3203/coif). The authors have no conflicts of interest to declare.
Ethical Statement: The authors are accountable for all aspects of the work in ensuring that questions related to the accuracy or integrity of any part of the work are appropriately investigated and resolved.
Open Access Statement: This is an Open Access article distributed in accordance with the Creative Commons Attribution-NonCommercial-NoDerivs 4.0 International License (CC BY-NC-ND 4.0), which permits the non-commercial replication and distribution of the article with the strict proviso that no changes or edits are made and the original work is properly cited (including links to both the formal publication through the relevant DOI and the license). See: https://creativecommons.org/licenses/by-nc-nd/4.0/.
References
- Kirnaz S, Capadona C, Wong T, et al. Fundamentals of Intervertebral Disc Degeneration. World Neurosurg 2022;157:264-73. [Crossref] [PubMed]
- Gopal D, Ho AL, Shah A, et al. Molecular basis of intervertebral disc degeneration. Adv Exp Med Biol 2012;760:114-33. [Crossref] [PubMed]
- Vergroesen PP, Kingma I, Emanuel KS, et al. Mechanics and biology in intervertebral disc degeneration: a vicious circle. Osteoarthritis Cartilage 2015;23:1057-70. [Crossref] [PubMed]
- Guerrero J, Häckel S, Croft AS, et al. The nucleus pulposus microenvironment in the intervertebral disc: the fountain of youth? Eur Cell Mater 2021;41:707-38. [Crossref] [PubMed]
- Vasiliadis ES, Pneumaticos SG, Evangelopoulos DS, et al. Biologic treatment of mild and moderate intervertebral disc degeneration. Mol Med 2014;20:400-9. [Crossref] [PubMed]
- Xie W, Meng X, Zhai Y, et al. Panax Notoginseng Saponins: A Review of Its Mechanisms of Antidepressant or Anxiolytic Effects and Network Analysis on Phytochemistry and Pharmacology. Molecules 2018;23:940. [Crossref] [PubMed]
- Liu J, Zhang C, Jia B, et al. Panax notoginseng saponins induce apoptosis in retinoblastoma Y79 cells via the PI3K/AKT signalling pathway. Exp Eye Res 2022;216:108954. [Crossref] [PubMed]
- Guo X, Sun W, Luo G, et al. Panax notoginseng saponins alleviate skeletal muscle insulin resistance by regulating the IRS1-PI3K-AKT signaling pathway and GLUT4 expression. FEBS Open Bio 2019;9:1008-19. [Crossref] [PubMed]
- Zhang Y, Cai W, Han G, et al. Panax notoginseng saponins prevent senescence and inhibit apoptosis by regulating the PI3K-AKT-mTOR pathway in osteoarthritic chondrocytes. Int J Mol Med 2020;45:1225-36. [PubMed]
- Yan C, Zhu J, Jia X, et al. Panax notoginseng saponin attenuates hypoxia/reoxygenation-induced oxidative stress in cortical neurons. Neural Regen Res 2012;7:2853-9. [PubMed]
- Hu H, Chen Y, Huang F, et al. Panax notoginseng saponins attenuate intervertebral disc degeneration by reducing the end plate porosity in lumbar spinal instability mice. JOR Spine 2021;4:e1182. [Crossref] [PubMed]
- Lu TX, Rothenberg ME. MicroRNA. J Allergy Clin Immunol 2018;141:1202-7. [Crossref] [PubMed]
- Hussen BM, Hidayat HJ, Salihi A, et al. MicroRNA: A signature for cancer progression. Biomed Pharmacother 2021;138:111528. [Crossref] [PubMed]
- Rupaimoole R, Slack FJ. MicroRNA therapeutics: towards a new era for the management of cancer and other diseases. Nat Rev Drug Discov 2017;16:203-22. [Crossref] [PubMed]
- Xu L, Qi X, Duan S, et al. MicroRNAs: potential biomarkers for disease diagnosis. Biomed Mater Eng 2014;24:3917-25. [Crossref] [PubMed]
- Nair VS, Pritchard CC, Tewari M, et al. Design and Analysis for Studying microRNAs in Human Disease: A Primer on -Omic Technologies. Am J Epidemiol 2014;180:140-52. [Crossref] [PubMed]
- Cazzanelli P, Wuertz-Kozak K. MicroRNAs in Intervertebral Disc Degeneration, Apoptosis, Inflammation, and Mechanobiology. Int J Mol Sci 2020;21:3601. [Crossref] [PubMed]
- Wang XQ, Tu WZ, Guo JB, et al. A Bioinformatic Analysis of MicroRNAs' Role in Human Intervertebral Disc Degeneration. Pain Med 2019;20:2459-71. [Crossref] [PubMed]
- Wang C, Cui L, Gu Q, et al. The Mechanism and Function of miRNA in Intervertebral Disc Degeneration. Orthop Surg 2022;14:463-71. [Crossref] [PubMed]
- Zhou X, Chen L, Grad S, et al. The roles and perspectives of microRNAs as biomarkers for intervertebral disc degeneration. J Tissue Eng Regen Med 2017;11:3481-7. [Crossref] [PubMed]
- Dong W, Liu J, Lv Y, et al. miR-640 aggravates intervertebral disc degeneration via NF-κB and WNT signalling pathway. Cell Prolif 2019;52:e12664. [Crossref] [PubMed]
- Chen X, Li Z, Xu D, et al. LINC01121 induced intervertebral disc degeneration via modulating miR-150-5p/MMP16 axis. J Gene Med 2020;22:e3231. [Crossref] [PubMed]
- Liu J, Yu J, Jiang W, et al. Targeting of CDKN1B by miR-222-3p may contribute to the development of intervertebral disc degeneration. FEBS Open Bio 2019;9:728-35. [Crossref] [PubMed]
- Wang L, Chen X, Wang Y, et al. MiR-30c-5p mediates the effects of panax notoginseng saponins in myocardial ischemia reperfusion injury by inhibiting oxidative stress-induced cell damage. Biomed Pharmacother 2020;125:109963. [Crossref] [PubMed]
- Liu L, Ning B, Cui J, et al. miR-29c is implicated in the cardioprotective activity of Panax notoginseng saponins against isoproterenol-induced myocardial fibrogenesis. J Ethnopharmacol 2017;198:1-4. [Crossref] [PubMed]
- Xu D, Jin H, Wen J, et al. Hydrogen sulfide protects against endoplasmic reticulum stress and mitochondrial injury in nucleus pulposus cells and ameliorates intervertebral disc degeneration. Pharmacol Res 2017;117:357-69. [Crossref] [PubMed]
- Liu XW, Lu MK, Zhong HT, et al. Panax Notoginseng Saponins Protect H9c2 Cells From Hypoxia-reoxygenation Injury Through the Forkhead Box O3a Hypoxia-inducible Factor-1 Alpha Cell Signaling Pathway. J Cardiovasc Pharmacol 2021;78:e681-9. [Crossref] [PubMed]
- Jiang Y, Li H, Huang P, et al. Panax notoginseng saponins protect PC12 cells against Aβ induced injury via promoting parkin-mediated mitophagy. J Ethnopharmacol 2022;285:114859. [Crossref] [PubMed]
- Livak KJ, Schmittgen TD. Analysis of relative gene expression data using real-time quantitative PCR and the 2−ΔΔCT Method. Methods 2001;25:402-8. [Crossref] [PubMed]
- Wen T, Xue P, Ying J, et al. The Role of Unfolded Protein Response in Human Intervertebral Disc Degeneration: Perk and IRE1-α as Two Potential Therapeutic Targets. Oxid Med Cell Longev 2021;2021:6492879. [Crossref] [PubMed]
- Wang R, Luo D, Li Z, et al. Dimethyl Fumarate Ameliorates Nucleus Pulposus Cell Dysfunction through Activating the Nrf2/HO-1 Pathway in Intervertebral Disc Degeneration. Comput Math Methods Med 2021;2021:6021763. [Crossref] [PubMed]
- Suyama K, Sakai D, Watanabe M. The Role of IL-17-Mediated Inflammatory Processes in the Pathogenesis of Intervertebral Disc Degeneration and Herniation: A Comprehensive Review. Front Cell Dev Biol 2022;10:857164. [Crossref] [PubMed]
- Yu W, Fu J, Liu Y, et al. Osteogenic protein-1 inhibits nucleus pulposus cell apoptosis through regulating the NF-κB/ROS pathway in an inflammation environment. Biosci Rep 2018;38:BSR20181530. [Crossref] [PubMed]
- Chen L, Liu L, Xie ZY, et al. Endoplasmic Reticulum Stress Facilitates the Survival and Proliferation of Nucleus Pulposus Cells in TNF-α Stimulus by Activating Unfolded Protein Response. DNA Cell Biol 2018;37:347-58. [Crossref] [PubMed]
- Yang L, Li Z, Ouyang Y. Taurine attenuates ER stress-associated apoptosis and catabolism in nucleus pulposus cells. Mol Med Rep 2022;25:172. [Crossref] [PubMed]
- Rashid HO, Yadav RK, Kim HR, et al. ER stress: Autophagy induction, inhibition and selection. Autophagy 2015;11:1956-77. [Crossref] [PubMed]
- Lebeau P, Byun JH, Yousof T, et al. Pharmacologic inhibition of S1P attenuates ATF6 expression, causes ER stress and contributes to apoptotic cell death. Toxicol Appl Pharmacol 2018;349:1-7. [Crossref] [PubMed]
- Chopra S, Giovanelli P, Alvarado-Vazquez PA, et al. IRE1α-XBP1 signaling in leukocytes controls prostaglandin biosynthesis and pain. Science 2019;365:eaau6499. [Crossref] [PubMed]
- Huang HW, Zeng X, Rhim T, et al. The requirement of IRE1 and XBP1 in resolving physiological stress during Drosophila development. J Cell Sci 2017;130:3040-9. [Crossref] [PubMed]
- Chen CM, Wu CT, Chiang CK, et al. C/EBP homologous protein (CHOP) deficiency aggravates hippocampal cell apoptosis and impairs memory performance. PLoS One 2012;7:e40801. [Crossref] [PubMed]
- Sun K, Zhu J, Sun J, et al. Neuropeptide Y prevents nucleus pulposus cells from cell apoptosis and IL-1β-induced extracellular matrix degradation. Cell Cycle 2021;20:960-77. [Crossref] [PubMed]
- Zhang L, Chen Q, Wang H, et al. Andrographolide mitigates IL-1β-induced human nucleus pulposus cells degeneration through the TLR4/MyD88/NF-κB signaling pathway. Mol Med Rep 2018;18:5427-36. [Crossref] [PubMed]
- Liu J, Jiang T, He M, et al. Andrographolide prevents human nucleus pulposus cells against degeneration by inhibiting the NF-κB pathway. J Cell Physiol 2019;234:9631-9. [Crossref] [PubMed]
- Zhu X, Liu S, Cao Z, et al. Higenamine mitigates interleukin-1β-induced human nucleus pulposus cell apoptosis by ROS-mediated PI3K/Akt signaling. Mol Cell Biochem 2021;476:3889-97. [Crossref] [PubMed]
- Qi W, Ren D, Wang P, et al. Upregulation of Sirt1 by tyrosol suppresses apoptosis and inflammation and modulates extracellular matrix remodeling in interleukin-1β-stimulated human nucleus pulposus cells through activation of PI3K/Akt pathway. Int Immunopharmacol 2020;88:106904. [Crossref] [PubMed]
- Zhu F, Duan W, Zhong C, et al. The protective effects of dezocine on interleukin-1β-induced inflammation, oxidative stress and apoptosis of human nucleus pulposus cells and the possible mechanisms. Bioengineered 2022;13:1399-410. [Crossref] [PubMed]
- Cabral VLF, Wang F, Peng X, et al. Omentin-1 promoted proliferation and ameliorated inflammation, apoptosis, and degeneration in human nucleus pulposus cells. Arch Gerontol Geriatr 2022;102:104748. [Crossref] [PubMed]
- Xu C, Wang W, Wang B, et al. Analytical methods and biological activities of Panax notoginseng saponins: Recent trends. J Ethnopharmacol 2019;236:443-65. [Crossref] [PubMed]
- Lin X, Lin Q. MiRNA-495-3p Attenuates TNF-α Induced Apoptosis and Inflammation in Human Nucleus Pulposus Cells by Targeting IL5RA. Inflammation 2020;43:1797-805. [Crossref] [PubMed]
- Wang W, Wang J, Zhang J, et al. miR-222 induces apoptosis in human intervertebral disc nucleus pulposus cells by targeting Bcl-2. Mol Med Rep 2019;20:4875-82. [Crossref] [PubMed]
- Zhang Y, Yang J, Zhou X, et al. Knockdown of miR-222 inhibits inflammation and the apoptosis of LPS-stimulated human intervertebral disc nucleus pulposus cells. Int J Mol Med 2019;44:1357-65. [Crossref] [PubMed]
- Liu L, Wang HJ, Meng T, et al. lncRNA GAS5 Inhibits Cell Migration and Invasion and Promotes Autophagy by Targeting miR-222-3p via the GAS5/PTEN-Signaling Pathway in CRC. Mol Ther Nucleic Acids 2019;17:644-56. [Crossref] [PubMed]
- Guo J, Liu Q, Li Z, et al. miR-222-3p promotes osteosarcoma cell migration and invasion through targeting TIMP3. Onco Targets Ther 2018;11:8643-53. [Crossref] [PubMed]
- Chen W, Li X. MiR-222-3p Promotes Cell Proliferation and Inhibits Apoptosis by Targeting PUMA (BBC3) in Non-Small Cell Lung Cancer. Technol Cancer Res Treat 2020;19:1533033820922558. [Crossref] [PubMed]
- Sun S, Wang H, Ji M. Overexpression of miR-222-3p Promotes the Proliferation and Inhibits the Apoptosis of Diffuse Large B-Cell Lymphoma Cells via Suppressing PPP2R2A. Technol Cancer Res Treat 2019;18:1533033819892256. [Crossref] [PubMed]
(English Language Editor: L. Huleatt)

