Exploring the molecular mechanism of Sishen Decoction in the treatment of rheumatoid arthritis
Introduction
Rheumatoid arthritis (RA), a long-term autoimmune disease with a global prevalence of 1%, most commonly occurs in middle-aged women and is characterized by warm, painful, swollen, and stiff peripheral joints (1), leading to progressive joint damage, deformity, and dysfunction, as well as increased mortality. Moreover, in severe cases of RA, the joints are fibrous or bony and joint function is lost due to atrophy and spasm of the surrounding muscles, which results in the inability of patients to live independently (2). In addition to joint symptoms, RA may also be accompanied by external lesions such as rheumatoid nodules and visceral lesions such as heart, lung, kidney, peripheral nerve, and eye lesions (3). At present, surgery and conventional drug therapy are the most commonly used clinical treatment options for RA. Furthermore, drugs utilized to treat RA are categorized into nonsteroidal compounds, disease-modifying antirheumatic drugs (DMARDs), and glucocorticoids, which prevent or reduce joint damage and assist in maintaining the normal structure and function of the joints (4). Nevertheless, these drugs only control disease progression in RA and usually produce a high number of adverse effects (5).
Complementary and alternative medicine (CAM) has become a second treatment option for patients with RA, and traditional Chinese medicine (TCM) has always been the most commonly used alternative therapy for autoimmune diseases such as RA (6). TCM has been extensively utilized for the prevention and treatment of various chronic diseases worldwide, including in developed countries in recent years. TCM has multiple chemical components, multiple pharmacological effects, and multiple action targets in the treatment of diseases, so it is difficult to fully explain its action mechanism through conventional research methods (7). Nonetheless, the recent convergence of bioinformatics and pharmacology has generated network pharmacology that can clearly clarify the action mechanisms of TCMs. Network pharmacology can systematically investigate the role of multi-component drugs in disease treatment by discovering the relationship between drug components and targets and between targets and disease and abstracting these relationships into a network relationship model (8). Five TCMs (Astragalus Mongholicus, Honeysuckle, Dendrobium Nobile, Cyathula Officinalis, and Polygala Tenuifolia Willd) in Sishen Decoction have been affirmed in clinical treatment. Li et al. (9) found that Sishen Decoction addition had significant short-term efficacy in reducing inflammation indexes in patients with chronic synovitis of the knee (stagnant damp heat). Wang et al. (10) observed the high effective rate of Sishen Decoction combined with Simiao Powder in the treatment of knee osteoarthropathy synovitis of damp-heat syndrome, as demonstrated by the significantly lower visual analogue scale and Western Ontario and McMaster Universities Arthritis Index (WOMAC) scores in the treatment group compared with the control group. Likewise, the application of Sishen Decoction has been reported in RA treatment, which greatly improves the typical symptoms of joint swelling, joint pain, joint tenderness, and the duration of morning stiffness (11,12). However, little is known about its mechanism in RA treatment.
To explore the mechanism of Sishen Decoction in RA, we identified the chemical components and innovatively predicted new potential action targets of the 5 TCMs in Sishen Decoction through databases using network pharmacology and analyzed their biological functions and signaling pathways, exploring the potential mechanism of Sishen Decoction in RA. Our study provided new possibility of improving therapeutic effect of Sishen Decoction in RA. In this way, this research dissected the action mechanism of the 5 TCMs of Sishen Decoction as a whole innovatively at the molecular network level and then evaluated the rationality and accuracy of the network pharmacology analysis method, in an attempt to provide a certain theoretical basis for the clinical treatment of RA. We present the following article in accordance with the STREGA reporting checklist (available at https://atm.amegroups.com/article/view/10.21037/atm-22-3888/rc).
Methods
Identification of differentially expressed genes (DEGs) in RA
Datasets including GSE55235 and GSE77298 were mined from the Gene Expression Omnibus (GEO) database (https://www.ncbi.nlm.nih.gov), which comprised 43 human-derived samples [17 healthy control (HC) joints and 26 RA patients]. Genes fulfilling P<0.05 and |log (fold change)| >1 were collated and analyzed as DEGs in RA and presented using heat maps and volcano plots. Afterwards, the results were analyzed using a Venn diagram. The study was conducted in accordance with the Declaration of Helsinki (as revised in 2013).
Functional enrichment analysis
Gene ontology (GO) and Kyoto Encyclopedia of Genes and Genomes (KEGG) enrichment analyses were performed on the intersection targets of the TCMs and the disease using the Metascape database (13) (https://metascape.org/gp/index.html). Specifically, the GO enrichment analysis consisted of biological process (BP) enrichment analysis, molecular function (MF) enrichment analysis, and cellular component (CC) enrichment analysis. Next, gene set enrichment analysis (GSEA) was conducted with P<0.05 as a screening condition of significant enrichment, followed by visualization of the results.
Screening of the active ingredients and action targets of Sishen Decoction
The chemical components of Sishen Decoction were searched and obtained based on the Batman-TCM database and screened and supplemented with literature (14). The simplified molecular input line entry system (SMILES) notations and 2D structures of the chemical components were determined by searching the names of the obtained chemical components in the PubChem database (https://pubchem.ncbi.nlm.nih.gov). Subsequently, the SMILES notations or 2D structures of the screened active compounds were imported into the Swiss Target Prediction database to screen out the targets with a probability ≥0.6, and the research subject was set as human-derived genes. After the duplicates were removed, the obtained targets were imported into the Universal Protein (Uniprot) database to standardize the target names and finally attain drug-related targets.
Construction of protein-protein interaction (PPI) networks
To construct PPI networks for the common targets of the active ingredients of Sishen Decoction and RA, potential targets were input into the STRING database (https://string-db.org/) (15), with the species set as homo sapiens, the minimum mutual activity confidence value set to a moderate degree of 0.7 (high confidence), free proteins (no interacting proteins) hidden, and the rest of the parameters left unchanged with default settings. The PPI network was downloaded and saved in tsv format to obtain protein relationships. Thereafter, the obtained data were visualized using Cytoscape software (16), and the size and color shades of the nodes were adjusted according to the degree value to reveal the key targets.
Results
Retrieval of DEGs in RA
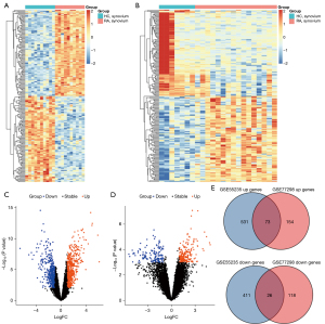
A total of 1,041 DEGs were screened from the GSE55235 dataset, of which 604 genes were significantly up-regulated and 437 genes were significantly down-regulated in RA. In addition, 371 DEGs were retrieved from the GSE77298 dataset, including 227 significantly up-regulated genes and 144 significantly down-regulated genes in RA. Based on this, normalization was conducted on the expression profiles of the 200 top DEGs (top 100 most significantly up-regulated and top 100 most significantly down-regulated genes) in the GES55235 and GSE77298 datasets. The pheatmap R package was utilized to plot the heat maps, confirming the significant differences in DEG expression between HC and RA samples (Figure 1A,1B). Moreover, volcano plots were drawn using the ggplot2 R package to show the distribution of DEGs in the genome between HC and RA samples (Figure 1C,1D). Then, the up-regulated and down-regulated genes in the GSE55235 and GSE77298 datasets were intersected, which yielded 73 genes with abnormally high expression and 26 genes with abnormally low expression in RA (Figure 1E).
Functional enrichment analysis results of DEGs in RA
GO analysis results showed that the DEGs in RA were mainly enriched in BPs such as leukocyte migration, neutrophil activation, and neutrophil-mediated immunity; CCs such as collagen-containing extracellular matrix, secretory granule lumen, and cytoplasmic vesicle lumen; and MFs such as receptor ligand activity, cytokine activity, and amide binding (Figure 2A). KEGG results showed that the DEGs in RA were obviously enriched in cytokine-cytokine receptor interaction, chemokine signaling pathway, human immunodeficiency virus 1 infection, and other signaling pathways (Figure 2B). In addition, GSEA using the GSE55235 dataset demonstrated that RA was closely associated with allograft rejection, inflammation, and inflammatory gene sets such as interleukin (IL)-6/JAK/STAT3 (Figure 2C).
The DEGs in RA were subjected to pathway analyses using the Metascape website (http://metascape.org/). The results showed that in addition to leukocyte migration, myeloid leukocyte-mediated immunity, lymphocyte activation, and other inflammation-related signaling pathways, the DEGs were also enriched in bone activation and bone development, which are strongly related to RA (Figure 3A). These results suggested that the DEGs in RA were involved in the regulation of inflammation, immune responses, bone resorption, and bone reconstruction, and also validated the close association of these genes with the occurrence and progression of RA. The PPI network of DEGs in RA was constructed using STRING and visualized using Cytoscape, which demonstrated complex interactions among these 99 DEGs in RA, where red represented up-regulated genes and green represented down-regulated genes (Figure 3B). Afterwards, the topological structure values of the PPI network of DEGs were calculated using the plug-in of Cytoscape. The core nodes were screened as per the degree value to obtain the top 10 hub genes, among which MMP9, CXCR4, CXCL10, CXCL13, TNFSF11, CCR5, ITGAX, TIMP1, and SPP1 were markedly up-regulated and only ADIPOQ was down-regulated in RA (Figure 3B,3C). These genes were expected to be potential targets for the treatment of RA.
Exploration of the drug targets of Sishen Decoction in the treatment of RA
At present, Sishen Decoction is clinically applied to treat RA by invigorating Qi, clearing away heat, removing dampness, and reducing edema, and has achieved numerous excellent results. Nevertheless, its potential molecular mechanisms are far from being elucidated. The drug-related targets of the 5 TCMs in Sishen Decoction were searched in the Batman-TCM database and intersected with the DEGs in RA. The results showed that Astragalus Mongholicus targeted PDE4D, CSCR4, MMP9, RRM2, and TYMS in the treatment of RA (Figure 4A). Honeysuckle targeted CTSH, PIK3CD, ADH1B, PDE3D, SCN7A, and SRD5A1 in the treatment of RA (Figure 4B). Dendrobium Nobile targeted SRD5A1 (Figure 4C) and Cyathula Officinalis targeted PDE4D and SRD5A1 in the treatment of RA (Figure 4D).
Then, the relevant targets of the 5 TCMs of Sishen Decoction and DEGs in RA were mapped in STRING to construct PPI networks. The cytoHubba plugin in Cytoscape was utilized to calculate the topology structure value, and core node screening was conducted based on the degree value. Thereafter, the top 30 drug-disease core action targets were determined and visualized [(I) Astragalus Mongholicus; (II) Honeysuckle; (III) Dendrobium Nobile; (IV) Cyathula Officinalis]. The results suggested that the 5 TCMs in Sishen Decoction conjointly targeted the top 10 hub genes in RA, among which MMP9 and CXCR4 played critical roles in the 5 TCMs-disease core action targets and were proposed to be the genes to focus on. Combined with the KEGG enrichment results, MMP9 was evidently enriched in 3 signaling pathways including the IL-17 signaling pathway, tumour necrosis factor (TNF) signaling pathway, and leukocyte transendothelial migration, while CXCR4 was significantly enriched in viral protein interaction with cytokine and cytokine receptor, chemokine signaling pathway, human immunodeficiency virus 1 infection, leukocyte transendothelial migration, and cytokine-cytokine receptor interaction. This illustrated that Sishen Decoction might modulate the IL-17 signaling pathway, TNF signaling pathway, and chemokine signaling pathway to treat RA by targeting MMP9 and CXCR4 (Figure 5A-5E).
Discussion
RA is an insidious autoimmune inflammatory disease of the joints, with unknown etiology. Unfortunately, most conventional medications have side effects. Remission is currently an achievable goal through the combined use of conventional DMARDs and biological agents, especially for DMARDs non-responders and newly diagnosed RA patients (17). Therefore, it is essential to explore drugs targeting RA. In the past decades, natural products have been one of the most vital major resources for the development of drugs, especially for the treatment of autoimmune diseases. Wutou decoction, composed of ephedra, peony, astragalus, licorice, and Sichuan aconite, has been demonstrated that it could control RA by regulating the TLR4/NF-κB signaling pathway and inhibiting the expression of iNOS, TNF-α, and IL-6. GuiZhi ShaoYao ZhiMu Decoction could attenuate RA by reversing the inflammation–immune system imbalance (18). Sishen Decoction, from “New Compilation of Effective Recipes Volume 8”, consists of Astragalus Mongholicus, Honeysuckle, Dendrobium Nobile, Cyathula Officinalis, and Polygala Tenuifolia Willd. Among them, Polygala Tenuifolia Willd can remove phlegm, reduce edema, and strengthen tendons. Cyathula Officinalis belongs to liver and kidney meridians and exerts the effects of removing stasis, dredging the meridian passage, and promoting blood circulation. Dendrobium Nobile can activate blood circulation to dissipate blood stasis, strengthen Yin, replenish essence, and enhance body immunity. Honeysuckle clears heat, detoxifies, and relieves swelling. Astragalus Mongholicus is a key drug in Sishen Decoction, which not only can consolidating superficies and reduce sweat, but also strengthens body resistance and dominate all herbs to reach the disease site. The combination of numerous drugs not only has the function of strengthening body resistance, but can also tonify Qi and Yin, tonify the liver and kidney, and quicken the blood and disperse swelling. Although the use of Sishen Decoction has been documented in the treatment of some diseases, the potential mechanism of Sishen Decoction in RA treatment remains underexplored (11,19).
Network pharmacology is a novel strategy for new drug exploration based on the therapeutic targets of herbs and compounds, which aims to develop new drugs, improve clinical therapeutic effect and reduce side effects. Nowadays, network pharmacology has rapidly developed in Chinese medicine researches. For example, according to the results of network pharmacology, 32 active compounds in Yinchenhao decoction (YCHD) with 209 compound targets were identified, suggesting that YCHD exerted its pharmacological effects on treating cholangiocarcinoma via multiple targets. AKT1, IL-6, MAPK1, TP53, and VEGFA were identified as the 5 hub protein targets related to cholangiocarcinoma (20). Another study identified 6 core targets, including AKT1, MAPK1, MAPK3, EGFR, CDK1 and JAK1, related to Compound kushen injection (CKI) in pancreatic cancer based on network pharmacology (21). These studies show the great prospect of research of network pharmacology. While, due to start-up of network pharmacology, there are still some difficulties to overcome. However, due to the unreliability of accuracy and integrity of existing database, the precision of predictive target still needs to improve and the predictive results still need to verify by a mount of experiments. In the future, we will further to verify our results by experiments in vitro and in vivo.
Targets associated with synovitis in RA underlie the pathological changes in RA that lead to joint swelling and pain in RA patients. Consequently, anti-inflammation is of significance for the treatment of RA. The results of the focused target analysis identified a total of 10 common targets of RA and Sishen Decoction. Among these targets, MMP9 and CXCR4 were both found to play pivotal roles in the 5 TCMs-disease core action targets. It has been shown that the number of macrophages secreting MMP2 and MMP9 dramatically increases in both synovial and pad regions of RA patients, which is correlated with the severity of cartilage destruction. In addition, MMP9 is higher in the synovial fluid of RA patients than in osteoarthritis (OA) patients or control subjects and is implicated in the degradation of joint collagen. MMP9 is highly expressed in infiltrating inflammatory cells, pan-nuclear tissues, and multinucleated cells (including osteoclasts) in synovial and subchondral bone tissues, participating in joint destruction, the activation of cytokines and chemokines, and the promotion of tissue destruction by degrading the basement membrane of the epithelial and vascular systems (22,23). The chemokine receptor CXCR4 plays a central role in the homing and retention of CD4 T cells (24). Both the CXCR4 ligand CXCL12 (also known as SDF-1) and the recently identified ligand macrophage migration inhibitory factor (MIF) are produced by synovial fibroblasts and are up-regulated in synovium with RA (25). As documented, inflammatory cytokine-activated CD4 T cells express high levels of CXCR4, and T cell-specific CXCR4-deficient mice have a significantly reduced incidence of arthritis (26). According to our prediction, we speculate that MMP9 and CXCR4 may be correlated with RA, which will be verified in our future studies.
Multiple inflammation-related signaling pathways are also orchestrated by the immune system and regulate the balance of the immunity system. Inflammation is highly relevant to RA, including numerous recognized inflammation-related signaling pathways, such as the IL-17 signaling pathway, the TNF signaling pathway, and the chemokine signaling pathway. The majority of chemokines exert effects on inflammatory diseases by inducing integrin activation, chemotaxis, and angiogenesis. In addition to direct regulation of migration, chemokines stimulate the release of pro-inflammatory mediators such as cytokines and matrix metalloproteinases from cells. Analyses of synovial tissues, synovial fluids, and peripheral blood from RA patients have uncovered abundant expression of several inflammatory chemokines and their receptors. Among them, IL-17 and TNF-α are common chemokines, and the potent arthrogenic effects of Th17 cells are mainly due to the pleiotropic function of IL-17, which is produced by Th17 cells and acts on a variety of cells that constitute the synovial tissues (27,28). IL-17, which functions on macrophages and synovial fibroblasts, synergistically enhances the production of inflammatory cytokines to recruit neutrophils to inflammatory sites and enhances granuloma formation, which, therefore, causes neutrophil-mediated inflammation. In this case, IL-17 promotes osteoclast differentiation, resulting in bone erosion and cartilage destruction (29). Additionally, IL-22 and IL-21 produced by Th17 cells alter the glycosylation of autoantibodies and provide them with inflammatory properties (30). TNF-α is a potent pro-inflammatory cytokine produced mainly by macrophages, which is considered one of the principal inflammatory mediators of joint inflammation and destruction in RA by inducing other inflammatory cytokines and stimulating the expression of fibroblast adhesion molecules (31). TNF-α can repress osteoblast differentiation and bone formation by activating the NF-κB signaling pathway, which may depend on the signal transduction of BMP/TGF-β-Smads and Wnt/β-catenin through the activation of the NF-κB pathway (32). Blocking chemokines or chemokine receptors is emerging as a novel potential therapeutic approach for various immune-mediated diseases. Modulation of inflammatory pathways may be essential for the treatment of RA, considering their impact on disease progression and joint destruction.
The 5 TCMs of Sishen Decoction exert multi-component and multi-pathway synergistic efficacy in the treatment of a wide range of diseases. This study conducted GO enrichment, KEGG pathway, and PPI network analyses of therapeutic targets, and investigated the therapeutic targets in Sishen Decoction involved in the treatment of RA using network pharmacology, thus connecting the genomic space to the pharmacological space. The drug-related targets of the 5 TCMs in Sishen Decoction were searched in the Batman-TCM database and intersected with the DEGs in RA. The results suggested that the 5 TCMs in Sishen Decoction conjointly targeted the top 10 hub genes in RA, among which MMP9 and CXCR4 played critical roles in the 5 TCMs-disease core action targets. Therefore, combined with previous study, we speculated that Sishen Decoction might modulate the IL-17 signaling pathway, TNF signaling pathway, and chemokine signaling pathway to treat RA by targeting MMP9 and CXCR4. In summary, we provided novel ideas and clues for the elucidation of the action mechanism of the 5 TCMs of Sishen Decoction by analyzing key target proteins and KEGG signaling pathways.
Acknowledgments
Funding: None.
Footnote
Reporting Checklist: The authors have completed the STREGA reporting checklist. Available at https://atm.amegroups.com/article/view/10.21037/atm-22-3888/rc
Conflicts of Interest: All authors have completed the ICMJE uniform disclosure form (available at https://atm.amegroups.com/article/view/10.21037/atm-22-3888/coif). The authors have no conflicts of interest to declare.
Ethical Statement: The authors are accountable for all aspects of the work in ensuring that questions related to the accuracy or integrity of any part of the work are appropriately investigated and resolved. The study was conducted in accordance with the Declaration of Helsinki (as revised in 2013).
Open Access Statement: This is an Open Access article distributed in accordance with the Creative Commons Attribution-NonCommercial-NoDerivs 4.0 International License (CC BY-NC-ND 4.0), which permits the non-commercial replication and distribution of the article with the strict proviso that no changes or edits are made and the original work is properly cited (including links to both the formal publication through the relevant DOI and the license). See: https://creativecommons.org/licenses/by-nc-nd/4.0/.
References
- Hayashibara M, Hagino H, Hayashi I, et al. A Case of Septic Arthritis of the Elbow Joint in Rheumatoid Arthritis Diagnosed by Arthroscopic Synovectomy. Mod Rheumatol Case Rep 2022. [Epub ahead of print]. doi:
10.1093/mrcr/rxac048 .10.1093/mrcr/rxac048 - Zhong YF, Ye GH, Li ZX, et al. Contribution of the Ultrasound Techniques in the Evaluation of Knee Joint Damage in the Case of Pigmented Villonodular Synovitis and Rheumatoid Arthritis. J Ultrasound Med 2022; Epub ahead of print. [Crossref] [PubMed]
- Köprülüoğlu M, Naz İ, Solmaz D, et al. Hand functions and joint position sense in patients with psoriatic arthritis- a comparison with rheumatoid arthritis and healthy controls. Clin Biomech (Bristol, Avon) 2022;95:105640. [Crossref] [PubMed]
- Lopez-Romero P, de la Torre I, Haladyj E, et al. Baricitinib further enhances disease-modifying effects by uncoupling the link between disease activity and joint structural progression in patients with rheumatoid arthritis. Ann Rheum Dis 2022;81:622-31. [Crossref] [PubMed]
- Maeda K, Yoshida K, Nishizawa T, et al. Inflammation and Bone Metabolism in Rheumatoid Arthritis: Molecular Mechanisms of Joint Destruction and Pharmacological Treatments. Int J Mol Sci 2022;23:2871. [Crossref] [PubMed]
- Lee TL. Complementary and alternative medicine, and traditional Chinese medicine: time for critical engagement. Ann Acad Med Singap 2006;35:749-52. [PubMed]
- Zhu T, Wang L, Feng Y, et al. Classical Active Ingredients and Extracts of Chinese Herbal Medicines: Pharmacokinetics, Pharmacodynamics, and Molecular Mechanisms for Ischemic Stroke. Oxid Med Cell Longev 2021;2021:8868941. [Crossref] [PubMed]
- Gao L, Cao M, Li JQ, et al. Traditional Chinese Medicine Network Pharmacology in Cardiovascular Precision Medicine. Curr Pharm Des 2021;27:2925-33. [Crossref] [PubMed]
- Li F, Hu N, Hu J. Clinical observation of Sishen Decoction in the treatment of synovitis of knee joint of the type of Damp-heat stagnates. Guangming Journal of Chinese Medicine 2022;37:1783-6.
- Wang X, Zheng YB, Wang XM, et al. Clinical Effect Observation of Sishen Decoction Combined with Simiao Powder in Treatment of Knee Osteoarthropathy Synovitis (Wet Injection Joint Type). China Journal of Traditional Chinese Medicine and Pharmacy 2021;36:3045-8.
- Sha H, Liang Y, Yu WJ, et al. Clinical Observation of the Clinical effects of Mahuang Jiazhu Decoction Combined with Sishen Decoction in Treating Rheumatoid Arthritis. Journal of Sichuan of Traditional Chinese Medicine 2020;38:149-51.
- Zhao YY, Gao ML, Wang LM, et al. Gao Mingli's Experience in Treating Rheumatoid Arthritis by Supplementing qi and Nourishing yin. Chinese Archives of Traditional Chinese Medicine 2019;37:1440-2.
- Zhou Y, Zhou B, Pache L, et al. Metascape provides a biologist-oriented resource for the analysis of systems-level datasets. Nat Commun 2019;10:1523. [Crossref] [PubMed]
- Li D, Fan H, Dong J, et al. Based on BATMAN-TCM to Explore the Molecular Mechanism of Xihuang Pill Regulating Immune Function to Treat Breast Precancerous Lesions. Breast Cancer (Dove Med Press) 2021;13:725-42. [Crossref] [PubMed]
- Szklarczyk D, Gable AL, Lyon D, et al. STRING v11: protein-protein association networks with increased coverage, supporting functional discovery in genome-wide experimental datasets. Nucleic Acids Res 2019;47:D607-13. [Crossref] [PubMed]
- Holmås S, Puig RR, Acencio ML, et al. The Cytoscape BioGateway App: explorative network building from the BioGateway triple store. Bioinformatics 2019;36:1966-7. [Crossref] [PubMed]
- Skácelová M, Nekvindová L, Mann H, et al. The beneficial effect of csDMARDs co-medication on drug persistence of first-line TNF inhibitor in rheumatoid arthritis patients: data from Czech ATTRA registry. Rheumatol Int 2022;42:803-14. [Crossref] [PubMed]
- Zhao X, Kim YR, Min Y, et al. Natural Plant Extracts and Compounds for Rheumatoid Arthritis Therapy. Medicina (Kaunas) 2021;57:266. [Crossref] [PubMed]
- Cao W, He XX, Ge L, et al. Feng Xinghua's Experience in Treating Rheumatoid Arthritis with Sishen Decoction. Chinese Journal of Information on Traditional Chinese Medicine 2008;91-2.
- Chen Z, Lin T, Liao X, et al. Network pharmacology based research into the effect and mechanism of Yinchenhao Decoction against Cholangiocarcinoma. Chin Med 2021;16:13. [Crossref] [PubMed]
- Wu C, Huang ZH, Meng ZQ, et al. A network pharmacology approach to reveal the pharmacological targets and biological mechanism of compound kushen injection for treating pancreatic cancer based on WGCNA and in vitro experiment validation. Chin Med 2021;16:121. [Crossref] [PubMed]
- Li G, Zhang Y, Qian Y, et al. Interleukin-17A promotes rheumatoid arthritis synoviocytes migration and invasion under hypoxia by increasing MMP2 and MMP9 expression through NF-kappaB/HIF-1alpha pathway. Mol Immunol 2013;53:227-36. [Crossref] [PubMed]
- Zhou C, Wang Y, Peng J, et al. SNX10 Plays a Critical Role in MMP9 Secretion via JNK-p38-ERK Signaling Pathway. J Cell Biochem 2017;118:4664-71. [Crossref] [PubMed]
- Tsujimura S, Adachi T, Saito K, et al. Relevance of P-glycoprotein on CXCR4+ B cells to organ manifestation in highly active rheumatoid arthritis. Mod Rheumatol 2018;28:276-86. [Crossref] [PubMed]
- Zhang H, Zhang L, Chen L, et al. Stromal cell-derived factor-1 and its receptor CXCR4 are upregulated expression in degenerated intervertebral discs. Int J Med Sci 2014;11:240-5. [Crossref] [PubMed]
- Nagafuchi Y, Shoda H, Sumitomo S, et al. Immunophenotyping of rheumatoid arthritis reveals a linkage between HLA-DRB1 genotype, CXCR4 expression on memory CD4(+) T cells, and disease activity. Sci Rep 2016;6:29338. [Crossref] [PubMed]
- Kim EK, Kwon JE, Lee SY, et al. IL-17-mediated mitochondrial dysfunction impairs apoptosis in rheumatoid arthritis synovial fibroblasts through activation of autophagy. Cell Death Dis 2017;8:e2565. [Crossref] [PubMed]
- Na HS, Kwon JE, Lee SH, et al. Th17 and IL-17 Cause Acceleration of Inflammation and Fat Loss by Inducing α2-Glycoprotein 1 (AZGP1) in Rheumatoid Arthritis with High-Fat Diet. Am J Pathol 2017;187:1049-58. [Crossref] [PubMed]
- Sağ S, Sağ MS, Tekeoğlu I, et al. Relationship of hematologic markers with IL-17 and IL-1 beta in patients with rheumatoid arthritis. J Back Musculoskelet Rehabil 2018;31:703-7. [Crossref] [PubMed]
- Agonia I, Couras J, Cunha A, et al. IL-17, IL-21 and IL-22 polymorphisms in rheumatoid arthritis: A systematic review and meta-analysis. Cytokine 2020;125:154813. [Crossref] [PubMed]
- Dogan S, Kimyon G, Ozkan H, et al. TNF-alpha, IL-6, IL-10 and fatty acids in rheumatoid arthritis patients receiving cDMARD and bDMARD therapy. Clin Rheumatol 2022;41:2341-9. [Crossref] [PubMed]
- Zhang Z, Chen X, Gao B, et al. PLD1 knockdown reduces metastasis and inflammation of fibroblast-like synoviocytes in rheumatoid arthritis by modulating NF-κB and Wnt/β-catenin pathways. Autoimmunity 2021;54:398-405. [Crossref] [PubMed]
(English Language Editor: C. Betlazar-Maseh)

