Regulator of G-protein signaling 1 promotes choroidal neovascularization in age-related macular degeneration
Introduction
Age-related macular degeneration (AMD) is the leading cause of blindness in people aged >45 years (1). Wet AMD is characterized by choroidal neovascularization (CNV) involving the proliferation of new blood vessels in the retina. This results in edema and bleeding, eventually leading to vision loss (2). CNV differs from physiological angiogenesis, which is immature and unstable. Compared with physiological angiogenesis, CNV will be more prone to bleeding and vascular scarring. The cells involved in CNV include choroidal vascular endothelial cells, retinal pigment epithelium (RPE) cells, and perivascular cells (3). Upregulation of the regulator of G-protein signaling 1 (RGS1) during vascular development and maturation regulates the reactivity of endothelial cells and pericytes to chemotactic signals by interfering with chemokine receptors (4). Additionally, RPE density decreases with aging (5). The disruption of homeostasis leads to a progressive cellular accumulation of lipocalins. Lipocalins are a family of secreted adipokines that play an important role in various biological processes, and their accumulation results in mitochondrial dysfunction (6). Lipoprotein accumulation orchestrates a pro-inflammatory environment around the RPE (7). It increases inflammasome activation, cell apoptosis, and oxidative stress responses, eventually leading to AMD (5).
RGS1 is a member of the RGS family and has been widely studied in the field of cancer (8). RGS1 expression is commonly upregulated in malignant tumors of organs or tissues, such as the blood, brain, breast, colon, esophagus, kidney, and skin. Inflammation is promoted by RGS1 via inhibition of lymphocyte homing (9). Furthermore, RGS1 expression regulates the proliferation and migration of vascular endothelial and perivascular cells (10-13). Therefore, modulation of the RGS1 signaling pathway can expand therapeutic approaches in the field of AMD.
A previous study has shown that functional changes in human RPE cells lead to the occurrence and development of AMD (14). The disease can be effectively slowed down by interfering with the functions of human retinal pigment cells. For example, sulforaphane ameliorates amyloid-β-induced injury in RPE cells (15), recombinant human klotho protects against hydrogen peroxide-mediated injury in human retinal pigment epithelial cells (16), and baicalin suppresses AMD in vitro and in vivo (17). In AMD, functional changes in the RPE play an important role; neovascularization is particularly important, and its occurrence is closely related to the proliferation and activity of vascular endothelial cells. At present, there are many studies on RPE cells in AMD, but few studies on HMECs. At the same time, in the clinical treatment of neovascularization, anti-vascular endothelial growth factor (VEGF) antibody therapy is the only standard treatment for AMD therapy in a real-life setting shows good outcomes, with a favorable safety profile (18). However, VEGF needs to be injected repeatedly, which requires high patient compliance. Unfortunately, relevant statistical studies have found that patient compliance is decreasing every year. Such as in one study, it was reported that the injection numbers were 5.2, 2.6, and 2.3 at the 1-, 2-, and 3-year follow-ups, respectively (19), affecting treatment outcomes. Therefore, the development of new treatment directly acts on HMECs options is of particular importance. Understanding the cellular components involved in CNV can contribute to the development of novel anti-neovascularization therapies. A previous study has shown that CNV can be effectively treated using antibodies against the regulator of RGS5 or a combination of anti-VEGF targeting endothelial cells and anti-platelet-derived growth factor receptor targeting pericyte (20). However, to the best of our knowledge, the mechanism and effect of RGS1 on human microvascular endothelial cells have not yet been reported. Therefore, in the present study, we aimed to improve the impact of endothelial cells on new blood vessels. investigate differential gene expression in AMD and the biological importance of RGS1 in the pathogenesis of AMD. We present the following article in accordance with the ARRIVE reporting checklist (available at https://atm.amegroups.com/article/view/10.21037/atm-22-3992/rc).
Methods
Animals
Female C57BL/6 mice, aged 6–8 weeks and weighing 18–20 g, were provided by the Laboratory Animal Center of Nantong University. The anterior segment was normal, and a fundus examination was performed before the experiment. After a 12-h light/dark cycle, mice were fed food and water freely in a suitable environment, where the noise was less than 60 dB and the temperature was 20±3 ℃ (21,22). During the experiment, 1% pentobarbital sodium was used for narcotization, and the dose (approximately 0.1 mL) was calculated based on the weight of the mice (22). Peritoneal injection anesthesia is a preferred method for pain reduction in mice. The vitreous humor was extracted from the retina during the experiment. At the end of the experiment, the animals were anesthetized by intraperitoneal injection of excessive anesthetic. Finally, the mice were killed, and their corpses were registered at the Experimental Animal Center of Nantong University. We obtained licenses for animal experimentation in accordance with local regulations. The experimental conditions were monitored by the State Science and Technology Commission, which promulgates regulations on the administration of experimental animals.
All experimental procedures adhered to the ARVO Statement for the Use of Animals in Ophthalmic and Vision Research. And experiments were performed under a project license granted by the ethics board of Laboratory Animal Center, Nantong University (No. S20220603-001), in compliance with guidelines of Animal Ethics Committee of Nantong University for the care and use of animals. A protocol was prepared before the study without registration.
Cells
Cryopreserved second-generation human microvascular endothelial cells (HMECs) was purchased from Shanghai Yanjin Biotechnology Co., Ltd. by the Ophthalmology Laboratory of the Affiliated Hospital of Nantong University, China. The cells were maintained in Dulbecco’s modified Eagle’s medium (DMEM)/F12 medium [nutrient Mixture F-12 (Ham’s) (1:1) with L-Glutamine and Sodium Pyruvate, with Hepes 15mM DMEM: F12 (1:1)] supplemented with 10% fetal bovine serum (FBS; Gibco, Rockville, MD, USA) and 100 U/mL penicillin-streptomycin mixture (Gibco, USA) at 37 ℃ in 5% CO2 (22). The culture medium was changed every 2–3 days.
RGS1 gene silencing
A total of 1×106 HMECs per well were seeded in 6-well plates and allowed to grow overnight. Transfection of RGS1 siRNA (RiboBio, Guangzhou, China) was performed using Lipofectamine 2000 (Invitrogen, Carlsbad, CA, USA), following the manufacturer’s protocol. For the 6-well plates, 4 µg DNA was briefly mixed with 10 µL Lipofectamine 2000 at a final concentration of 2 µg DNA/mL, and dissolved in DMEM/F12 without serum. The resulting complex was incubated at room temperature for 20 min to generate a transfection mixture, which was then added to the cells, and the cells were incubated for 4–6 h. Next, the cells were washed with phosphate-buffered saline (PBS) and incubated in DMEM/F12 with 10% FBS for an additional 48 h. The cells were then collected for Western blot analysis and reverse transcription-polymerase chain reaction (RT-PCR).
Data collection and analysis
Differential biomarker screening and clinicopathological analysis was performed using data from the Gene Expression Omnibus (GEO) database (www.ncbi.nlm.nih.gov/geo/), which contains gene expression profiles of different tissues under normal and pathological conditions (23). We retrieved a disease-related transcriptome microarray dataset (GSE29801) from the GEO database, of which 151 were used as controls and 142 as AMD samples. The gene expression profile of each sample was transformed into a standard human gene expression matrix. The average expression of the same gene was calculated using the R package “limma” (24). In addition, we extracted clinical information files that included information such as ID, age, sex, typing, sampling location, and gene expression files, which included information such as ID and probe name, from 2 matrix files downloaded from the GEO database. We used Perl (strawberry-perl-5.32.1.1-64bit. msi) to batch convert probe names in the gene expression files to standard human gene names, according to the platform files. Using the “combat” function in the R package “SVA” (25), we corrected for the batch effect caused by non-biotechnological bias in these 3 datasets. Samples lacking clinical information, such as sample ID, age, sex, typing, and sampling location were deleted from the clinical information file. The data (e.g., choroid, retina) was processed using R (version 4.1.1) and straw-Perl (version 5.32.1). We analyzed the data obtained from the controls and AMD patients to study the expression and role of RGS1 as a differential gene. In addition, we divided the patients into 2 groups according to age ≥65 and <65 years old. The relationship between RGS1 expression and clinical characteristics (e.g., age, sex, stage) was analyzed using the GEO datasets. We constructed protein-protein interaction (PPI) networks and subnetworks for AMD-related and RGS1-related differential genes using the STRING database and Cytoscape tools (26,27). We then performed Gene Ontology (GO) and Kyoto Encyclopedia of Genes and Genomes (KEGG) pathway analyses for differential genes and RGS1-related differential genes in AMD samples using a web-based toolkit for gene set analysis (WebGestalt) and path-view algorithms, respectively (28).
CNV experimental model
C57BL/6 mice were divided into the CNV (n=14) and control (n=14) groups. Before surgery, mice were anesthetized with intraperitoneal injection of 1% pentobarbital sodium (50 mg/kg). Pyrazinamide was locally applied to dilate the pupils, and sodium hyaluronate gel was used to lubricate the eye. A 3-sided mirror was placed in front of the mice’s eye. A slit lamp with a 532 nm frequency-doubling laser (power 200 mW, spot diameter 100 µm, exposure time 100 ms) was used. The following experimental condition was followed: photocoagulation of 4–8 points and isometric distance of 1–1.5 PD around the optic disc (22,29,30). After photocoagulation, the effective point was marked where bubbles were generated or on the rupture site of the Bruch’s membrane presenting mild bleeding (sometimes accompanied by light ringing). Observations of laser points on days 7 and 14 were selected, and fundus fluorescein angiography (FFA) was performed using red angiography (22). C57BL/6J mice were anesthetized by intraperitoneal injection of 0.25 mL 0.5% sodium pentobarbital (if mice showed certain drug resistance, the dose of anesthetic could be appropriately increased), and the pupil was dilated with tropicamide. First, 10% sodium fluorescein was diluted to 2% in PBS, followed by intraperitoneal injection of 0.3 mL into mice and massage for 30 seconds. Retinal imaging microscopy (Zeiss CIRRUS photo 800) was used to observe the leakage of fundus angiography. Mice were killed by an overdose of the anesthetic injection, and the expression of RGS1 protein and mRNA in the RPE-choroid complex was then detected by immunofluorescence staining (n=6), Western blotting (n=10), and RT-PCR (n=6). The CNV area was observed by hematoxylin-eosin staining of the choroid slices (n=6).
In vitro cytochemical hypoxia model
An in vitro HMEC chemical hypoxia model was established by adding 200 µM cobalt chloride to the culture medium (14). Untreated cells were used as normal controls. Hypoxia was induced for 0, 12, and 24 h following RGS1, hypoxia-inducible factor-1α (HIF-1α), and VEGF expression changes. The experimental groups were then divided according to the different interventions as follows: the hypoxia group, the siRNA (50 nM) transfection group, and the control group. The protein and mRNA levels of RGS1, HIF-1α, and VEGF were detected using immunofluorescence staining, Western blotting, and RT-PCR. The experiment was repeated twice, and the observed difference was statistically significant (P<0.05).
Cell viability
After 24 h of transfection, approximately 5,000 cells were suspended in 1 mL of the (DMEM)/F12 medium; 200 µL of (DMEM)/F12 medium was added to each well of a 96-well plate and incubated for 24 h at 37 ℃ in a 5% CO2 cell incubator. Cell Counting Kit-8 (CK04, Dojindo, Japan) was used according to the manufacturer’s instructions. The cell density was observed under an electron microscope at a magnification of 200. And the absorbance value at 450 nm was measured with a microplate reader. The experiment was repeated twice, and the observed difference was statistically significant (P<0.05).
Hematoxylin-eosin staining
Seven days after laser modeling, the eye globes were enucleated and fixed in 4% Paraformaldehyde Fix Solution for 2 h. After fixation, the melted paraffin was fixed, dehydrated, poured into dehydrated transparent tissue, embedded, and sectioned vertically through the cornea and optic nerve center. The sections were then spread, baked, stained, dewaxed, and stained with hematoxylin dye (31). After the sections became transparent, they were sealed. The slides were then observed and photographed under a microscope (ZEISS, Oberkochen, Germany).
Choroid film and immunohistochemical analyses
Choroid film and immunohistochemical analyses were performed as previously described (31). The primary antibodies used were anti-RGS1 (1:1,000, Abcam cat# ab117077, RRID: AB_2916361) and anti-platelet endothelial cell adhesion molecule-1 (1:200, R&D Systems cat# AF3628, RRID: AB_2161028). The secondary antibody included horseradish peroxidase (HRP)-conjugated anti-goat antibody (1:10,000, Abcam cat# ab150131, RRID: AB_2732857).
Western blotting
Proteins of the RPE-choroid complex were extracted from mouse and lysates of HMECs (Protot; Merck, Darmstadt, Germany). The protein concentration was determined using the Pierce BCA Protein Assay Kit (Thermo Fisher Scientific, Massachusetts, USA). Samples were mixed with an appropriate volume of sodium dodecylsulfate (SDS) sample buffer (Thermo Fisher Scientific, Massachusetts, USA) at a ratio of 4:1 for a final concentration of 30 µg. Samples were then subjected to 10% SDS polyacrylamide gel electrophoresis and transferred to a polyvinylidene fluoride membrane (Merck, Darmstadt, Germany). The membrane was blocked with 5% skim milk in PBS containing 0.05% Tween 20 (32). After overnight incubation at 4 ℃ with the primary antibody, the membrane was then incubated with the secondary antibody for 2 h. Primary antibodies included anti-RGS1, anti-VEGF (1:1,000, Abcam cat# ab52917, RRID: AB_883427), and anti-HIF-1α (1:1,000, Abcam cat# ab51608, RRID: AB_880418). Secondary antibodies included HRP-conjugated anti-goat antibody (1:10,000, Abcam cat# ab150131, RRID: AB_2732857) and HRP-conjugated anti-rabbit antibody (1:10,000, Abcam cat# ab150079, RRID: AB_2722623). Protein bands were visualized using enhanced chemiluminescence (Merck, Darmstadt, Germany) and quantified using ImageJ software (National Institutes of Health, Bethesda, USA). The average relative protein level in the control group was normalized to 1. The experiment was repeated twice, and the observed difference was statistically significant (P<0.05).
Quantitative RT-PCR
Total RNA was extracted from HMECs and mouse RPE-choroid complexes using TRIzol reagent (Thermo Fisher Scientific, Massachusetts, USA). After RNA quantification using a GeneQuant Pro RNA/DNA Calculator spectrophotometer (Amersham Biosciences, Bethesda, USA), 100 ng of RNA per sample was retrotranscribed using the PrimeScript RT reagent kit (Takara, Osaka, Japan). Transcripts of glyceraldehyde phosphate dehydrogenase were used as controls. Relative real-time fluorescence quantitative PCR analysis was performed using SYBR Premix Ex Taq II (Takara, Japan) in ABI Prism 7900 (Applied Biosystems, Massachusetts, USA) to obtain equal amounts of cDNA products (9). The experiment was repeated twice, and the difference was statistically significant (P<0.05). Primers were purchased from Shanghai Sangong Biotechnology (Shanghai, China), and the primer sequences are shown in Table 1.
Table 1
| Gene | Forward primer (5'-3') | Reverse primer (5'-3') |
|---|---|---|
| RGS1 (M) | GACTTTTGGAATGGACGTGAAA | GGAGTTTTTCCAGAGACTGAGA |
| RGS1 (H) | TCTTCTCTGCTAACCCAAAGGA | TGCTTTACAGGGCAAAAGATCAG |
| GAPDH (M) | GGTTGTCTCCTGCGACTTCA | TGGTCCAGGGTTTCTTACTCC |
| GAPDH (H) | CAGGAGGCATTGCTGATGAT | GAAGGCTGGGGCTCATTT |
| si-RGS1 (H) | CTGATCTTTTGCCCTGTAA | |
GAPDH, glyceraldehyde phosphate dehydrogenase; RGS1, regulator of G-protein signaling 1.
Statistical analysis
We used the SPSS version 12.0 (SPSS, Chicago, USA) to perform all statistical analyses. Student’s t-test was used to analyze differentially expressed genes (DEGs) and RGS1 expression between the disease and control groups. Analysis of variance (ANOVA) and Kruskal-Wallis test were used to determine the differences in RGS1 expression and clinicopathological features between the AMD and control groups. Pearson’s correlation coefficient was used to evaluate the correlation between genes. Data were subjected to unidirectional ANOVA and χ2-test. Statistical significance was set at P<0.05.
Results
The incidence of AMD has been increasing recently and has become one of the major causes of blindness in people aged >45 years. Neovascularization plays an important role in the pathogenesis of AMD. In the present study, we reported a significant effect of RGS1 on neovascularization and inflammation. However, the mechanism of action of RGS1 in HMECs cells has not yet been reported. Therefore, we aimed to investigate the expression of RGS1 in the AMD population and the role of RGS1 in the pathogenesis of AMD.
Transcriptome analysis of the RPE-choroid complex in the AMD human eye
The GSE29801 dataset was obtained from the GEO database. We identified 19,608 DEGs (P<0.05) (Table S1), of which 9,763 were upregulated and 9,845 were downregulated. GO analysis revealed that these DEGs were closely related to T-cell activation, nutrient levels, and positive regulation of kinase activity (Figure 1 A). These DEGs were associated with neuroactive ligand-receptor interaction and the PI3K-Akt signaling pathways, as revealed by the KEGG (Figure 1B). When compared with the control samples, the RPE-choroid complex of AMD patients displayed 17,519 DEGs (P<0.05) (Figure 1C,1D). We then used the STRING database to create a PPI network for all DEGs (Figure 1E). Based on these results, we further investigated the role of RGS1 in AMD, and found an elevated expression of RGS1 in AMD samples (Figure 1F) (P<0.05). We then performed PPI network analysis for RGS1 (Figure 1G). The findings indicated that RGS1 was correlated with lymphocyte-specific protein tyrosine kinase gene expression, which plays a key role in the inflammatory pathways.
Clinical significance and related functions of RGS1
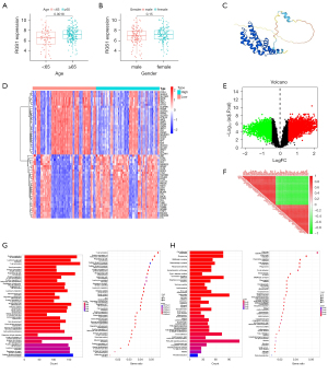
To better understand the clinical significance of the differential expression of RGS1, we divided the patients into the following 2 groups according to age: ≥65 and <65 years. We found that RGS1 was highly expressed in patients aged >65 years (P=0.0018) (Figure 2A). In addition, patients were divided based on sex (male and female), but no significant differences were found in RGS1 expression (Figure 2B). We then obtained the 3D structure of RGS1 from the Protein Data Bank in Europe. The structure of RGS1 consists of A and B chains of 145 amino acids, and the human RGS1 heterodimer complex interacts with Gi Alpha 1 (Figure 2C). Furthermore, patients were divided into high- or low-expression groups based on RGS1 level. The DEG analysis revealed a differential expression of 4,373 genes between the groups. Using the first 60 DEGs, we plotted a heatmap and volcano graph (Figure 2D,2E). When we performed correlation analysis (Figure 2F), we found 100% interactions between DEGs; however, these results need to be corroborated after increasing the sample size. Additionally, GO and KEGG analyses were performed for all the DEGs. As shown in Figure 2G,2H, DEGs were related to T-cell activation, positive regulation of cell adhesion, leukocyte-mediated immunity, and the PI3K-Akt signaling pathway. These results are in line with the differential gene set enrichment analysis of patients with AMD. Taken together, our data suggest that RGS1 and its related differential genes are associated with inflammation and neovascularization, which is consistent with the pathological changes observed in AMD.
Interaction between RGS1 and its related differential proteins
To further study the relationship between RGS1 and related differential proteins, a PPI network diagram was constructed using the STRING database with data from the high and low RGS1 expression groups, with –0.9< Log fold change <0.9 and P<0.02 (Figure 3A). These proteins were grouped using K-means clustering analysis and divided into 3 groups according to their main biological functions (Figure 3B). Furthermore, KEGG analysis showed that the red group was correlated with complement and coagulation cascades, transforming growth factor-β signaling pathway, and leukocyte transendothelial migration. The blue group was associated with phototransduction, retinol metabolism, and the PI3K-Akt signaling pathway. The green group was associated with phenylalanine metabolism, oxytocin signaling pathway, and tyrosine metabolism. It was observed that RGS1 belonged to the red group, which is closely related to inflammation, cell proliferation, and migration, and is closely related to the onset of AMD.
AMD in vivo model
We used a well-established laser irradiation model to induce AMD. Seven days after surgery, the animals underwent fundus photography and FFA examination to corroborate AMD development (Figure 4A). Hematoxylin-eosin and platelet endothelial cell adhesion molecule-1 staining further confirmed AMD, demonstrating the occurrence of neovascularization at the laser point (Figure 4B,4C).
Upregulated expression of RGS1 in the AMD animal model
To further investigate the role of RGS1 in AMD, we analyzed its expression in the RPE-choroid complex using Western blotting. Figure 5A,5B show a significant increase in the RGS1 protein level in the CNV group compared with that in normal control mice (P<0.05, n=2). Consistently, RGS1 gene expression was significantly upregulated in the CNV group compared with that in the control (Figure 5C). Figure 5D shows that angiogenesis co-localized with RGS1 increased expression at the laser injection site (P<0.05, n=2). These findings indicate that RGS1 is upregulated in CNV animal models and is associated with neovascularization.
RGS1 expression increase in the in vitro cytochemical hypoxia model
The expression of RGS1 in HMECs was evaluated using immunofluorescence (Figure 6A). When HMECs underwent hypoxia to emulate the CNV environment, we observed a time-dependent increase in HIF-1α, RGS1, and VEGF protein levels (Figure 6B-6E) (P<0.05, n=2).
Interestingly, RGS1 knocked down by RGS1 siRNA transfection (**, P<0.01, *, P<0.05) decreased the expression of VEGF (Figure 7A-7D), as compared to non-transfected cells (****, P<0.0001) (Figure 7E,7F). These findings indicate that RGS1 modulates VEGF expression in HMECs.
RGS1 promotes cell proliferation
We investigated the effect of changes in RGS1 expression on cell proliferation. As shown in Figure 8, HMEC proliferation increased under hypoxia, but was significantly inhibited when RGS1 was knocked down (*, P<0.05), indicating that RGS1 promotes cell proliferation.
Discussion
With the development of research, AMD has become one of the major factors affecting vision in the elderly (5). With the progression of the disease, new blood vessels grow and stretch the retina, eventually causing retinal detachment and vision loss. Currently, the gold standard treatment is intraocular injection of anti-VEGF antibody, which has a significant inhibitory effect on neovascularization; however, it requires repeated injections, and many side-effects have been found in recent years. Recent studies have reported that faricimab can effectively inhibit the progression of AMD disease by targeting VEGF-A and the angiopoietin-Tie pathways and prolongs the treatment interval (33,34). Characterization of novel targets for AMD arrest is needed. Therefore, we performed differential gene expression analysis on the AMD retina and RPE-choroid complex and obtained the key differential gene RGS1. The role of RGS1 in T-cell activation has been previously reported (35). In our study, KEGG and GO analyses of RGS1-related DEGs showed that they were mainly involved in the PI3K-Akt pathway and closely related to T-cell activity.
RGS1 is a pro-inflammatory regulator associated with poor differentiation and prognosis of several tumors (36,37). Previous study suggested that RGS1 upregulation is related to cell proliferation and migration (38). For example, RGS1 promotes melanoma progression by phosphorylation of protein kinase B and extracellular signal-regulated protein kinase (8). Dysregulation of the complement system can be induced after anti-VEGF therapy, and induce the C3a, C4a increase in AMD (39). The increased secretion of complement promotes the activation of inflammatory cells. It has been shown that RGS1 promotes the secretion of CC3 and other complements in Jurkat cells (40), which may be closely related to the inflammatory response of AMD. In addition, inflammation and neovascularization contribute to the development of the disease. Pro-inflammatory factors drive angiogenesis, such as interleukins can polarize macrophages to a pro-angiogenic and reparative phenotype, which indirectly influences angiogenesis (41). RGS1 is a proinflammatory factors, promote inflammation and promote the formation of neovascularization. In our study, we found that RGS1 plays a role in inflammation and neovascularization, thereby promoting the development of AMD. We hypothesized that the inhibition of RGS1 expression could consequently inhibit neovascularization, and therefore prevent retinal traction and detachment in the later stages of AMD. It has been found that the intervention of RPE cells can play an important role in the occurrence and development of AMD; however, studies on intervention measures directly targeting HMECs cells are lacking. Therefore, in the present study, we used a recognized experimental model of laser-induced CNV (39). We found that the upregulation of RGS1 expression was associated with neovascularization in CNV mice, which supports our data analysis. We established an in vitro model related to vascular endothelial cells: the cytochemical hypoxia model. This model simulates changes in the microenvironment of vascular endothelial cells, thereby affecting cell behavior under AMD conditions (32). We found that RGS1 is expressed in HMECs cells and increases in a time-dependent manner during hypoxia, leading to the conclusion that RGS1 affects the cellular function of vascular endothelial cells. We knocked out RGS1 and found that RGS1 could inhibit VEGF expression and impair vascular endothelial cell proliferation. Finally, we produced Graphical Abstract describing the relevant mechanistic pathways of RGS1 in HMECs (Figure 9).
Our results support the role of RGS1 as a promoter of AMD. A series of reactions are produced upstream of VEGF, which inhibits the generation of new blood vessels and plays a good preventive and therapeutic role in retinal detachment and even blindness caused in the later stages of the disease.
Conclusions
In the present study, we identified a new therapeutic target for AMD. RGS1 is closely associated with neovascularization. Moreover, RGS1-induced VEGF expression mediated these effects. We intend to further our research and collect clinical samples, expand the sample size, and stage different AMD patients to study the role of RGS1 in different stages of AMD disease development. We will also further study the signaling pathways of RGS1, such as PI3K/Akt. In our study, we found that RGS1 is related to immunoregulatory genes, indicating its relation to the inflammatory response in the pathogenesis of AMD. We will continue to study the relationship between RGS1 and related immune pathways and explore whether RGS1 can play a role in preventing the development of AMD.
Acknowledgments
Funding: This study was funded by Nantong Ractigen Therapeutics (grant No. 133720631294) and Nantong Municipal Bureau of Science and Technology (grant No. MS12020031), led by Professor Aimin Sang of Affiliated Hospital of Nantong University.
Footnote
Reporting Checklist: The authors have completed the ARRIVE reporting checklist. Available at https://atm.amegroups.com/article/view/10.21037/atm-22-3992/rc
Data Sharing Statement: Available at https://atm.amegroups.com/article/view/10.21037/atm-22-3992/dss
Conflicts of Interest: All authors have completed the ICMJE uniform disclosure form (available at https://atm.amegroups.com/article/view/10.21037/atm-22-3992/coif). The authors have no conflicts of interest to declare.
Ethical Statement: The authors are accountable for all aspects of the work in ensuring that questions related to the accuracy or integrity of any part of the work are appropriately investigated and resolved. All experimental procedures adhered to the ARVO Statement for the Use of Animals in Ophthalmic and Vision Research. Experiments were performed under a project license granted by the ethics board of Laboratory Animal Center, Nantong University (No. S20220603-001), in compliance with guidelines of Animal Ethics Committee of Nantong University for the care and use of animals. A protocol was prepared before the study without registration.
Open Access Statement: This is an Open Access article distributed in accordance with the Creative Commons Attribution-NonCommercial-NoDerivs 4.0 International License (CC BY-NC-ND 4.0), which permits the non-commercial replication and distribution of the article with the strict proviso that no changes or edits are made and the original work is properly cited (including links to both the formal publication through the relevant DOI and the license). See: https://creativecommons.org/licenses/by-nc-nd/4.0/.
References
- Nashine S. Potential Therapeutic Candidates for Age-Related Macular Degeneration (AMD). Cells 2021;10:2483. [Crossref] [PubMed]
- Hanus J, Anderson C, Wang S. RPE necroptosis in response to oxidative stress and in AMD. Ageing Res Rev 2015;24:286-98. [Crossref] [PubMed]
- Tian Y, Zhang F, Qiu Y, et al. Reduction of choroidal neovascularization via cleavable VEGF antibodies conjugated to exosomes derived from regulatory T cells. Nat Biomed Eng 2021;5:968-82. [Crossref] [PubMed]
- Sun MY, Wang Y, Zhu J, et al. Critical role for non-GAP function of Gαs in RGS1-mediated promotion of melanoma progression through AKT and ERK phosphorylation. Oncol Rep 2018;39:2673-80. [Crossref] [PubMed]
- Bird AC. Therapeutic targets in age-related macular disease. J Clin Invest 2010;120:3033-41. [Crossref] [PubMed]
- Ghosh S, Stepicheva N, Yazdankhah M, et al. The role of lipocalin-2 in age-related macular degeneration (AMD). Cell Mol Life Sci 2020;77:835-51. [Crossref] [PubMed]
- Gupta U, Ghosh S, Wallace CT, et al. Increased LCN2 (lipocalin 2) in the RPE decreases autophagy and activates inflammasome-ferroptosis processes in a mouse model of dry AMD. Autophagy 2022; Epub ahead of print. [Crossref] [PubMed]
- Rangel J, Nosrati M, Leong SP, et al. Novel role for RGS1 in melanoma progression. Am J Surg Pathol 2008;32:1207-12. [Crossref] [PubMed]
- Hu X, Tang J, Zeng G, et al. RGS1 silencing inhibits the inflammatory response and angiogenesis in rheumatoid arthritis rats through the inactivation of Toll-like receptor signaling pathway. J Cell Physiol 2019;234:20432-42. [Crossref] [PubMed]
- Pak HK, Gil M, Lee Y, et al. Regulator of G protein signaling 1 suppresses CXCL12-mediated migration and AKT activation in RPMI 8226 human plasmacytoma cells and plasmablasts. PLoS One 2015;10:e0124793. [Crossref] [PubMed]
- Bergers G, Song S, Meyer-Morse N, et al. Benefits of targeting both pericytes and endothelial cells in the tumor vasculature with kinase inhibitors. J Clin Invest 2003;111:1287-95. [Crossref] [PubMed]
- Masuho I, Balaji S, Muntean BS, et al. A Global Map of G Protein Signaling Regulation by RGS Proteins. Cell 2020;183:503-521.e19. [Crossref] [PubMed]
- Xie Z, Chan EC, Druey KM. R4 Regulator of G Protein Signaling (RGS) Proteins in Inflammation and Immunity. AAPS J 2016;18:294-304. [Crossref] [PubMed]
- Yamamoto T, Kanda A, Kase S, et al. Hypoxia Induces Galectin-1 Expression Via Autoinduction of Placental Growth Factor in Retinal Pigment Epithelium Cells. Invest Ophthalmol Vis Sci 2021;62:22. [Crossref] [PubMed]
- Wang S, Tang YJ. Sulforaphane ameliorates amyloid-β-induced inflammatory injury by suppressing the PARP1/SIRT1 pathway in retinal pigment epithelial cells. Bioengineered 2021;12:7079-89. [PubMed]
- Wen X, Li S, Zhang Y, et al. Recombinant human klotho protects against hydrogen peroxide-mediated injury in human retinal pigment epithelial cells via the PI3K/Akt-Nrf2/HO-1 signaling pathway. Bioengineered 2022;13:11767-81. [Crossref] [PubMed]
- Zhao N, Shi J, Xu H, et al. Baicalin suppresses glaucoma pathogenesis by regulating the PI3K/AKT signaling in vitro and in vivo. Bioengineered 2021;12:10187-98. [Crossref] [PubMed]
- Wenkstern AR, Valmaggia C. Visual Outcomes after Anti-VEGF Therapy for Exudative Age-Related Macular Degeneration in a Real-Life Setting. Klin Monbl Augenheilkd 2021;238:396-402. [Crossref] [PubMed]
- Nicolò M, Morlacchi A, Cappelli F, et al. Real-Life Data in the Treatment of Neovascular Age-Related Macular Degeneration: Results from the Imaculaweb Registry Evaluated in a Single Italian Medical Retina Center. Ophthalmologica 2020;243:453-60. [Crossref] [PubMed]
- Cho H, Kozasa T, Bondjers C, et al. Pericyte-specific expression of Rgs5: implications for PDGF and EDG receptor signaling during vascular maturation. FASEB J 2003;17:440-2. [Crossref] [PubMed]
- Li L, Zhu M, Wu W, et al. Brivanib, a multitargeted small-molecule tyrosine kinase inhibitor, suppresses laser-induced CNV in a mouse model of neovascular AMD. J Cell Physiol 2020;235:1259-73. [Crossref] [PubMed]
- Ye F, Kaneko H, Hayashi Y, et al. Malondialdehyde induces autophagy dysfunction and VEGF secretion in the retinal pigment epithelium in age-related macular degeneration. Free Radic Biol Med 2016;94:121-34. [Crossref] [PubMed]
- Rhodes DR, Yu J, Shanker K, et al. ONCOMINE: a cancer microarray database and integrated data-mining platform. Neoplasia 2004;6:1-6. [Crossref] [PubMed]
- Chen S, Yang D, Lei C, et al. Identification of crucial genes in abdominal aortic aneurysm by WGCNA. PeerJ 2019;7:e7873. [Crossref] [PubMed]
- Zhang X, Gao F, Li N, et al. Peroxiredoxins and Immune Infiltrations in Colon Adenocarcinoma: Their Negative Correlations and Clinical Significances, an In Silico Analysis. J Cancer 2020;11:3124-43. [Crossref] [PubMed]
- Szklarczyk D, Morris JH, Cook H, et al. The STRING database in 2017: quality-controlled protein-protein association networks, made broadly accessible. Nucleic Acids Res 2017;45:D362-8. [Crossref] [PubMed]
- Wu G, Zhao Z, Yan Y, et al. CPS1 expression and its prognostic significance in lung adenocarcinoma. Ann Transl Med 2020;8:341. [Crossref] [PubMed]
- Morris JH, Knudsen GM, Verschueren E, et al. Affinity purification-mass spectrometry and network analysis to understand protein-protein interactions. Nat Protoc 2014;9:2539-54. [Crossref] [PubMed]
- Shah RS, Soetikno BT, Lajko M, et al. A Mouse Model for Laser-induced Choroidal Neovascularization. J Vis Exp 2015;e53502. [Crossref] [PubMed]
- Lambert V, Lecomte J, Hansen S, et al. Laser-induced choroidal neovascularization model to study age-related macular degeneration in mice. Nat Protoc 2013;8:2197-211. [Crossref] [PubMed]
- Do JY, Kim J, Kim MJ, et al. Fursultiamine Alleviates Choroidal Neovascularization by Suppressing Inflammation and Metabolic Reprogramming. Invest Ophthalmol Vis Sci 2020;61:24. [Crossref] [PubMed]
- Feng Y, Zou R, Zhang X, et al. YAP promotes ocular neovascularization by modifying PFKFB3-driven endothelial glycolysis. Angiogenesis 2021;24:489-504. [Crossref] [PubMed]
- Ferro Desideri L, Traverso CE, Nicolò M. The emerging role of the Angiopoietin-Tie pathway as therapeutic target for treating retinal diseases. Expert Opin Ther Targets 2022;26:145-54. [Crossref] [PubMed]
- Nicolò M, Ferro Desideri L, Vagge A, et al. Faricimab: an investigational agent targeting the Tie-2/angiopoietin pathway and VEGF-A for the treatment of retinal diseases. Expert Opin Investig Drugs 2021;30:193-200. [Crossref] [PubMed]
- Sun J, Huang W, Yang SF, et al. Gαi1 and Gαi3mediate VEGF-induced VEGFR2 endocytosis, signaling and angiogenesis. Theranostics 2018;8:4695-709. [Crossref] [PubMed]
- Ranjpour M, Wajid S, Jain SK. Elevated expression of sepiapterin reductase, regulator of G protein signaling 1, hypothetical protein CXorf58 homolog, and zinc finger and BTB domain-containing protein 21 isoform X2 is associated with progression of hepatocellular carcinoma. Protoplasma 2021;258:1133-43. [Crossref] [PubMed]
- Hu Y, Zheng M, Wang S, et al. Identification of a five-gene signature of the RGS gene family with prognostic value in ovarian cancer. Genomics 2021;113:2134-44. [Crossref] [PubMed]
- Zhang L, Yao M, Ma W, et al. MicroRNA-376b-3p targets RGS1 mRNA to inhibit proliferation, metastasis, and apoptosis in osteosarcoma. Ann Transl Med 2021;9:1652. [Crossref] [PubMed]
- Tanaka K, Oguchi Y, Omori T, et al. Changes in complement activation products after anti-VEGF injection for choroidal neovascularization in age-related macular degeneration and pachychoroid disease. Sci Rep 2021;11:8464. [Crossref] [PubMed]
- Chaudhry MA. Analysis of gene expression in normal and cancer cells exposed to gamma-radiation. J Biomed Biotechnol 2008;2008:541678. [Crossref] [PubMed]
- Peluzzo AM, Autieri MV. Challenging the Paradigm: Anti-Inflammatory Interleukins and Angiogenesis. Cells 2022;11:587. [Crossref] [PubMed]

