Podoplanin neutralization reduces thrombo-inflammation in experimental ischemic stroke by inhibiting interferon/caspase-1/GSDMD in microglia
Introduction
Ischemic stroke accounts for approximately 80% of stroke cases and is the fifth leading cause of death in the world (1). The condition is caused by ischemic brain damage resulting from occlusion of cerebral blood flow. Thus, prompt reperfusion of the blocked blood vessel is the primary objective of ischemic stroke treatment. However, cerebral infarction sometimes progresses significantly during reperfusion, a phenomenon referred to as “ischemia/reperfusion (I/R) injury” (2). In stroke, I/R injury has been shown to involve crosstalk between thrombotic and inflammatory pathways, leading to the concept of thrombo-inflammation (3). Currently, there is a lack of effective strategies to suppress thrombo-inflammation during I/R.
Research has shown that ischemia and hypoxia activate the inflammatory-related signaling pathways in microglia (4). Indeed, cerebral ischemia and hypoxia trigger the activation of caspase-1. Activated caspase-1 cleaves gasdermin D (GSDMD) into N-terminal GSDMD fragments (GSDMD-NT), which is the key executor of the formation of membrane pores leading to cell pyroptosis (5,6). Moreover, microglia pyroptosis amplifies the inflammatory response by releasing interleukin-18 (IL-18) and IL-1ꞵ (5). In response to inflammatory mediators, the strings of von Willebrand factor (vWF) on activated vascular endothelial cells recruit platelets and leukocytes, leading to the formation of microthrombi (7). Notably, microvascular thrombosis in brain tissue hampers reperfusion, leading to ischemia and hypoxia (8). Therefore, inhibition of microglia caspase-1 is an important therapeutic target for ischemic stroke.
Podoplanin (PDPN), a small transmembrane mucin-like glycoprotein, is a known endogenous ligand for platelet C-type lectin–like receptor-2 (CLEC-2) (9). Previous research has shown that the interaction of PDPN and platelet CLEC-2 can induce platelet aggregation and thrombosis (10). Treatment with podoplanin neutralizing antibody (α-PDPN, clone 8.1.1) was shown to prevent complete vascular occlusion in a mouse model of deep vein thrombosis (11). Recent studies have also revealed the participation of the PDPN/CLEC-2 axis in inflammatory disorders (12,13). For example, α-PDPN was shown to decrease the secretion of proinflammatory cytokines in mice with lung injury (12), and to alleviate pathological changes in myocardial infarction (13). In an ischemic stroke mouse model, PDPN was shown to maintain at a high level, and α-PDPN was shown to suppress levels of IL-18 and IL-1ꞵ (14). However, the role of α-PDPN on I/R-induced caspase-1 activation and microvascular thrombosis has not been elucidated.
Thus, to better characterize the protective effect of α-PDPN on thrombo-inflammation in the setting of ischemic stroke, we examined the effects of α-PDPN on microvascular thrombosis and the risk of intracerebral bleeding after middle cerebral artery occlusion (MCAO) in mice. In addition, we assessed the effects of α-PDPN on oxygen-glucose deprivation/reoxygenation (OGD/R) induced caspase-1 expression in microglia and the indirect effects on endothelial cells. Finally, RNA sequencing analysis was performed to clarify the molecular mechanism of the protective effect of α-PDPN on microglia exposed to OGD/R. Our research suggests that blockade of PDPN is a potential therapeutic target in ischemic stroke. We present the following article in accordance with the ARRIVE reporting checklist (available at https://atm.amegroups.com/article/view/10.21037/atm-22-3970/rc).
Methods
Experimental animals
The animal experiments were conducted at the Institute of Neuroregeneration, Nantong University. All animal experiments were approved by the Nantong University Animal Experimentation Committee (No. S202010010-092) and complied with the National Institutes of Health Guide for the Care and Use of Laboratory Animals. Male C57BL/6 mice (weight: 22–25g, aged 6–8 weeks) were purchased from the medical laboratory animal center of the Nanjing Medical University. All possible efforts were made to minimize the number of mice and their discomfort. The mice were housed in a cage (less than 5 mice/cage) and provided with ad libitum access to food and water. A protocol was prepared before the study without registration.
MCAO model
Cerebral I/R injury was surgically induced by performing MCAO (15). Briefly, mice were anesthetized with intraperitoneal injection of chloral hydrate (0.1 mL/10 g). Next, a cervical incision was performed to expose the right common carotid artery (CCA), the right external carotid artery (ECA), and the internal carotid artery (ICA). Subsequently, a 6-0 nylon monofilament suture (RWD Life Science, Shenzhen, China) was gently inserted for approximately 10 mm to occlude the middle cerebral artery (MCA) via the isolated ECA (2 mm distal to the CCA) into the ICA. Mice underwent 60 minutes of occlusion before the suture was removed for reperfusion. Mice in the sham group underwent the same surgery, but no sutures were inserted. The body temperature of mice was maintained at about 37 ℃ until the mice recovered from anesthesia.
Podoplanin antibody administration
Mice were randomly divided into three groups: (I) Control group (subjected to sham operation); (II) α-PDPN-treated group (MCAO-injured mice were administered intracerebroventricular injection of 29 µg α-PDPN (Bio X Cell, clone 8.1.1, West Lebanon, NH, USA) into the right lateral ventricle at −0.6 mm anteroposterior from the bregma, +1.4 mm lateral, and −2.0 mm vertical at 1 and 24 h after reperfusion) The dose of α-PDPN is chosen based on previous study which could provide a protective role in disease models (14); (III) PBS-treated MCAO group (MCAO-injured mice were administered intracerebroventricular injection of same volume of phosphate-buffered saline (PBS) at 1 and 24 h after reperfusion.
A total of 114 mice were used in this study. Except for the evaluation of neurological deficits and the Fluoro-Jade C (FJC) staining (n=8/group), a total of 18 mice were used in each experiment (n=6/group) as follows: infarct volume assessment, immunofluorescence analysis, western blot, cerebral hemoglobin, and enzyme-linked immunosorbent assay (ELISA). Mice that died before sampling (n=14) were excluded from total numbers. On the basis of a two-sample t-test with a statistical difference of 0.05 and a power of 1 − β =0.90, a sample size of 6 mice in each group will be required. All researchers performing animal experiments were blinded to the treatment conditions.
Analysis of cerebral infarct volume
Cerebral ischemia injury was assessed based on the volume of cerebral infarct. After MCAO and 2 days of reperfusion, the mice were anesthetized and sacrificed. Then, the mice brains were dissected into 5 slices of 2 mm thickness. The brain slices were quickly incubated in 2% 2,3,5-triphenyltetrazolium chloride (TTC; Yi Fei Xue Biotechnology, Nanjing, China) for 30 minutes at 37 ℃. Sections were photographed and analyzed using Image J software (version 1.51; National Institutes of Health; Bethesda, MA, USA). The proportion of infarct volume = infarct area (while pale area)/total area of slice ×100%.
Evaluation of neurological deficit
After MCAO and 2 days of reperfusion, neurological deficit in the mice was assessed according to the Garcia scoring method by a researcher blinded to the experimental design (16). Briefly, the assessment includes 6 tests: (I) front paw extension; (II) spontaneous movement; (III) symmetry of limb movement; (IV) body proprioception; (V) tactile response; and (VI) climbing. Each of these assessments was scored on a scale of 0–3, with a higher score indicating less severe neurological deficit.
FJC staining
After neurological evaluation, FJC labeling was carried out using commercial assay kits (Biosensis, Thebarton, South Australia, Australia) according to the manufacturer’s instructions (17). Briefly, brain sections (bregma –3 to +2 mm) were first soaked in 80% ethanol containing 1% sodium hydroxide for 5 minutes and then dipped in 0.06% potassium permanganate solution for 8 minutes. Next, the brain sections were soaked in 0.0001% solution of FJC for 10 minutes. Brain sections were air dried at 50 ℃ for 5 minutes, and then dipped in xylene for 1 minute. Finally, the brain slices were photographed using an Olympus fluorescence microscope (IX51; Olympus, Tokyo, Japan). Two non-overlapping images were taken for each brain slice. The data were expressed as FJC-positive cells per mm2.
Assessment of the occurrence of cerebral bleeding
To determine the risk of cerebral bleeding associated with α-PDPN treatment of ischemic stroke, we assessed the occurrence of intracranial hemorrhage (ICH) by measuring cerebral hemoglobin at 48 hours after reperfusion. Each hemispheric sample was added with PBS to reach 3 mL volume, followed by homogenization, sonication, and centrifugation at 1,000 ×g for 30 seconds, 1 minute, and 30 minutes, respectively. Next, 240 µL of Drabkin’s reagent (Sigma Aldrich, St. Louis, MO, USA) was added to 60 µL aliquots, followed by incubation for 15 minutes. Optical density was assessed using a spectrophotometer at 540 nm (SpectraMax 190, Molecular Devices Corporation, San Jose, CA, USA).
Immunohistochemistry and thrombosis index
Mice were anesthetized 48 hours after reperfusion and perfused with 0.9% saline. Immunohistochemistry (IHC) was performed. Briefly, the brain was removed and placed in 30% sucrose for 2 days. Cryo-embedded brains were cut into 15-µm thick coronal sections. The slices (bregma –3 to +2 mm) were washed with PBS and then treated with a blocking solution (Yi Fei Xue Biotechnology, Nanjing, China). Slices were then incubated overnight at 4 ℃ with the following primary antibodies: polyclonal antibody anti-CD31 (1:400, Abcam, Cambridge, MA, USA), monoclonal antibody (mAb) anti-glycoprotein Ibalpha (GPIbα, 1:400, Abcam, USA), and mAb anti-fibrin (1:400, Abcam, USA) and washed with PBS on the next day. Subsequently, the slices were incubated with secondary antibody and nuclear stain 4’,6-diamidino-2-phenylindole (DAPI) for 2 hours at 37 ℃, and then washed and sealed with mounting medium (Beijing Sunshine Biotechnology Co. Ltd., Beijing, China). A Nikon Eclipse 50i microscope (Nikon, Tokyo, Japan) was used to analyze all IHC staining.
ELISA
After 48 hours of reperfusion, cortical tissues (100 mg) in the penumbra were collected and homogenized with cold PBS in a ratio of 1:9 below 4 ℃. Then, samples were centrifuged at 430 g for 10 minutes and the supernatant was collected for ELISA. The concentrations of thrombin-antithrombin III complex (TAT, CSB-E08432r, Cusabio, Houston, TX, USA), IL-18 and IL-1β (Yi Fei Xue Biotechnology, China) in the samples were determined according to the manufacturer’s instructions. The total protein level of IL-18 and IL-1β in each sample was normalized to tissue protein (18).
OGD insult and α-PDPN treatment
The BV2 cells (Procell Life Science and Technology, Co. Ltd., Wuhan, China) were grown in Dulbecco’s modified Eagle’s medium (DMEM) containing 10% fetal bovine serum, 1% streptomycin, and penicillin in an incubator with 5% CO2 at 37 ℃. To evaluate the effects of α-PDPN on BV-2 cells, cells were pre-treated with α-PDPN 6 hours before and during OGD-R, which is an accepted in vitro I/R model of cells (19). According to the literature, 10 µg/mL α-PDPN was applied in this study (12). Briefly, cells were cultured in a serum- and glucose-free medium in a hypoxia chamber (H35; Don Whitley Scientific Ltd., Shipley, UK) containing 95% N2 and 5% CO2 at 37 ℃ for 6 hours. Then, cells were cultured in complete DMEM medium in an incubator with 5% CO2, 95% air at 37 ℃. Cells in the control group were pre-treated with PBS and exposed to OGD/R.
Culture of endothelial cells with microglia culture medium (MCM)
Culture of endothelial cells with MCM may help better assess the impact of microglia on endothelial cells (20). Briefly, BV2 cells were cultured in complete DMEM (5×105 cells per well) and treated with α-PDPN (10 µg/mL) for 6 hours, then subjected to 6 hours of OGD. Next, MCM was collected 24 hours after OGD insult. The concentrations of IL-18 and IL-1β in MCM were assessed using commercial ELISA kits (Yi Fei Xue Biotechnology, China), according to the manufacturer’s instructions. Finally, the MCM was mixed with DMEM (1:1 ratio), and then the brain endothelial cells bEnd.3 (Procell Life Science & Technology Co. Ltd., China) were treated with this mixed medium for 6, 12, and 24 hours.
Analysis of cell viability
Viability of endothelial cells treated with MCM was assessed using a Cell Counting Kit-8 (CCK-8; Dojindo Laboratories, Kumamoto, Japan) according to the manufacturer’s manual. Briefly, 50 µL of CCK-8 solution was added to 500 µL of medium solution in culture well and incubated for 4 hours at 37 ℃. The absorbance at 450 nm was determined with a microplate reader (Thermo Fisher Scientific, Waltham, MA, USA). All experiments were performed in triplicate.
RNA-sequencing and bioinformatics analysis
The effects of α-PDPN on BV-2 cells mRNA expression were assessed using a gene sequence analysis. Briefly, BV2 cells (5×104 cells/mL) were pre-treated with α-PDPN (10 µg/mL) 6 hours before and during OGD-R in DMEM complete media (19). The differentially expressed genes (DEGs) were identified by RNA-sequencing, which has been reported in our previous study (21). The protein-protein interaction (PPI) network of the DEGs was predicted by using Search Tool for the Retrieval of Interacting Genes (STRING; http://string-db.org; version 10.0), and Cytoscape (version 3.6.1; http://www.cytoscape.org). Furthermore, the top 10 hub genes with high degree of connectivity were screened by using the cytoHubba plugin. Finally, the molecular complex detection (MCODE) plugin was used to screen the most significant module in the PPI network.
Immunoblot analysis
The samples were lysed by radioimmunoprecipitation assay (RIPA) lysis buffer (Thermo Fisher Scientific, Toronto, Canada). After centrifugation, the supernatant was collected for western blot analysis. The protein (30 µg) was electrophoresed (10–12% gel) and transferred to a polyvinylidene fluoride membrane (Merck Millipore, Billerica, MA, USA). The blots were then blocked with 5% milk for 4 hours and treated overnight at 4 ℃ with primary antibodies against cleaved caspase-1 [1:1,000, Cell Signaling Technology (CST), Danvers, MA, USA], GSDMD-NT (1:1,000, CST, USA), glyceraldehyde-3-phosphate dehydrogenase (GAPDH; 1:5,000, Yi Fei Xue Biotechnology, China), zonula occludens-1 (ZO-1; 1:1,000, Abcam, USA), occludin (1:1,000, Abcam, USA), intercellular cell adhesion molecule-1 (ICAM-1, 1:1,000, Abcam, USA), and β-actin (1:5,000, Yi Fei Xue Biotechnology, China). Thereafter, the membranes were incubated with secondary antibodies for 1.5 hours. Finally, the immunoreactive bands were visualized and analyzed with the Image Lab™ software (Bio-Rad, Hercules, CA, USA).
Statistical analysis
All results were presented as mean ± standard error of the mean (SEM). GraphPad Prism 7 software was used for statistical analysis (GraphPad Software Inc., La Jolla, CA, USA). Unless otherwise indicated, statistical analysis was conducted by one-way analysis of variance (ANOVA) followed by the Bonferroni post-hoc test. The P values <0.05 were considered indicative of statistical significance.
Results
PDPN neutralization improved stroke outcome
MCAO-insulted mice were administered intracerebroventricular injection of 29 µg α-PDPN at 1 and 24 h after reperfusion (Figure 1A). To determine the therapeutic effect of α-PDPN on ischemic stroke, we assessed the infarct volume at 48 hours after MCAO. Mice treated with α-PDPN displayed significantly reduced infarct volume compared with MCAO mice (P<0.05, Figure 1B,1C). Importantly, the smaller infarct volumes were accompanied by lesser neurological deficit. Mice treated with α-PDPN showed significantly better neurological function (vs. MCAO group, P<0.05, Figure 1D), as well as lesser neuronal degeneration (P<0.05, Figure 1E,1F) at day 2 after MCAO. These findings indicated that α-PDPN decreased infarct volume and ameliorated post-I/R neurologic deficit in mice.
PDPN neutralization alleviated microvascular thrombosis
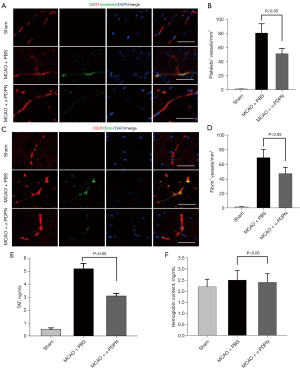
Next, we investigated the deposition of fibrin and platelets in the microvasculature of the peri-infarct cortex. Double immunofluorescence staining was performed 48 hours after MCAO. The results revealed that MCAO induced extensive accumulation of both platelets (Figure 2A,2B) and fibrin/fibrinogen (Figure 2C,2D) in brain micro-vessels. Importantly, α-PDPN treatment significantly attenuated MCAO-induced deposition of fibrin and platelets (P<0.05, Figure 2A-2D).
The concentration of intracerebral thrombin-antithrombin III complex (TAT) is a marker of thrombin generation. Compared with MCAO controls, mice pretreated with α-PDPN had significantly lower TAT levels after stroke, indicating reduced thrombin generation (P<0.05, Figure 2E). Moreover, intracerebral bleeding is a fatal side-effect of anticoagulant treatment. Results of hemoglobin content showed that α-PDPN treatment did not significantly enhance the hemoglobin content in brain tissues compared with the MCAO mice (P<0.05, Figure 2F). These findings suggested that α-PDPN treatment alleviated microvascular thrombosis and did not increase the risk of intracerebral bleeding.
PDPN neutralization inhibited caspase-1 in microglia after OGD/R
Research has confirmed that caspase-1 pathway participates in I/R injury-induced brain injury (22). In line with these findings, MCAO induced an increase in the protein expressions of cleaved caspase-1, GSDMD-N, IL-18, and IL-1β in the peri-infarct cortex. However, α-PDPN treatment inhibited MCAO-induced cleaved caspase-1, GSDMD-N, IL-18, and IL-1β protein expressions (P<0.05, Figure 3A-3E).
Next, BV2 cells were pre-treated with α-PDPN and then subjected to OGD/R insult. The results of western blot showed that OGD/R increased the protein expressions of GSDMD-N, and cleaved caspase-1 compared with the control group, whereas α-PDPN treatment decreased the protein expressions of GSDMD-N and cleaved caspase-1 (P<0.05, Figure 3F-3H). In addition, the results of ELISA showed that α-PDPN treatment decreased OGD/R-induced IL-18 and IL-1β in the supernatant (P<0.05, Figure 3I,3J). Collectively, these results indicated that α-PDPN treatment inhibited I/R-induced caspase-1 pathway in microglia.
PDPN neutralization downregulated MCM-induced injury of endothelial cells
We then investigated the indirect effects of α-PDPN-treated microglia on endothelial cells. Microglia was treated with α-PDPN, followed by OGD/R. Then, the MCM was used to culture endothelial cells (Figure 4A). The cell viability results showed that MCM containing α-PDPN significantly attenuated MCM-induced endothelial cell damage (P<0.05, Figure 4B). Moreover, the results of western blot analysis showed that compared with the MCM group without α-PDPN, MCM containing α-PDPN significantly increased the expressions of occludin and ZO-1, but decreased the expression of ICAM-1 in bEnd.3 cells (P<0.05, Figure 4C-4F). Consistent with these findings, the immunofluorescence staining results showed that MCM containing α-PDPN reduced the expression of vWF in bEnd.3 cells compared with the MCM group without α-PDPN (Figure 4G). These findings indicated a protective effect of α-PDPN on endothelial cells which was mediated through inhibiting microglial activation.
PDPN neutralization down-regulated interferon signaling pathways in microglia
We performed RNA sequencing analysis to clarify the molecular mechanism underlying the inhibitory effect of α-PDPN on OGD/R-induced microglia. Compared with only OGD/R exposure, a total of 340 messenger RNA s (mRNAs) were up-regulated and 338 mRNAs were down-regulated in the α-PDPN treatment group [fold change (FC) ≥2, P<0.05, Figure 5A]. Furthermore, the PPI of all 678 DEGs was constructed using the STRING and Cytoscape databases (Figure 5B). After that, 10 top hub genes were identified by cytoHubba analysis, including interferon (IFN)-stimulated gene 15 (ISG15), IFN regulatory factor 7 (Irf7), C-C motif chemokine ligand 2 (CCL2), oligoadenylate synthetase-like 2 (Oasl2), IFN-induced protein 44 (Ifi44), IFN-induced proteins with tetratricopeptide repeats 1 (Ifit1), Ifit3, Myxovirus resistance 1 (MX1), and CCL5 (Figure 5C). Finally, MCODE plug-ins were applied to find clusters in the PPI network and MCODE 1 got the highest score (20 gene nodes and 134 edges), which was involved in cell response to interferon [Gene Ontology (GO), version 6.8; https://david.ncifcrf.gov, Figure 5D]. Previous research has shown that the IFN signaling pathways could activate the proinflammatory caspase-1 pathway (23). Collectively, these results indicated that α-PDPN treatment inhibited I/R-induced inflammatory response in microglia at least in part through the IFN/caspase-1/GSDMD signaling pathway.
Discussion
The present study demonstrated a protective effect of α-PDPN in the setting of ischemic stroke mediated via inhibition of inflammation and microvascular thrombosis in brain. Importantly, the protective effects were not accompanied by complications of intracerebral hemorrhage. Of note, the suppression of thrombosis and inflammation may be due to reduced microglia-mediated inflammatory response through the IFN/caspase-1/GSDMD signaling pathway.
Previous research has demonstrated that PDPN expression could be induced by trauma-related stimuli, and knockdown of PDPN could decrease microglia-mediated inflammation (24). Our data were consistent with a previous study in which blockade of PDPN was shown to ameliorate cerebral infarct volume and improve the neurological outcomes in experimental stroke (14). Furthermore, we found that α-PDPN treatment significantly alleviated thrombus formation in the cerebral microvasculature in MCAO mice. In a study by Furukoji et al., overexpression of PDPN in endothelial cells was found to enhance erosive injury and thrombus formation in rat carotid arteries, and inhibitors of PDPN decreased platelet aggregation via podoplanin-CLEL-2 interaction (25).
Several studies have shown that the caspase-1/GSDMD pathway contributes to neurological function impairment and vascular endothelial cell injury in ischemic stroke (22,26). In an experimental study by Wang et al., I/R damage was shown to induce cell pyroptosis mainly in microglia, while GSDMD deficiency effectively inhibited pyroptosis of microglia (5). Furthermore, inhibition of caspase-1-mediated pyroptosis resulted in suppressed levels of IL-18 and IL-1β, and subsequent alleviation of blood-brain barrier disruption and brain injury (22). In the present study, α-PDPN treatment significantly alleviated the levels of caspase-1 and GSDMD in microglia-induced by I/R injury.
In the central nervous system, interactions between endothelial cells and microglia critically influence the neuroinflammatory responses to I/R insult (27). Microglia cultures are powerful tools for studying specific molecular pathways related to neuroinflammation in vitro (27). Furthermore, expressions of ICAM-1 and vWF on endothelial cells exhibit a significant correlation with the degree of thrombus formation, which can lead to the degradation of endothelial tight junction complexes, such as ZO-1 and occludin (28). In this study, we found that the MCM containing α-PDPN alleviated OGD/R-induced endothelial cell dysfunction, as evidenced by increased cell viability, increased expressions of ZO-1 and occludin protein, and decreased expressions of ICAM-1 and vWF.
It was widely known that type I IFN could contribute to caspase-1 activation and enhanced inflammasome activity through several different mechanisms (29,30). After the onset of ischemic stroke, cytosolic double-stranded DNA (dsDNA) is released by dying or damaged cells (31). Pattern recognition receptors (PRRs) can sense cytosolic DNA and trigger the activation of inflammasome and caspase-1 (32). Furthermore, IFI204 or its human homolog IFI16 can recognize dsDNA, triggers the production of type I, III interferons, and subsequently control the transcriptional induction of pyroptosis-related proteins, including activate pro-caspase 1, IL-18, and IL-1β (33,34). In our previous study, we found that α-PDPN treatment down-regulated IRF7, IFI204, ISG20, and ISG15 expression in BV2 cells induced by OGD/R (21). Consistent with this result, inhibition of dsDNA-sensing cyclic GMP-AMP (cGAMP) synthase (cGAS) can attenuate brain inflammatory burden and ameliorates neurological deficits after ischemic stroke (31).
Several limitations of this study should be considered while interpreting the results. First, although our findings suggested that microglia may be main targets of α-PDPN treatment, we could not exclude the potential effect of α-PDPN on Th17 cells, astrocytes, and macrophages. Second, we did not investigate the mechanisms by which α-PDPN directly inhibited the transcription of the IFN/caspase-1 signaling pathway. Third, we did not monitor the effect of α-PDPN on the activation and aggregation of platelets.
In summary, our data show that blockade of PDPN ameliorates stroke outcomes by both anti-thrombotic and anti-inflammatory mechanisms. In the setting of ischemic stroke, α-PDPN inhibits microglia-mediated inflammatory at least partially through the caspase-1 signaling pathway and subsequently reduces endothelial cell injury. These results provide a novel understanding of the therapeutic effect of α-PDPN in ischemic stroke and form a basis for extending its use in clinical trials.
Acknowledgments
Funding: This work was supported by the National Natural Science Foundation of China (No. 81873431), The Jiangsu Provincial Key Medical Center (No. YXZXA2016002) and the Priority Academic Program Development of Jiangsu Higher Education Institutions (PAPD).
Footnote
Reporting Checklist: The authors have completed the ARRIVE reporting checklist. Available at https://atm.amegroups.com/article/view/10.21037/atm-22-3970/rc
Data Sharing Statement: Available at https://atm.amegroups.com/article/view/10.21037/atm-22-3970/dss
Conflicts of Interest: All authors have completed the ICMJE uniform disclosure form (available at https://atm.amegroups.com/article/view/10.21037/atm-22-3970/coif). The authors have no conflicts of interest to declare.
Ethical Statement: The authors are accountable for all aspects of the work in ensuring that questions related to the accuracy or integrity of any part of the work are appropriately investigated and resolved. All animal experiments were approved by the Nantong University Animal Experimentation Committee (No. S202010010-092) and complied with the National Institutes of Health Guide for the Care and Use of Laboratory Animals.
Open Access Statement: This is an Open Access article distributed in accordance with the Creative Commons Attribution-NonCommercial-NoDerivs 4.0 International License (CC BY-NC-ND 4.0), which permits the non-commercial replication and distribution of the article with the strict proviso that no changes or edits are made and the original work is properly cited (including links to both the formal publication through the relevant DOI and the license). See: https://creativecommons.org/licenses/by-nc-nd/4.0/.
References
- Bladowski M, Gawrys J, Gajecki D, et al. Role of the Platelets and Nitric Oxide Biotransformation in Ischemic Stroke: A Translative Review from Bench to Bedside. Oxid Med Cell Longev 2020;2020:2979260. [Crossref] [PubMed]
- Liao Y, Cheng J, Kong X, et al. HDAC3 inhibition ameliorates ischemia/reperfusion-induced brain injury by regulating the microglial cGAS-STING pathway. Theranostics 2020;10:9644-62. [Crossref] [PubMed]
- Dhanesha N, Patel RB, Doddapattar P, et al. PKM2 promotes neutrophil activation and cerebral thromboinflammation: therapeutic implications for ischemic stroke. Blood 2022;139:1234-45. [Crossref] [PubMed]
- Xie W, Zhu T, Dong X, et al. HMGB1-triggered inflammation inhibition of notoginseng leaf triterpenes against cerebral ischemia and reperfusion injury via MAPK and NF-κB signaling pathways. Biomolecules 2019;9:512. [Crossref]
- Wang K, Sun Z, Ru J, et al. Ablation of GSDMD Improves Outcome of Ischemic Stroke Through Blocking Canonical and Non-canonical Inflammasomes Dependent Pyroptosis in Microglia. Front Neurol 2020;11:577927. [Crossref] [PubMed]
- Sun R, Peng M, Xu P, et al. Low-density lipoprotein receptor (LDLR) regulates NLRP3-mediated neuronal pyroptosis following cerebral ischemia/reperfusion injury. J Neuroinflammation 2020;17:330. [Crossref] [PubMed]
- Denorme F, Vanhoorelbeke K, De Meyer SF. von Willebrand Factor and Platelet Glycoprotein Ib: A Thromboinflammatory Axis in Stroke. Front Immunol 2019;10:2884. [Crossref] [PubMed]
- Stegner D, Klaus V, Nieswandt B. Platelets as Modulators of Cerebral Ischemia/Reperfusion Injury. Front Immunol 2019;10:2505. [Crossref] [PubMed]
- Rayes J, Lax S, Wichaiyo S, et al. The podoplanin-CLEC-2 axis inhibits inflammation in sepsis. Nat Commun 2017;8:2239. [Crossref] [PubMed]
- Kato Y, Kaneko MK, Kunita A, et al. Molecular analysis of the pathophysiological binding of the platelet aggregation-inducing factor podoplanin to the C-type lectin-like receptor CLEC-2. Cancer Sci 2008;99:54-61. [PubMed]
- Payne H, Ponomaryov T, Watson SP, et al. Mice with a deficiency in CLEC-2 are protected against deep vein thrombosis Blood 2017;129:2013-20. [Crossref] [PubMed]
- Lax S, Rayes J, Thickett DR, et al. Effect of anti-podoplanin antibody administration during lipopolysaccharide-induced lung injury in mice. BMJ Open Respir Res 2017;4:e000257. [Crossref] [PubMed]
- Cimini M, Garikipati VNS, de Lucia C, et al. Podoplanin neutralization improves cardiac remodeling and function after acute myocardial infarction. JCI Insight 2019;5:126967. [Crossref] [PubMed]
- Meng D, Ma X, Li H, et al. A Role of the Podoplanin-CLEC-2 Axis in Promoting Inflammatory Response After Ischemic Stroke in Mice. Neurotox Res 2021;39:477-88. [Crossref] [PubMed]
- Wu XL, Lu SS, Liu MR, et al. Melatonin receptor agonist ramelteon attenuates mouse acute and chronic ischemic brain injury. Acta Pharmacol Sin 2020;41:1016-24. [Crossref] [PubMed]
- Zhao L, Liu H, Yue L, et al. Melatonin Attenuates Early Brain Injury via the Melatonin Receptor/Sirt1/NF-κB Signaling Pathway Following Subarachnoid Hemorrhage in Mice. Mol Neurobiol 2017;54:1612-21. [Crossref] [PubMed]
- Schmued LC, Stowers CC, Scallet AC, et al. Fluoro-Jade C results in ultra high resolution and contrast labeling of degenerating neurons. Brain Res 2005;1035:24-31. [Crossref] [PubMed]
- Cheng F, Ma C, Wang X, et al. Effect of traditional Chinese medicine formula Sinisan on chronic restraint stress-induced nonalcoholic fatty liver disease: a rat study. BMC Complement Altern Med 2017;17:203. [Crossref] [PubMed]
- Wang G, Wang T, Zhang Y, et al. Schizandrin Protects against OGD/R-Induced Neuronal Injury by Suppressing Autophagy: Involvement of the AMPK/mTOR Pathway. Molecules 2019;24:3624. [Crossref] [PubMed]
- Zhou G, Hamik A, Nayak L, et al. Endothelial Kruppel-like factor 4 protects against atherothrombosis in mice. J Clin Invest 2012;122:4727-31. [Crossref] [PubMed]
- Qian S, Qian L, Yang Y, et al. Transcriptome sequencing analysis revealed the molecular mechanism of podoplanin neutralization inhibiting ischemia/reperfusion-induced microglial activation. Ann Transl Med 2022;10:638. [Crossref] [PubMed]
- Li Q, Dai Z, Cao Y, Wang L. Caspase-1 inhibition mediates neuroprotection in experimental stroke by polarizing M2 microglia/macrophage and suppressing NF-κB activation. Biochem Biophys Res Commun 2019;513:479-85. [Crossref] [PubMed]
- Hong SM, Lee J, Jang SG, et al. Type I Interferon Increases Inflammasomes Associated Pyroptosis in the Salivary Glands of Patients with Primary Sjögren's Syndrome. Immune Netw 2020;20:e39. [Crossref] [PubMed]
- Fei M, Wang H, Zhou M, et al. Podoplanin influences the inflammatory phenotypes and mobility of microglia in traumatic brain injury. Biochem Biophys Res Commun. 2020;523:361-7. [Crossref] [PubMed]
- Furukoji E, Yamashita A, Nakamura K, et al. Podoplanin expression on endothelial cells promotes superficial erosive injury and thrombus formation in rat carotid artery: Implications for plaque erosion. Thromb Res 2019;183:76-9. [Crossref] [PubMed]
- Zhang D, Qian J, Zhang P, et al. Gasdermin D serves as a key executioner of pyroptosis in experimental cerebral ischemia and reperfusion model both in vivo and in vitro. J Neurosci Res 2019;97:645-60. [Crossref] [PubMed]
- Goshi N, Morgan RK, Lein PJ, et al. A primary neural cell culture model to study neuron, astrocyte, and microglia interactions in neuroinflammation. J Neuroinflammation 2020;17:155. [Crossref] [PubMed]
- Weber V, Bork K, Horstkorte R, et al. Analyzing the Permeability of the Blood-Brain Barrier by Microbial Traversal through Microvascular Endothelial Cells. J Vis Exp 2020; [Crossref] [PubMed]
- Liu J, Berthier CC, Kahlenberg JM. Enhanced Inflammasome Activity in Systemic Lupus Erythematosus Is Mediated via Type I Interferon-Induced Up-Regulation of Interferon Regulatory Factor 1. Arthritis Rheumatol 2017;69:1840-9. [Crossref] [PubMed]
- Li Y, Guo X, Hu C, et al. Type I IFN operates pyroptosis and necroptosis during multidrug-resistant A. baumannii infection. Cell Death Differ 2018;25:1304-18. [Crossref] [PubMed]
- Li Q, Cao Y, Dang C, et al. Inhibition of double-strand DNA-sensing cGAS ameliorates brain injury after ischemic stroke. EMBO Mol Med 2020;12:e11002. [Crossref] [PubMed]
- Jones JW, Kayagaki N, Broz P, et al. Absent in melanoma 2 is required for innate immune recognition of Francisella tularensis. Proc Natl Acad Sci U S A 2010;107:9771-6. [Crossref] [PubMed]
- Xue M, Li D, Wang Z, et al. IFI16 contributes to the pathogenesis of abdominal aortic aneurysm by regulating the caspase-1/IL-1β/MCPIP1 pathway. Life Sci 2021;265:118752. [Crossref] [PubMed]
- Mishra S, Raj AS, Kumar A, et al. Innate immune sensing of influenza A viral RNA through IFI16 promotes pyroptotic cell death. iScience 2022;25:103714. [Crossref] [PubMed]
(English Language Editor: J. Jones)

