Molecular imbalance mechanism of skin and blood leucocytes in severe burn patients at different burn times
Introduction
Severe burn is a serious injury with global impact, causing an estimated 300,000 deaths per year (1,2). The incidence and mortality of severe burns are very high, often involving sepsis, multiple organ dysfunction syndrome (MODS), systemic inflammatory response syndrome (SIRS), and forming a complex metabolic interaction network (3-5). In recent decades, the clinical and therapeutic progress of burn care, such as early resection and transplantation, adequate nutrition, and critical care, has been greatly improved, enabling patients to survive severe burns that had previously been fatal (6,7). Despite these improvements, burn rehabilitation remains a significant challenge. In order to improve the effect of prevention and treatment, it is necessary to understand the epidemiology, etiology, and prognosis of burn patients.
There are various molecular disorders involved in severe burns. The maintenance of burn wounds is attributed to a long-term inflammatory response, including complement activation, cytokine production, delayed apoptosis of inflammatory cells, and production of reactive oxygen species (8-10). In 2013, Tan et al. reported that the autophagy rate of hair follicle epithelial cells in 2–24 hours after burn was higher than that of apoptosis (11). The mortality of severe burns is mainly due to complications such as organ failure, pneumonia, and infection of other organs, which is associated with persistent immune dysfunction caused by severe burns (12). The underlying drivers of this immune dysfunction remain elusive, and no prognostic markers for high-risk patients have been identified. Oxidative stress during severe burn injury enhances apoptosis and promotes barrier dysfunction (13). The dynamic changes of helper T lymphocyte 17 (Th17) and regulatory T lymphocytes (Tregs) in the peripheral blood of patients with large area burns in the early stage participate in the regulation of immune function (14). These changes in different tissues of severe burns are related to serious health problems.
For the treatment of severe burns, the focus is to prevent and control burn complications and promote healing. Drug therapy also has specificity according to different treatment objectives (15). At present, the pathogenesis in wounds and blood of burn is not clear, so few clinical treatments are available to directly solve the problem of secondary injury caused by burn. Therefore, the purpose of this study was to further elucidate the mechanism behind the pathological changes of blood and skin in different burn times. We present the following article in accordance with the STREGA reporting checklist (available at https://atm.amegroups.com/article/view/10.21037/atm-22-3918/rc).
Methods
Data sources and identification of differentially expressed genes
We obtained 2 sets of severe burn data from the National Biotechnology Information Center (NCBI) Gene Expression Omnibus (GEO) database (http://www.ncbi.nlm.nih.gov/geo/). The GSE19743 dataset contains 57 early, 57 mid, and 63 control whole blood samples. The GSE8056 dataset contains 3 skin samples of 0–3 days, 3 samples of 4–7 days, 3 samples of longer than 7 days, and 3 control samples. Principal component analysis (PCA) was conducted for GSE19743 and GSE8056. After background correction and quartile data normalization, the difference between disease samples and control samples was analyzed. The differential expression analysis of gene expression profile data was realized by the “limma” package in R language (The R Foundation for Statistical Computing, Vienna, Austria) to identify differentially expressed genes (DEGs). The threshold value was set at P<0.05. The study was conducted in accordance with the Declaration of Helsinki (as revised in 2013).
Protein-protein interaction network
On the basis of implementing the Search Tool for The Retrieval of Interaction Genes/Proteins (STRING), the protein-protein interaction (PPI) network of common DEGs was constructed, and its confidence score was more than 500. Module analysis of the PPI network was performed with the parameters of degree cutoff =2, node score cutoff =0.2, K-core =5, MAX depth =100 using MCODE, a Cytoscape (https://cytoscape.org/) plugin. Then, the hub genes were identified with the Betweenness algorithm of cytoHubba, a Cytoscape plugin.
Weighted gene correlation network analysis
Weighted gene correlation network analysis (WGCNA) was performed to build co-expression network of common DEG susing the R package “WGCNA”. The soft-thresholding powers was selected to convert the gene expression matrices to adjacency matrices. The expression data were clustered using topological overlap measure (TOM) and modules were identified.
Enrichment analysis of Kyoto Encyclopedia of Genes and Genomes
The “Clusterprofiler” package of R language was used for enrichment analysis of the Kyoto Encyclopedia of Genes and Genomes (KEGG) pathway. “Clusterprofiler” is a software package of Bioconductor, which can perform statistical analysis and visualization of functional clustering on gene sets or gene clusters. A P value less than 0.05 was considered statistically significant.
Survival and receiver operating characteristic curve analysis
We used the R packages “survival” and “survminer” to calculate the impact of the hub genes on survival. The P value was set at less than 0.05. The area under the curve (AUC) of the hub genes that significantly affected survival was calculated using the R package “pROC”. Taking sensitivity as the ordinate and specificity as the abscissa, a receiver operating characteristic (ROC) curve was established. A single factor Cox model was used to determine whether the hub genes and clinical variables were related to the course of burns.
Crosstalk
The STRING database was used as the background set to analyze the gene cross talk. First, the PPI network was set randomly at 1,000 times the size of the network and the degree of each node was unchanged, and a total of 1,000 random networks were obtained. Then, according to the interaction between random network computing modules, the interaction was called crosstalk. When the P value was ≤0.05, a significant cross talk relationship between the genes was identified.
Regulator prediction
Transcription factors (TF) can be used as a key driver of gene regulation. The transcription factors with the highest correlation coefficient with the hub genes were selected as regulators.
Statistical analysis
All analyses in this study were performed using the Bioinforcloud platform (http://www.bioinforcloud.org.cn).
Results
Abnormal expression of genes after severe burns
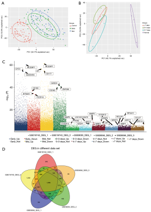
To identify the mechanism of maladjustment in severe burns, we analyzed the relevant data. First, we performed PCA on 2 sets of data samples of blood and skin after burn injury. The distance between the samples of blood (Figure 1A) or skin (Figure 1B) with different burn times was relatively close, but there were also differences. There was no intersection between healthy control samples and disease samples. Compared with the healthy controls, in the blood samples, 16,118 DEGs were identified in the early burn time and 16,758 DEGS were identified in the middle burn time (Figure 1C). In the skin samples, 4,771 DEGs were identified in the early burn time, 4,442 DEGs were identified in the middle burn time, and 4,253 DEGs were identified in the late burn time (Figure 1C). We believe that these DEGs are dysfunctional after severe burn injury. As expected, the maladjustment genes of the blood and skin at different burn times was significantly different (Figure 1D); however, 1,839 dysfunctional genes were present in all groups at the same time (https://cdn.amegroups.cn/static/public/atm-22-3918-1.xlsx). These results indicate that there are similarities and differences in the pathological mechanism of different tissues and time after severe burns.
Common maladjustment genes of blood leukocytes and skin in different burn times
To further explore the same maladjustment in different burn times and tissues, a PPI network was constructed for the obtained 1,839 DEGs. A total of 340 genes were screened through the MCODE plug-in and clustered into 12 modules (Figure 2A). It was found that module genes were significantly involved in 6,230 biological functions and signal pathways (https://cdn.amegroups.cn/static/public/atm-22-3918-2.xlsx) including regulation of the inflammatory response and the MAPK signaling pathway (Figure 2B). The results showed that the 340 genes formed a high interaction network, and contained 12 subnetworks. In addition, we observed the expression of module genes in blood (Figure 2C) and skin (Figure 2D). The expression of these genes prominently changed in the blood or skin of the surviving patients in the middle stage. Surprisingly, we found that the expression patterns of blood or skin module genes were similar at different times (Figure 2E). To further explore the molecular mechanism of modular dysregulation genes involved in burn injury, we conducted enrichment analysis. These results indicated that there was the same disorder pattern of factors in blood and skin at different times of burn and that it was significantly related to immune response.
Identification of key dysfunctional genes
Through the Betweenness algorithm of cytoHubba, 10 hub genes of the PPI network were obtained (Table 1). We believe that these genes play a key role in severe burns. Subsequently, we observed that the expression trend of hub genes was similar at different times (Figure 3A). Importantly, we identified the impact of hub genes on the survival of severely burned patients. The genes BIRC5, NCAM1, PCNA, TOP2A, and VEGFA were significantly correlated with the survival of burn patients (Figure 3B). Single factor regression analysis showed that these genes, age, inhalation injury, gender, and other clinical items were all risk factors of severe burn death (Figure 3C). The ROC curve further showed that these hub genes have the ability to assess the course of burn (Figure 3D). In addition, we found transcription factors that had a significant correlation with the hub genes in the blood or skin (Figure 3E). These transcription factors may play an important role in the process of burns. These results suggest that the key dysfunctional genes may affect the course of burns.
Table 1
| Rank | Name | Score |
|---|---|---|
| 1 | GAPDH | 10837.08 |
| 2 | TOP2A | 10694.15 |
| 3 | IL6 | 8882.286 |
| 4 | VEGFA | 6567.949 |
| 5 | BIRC5 | 6133.258 |
| 6 | KIT | 5988.776 |
| 7 | PTGS2 | 5566.674 |
| 8 | PCNA | 4648.976 |
| 9 | NCAM1 | 4040.415 |
| 10 | ANO1 | 3984 |
PPI, protein-protein interaction.
We then constructed coexpression network for common DEGs, and identified 5 modules (Figure 4A,4B). Importantly, these genes were also present in the co expression network. BIRC5, PCNA, TOP2A, and VEGFA were in yellow module, NCAM1 was in brown module.
Specific molecular mechanism of white blood cells or skin in different burn times
Although it is believed that there will be unique physiological characteristics in the blood and skin at different times after severe burns, its molecular mechanism is still unclear. Therefore, to elucidate the potential DEG effects of different burn time characteristics, we evaluated the specific DEGs in different burn times and tissues. Crosstalk analysis showed that all groups had crosstalk effects (Figure 5A). Among them, the crosstalk between genes in the early and middle stages of the blood was the strongest. In addition, we found that these genes are involved in 3,199 biological functions and signal pathways through the enrichment analysis of DEG processes in the crosstalk network. Among them, most of the genes in the early stage of burn in blood participate in the PI3K-Akt signaling pathway, and most of the genes in the middle stage participate in the most gene number signal pathway is herpes simplex virus 1 infection. The genes in the early stage of burn skin participate in the patching Escherichia coli infection, the genes in the middle stage participate in the NOD-like receptor signaling pathway, and the genes in the late stage participate in the necroptosis (Figure 5B). The results of enrichment analysis showed that the hub genes were significantly involved in cell cycle, human papillomavirus infection, and the PI3K-Akt signaling pathway (Figure 5C). These results suggest that the gene crosstalk in the blood of burn patients is stronger. In addition, the immune function of severely burned patients increases in the early stage and decreases in the middle or late stage.
Discussion
In general, the incidence and hospitalization rate of burns have decreased in recent years. However, there has been a slight increase in the severity of burns and no significant decrease in mortality (16-18). In this paper, the gene expression of blood and skin in different burn times was used to explore the common and specific changes in different tissues and different burn times. We found common key dysfunctional genes and their specific signaling pathways in the blood and skin at different burn times, which play a very important role in the process of severe burns.
Previous studies have shown that the difference between salvable and non-salvable tissues is an important breakthrough in burn research (19). Thus, the pathogenesis of burn deterioration can be better understood at the level of the blood and skin. In this study, we found that severe burns caused significant changes in gene expression, both in the skin and in the blood. Compared with the early stage of burn, the DEGs in the skin or blood increased significantly in the middle stage. It is worth noting that we detected different expression of the same gene in the blood and skin at different burn times. In the process of severe burn, there are a series of immune reactions such as inflammation (20). This shows that the same reaction mechanism is present in different burn times. Enrichment analysis showed that most of these genes were involved in the immune inflammatory response. In accordance with our results, large area burns produce an obvious pathophysiologic inflammatory response and release a large number of proinflammatory mediators (21), including the influx of dendritic cells and macrophages, and M1 macrophages (22,23). In addition, the MAPK signaling pathway also plays an important role in the process of burn injury (24,25). These inflammatory mediators and signaling pathways can also be targets for burn treatment (26). Burn injury causes changes in the transcriptome of 80% of leukocytes, which stimulates innate genes (pro - and anti-inflammatory cytokines) and inhibits adaptive immune responses (27). Neutrophil dysfunction, release from immature granulocytes, and potentially elevated levels of granulocyte macrophage colony-stimulating factor, interleukin 10 (IL-10), and other cytokines have also been observed (28).
Importantly, through PPI network analysis, we identified 10 key dysfunctional genes. Among them, the expression of anti-apoptotic protein BIRC5 and its upstream regulator OX 40, which has an effect on the prognosis of severe burn, are up-regulated in CD4+ T cells, and participate in maintaining its activity, thus participating in the regulation of immune-related diseases (29). The neural cell adhesion molecule 2 (NCAM 2) can bind to and activate the fibroblast growth factor receptor (30). The contact between fibroblasts and macrophages plays an important role in maintaining skin tissue structure and the wound healing process (31). Proliferating cell nuclear antigen (PCNA) decreased significantly in muscle tissue, indicating that severe burns can increase cell death and proliferation (32). Our results showed that the expression of PCNA in blood increased, but in skin decreased. Different from our results, another study reported increased expression of VEGF in the alkali burn-induced corneal angiogenesis mouse model (33). The decrease of VEGFA expression would induce the inhibition of angiogenesis (34). In addition, similar to our results, older age, larger burn area, and inhalation injury are well-known predictors of burn mortality (35-37). However, our results showed that the burn area is not significantly related to mortality, which may be because the burn area of our data samples was greater than 40%, so the results were not significant. Some researchers, including ourselves, have confirmed that key dysfunctional genes are also involved in the burn-related immune inflammatory signaling pathway.
The clinical changes in the early and later stages of burn are different, and the corresponding management methods are also different (38,39). This may be related to the different gene expression changes in different burn times. Interestingly, there is a significant crosstalk between the DEGs in blood or skin at different burn times, especially in blood. It is suggested that although genes exist in different sample types, they also affect the progression of burn. The specific genes in the blood and skin of different burn times participate in different signaling pathways. It shows that their mechanism of action is unique. After comprehensive evaluation, we found that in the early stage of burn in skin or blood, the immune function increased, and the activated immune related signal pathway increased. There were more viral or bacterial infections in the middle or later stage of burn, indicating that the immune function of the body decreased in the middle and later stage of burn injury.
The mechanisms we have studied and the target genes for each mechanism further confirm the multifactor and complex nature of burn disease progression. In the future, it is necessary to determine the weight of these factors in burn time and affected area, so as to develop the best clinical treatment.
Nevertheless, our study had some limitations. We performed analysis based on public datasets with limited knowledge of patient information. Validation of in vivo and in vitro experiments for key outcomes may be more meaningful for further validation of key results. In addition, the instructive implications of our results for clinical diagnosis and treatment will require in-depth exploration with a large sample size.
Acknowledgments
Funding: This work was funded by the Scientific Research & Technology Development Program of Liangqing District, Nanning City (No. 202010) and the Scientific Research & Technology Development Program of Hezhou City (No. Hekeji20060).
Footnote
Reporting Checklist: The authors have completed the STREGA reporting checklist. Available at https://atm.amegroups.com/article/view/10.21037/atm-22-3918/rc
Conflicts of Interest: All authors have completed the ICMJE uniform disclosure form (available at https://atm.amegroups.com/article/view/10.21037/atm-22-3918/coif). The authors have no conflicts of interest to declare.
Ethical Statement: The authors are accountable for all aspects of the work in ensuring that questions related to the accuracy or integrity of any part of the work are appropriately investigated and resolved. The study was conducted in accordance with the Declaration of Helsinki (as revised in 2013).
Open Access Statement: This is an Open Access article distributed in accordance with the Creative Commons Attribution-NonCommercial-NoDerivs 4.0 International License (CC BY-NC-ND 4.0), which permits the non-commercial replication and distribution of the article with the strict proviso that no changes or edits are made and the original work is properly cited (including links to both the formal publication through the relevant DOI and the license). See: https://creativecommons.org/licenses/by-nc-nd/4.0/.
References
- Young AW, Dewey WS, King BT. Rehabilitation of Burn Injuries: An Update. Phys Med Rehabil Clin N Am 2019;30:111-32. [Crossref] [PubMed]
- Peck MD. Epidemiology of burns throughout the world. Part I: Distribution and risk factors. Burns 2011;37:1087-100. [Crossref] [PubMed]
- Neely CJ, Maile R, Wang MJ, et al. Th17 (IFNγ- IL17+) CD4+ T cells generated after burn injury may be a novel cellular mechanism for postburn immunosuppression. J Trauma 2011;70:681-90. [Crossref] [PubMed]
- Bai XZ, He T, Gao JX, et al. Melatonin prevents acute kidney injury in severely burned rats via the activation of SIRT1. Sci Rep 2016;6:32199. [Crossref] [PubMed]
- Klein GL. Disruption of bone and skeletal muscle in severe burns. Bone Res 2015;3:15002. [Crossref] [PubMed]
- Yu G, Li Y, Ye L, et al. Exogenous peripheral blood mononuclear cells affect the healing process of deep-degree burns. Mol Med Rep 2017;16:8110-22. [Crossref] [PubMed]
- Kraft R, Herndon DN, Al-Mousawi AM, et al. Burn size and survival probability in paediatric patients in modern burn care: a prospective observational cohort study. Lancet 2012;379:1013-21. [Crossref] [PubMed]
- Nagane NS, Bhagwat VR, Subramanium M. Increased free radical activity in burns. Indian J Med Sci 2003;57:7-11. [PubMed]
- Singh V, Devgan L, Bhat S, et al. The pathogenesis of burn wound conversion. Ann Plast Surg 2007;59:109-15. [Crossref] [PubMed]
- Bucky LP, Vedder NB, Hong HZ, et al. Reduction of burn injury by inhibiting CD18-mediated leukocyte adherence in rabbits. Plast Reconstr Surg 1994;93:1473-80. [Crossref] [PubMed]
- Tan SH, Shui G, Zhou J, et al. Critical role of SCD1 in autophagy regulation via lipogenesis and lipid rafts-coupled AKT-FOXO1 signaling pathway. Autophagy 2014;10:226-42. [Crossref] [PubMed]
- Willis ML, Mahung C, Wallet SM, et al. Plasma extracellular vesicles released after severe burn injury modulate macrophage phenotype and function. J Leukoc Biol 2022;111:33-49. [Crossref] [PubMed]
- Cai W, Shen K, Ji P, et al. The Notch pathway attenuates burn-induced acute lung injury in rats by repressing reactive oxygen species. Burns Trauma 2022;10:tkac008. [Crossref] [PubMed]
- Zhang ZJ, Ding LT, Zou J, et al. Changes of helper T lymphocytes 17 and regulatory T lymphocytes in peripheral blood of patients with extensive burn at early stage in August 2nd Kunshan factory aluminum dust explosion accident and the significance. Zhonghua Shao Shang Za Zhi 2018;34:360-4. [PubMed]
- Amini-Nik S, Yousuf Y, Jeschke MG. Scar management in burn injuries using drug delivery and molecular signaling: Current treatments and future directions. Adv Drug Deliv Rev 2018;123:135-54. [Crossref] [PubMed]
- Duan WQ, Xu XW, Cen Y, et al. Epidemiologic Investigation of Burn Patients in Sichuan Province, China. Med Sci Monit 2019;25:872-9. [Crossref] [PubMed]
- Cheng W, Yan-hua R, Fang-gang N, et al. Epidemiology of 1974 burn patients at a major burn center in Beijing: a nine-year study. J Burn Care Res 2012;33:e228-33. [Crossref] [PubMed]
- Li H, Yao Z, Tan J, et al. Epidemiology and outcome analysis of 6325 burn patients: a five-year retrospective study in a major burn center in Southwest China. Sci Rep 2017;7:46066. [Crossref] [PubMed]
- Salibian AA, Rosario ATD, Severo LAM, et al. Current concepts on burn wound conversion-A review of recent advances in understanding the secondary progressions of burns. Burns 2016;42:1025-35. [Crossref] [PubMed]
- Laggner M, Lingitz MT, Copic D, et al. Severity of thermal burn injury is associated with systemic neutrophil activation. Sci Rep 2022;12:1654. [Crossref] [PubMed]
- Kim A, Lang T, Xue M, et al. The Role of Th-17 Cells and γδ T-Cells in Modulating the Systemic Inflammatory Response to Severe Burn Injury. Int J Mol Sci 2017;18:758. [Crossref] [PubMed]
- Lateef Z, Stuart G, Jones N, et al. The Cutaneous Inflammatory Response to Thermal Burn Injury in a Murine Model. Int J Mol Sci 2019;20:538. [Crossref] [PubMed]
- Liu YC, Zou XB, Chai YF, et al. Macrophage polarization in inflammatory diseases. Int J Biol Sci 2014;10:520-9. [Crossref] [PubMed]
- Sun YX, Han LN, Gao Z, et al. 200mM hypertonic saline resuscitation attenuates intestinal injury and inhibits p38 signaling in rats after severe burn trauma. Burns 2017;43:1693-701. [Crossref] [PubMed]
- Tang G, Zhang T, Wang X, et al. Analysis of differentially expressed genes in white blood cells isolated from patients with major burn injuries. Exp Ther Med 2017;14:2931-6. [Crossref] [PubMed]
- Wang P, Zhang Z, Yin B, et al. Identifying changes in immune cells and constructing prognostic models using immune-related genes in post-burn immunosuppression. PeerJ 2022;10:e12680. [Crossref] [PubMed]
- Xiao W, Mindrinos MN, Seok J, et al. A genomic storm in critically injured humans. J Exp Med 2011;208:2581-90. [Crossref] [PubMed]
- Sierawska O, Małkowska P, Taskin C, et al. Innate Immune System Response to Burn Damage-Focus on Cytokine Alteration. Int J Mol Sci 2022;23:716. [Crossref] [PubMed]
- Kuo HH, Ahmad R, Lee GQ, et al. Anti-apoptotic Protein BIRC5 Maintains Survival of HIV-1-Infected CD4+ T Cells. Immunity 2018;48:1183-1194.e5. [Crossref] [PubMed]
- Rasmussen KK, Falkesgaard MH, Winther M, et al. NCAM2 Fibronectin type-III domains form a rigid structure that binds and activates the Fibroblast Growth Factor Receptor. Sci Rep 2018;8:8957. [Crossref] [PubMed]
- Oka T, Ohta K, Kanazawa T, et al. Interaction between Macrophages and Fibroblasts during Wound Healing of Burn Injuries in Rats. Kurume Med J 2016;62:59-66. [Crossref] [PubMed]
- Song J, Saeman MR, De Libero J, et al. Skeletal Muscle Loss is Associated with TNF Mediated Insufficient Skeletal Myogenic Activation After Burn. Shock 2015;44:479-86. [Crossref] [PubMed]
- Wang G, Li N, Lv X, et al. Triptolide Suppresses Alkali Burn-Induced Corneal Angiogenesis Along with a Downregulation of VEGFA and VEGFC Expression. Anat Rec (Hoboken) 2017;300:1348-55. [Crossref] [PubMed]
- Huang T, Zhang K, Sun L, et al. Body protective compound-157 enhances alkali-burn wound healing in vivo and promotes proliferation, migration, and angiogenesis in vitro. Drug Des Devel Ther 2015;9:2485-99. [Crossref] [PubMed]
- Steinvall I, Bak Z, Sjoberg F. Acute respiratory distress syndrome is as important as inhalation injury for the development of respiratory dysfunction in major burns. Burns 2008;34:441-51. [Crossref] [PubMed]
- Patel BM, Paratz JD, Mallet A, et al. Characteristics of bloodstream infections in burn patients: An 11-year retrospective study. Burns 2012;38:685-90. [Crossref] [PubMed]
- Guo F, Chen XL, Wang YJ, et al. Management of burns of over 80% of total body surface area: a comparative study. Burns 2009;35:210-4. [Crossref] [PubMed]
- Edgar DW, Fear M, Wood FM. A Descriptive Study of the Temporal Patterns of Volume and Contents Change in Human Acute Burn Edema: Application in Evidence-Based Intervention and Research Design. J Burn Care Res 2016;37:293-304. [Crossref] [PubMed]
- Sheridan RL, Chang P. Acute burn procedures. Surg Clin North Am 2014;94:755-64. [Crossref] [PubMed]
(English Language Editor: J. Jones)

