Bioinformatics analysis of genomic and immune infiltration patterns in autism spectrum disorder
Introduction
Autism spectrum disorders (ASD) are a diverse group of pervasive developmental disorders that include autism, Asperger syndrome, Retts’ syndrome, childhood disintegrative disorder, and pervasive developmental disorder not otherwise specified (PDD-NOS). ASD manifests itself in three main areas: repetitive or stereotyped behaviors, abnormal social functioning, and deficits in language and symbolic activities. As a developmental disorder with a biological basis, autism is not confined to childhood but persists throughout life and leads to serious impairment of social skills and language functions. The prevalence of ASD is increasing every year, and statistics from different countries indicate that the prevalence of ASD in the general population is 2% or more (1). In the United States, each child with ASD costs an additional $3,930 per year in medical care relative to a normal child, placing a significant economic and social burden on families and society (2). ASD is caused by a combination of environmental, biological, and genetic factors, and current treatments include special education, medication, biomedical interventions, and psychological interventions (3). However, the causative mechanisms of ASD have not been fully elucidated, and effective therapies and interventions are lacking (4).
Studies of twins and family members of individuals with ASD have shown significantly higher concordance of ASD in monozygotic twins than in dizygotic twins, suggesting a genetic susceptibility to idiopathic autism (5). For instance, if one identical twin has ASD, there is an 88% probability that the other twin will also have the disorder. In contrast, heterozygotic twins demonstrate only a 31% probability of having the disorder, suggesting a genetic susceptibility to ASD. Study also points to more social skill deficits or repetitive behavioral abnormalities in family members of children with ASD (6). Genetic factors in ASD focus on genetic mutations and chromosomal abnormalities, including point mutations, gene copy number variants (CNVs), and linked regions. Study has reported that genetic disorders of cortical development can lead to neurodevelopmental disorders, including ASD (7). The detected differences in KCM5C-30 UTR-lncRNA expression may be related to potential mechanisms of ASD, and a previous study has shown a link between maternal vitamin D deficiency and the development of ASD in children (8). Some publications have indicated a strong correlation between vitamin D receptor (VDR) gene expression and ASD, suggesting a possible role for vitamin D and VDR signaling pathways in ASD (9). Previous study has also shown the importance of chromatin genes in ASD. Biologically relevant components of gene regulatory processes may collectively contribute to the etiology of ASD (10). However, no exact ASD causative genes have been identified, and the mechanisms linking them remain unclear.
Many ASD susceptibility genes (206 Autworks genes) are located in the immune system and are associated with the immune/infection pathway (11). Immune cells refer to all cells involved in or related to the immune response, including T cells, B cells, NK cells, mononuclear phagocytes, dendritic cells, and other cells (e.g., granulocytes). Previous study has shown an association between the immune system and autism. Immune dysfunction is a common feature of ASD development (12). The peripheral immune system has been altered (13). Abnormal cytokine levels have been found in ASD patients. Previous studies have also reported an association between elevated concentrations of inflammatory mediators and severe behavioral irregularities in patients with ASD (14-16). Previous studies have shown an increased number of inflammatory mediators in the brain of ASD patients (17,18). Granulocyte-macrophage colony-stimulating factor (GM-CSF) and inflammatory transcription factors play an important role in ASD. In addition, interferon-γ (IFN-γ) regulates neuronal connectivity and social activity (19). Increased levels of interleukin-6 in ASD may serve as evidence of an immune dysfunction associated with communication disorders and abnormal behavior (20). The long-term immune response of monocytes in children with ASD is not appropriately downregulated (21). Expression of the CD45 gene in children with ASD may cause immune system disorders. Therefore, attenuation of immune cytokines and transcription factors may be a potential therapy for ASD (22). It is proposed that TLR4 expression is elevated in B cells in ASD patients and that peripheral B cells may contribute to systemic oxidative inflammation and lead to immune dysfunction in ASD (23). Ahmad reported that children with ASD significantly induced TIM-3, CD11a, B, CD14, CXCR5, interleukin (IL)-1β, and IFN-γ mRNA and protein levels compared with typically developing controls and concluded that detection of TIM-3 signaling might contribute to the early diagnosis of ASD (24). However, it is unclear which class of immune cells is most important in the pathogenesis and diagnostic prognosis of ASD, which could enhance the development of therapeutic drugs to improve patient prognosis. Future studies based on immune cell infiltration in ASD could lead to the establishment of precise immunotherapy for individual ASD patients and a significant improvement in their prognosis. Weighted correlation network analysis (WGCNA) is a bioinformatics method used to characterize correlation patterns between genes. It can be used to find highly correlated sets of genes, thus facilitating network-based genetic screening methods to identify candidate biomarkers or therapeutic targets (25). CIBERSORT uses a deconvolution algorithm to estimate the infiltration proportion of different immune cells and is widely used to assess the expression of immune cells and to study the proportion of immune cells across diseases (26). In the present study, we used WGCNA and CIBERSORT to explore the pathogenesis of ASD for the first time. We present the following article in accordance with the STREGA reporting checklist (available at https://atm.amegroups.com/article/view/10.21037/atm-22-4108/rc).
Methods
Data collection and pre-processing
In the Gene Expression Omnibus (GEO) database, we used “autism spectrum disorder” or “ASD” as the search term, selected “human” for organism and “expression profiling by array” for study type, and finally identified the ASD-relevant GSE18123 dataset. The GSE18123 dataset contains 285 human peripheral blood cell samples, including 170 ASD patients and 115 healthy controls. The dataset includes the GPL570 and GPL6244 platforms. We used the GPL570 platform as the training set and the GPL6244 platform as the validation set. According to the annotation information for the GPL platform, when multiple probes matched the same gene, the probe with the largest expression value was taken. Then, the gene expression matrix was log2 transformed, and the data were normalized using the “limma” R package “normalizeBetweenArrays” function. Finally, we obtained a normalized dataset containing the gene names. The study was conducted in accordance with the Declaration of Helsinki (as revised in 2013).
Gene set enrichment analysis (GSEA)
GSEA detects expression changes in a collection of genes rather than in individual genes so that subtle expression changes can be included and observed to find the relevant pathways affecting ASD. After performing differential expression analysis on the data using the “limma” package, we extracted the genes and their corresponding logFC values, sorted them, and performed GSEA using the “clusterprofiler” R package. The Gene Ontology (GO) resource includes the sub-ontologies of biological process (BP), cellular composition (CC), and molecular function (MF).
Screening of differentially expressed genes (DEGs) and the construction of co-expression networks
The screening criteria for DEGs were used to calculate the standard deviation of each gene and to select the top 5,000 genes with the largest standard deviations. The co-expression network of DEGs was constructed based on the microarray dataset of the GPL570 platform using the “WGCNA” R package. We set the soft-threshold power to 2, the correlation coefficient threshold to 0.9, and selected 30 as the minimum gene tree of the module. We used 0.2 as the threshold for cut height to merge similar modules.
GO and Kyoto Encyclopedia of Genes and Genomes (KEGG) pathway enrichment analyses
To further understand the function of DEGs in the most relevant modules for ASD, the “clusterprofiler” R package was used to perform GO and KEGG pathway enrichment analyses on genes in important modules to identify potential mechanisms and biological pathways.
Hub gene identification
In the correlation analysis of modality traits, hub genes were identified when the gene significance (GS) exceeded 0.35. The number of modality members (MM) was greater than 0.6, indicating a significant correlation between hub genes and specific clinical manifestations.
Expression levels, receiver operating characteristic (ROC) curves, and correlation analysis of hub genes
We identified a total of two hub genes: fatty acid-binding protein 2 (FABP2) and Janus kinase 2 (JAK2). The GPL570 platform-based hub gene expression profiles were extracted, and the expression levels of the hub genes were visualized using the “ggplot2” R package. In addition, the GPL6244-based hub gene expression profile was removed and used to verify the expression of the hub genes. To evaluate the ability of the selected genes to differentiate between ASD patients and controls, we also extracted the GPL570-based hub gene expression profiles, plotted ROC curves, and calculated the area under the curve (AUC) using the “pROC” package. The ROC levels of the hub genes were verified using the GPL6244-based platform. To further explore the correlation of the hub genes, we extracted the expression profile information of the hub genes based on the GPL570 platform, calculated the correlation of FABP2 and JAK2 using the Pearson algorithm, and verified the correlation of the hub genes using the hub genes’ expression profile based on the GPL6244 platform.
Methylation analysis of hub genes in ASD
The methylation levels of JAK2 and FABP2 in ASD were annotated using DiseaseMeth 2.0 (http://bioinfo.hrbmu.edu.cn/diseasemeth/). When comparing ASD and normal groups, the Student’s t-test was used for comparison (significance set at P<0.05).
Construction of the target gene microRNA (miRNA) network, the target gene transcription factor (TF) network, and the competitive endogenous RNA (CeRNA) network
In some cases, miRNA, TF, or CeRNA can regulate gene expression by interacting with target genes. To discover the miRNAs most associated with the hub genes, we searched the Targetscan database for miRNAs and used miRDB and miRWALK to predict the miRNAs of the hub genes. The miRNAs were screened based on the overlapping results of the three sites. Based on this, we selected the miRNAs linking the two hub genes and used the LncBase database to predict lncRNAs with a threshold criterion of 0.99 and tissue selection “blood”. We also predicted the TF of the hub genes using the AnimalTFDB (v3.0) database with a score criterion >15. We used Cytoscape software to visualize the results.
Evaluation of immune cell infiltration
We processed the gene expression matrix data from the GPL570 platform using the “CIBERSORT” R package and screened samples with P<0.05 to obtain the immune cell infiltration matrix. Box plots were drawn using the “ggplot2” package to visualize the proportion of 22 immune cell infiltrates. Violin plots were drawn with the “ggplot2” package to visualize the difference in immune cell infiltration between the ASD and control groups.
Correlation analysis between the hub genes and immune cell infiltration
Spearman correlation analysis was performed between the hub genes and immune cells, and the results were visualized with the “ggplot2” package.
GSEA of hub genes
To further explore the potential functions of the two hub genes in ASD, a GSEA was performed on individual hub genes using the “clusterprofiler” R package. The correlation between the hub genes and each gene was calculated using the Spearman algorithm in the GPL570 platform cohort, and the list of genes sorted by correlation value was used as the input file for GSEA. Pre-ranking was performed according to “h.all.v7.4.entrez.gmt”, and adjusted P values <0.05 were considered significant for the pathways. In addition, to further investigate the functions and pathways of hub genes in ASD, we also used “c5.go.bp.v7.5.1.entrez.gmt” and “c2.cp.kegg.v7.5.1.entrez.gmt” as functional and pathway background gene sets to explore the mechanisms of hub genes in BP and KEGG.
Statistical analysis
The statistical significance of the differences between the two groups was analyzed using nonparametric tests or t-tests according to the data distribution characteristics. All analyses were performed using R 4.0 software. A P value <0.05 was considered statistically significant. R 4.0 software, a new open statistical programming environment with an easy-to-understand syntax, offers a wide range of statistical and graphical techniques.
Results
GSEA results
The GSEA results showed that in BP, genes were mainly enriched in neutrophil activation involving immune response, neutrophil-mediated immunity, and detection of stimulus involved in sensory perception (Figure 1A). In CC, genes were mainly enriched in catalytic step 2 spliceosome, cytosolic large ribosomal subunit, and cytosolic ribosome (Figure 1B). No enriched entries were found in MF. In the KEGG pathway, genes were mainly involved in adherens junction, herpes simplex virus 1 infection, and ribosome (Figure 1C).
The co-expression network of DEGs in ASD and normal controls
A total of 5,000 DEGs were identified and selected for subsequent analysis. When 0.9 was used as the correlation coefficient threshold, the soft-threshold power was chosen as 2 (Figure 2A). Using a WGCNA analysis, we set MEDissThres to 0.2 to merge similar modules, generating 12 modules (Figure 2B). Five of the 12 modules contained the most genes. The turquoise module contained 1,206 genes, the blue module had 476, the brown module had 245, the yellow module had 76, and the gray module had 2,634. Genes that could not be included in any of the modules were put into the gray module and excluded from further analysis. In addition, these modules were independent of the other modules (Figure 2C).
Module trait correlation of ASD and identification of hub genes
Module trait correlation analysis showed multiple modules associated with ASD (see Figure 2D). Figure 2E demonstrates the importance of the genes associated with ASD in each module. The association between the green module and ASD was the most significant (Figure 2E). Figure 2F confirms the importance of these genes for ASD in the green module.
Functional annotation of key co-expression modules
GO functional enrichment analysis showed that at the BP level, genes in the green module were mainly enriched in immune response-inhibiting, mitotic nuclear division, and chromosome segregation (Figure 3A). At the CC level, genes in the green module were primarily involved in the chromosomal region, chromosome, centromeric region, and membrane raft. No enriched entries were found for MF and KEGG (Figure 3B).
Expression levels, ROC curves, and correlation analysis of hub genes
In the expression profile based on the GPL570 platform, the expression of FABP2 (Figure 4A) and JAK2 (Figure 4B) was significantly increased in ASD patients. The hub gene expression profile information based on the GPL6244 platform showed no significant difference for FABP2 (Figure 4C) but a significantly high expression of JAK2 (Figure 4D). The ROC results showed that the AUC of FABP2 was 0.780, and the AUC of JAK2 was 0.729 in the expression profile based on the GPL570 platform (Figure 5A). In the expression profile based on the GPL6244 platform, the AUC of FABP2 was 0.532, and the AUC of JAK2 was 0.636 (Figure 5B). In the expression profile based on the GPL570 platform, the correlation between FABP2 and JAK2 was 0.667, which was significant (Figure 5C). In the expression profile based on the GPL6244 platform, FABP2 and JAK2 had a significant positive correlation (Figure 5D).
Methylation analysis of hub genes in ASD
The data obtained from DiseaseMeth 2.0 with the methylation levels of the two hub genes in ASD showed that the methylation level of JAK2 was high in ASD (Figure 6A). In contrast, the methylation level of FABP2 was lower in the case of ASD (Figure 6B).
Construction of the target gene miRNA network, the target gene TF network, and the CeRNA network
Thirty-six miRNAs regulated FABP2, 55 miRNAs regulated JAK2, and the simultaneous control of FABP2 and JAK2 was hsa-miR-8063p (Figure 7A). We used has-miR-8063p to reverse predict its upstream LncRNAs and constructed 15 CeRNA networks (Figure 7B). One hundred and nineteen TFs regulated FABP2, and 56 TFs regulated JAK2 (Figure 7C).
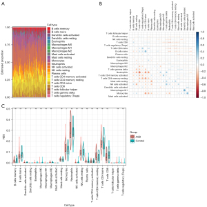
Immune cell infiltration
We assessed the relationship between the ASD phenotype and immune cell infiltration using the CIBERSORT algorithm. The relative proportions of immune cell subtypes are shown in the box plot (Figure 8A). The results showed that monocytes, neutrophils, resting NK cells, and CD4 naive T cells constituted a larger proportion, suggesting that the above immune cells play an important role in ASD. The correlation heat map of the 22 immune cells is shown in Figure 8B. The violin plot of immune cell infiltration differential showed a significant difference between resting dendritic cells and monocytes (Figure 8C).
Correlation analysis of the hub genes with immune infiltrating cells
Correlation analysis showed that FABP2 was negatively correlated with memory B cells and CD8 T cells (Figure 9A). JAK2 was positively correlated with monocytes, activated CD4 memory T cells, resting CD4 memory T cells, activated dendritic cells and gamma delta T cells, and negatively correlated with regulatory T cells (Tregs), CD8 T cells, and CD4 naive T cells (Figure 9B).
GSEA of hub gene
Using GSEA, we found the complete list of gene sets enriched in samples highly correlated with FABP2 (Figure 10A) and JAK2 (Figure 10B). We then selected the immune-associated gene sets from the complete list for further analysis. Three groups of genes were enriched in the samples strongly associated with FABP2 including INTERFERON ALPHA RESPONSE, INTERFERON GAMMA RESPONSE, and TNFA SIGNALING VIA NFKB (Figure 11A). Enriched samples with high JAK2 correlations included ALLOGRAFT REJECTION, IL2 STAT5 SIGNALING, IL6 JAK STAT3 SIGNALING, INFLAMMATORY RESPONSE, INTERFERON ALPHA RESPONSE, INTERFERON GAMMA RESPONSE, PI3K AKT MTOR SIGNALING, and TNFA SIGNALING VIA NFKB (Figure 11B). GO functional enrichment analysis showed that at the BP level, FABP2 was mainly enriched in DNA repair, methylation, mRNA processing, ncRNA metabolic process, and ncRNA processing (Figure 12A). JAK2 was mainly enriched in DNA repair, mRNA processing, ncRNA metabolic process, ncRNA processing, nuclear transport, and ribosome biogenesis (Figure 12B). At the KEGG level, FABP2 was primarily involved in the cell adhesion molecules cams, drug metabolism cytochrome P450, neuroactive ligand-receptor interaction, NOD link receptor signaling pathway, olfactory transduction, RNA degradation, spliceosome, and ubiquitin-mediated proteolysis (Figure 12C). JAK2 was primarily involved in Alzheimer's disease, basal transcription factors, cell cycle, Huntington's disease, neuroactive ligand-receptor interaction, NOD link receptor signaling pathway, oxidative phosphorylation, Parkinson’s disease, RNA degradation, spliceosome, and ubiquitin-mediated proteolysis (Figure 12D).
Discussion
ASD is a pervasive developmental disorder, and the associated genes and immune responses have been reported in recent ASD studies. Our study applied WGCNA based on the gene expression profile of the GSE18123 dataset to establish a network of genes associated with ASD. We explored the biological functions of these DEGs. In addition, a protein-protein interaction network of DEGs was established in this study. These findings can help facilitate the diagnosis and treatment of ASD and provide a new way of understanding ASD. In this study, some modules related to ASD were constructed based on WGCNA analysis. The genes with high functional significance were selected as the central genes of the clinical significance module. Then, we performed a correlation analysis between these genes and patient diagnosis. ROC analysis was used to investigate the sensitivity and specificity of DEGs in ASD diagnosis. Among the two hub genes identified (JAK2 and FABP2), the AUC of JAK2 was greater than 0.6 and had high sensitivity and specificity for ASD diagnosis. JAK2 and FABP2 may be potential molecular markers for the diagnosis of ASD. Therefore, we speculate that JAK2 and FABP2 may play an important role in the development of ASD. The results of our bioenrichment analysis suggest that the disease process of ASD is related to immune regulation.
Although previous study has concluded that ASD is a complex genetic disorder with polygenic control, no consistently similar ASD causative genes have been identified, and the mechanisms linking them remain unclear. Individuals with specific genetic or chromosomal traits, such as fragile X chromosome syndrome, are more likely to develop ASD (27). The single nucleotide polymorphisms (SNPs) rs3746599 and rs7794745 have been associated with the risk of ASD in children, and rs7794745 has been associated with the severity of language impairment (28). Multiple duplicated CNVs on chromosome 22, including 22q11.2, were found to be associated with ASD. CNV deletions and duplications of the TBX1 gene may be associated with ASD (29). Non-coding de novo mutations in chromatin interactions were found to alter the expression of target genes at early neurodevelopmental stages (30). Another study identified miRNA and miRNA targeting variants associated with ASD and related disorders (31). Inflammatory mechanisms and vitamin D are also reported to play an important role in the pathophysiology of ASD, and 25-OH-vitamin D levels in ASD patients were significantly negatively correlated with c-reactive protein, neutrophil-lymphocyte ratio, and neutrophil counts. These findings support the relationship between vitamin D and autism inflammation (32). Durankus demonstrated the beneficial effect of granulocyte colony-stimulating factor (G-CSF) in improving the core symptoms of ASD without serious side effects (33). Alizadeh reported that miRNAs might regulate targets of ASD-related pathways, such as neuroactive ligand-receptor interactions, 5-hydroxytryptaminergic synapses, calcium signaling, cAMP signaling, and PI3K-Akt signaling pathways (34). It is recognized that ASD is mediated by a combination of genetic and environmental factors, with the study showing that genetic factors lead to structural variations in the subcortical-cortical brain circuit regions in children with ASD and that environmental factors have a more significant impact on the development of gray matter thickness in the orbitofrontal cortex and anterior cingulate cortex in children with ASD (35).
Studies targeting methylation properties of the brains of ASD patients have found that DNA methylation in autistic patients differs from that of normal individuals (36-39). In addition, they have identified rich methylation properties in synaptic signaling, immune system, synaptic signaling, and neuronal regulation (36,38), while ASD and autistic traits share cross-tissue methylation structures (40). We found that JAK2 methylation was significantly elevated in ASD by analyzing the methylation data of two hub genes. In contrast, FABP2 methylation levels were significantly lower in ASD patients, indicating that the methylation levels of JAK2 and FABP2 are associated with ASD and correlate with their methylation sites.
Our study identified two hub genes in ASD: JAK2 and FABP2. Janus kinases are non-receptor-type tyrosine kinases, including JAK1, JAK2, JAK3, and Tyk2. JAKs are primarily activated by the cytokine receptor superfamily and play an essential role in signaling multiple cytokines. Activated JAKs further activate protein tyrosine kinase (PTK) substrates, including cytokine receptor-type PTKs, members of the JAKs family, and signal transducers and activators of transcription (STATs) (41). STATs are substrates of JAKs kinase with a DNA-binding protein containing the SH2 functional domain (42). JAK/STAT is also a signaling pathway that we have identified as closely related to immune infiltration based on the GSEA of the hub genes. The JAK/STAT signaling pathway is a common pathway for intracellular signaling of multiple cytokines and growth factors that are essential to growth, development, and homeostasis, such as hematopoiesis, immune cell development, maintenance of stem cells, organismal growth, and mammary gland development (43-45). JAK and STAT3 play a specific role in realizing the growth potential of various types of progenitor cells in neural tissues (46). The progression of many diseases can be slowed by inhibiting the JAK/STAT pathway, and the safety and efficacy of JAK inhibitors in treating rheumatoid arthritis have been well documented. However, the therapeutic use of JAK inhibitors is still under investigation, and their molecular mechanisms are not yet clear (47). The JAK2-STAT3 signaling pathway is reportedly involved in cognitive improvement (48), and the SOCS1/JAK2/STAT3 axis has been shown to regulate early brain injury induced by subarachnoid hemorrhage through inflammatory responses (49). De novo JAK2 and MAPK7 mutations closely associated with ASD have been identified using whole-exome sequencing in Chinese children and adolescent trio samples (50). Negative regulation of the JAK2/STAT3 signaling pathway can inhibit neuroinflammation (51). The JAK2/STAT3 signaling pathway regulates microglia/macrophage polarization (toward M2 polarization) during cerebral ischemia reperfusion injury (CIRI), thereby attenuating brain injury. Animal study has shown that downregulation of the IL-21/IL-21R and JAK/STAT pathways in BTBR mice induces neuroprotective responses, which may represent a promising novel therapeutic target for ASD treatment (52). Fatty acid-binding proteins are a superfamily of lipid-binding proteins, and FABP2 belongs to this family (53). FABP1 and FABP2 play a role in the development and progression of chronic kidney disease and have shown promise as novel biomarkers for diabetic nephropathy (54). Several studies have shown that FABP2 regulates human lipid metabolism, promotes intestinal n-3 polyunsaturated fatty acid absorption, and mediates triacylglycerol (TG) cholesterol synthesis (55-56). Modern diet therapy for ASD remains a popular alternative therapy, and some increase in I-FABP levels has been observed in ASD patients treated with diet therapy (56). TFs such as IRF4, BATF, FoxP3, T-bet, PPARgamma, and E-FABP regulate autoimmune responses by regulating Th17 cells. FABP2 is responsible for transporting free fatty acids in intestinal medullary cells. It encodes a protein in fatty acid absorption (54). I-FABP is a marker of intestinal epithelial damage. Study has shown that it is associated with a more severe behavioral phenotype in young children with ASD (57). The identification of two hub genes (JAK2 and FABP2) provides more possibilities to explore the pathogenesis of ASD further.
We further investigated the mRNA, TF, and CeRNA networks associated with hub genes through the Targetscan database. miRNA is a tiny non-coding RNA that regulates gene expression and neurodevelopment, plays many essential regulatory functions in cells, and is a potential target for developing new therapeutic strategies (58,59). MiRNA can bind to mRNAs and plays post-transcriptional regulatory roles, and TFs are involved in the initiation of gene transcription and are an important link in the study of gene transcriptional regulation. They play an essential role in the internal regulatory network of the organism. Previous studies found that miR-153, BDNF, and Bcl-2 expression levels were significantly decreased in mouse models of ASD, while the expression of LEPR, Bax, JAK, STAT, p-JAK, and p-STAT genes were increased (60,61). Study has shown differential expression of ASD gene mRNAs. Harris et al. reported that dysregulation of related TFs could cause neurological disorders such as ASD (62). Other study has shown that ASD is potentially due to errors in the kappa B [nuclear factor-kappa B (NF-κB)] pathway (63). Our study showed that hsa-miR-8063p is involved in the development of ASD by regulating FABP2 and JAK2.
To further explore the role of immune cell infiltration in ASD, we performed a comprehensive evaluation of ASD immune infiltration using CIBERSORT. We found a large proportion of monocytes, neutrophils, resting NK cells, and CD4 naive T cells that may be associated with the development of ASD. Several immune cells have been shown to play a role in ASD, and abnormal immune activation has consistently been identified as a possible risk factor for ASD development (64,65). A large body of clinical evidence also tends to support this claim. Monocytes are involved in the early regulation of the immune response, and study has shown normal downregulation of monocyte function in children with ASD during the long-term immune response (21). Th17 cells are thought to be a central player in the pathogenesis of ASD by releasing IL-17A. One study of six immune cell subsets in ASD [monocytes, CD8(+) and CD4(+) T cells, NK, NKT cells, and B cells] showed that patients with ASD had increased percentages of CD8+ and B cells and decreased percentages of NKT cells compared with healthy controls (66). The percentage and number of CD4+ cells, the number of T cells (CD2+cells) and B cells (CD20+cells), and the percentage and number of total lymphocytes were lower in subjects with ASD than in siblings and normal subjects (67). Uddin reported that single positive (SP) CD4+ and CD8+ T cells were increased in the thymocytes of ASD-type mice, but the number of NK cells was low (68). Neutrophil levels (P=0.014) and the neutrophil/lymphocyte ratio (NLR) (P=0.016) were elevated in ASD (69). Higher levels of oxidative stress in ASD neutrophils than in normal children may be associated with nuclear factor erythroid 2 (Nrf2)-related factors (70). Activation of IL-17A/IL-17R signaling in neutrophils of ASD subjects leads to upregulation of phosphorylated NF-κB, IL-6, and NOX2/ROS (71). Children with ASD had a significant decrease in CD4+ naïve cells and an increase in CD4+ memory T cells. All the above studies suggest that ASD is closely related to immunity, and analyzing the pattern of immune cell infiltration in ASD has profound implications for improving the prognosis of autistic patients.
Also, based on the GSEA of the hub genes, we found that they are associated with multiple pathways affecting immune infiltration, including INTERFERON ALPHA RESPONSE, INTERFERON GAMMA RESPONSE, TNFA SIGNALING VIA NFKB, ALLOGRAFT REJECTION, IL-2STAT5 SIGNALING, IL-6 JAK STAT3 SIGNALING, INFLAMMATORY RESPONSE, PI3K AKT MTOR SIGNALING, and TNFA SIGNALING VIA NFKB. IFN-α, a cytokine produced by the body’s immune cells, has broad-spectrum antiviral, immunomodulatory, and antitumor effects. IFN-α increases apoptosis and reduces neurogenesis by activating STAT1 (72). Study has shown significant increases in IFN and IL-1RA in the whole blood of children with ASD. These inflammatory substances may induce a range of ASD clinical manifestations (73). TNFA is a tumor necrosis factor produced by macrophages, which regulates the body’s immune function. It can promote the destruction of tumor cells by T cells and other killer cells, thereby stimulating the local inflammatory response of the body. IL-6 is one of the most important neuroimmune factors associated with brain development and certain neurological disorders. The results of a recent study suggest that IL-6 plays a key role in autism-like behaviors (74). We suggest that these autophagy-expressing genes may influence the pathogenesis of ASD by regulating related immune cells through relevant pathways and molecules. These hypotheses require further study to explain the interaction between DEGs and immune cells. We identified potential molecular functional mechanisms and related biological processes of FABP2 and JAK2 for autism spectrum disorders. The two candidate targets may serve as potential biomarkers for the diagnosis, treatment, and prognosis of ASD. They may predict the efficacy of treatment response. These findings may provide new insights into the future use of FABP2 and JAK2 for diagnosing and treating ASD and provide potential options for clinical improvement of prognosis.
At present, the pathogenesis of ASD remains a puzzle, and the present study aimed to identify its biological indicators and further explore the role of immune cell infiltration in ASD. Our study has some limitations. Firstly, there were no human experiments to confirm the above findings. Second, the JAK2- and FABP2-induced immune response mechanism needs to be further explored. Third, CIBERSORT analysis is based on limited genetic data information and may deviate from cellular allotypic interactions, disease-induced diseases, or phenotypic plasticity. Therefore, our results need to be validated by in vivo and in vitro experiments and clinical practice.
Conclusions
In summary, using comprehensive bioinformatics analysis, we identified differences in biological functions between ASD and normal samples and explored the role of JAK2 and FABP2 in the pathogenesis of ASD. We found that JAK2 and FABP2 were associated with immune function. In addition, we found that hub genes and multiple pathways affecting immune infiltration are associated and may be related to the pathogenesis of ASD.
Acknowledgments
Funding: None.
Footnote
Reporting Checklist: The authors have completed the STREGA reporting checklist. Available at https://atm.amegroups.com/article/view/10.21037/atm-22-4108/rc
Conflicts of Interest: All authors have completed the ICMJE uniform disclosure form (available at https://atm.amegroups.com/article/view/10.21037/atm-22-4108/coif). The authors have no conflicts of interest to declare.
Ethical Statement: The authors are accountable for all aspects of the work in ensuring that questions related to the accuracy or integrity of any part of the work are appropriately investigated and resolved. The study was conducted in accordance with the Declaration of Helsinki (as revised in 2013).
Open Access Statement: This is an Open Access article distributed in accordance with the Creative Commons Attribution-NonCommercial-NoDerivs 4.0 International License (CC BY-NC-ND 4.0), which permits the non-commercial replication and distribution of the article with the strict proviso that no changes or edits are made and the original work is properly cited (including links to both the formal publication through the relevant DOI and the license). See: https://creativecommons.org/licenses/by-nc-nd/4.0/.
References
- Kim YS, Leventhal BL, Koh YJ, et al. Prevalence of autism spectrum disorders in a total population sample. Am J Psychiatry 2011;168:904-12. [Crossref] [PubMed]
- Zuvekas SH, Grosse SD, Lavelle TA, et al. Healthcare Costs of Pediatric Autism Spectrum Disorder in the United States, 2003-2015. J Autism Dev Disord 2021;51:2950-8. [Crossref] [PubMed]
- Anagnostou E, Zwaigenbaum L, Szatmari P, et al. Autism spectrum disorder: advances in evidence-based practice. CMAJ 2014;186:509-19. [Crossref] [PubMed]
- Famitafreshi H, Karimian M. Overview of the Recent Advances in Pathophysiology and Treatment for Autism. CNS Neurol Disord Drug Targets 2018;17:590-4. [Crossref] [PubMed]
- Rosti RO, Sadek AA, Vaux KK, et al. The genetic landscape of autism spectrum disorders. Dev Med Child Neurol 2014;56:12-8. [Crossref] [PubMed]
- Rosenberg RE, Law JK, Yenokyan G, et al. Characteristics and concordance of autism spectrum disorders among 277 twin pairs. Arch Pediatr Adolesc Med 2009;163:907-14. [Crossref] [PubMed]
- Trevino AE, Müller F, Andersen J, et al. Chromatin and gene-regulatory dynamics of the developing human cerebral cortex at single-cell resolution. Cell 2021;184:5053-5069.e23. [Crossref] [PubMed]
- Cannell JJ. Autism and vitamin D. Med Hypotheses 2008;70:750-9. [Crossref] [PubMed]
- Balta B, Gumus H, Bayramov R, et al. Increased vitamin D receptor gene expression and rs11568820 and rs4516035 promoter polymorphisms in autistic disorder. Mol Biol Rep 2018;45:541-6. [Crossref] [PubMed]
- Talebizadeh Z, Shah A, DiTacchio L. The potential role of a retrotransposed gene and a long noncoding RNA in regulating an X-linked chromatin gene (KDM5C): Novel epigenetic mechanism in autism. Autism Res 2019;12:1007-21. [Crossref] [PubMed]
- Nelson TH, Jung JY, Deluca TF, et al. Autworks: a cross-disease network biology application for Autism and related disorders. BMC Med Genomics 2012;5:56. [Crossref] [PubMed]
- Meltzer A, Van de Water J. The Role of the Immune System in Autism Spectrum Disorder. Neuropsychopharmacology 2017;42:284-98. [Crossref] [PubMed]
- Jyonouchi H, Geng L, Davidow AL. Cytokine profiles by peripheral blood monocytes are associated with changes in behavioral symptoms following immune insults in a subset of ASD subjects: an inflammatory subtype? J Neuroinflammation 2014;11:187. [Crossref] [PubMed]
- Nadeem A, Ahmad SF, Al-Harbi NO, et al. Imbalance in pro-inflammatory and anti-inflammatory cytokines milieu in B cells of children with autism. Mol Immunol 2022;141:297-304. [Crossref] [PubMed]
- Ahmad SF, Nadeem A, Ansari MA, et al. Upregulation of IL-9 and JAK-STAT signaling pathway in children with autism. Prog Neuropsychopharmacol Biol Psychiatry 2017;79:472-80. [Crossref] [PubMed]
- Ahmad SF, Ansari MA, Nadeem A, et al. Upregulation of peripheral CXC and CC chemokine receptor expression on CD4+ T cells is associated with immune dysregulation in children with autism. Prog Neuropsychopharmacol Biol Psychiatry 2018;81:211-20. [Crossref] [PubMed]
- Vargas DL, Nascimbene C, Krishnan C, et al. Neuroglial activation and neuroinflammation in the brain of patients with autism. Ann Neurol 2005;57:67-81. [Crossref] [PubMed]
- Zimmerman AW, Jyonouchi H, Comi AM, et al. Cerebrospinal fluid and serum markers of inflammation in autism. Pediatr Neurol 2005;33:195-201. [Crossref] [PubMed]
- Filiano AJ, Xu Y, Tustison NJ, et al. Unexpected role of interferon-γ in regulating neuronal connectivity and social behaviour. Nature 2016;535:425-9. [Crossref] [PubMed]
- Theoharides TC, Tsilioni I, Patel AB, et al. Atopic diseases and inflammation of the brain in the pathogenesis of autism spectrum disorders. Transl Psychiatry 2016;6:e844. [Crossref] [PubMed]
- Hughes HK, Rowland ME, Onore CE, et al. Dysregulated gene expression associated with inflammatory and translation pathways in activated monocytes from children with autism spectrum disorder. Transl Psychiatry 2022;12:39. [Crossref] [PubMed]
- Ahmad SF, Ansari MA, Nadeem A, et al. Upregulation of interleukin (IL)-31, a cytokine producing CXCR1 peripheral immune cells, contributes to the immune abnormalities of autism spectrum disorder. J Neuroimmunol 2020;349:577430. [Crossref] [PubMed]
- Al-Harbi NO, Nadeem A, Ahmad SF, et al. Elevated expression of toll-like receptor 4 is associated with NADPH oxidase-induced oxidative stress in B cells of children with autism. Int Immunopharmacol 2020;84:106555. [Crossref] [PubMed]
- Ahmad SF, Ansari MA, Nadeem A, et al. Dysregulation of T cell immunoglobulin and mucin domain 3 (TIM-3) signaling in peripheral immune cells is associated with immune dysfunction in autistic children. Mol Immunol 2019;106:77-86. [Crossref] [PubMed]
- Langfelder P, Horvath S. WGCNA: an R package for weighted correlation network analysis. BMC Bioinformatics 2008;9:559. [Crossref] [PubMed]
- Newman AM, Liu CL, Green MR, et al. Robust enumeration of cell subsets from tissue expression profiles. Nat Methods 2015;12:453-7. [Crossref] [PubMed]
- Zecavati N, Spence SJ. Neurometabolic disorders and dysfunction in autism spectrum disorders. Curr Neurol Neurosci Rep 2009;9:129-36. [Crossref] [PubMed]
- Fang F, Ge M, Liu J, et al. Association between Genetic Variants in DUSP15, CNTNAP2, and PCDHA Genes and Risk of Childhood Autism Spectrum Disorder. Behav Neurol 2021;2021:4150926. [Crossref] [PubMed]
- Alhazmi S, Alzahrani M, Farsi R, et al. Multiple Recurrent Copy Number Variations (CNVs) in Chromosome 22 Including 22q11.2 Associated with Autism Spectrum Disorder. Pharmgenomics Pers Med 2022;15:705-20. [Crossref] [PubMed]
- Kim IB, Lee T, Lee J, et al. Non-coding de novo mutations in chromatin interactions are implicated in autism spectrum disorder. Mol Psychiatry 2022; Epub ahead of print. [Crossref] [PubMed]
- Wong A, Zhou A, Cao X, et al. MicroRNA and MicroRNA-Target Variants Associated with Autism Spectrum Disorder and Related Disorders. Genes (Basel) 2022;13:1329. [Crossref] [PubMed]
- Esnafoglu E, Subaşı B. Association of low 25-OH-vitamin D levels and peripheral inflammatory markers in patients with autism spectrum disorder: Vitamin D and inflammation in Autism. Psychiatry Res 2022;316:114735. [Crossref] [PubMed]
- Durankuş F, Albayrak Y, Erdoğan F, et al. Granulocyte colony-stimulating factor has a sex-dependent positive effect in the maternal immune activation-induced autism model. Int J Dev Neurosci 2022; Epub ahead of print. [Crossref] [PubMed]
- Alizadeh R, Bahmanpoor Z, Jalali-Qomi S, et al. MicroRNA-Targeted Signaling Pathways in the Autism Spectrum Disorder: Implications for Early Detection and Targeted Therapy. CNS Neurol Disord Drug Targets 2021;20:68-75. [Crossref] [PubMed]
- Hegarty JP II, Lazzeroni LC, Raman MM, et al. Genetic and environmental influences on corticostriatal circuits in twins with autism J Psychiatry Neurosci 2020;45:188-97. [Crossref] [PubMed]
- Nardone S, Sams DS, Reuveni E, et al. DNA methylation analysis of the autistic brain reveals multiple dysregulated biological pathways. Transl Psychiatry 2014;4:e433. [Crossref] [PubMed]
- Ladd-Acosta C, Hansen KD, Briem E, et al. Common DNA methylation alterations in multiple brain regions in autism. Mol Psychiatry 2014;19:862-71. [Crossref] [PubMed]
- Wong CCY, Smith RG, Hannon E, et al. Genome-wide DNA methylation profiling identifies convergent molecular signatures associated with idiopathic and syndromic autism in post-mortem human brain tissue. Hum Mol Genet 2019;28:2201-11. [Crossref] [PubMed]
- Massrali A, Brunel H, Hannon E, et al. Integrated genetic and methylomic analyses identify shared biology between autism and autistic traits. Mol Autism 2019;10:31. [Crossref] [PubMed]
- Hu VW, Hong Y, Xu M, et al. Altered DNA methylation in a severe subtype of idiopathic autism: Evidence for sex differences in affected metabolic pathways. Autism 2021;25:887-910. [Crossref] [PubMed]
- Xu P, Shen P, Yu B, et al. Janus kinases (JAKs): The efficient therapeutic targets for autoimmune diseases and myeloproliferative disorders. Eur J Med Chem 2020;192:112155. [Crossref] [PubMed]
- Erdogan F, Qadree AK, Radu TB, et al. Structural and mutational analysis of member-specific STAT functions. Biochim Biophys Acta Gen Subj 2022;1866:130058. [Crossref] [PubMed]
- Hu X, Li J, Fu M, et al. The JAK/STAT signaling pathway: from bench to clinic. Signal Transduct Target Ther 2021;6:402. [Crossref] [PubMed]
- Zhou H, Wang W, Yan S, et al. JAK/STAT signaling regulates the Harmonia axyridis leg regeneration by coordinating cell proliferation. Dev Biol 2022;483:98-106. [Crossref] [PubMed]
- Lashgari NA, Roudsari NM, Momtaz S, et al. The involvement of JAK/STAT signaling pathway in the treatment of Parkinson's disease. J Neuroimmunol 2021;361:577758. [Crossref] [PubMed]
- Zyuz'kov GN, Miroshnichenko LA, Polyakova TY, et al. Specific Roles of JAKs and STAT3 in Functions of Neural Stem Cells and Committed Neuronal Progenitors during Ethanol-Induced Neurodegeneration. Bull Exp Biol Med 2020;168:356-60. [Crossref] [PubMed]
- Kotyla PJ, Islam MA, Engelmann M. Clinical Aspects of Janus Kinase (JAK) Inhibitors in the Cardiovascular System in Patients with Rheumatoid Arthritis. Int J Mol Sci 2020;21:7390. [Crossref] [PubMed]
- Wang Q, Gou J, Guo S, et al. Nicotine Activating α4β2 Nicotinic Acetylcholine Receptors to Suppress Neuroinflammation via JAK2-STAT3 Signaling Pathway in Ischemic Rats and Inflammatory Cells. Mol Neurobiol 2022;59:3280-93. [Crossref] [PubMed]
- Wang Y, Kong XQ, Wu F, et al. SOCS1/JAK2/STAT3 axis regulates early brain injury induced by subarachnoid hemorrhage via inflammatory responses. Neural Regen Res 2021;16:2453-64. [Crossref] [PubMed]
- Jiao J, Zhang M, Yang P, et al. Identification of De Novo JAK2 and MAPK7 Mutations Related to Autism Spectrum Disorder Using Whole-Exome Sequencing in a Chinese Child and Adolescent Trio-Based Sample. J Mol Neurosci 2020;70:219-29. [Crossref] [PubMed]
- Liu H, Li J, Jiang L, et al. Dexmedetomidine pretreatment alleviates cerebral ischemia/reperfusion injury by inhibiting neuroinflammation through the JAK2/STAT3 pathway. Braz J Med Biol Res 2022;55:e12145. [Crossref] [PubMed]
- Ahmad SF, Ansari MA, Nadeem A, et al. Inhibition of tyrosine kinase signaling by tyrphostin AG126 downregulates the IL-21/IL-21R and JAK/STAT pathway in the BTBR mouse model of autism. Neurotoxicology 2020;77:1-11. [Crossref] [PubMed]
- Chen X, Gao Y, Wu G, et al. Molecular cloning, tissue expression, and transcriptional regulation of fabp1 and fabp2 in javelin goby (Synechogobius hasta) in response to starvation stress. Comp Biochem Physiol B Biochem Mol Biol 2020;250:110484. [Crossref] [PubMed]
- Tsai IT, Wu CC, Hung WC, et al. FABP1 and FABP2 as markers of diabetic nephropathy. Int J Med Sci 2020;17:2338-45. [Crossref] [PubMed]
- Garcés Da Silva MF, Guarin YA, Carrero Y, et al. Postprandial Hypertriglyceridemia Is Associated with the Variant 54 Threonine FABP2 Gene. J Cardiovasc Dev Dis 2018;5:47. [Crossref] [PubMed]
- Bavykina IA, Popov VI, Zvyagin AA, et al. Gliadomorphin, casomorphin, and intestinal fatty acid binding protein in children with autism spectrum disorders. Vopr Pitan 2021;90:20-7. [Crossref] [PubMed]
- Teskey G, Anagnostou E, Mankad D, et al. Intestinal permeability correlates with behavioural severity in very young children with ASD: A preliminary study. J Neuroimmunol 2021;357:577607. [Crossref] [PubMed]
- Sun E, Shi Y. MicroRNAs: Small molecules with big roles in neurodevelopment and diseases. Exp Neurol 2015;268:46-53. [Crossref] [PubMed]
- Wang C, Wang WJ, Yan YG, et al. MicroRNAs: New players in intervertebral disc degeneration. Clin Chim Acta 2015;450:333-41. [Crossref] [PubMed]
- Hicks SD, Ignacio C, Gentile K, et al. Salivary miRNA profiles identify children with autism spectrum disorder, correlate with adaptive behavior, and implicate ASD candidate genes involved in neurodevelopment. BMC Pediatr 2016;16:52. [Crossref] [PubMed]
- Wu X, Li W, Zheng Y. Recent Progress on Relevant microRNAs in Autism Spectrum Disorders. Int J Mol Sci 2020;21:5904. [Crossref] [PubMed]
- Harris HK, Nakayama T, Lai J, et al. Disruption of RFX family transcription factors causes autism, attention-deficit/hyperactivity disorder, intellectual disability, and dysregulated behavior. Genet Med 2021;23:1028-40. [Crossref] [PubMed]
- Naik US, Gangadharan C, Abbagani K, et al. A study of nuclear transcription factor-kappa B in childhood autism. PLoS One 2011;6:e19488. [Crossref] [PubMed]
- Goines P, Van de Water J. The immune system's role in the biology of autism. Curr Opin Neurol 2010;23:111-7. [Crossref] [PubMed]
- Ashwood P, Krakowiak P, Hertz-Picciotto I, et al. Elevated plasma cytokines in autism spectrum disorders provide evidence of immune dysfunction and are associated with impaired behavioral outcome. Brain Behav Immun 2011;25:40-5. [Crossref] [PubMed]
- López-Cacho JM, Gallardo S, Posada M, et al. Characterization of immune cell phenotypes in adults with autism spectrum disorders. J Investig Med 2016;64:1179-85. [Crossref] [PubMed]
- Yonk LJ, Warren RP, Burger RA, et al. CD4+ helper T cell depression in autism. Immunol Lett 1990;25:341-5. [Crossref] [PubMed]
- Uddin MN, Yao Y, Manley K, et al. Development, phenotypes of immune cells in BTBR T+Itpr3tf/J mice. Cell Immunol 2020;358:104223. [Crossref] [PubMed]
- Topal Z, Tufan AE, Karadag M, et al. Evaluation of peripheral inflammatory markers, serum B12, folate, ferritin levels and clinical correlations in children with autism spectrum disorder (ASD) and attention deficit hyperactivity disorder (ADHD). Nord J Psychiatry 2022;76:150-7. [Crossref] [PubMed]
- Nadeem A, Ahmad SF, Al-Harbi NO, et al. Dysregulated Nrf2 signaling in response to di(2-ethylhexyl) phthalate in neutrophils of children with autism. Int Immunopharmacol 2022;106:108619. [Crossref] [PubMed]
- Nadeem A, Ahmad SF, Attia SM, et al. Oxidative and inflammatory mediators are upregulated in neutrophils of autistic children: Role of IL-17A receptor signaling. Prog Neuropsychopharmacol Biol Psychiatry 2019;90:204-11. [Crossref] [PubMed]
- Borsini A, Cattaneo A, Malpighi C, et al. Interferon-Alpha Reduces Human Hippocampal Neurogenesis and Increases Apoptosis via Activation of Distinct STAT1-Dependent Mechanisms. Int J Neuropsychopharmacol 2018;21:187-200. [Crossref] [PubMed]
- Croonenberghs J, Bosmans E, Deboutte D, et al. Activation of the inflammatory response system in autism. Neuropsychobiology 2002;45:1-6. [Crossref] [PubMed]
- Wei H, Alberts I, Li X. Brain IL-6 and autism. Neuroscience 2013;252:320-5. [Crossref] [PubMed]
(English Language Editor: D. Fitzgerald)


