Circ_0001658 regulates PI3K/AKT signaling via the miR-671-5p/ITGA2 axis and affects the progress of papillary thyroid carcinoma
Introduction
Papillary thyroid carcinoma (PTC) is one of the most common malignant endocrine tumors worldwide, the prevalence of which has increased significantly in recent years (1). Although the prognosis of PTC is generally good, the disease is often difficult to effectively control due to its multi-focal characteristics and lymphatic metastasis, even distant metastasis (2,3). Therefore, identifying novel therapeutic targets is highly desirable. The occurrence and progression of most diseases are regulated by multiple molecules (4-6), and thus, understanding the underlying molecular mechanisms is crucial for the discovery of novel markers and therapeutic targets for PTC.
Circular RNAs (circRNAs) are non-coding RNAs with a covalent non-linear closed-loop structure, which in recent years have attracted considerable attention in the field of cancer research. The findings of an increasing number of studies indicate that circRNAs may serve as promising tumor biomarkers and therapeutic targets (7,8). To date, although a range of circRNAs, including circ_0088494 (9), circ_102171 (10), and circ_0001658 (11), have been found to be abnormally expressed in PTC and exhibit associations with tumor development and metastasis, their functions and mechanisms of action in PTC have yet to be sufficiently ascertained.
Nevertheless, a previous study has shown that circRNAs can also act as competitive endogenous RNAs (ceRNAs) or microRNA (miRNA) sponges that compete with miRNAs in the regulation of messenger RNA (mRNA) (12). Among these miRNAs, numerous studies have revealed that miR-671-5p plays a tumor-suppressive role in cancer (13,14). For example, Wang et al. established that miR-671-5p inhibits PTC progression by binding to tripartite motif-containing 14 in PTC (15). MiRNAs inhibit mRNA transcription and translation by binding to the 3' untranslated regions (UTRs) of mRNAs (16), and regulate intracellular signal transduction (17,18). Dai et al. found that miR-146b-5p promotes bladder cancer cell proliferation and distal migration by modulating phosphatidylinositide 3-kinase (PI3K) signaling via the integrin subunit alpha 2 (ITGA2) (19). In this regard, it is well established that the PI3K/protein kinase B (AKT) signaling pathways play roles in the regulation of different cellular functions (including metabolism, proliferation, and migration) (20-22) and are also key signaling pathways affecting PTC processes (23,24). Chen et al. demonstrated that circ_100395 can intervene in the development of PTC by regulating PI3K/AKT signaling (25), and Li et al. found that by targeting miR-637, circ_PSD3 can inhibit the activity of the PI3K/AKT signaling pathway regulated by hemogen in PTC cells (26).
In this study, we sought to examine the expression and molecular mechanisms of circ_0001658 in PTC and to evaluate its effects on the biological behavior of PTC cell lines. Furthermore, we revealed a novel mechanism whereby circ_0001658 regulates PTC cell proliferation and distal migration via the miR-671-5p/ITGA2/PI3K-AKT axis, which may provide new insights with regards to the development of PTC therapeutic strategies. We present the following article in accordance with the MDAR reporting checklist (available at https://atm.amegroups.com/article/view/10.21037/atm-22-3650/rc).
Methods
Study subjects
From July 2020 to September 2021, we collected 32-paired samples of cancerous and adjacent tissues from 32 PTC patients (aged 52–75 years) at Quanzhou First Hospital affiliated to Fujian Medical University, Fujian, China. All patients were diagnosed based on a histopathological biopsy, and all specimens were identified by postoperative pathologists. None of the subjects had received radiotherapy, chemotherapy, or other treatments prior to surgery. The study was conducted in accordance with the Declaration of Helsinki (as revised in 2013). The study was approved by the ethics committee of Quanzhou First Hospital affiliated to Fujian Medical University (No. 2020-191) and informed consent was taken from all the patients.
Gene Expression Omnibus (GEO) dataset analysis
CircRNAs, miRNAs, and mRNAs were obtained from the GSE93522, GSE113629, and GSE53072 datasets, respectively, and were analyzed using GEO technology. The differential expression of the selected circRNA/miRNA/mRNA between samples was determined based on the thresholds of P<0.05 and |fold change (FC)| ≥2 standard, and displayed using heat maps or volcano plots.
Kyoto Encyclopedia of Genes and Genomes (KEGG) pathway enrichment analysis was performed using the DAVID Bioinformatics Resources 6.8 functional annotation tool (https://david.ncifcrf.gov/summary.jsp). The putative binding sites between the circRNAs and miRNAs were predicted using the Starbase (https://starbase.sysu.edu.cn/index.php) and CircInteractome (https://circinteractome.nia.nih.gov/) databases, while putative binding sites between miRNAs and mRNAs were predicted using the Starbase database and Targetscan 7.2 (https://www.targetscan.org/vert_72/).
Cell culture, transfection, and ribonuclease (RNase) R treatment
PTC cell lines (C643, TPC-1, HTh-7, FTC-133) and normal thyroid cells (Nthy-ori 3-1; Procell, Wuhan, China) were cultured in Roswell Park Memorial Institute (RPMI) 1640 medium (Gibco, Thermo Fisher Scientific, Inc., Waltham, USA), and HEK293T cells (obtained from the American Type Culture Collection; Manassas, VA, USA) were cultured in Dulbecco’s modified Eagle’s medium (Gibco). The media used to culture all cells were supplemented with 10% fetal bovine serum (FBS, Gibco) and cells were incubated at 37 ℃ in a 5% CO2 atmosphere. The miR-671-5p mimic/inhibitor (100 nM), small interfering (si) RNA circ_0001658 (50 nM), or overexpression (ov) ITGA2 plasmids (50 nM) and their respective negative controls (NCs) were transfected into cells for 4 h using Lipofectamine® 3000 (Invitrogen, Thermo Fisher Scientific, Inc.). SiRNA-circ_0001658, miR-671-5p mimic/inhibitor, and ov-ITGA2 were synthesized by GenePharma Biotechnology Co., Ltd. (Shanghai, China), and the sequences are shown in Table 1. Following the treatment of PTC cells with RNase R (3 U/µg; Epicentre, Madison, USA), real-time quantitative polymerase chain reaction (RT-qPCR) was used to evaluate the stability of circ_0001658 expression compared with that of ITGA2 mRNA.
Table 1
| Symbol | Sequences |
|---|---|
| Si-circ_0001658-1 | AAGTATCCCAGGTTGAAGTdTdT |
| Si-circ_0001658-2 | AGTATCCCAGGTTGAAGTCdTdT |
| Si-circ_0001658-3 | GCAAGTATCCCAGGTTGAAdTdT |
| Si-NC | UUCUCCGAACGUGUCACGUTT |
| Mimic NC | GGACCCTGCTGCCCCTCCTACTC |
| MiR-671-5p mimic | AGGAAGCCCTGGAGGGGCTGGAG |
| Inhibitor NC | CAGTACTTTTGTGTAGTACAA |
| MiR-671-5p inhibitor | CTCCAGCCCCTCCAGGGCTTCCT |
NC, negative control.
Nucleocytoplasmic Separation and RT-qPCR assay
Cytoplasmic and Nuclear RNA Purification Kit (Norgen Biotek; Ontario, Canada) was used to isolate cytoplasmic nuclear RNA from cells for RT-qPCR analysis according to the manufacturer’s instructions. Total RNA was extracted from PTC tissues and cell lines using TRIzol reagent (Invitrogen). After centrifugation at 12,000 ×g at 4 ℃ for 10 min, the supernatant was adsorbed and discarded. The precipitate was resuspended in 10 µL diethylpyrocarbonate water (Invitrogen), aliquots of which were reverse-transcribed to complementary DNA using a PrimeScript RT kit (Takara Bio, Japan). A SYBR® Premix Ex TaqTM II kit (Takara) was utilized to perform RT-qPCR analysis using an Applied Biosystems® 7500 Real-Time PCR system (California, USA). PCR amplifications were performed under the following conditions: 95 ℃ for 10 min, 55 ℃ for 2 min, and 72 ℃ for 2 min followed by 40 cycles of 95 ℃ for 15 s and 60 ℃ for 32 s. Sequences of the primer pairs used for amplification are listed in Table 2. Target RNA levels were normalized to those of the housekeeping genes β-actin and U6, and relative levels circ_0001658, miR-671-5p, and ITGA2 expression were determined using the 2−ΔΔCt method (27).
Table 2
| Gene symbol | Forward primer 5'-3' | Reverse primer 5'-3' |
|---|---|---|
| Circ_0001343 | AAGGGAATGAGGTGAAGGGTG | TCGAGGGTGGAGGAGAGTTT |
| Circ_0000009 | CATCTGGTGATCTGCTAAATGGC | GGAGCTATCAGGCTCAAACCC |
| Circ_0000266 | GAGGGTTTTCTGGAGGAGGC | TCCATGGAGGGGAAGGTCTG |
| Circ_0001658 | GCCCAATCTCTCCTGCAAGT | CCACCTAGGAGGAACTGACAA |
| MiR-671-5p | ACACTCCAGCTGGGAGGAAGCCCTGGAGGGG | CTCAACTGGTGTCGTGGA |
| U6 | CTCGCTTCGGCAGCACA | AACGCTTCACGAATTTGCGT |
| ITGA2 | CGGTTATTCAGGCTCACCGA | GCTGACCCAAAATGCCCTCT |
| β-actin | AGCGAGCATCCCCCAAAGTT | GGGCACGAAGGCTCATCATT |
U6 was used as an internal control to normalize miR-671-5p expression, and β-actin was used as a control to normalize the expressions of circ_0001658 and ITGA2. ITGA2, integrin subunit alpha 2.
Proliferation assay
To determine cell proliferation, a Cell Counting Kit 8 (CCK8) reagent (Solarbio, Beijing, China; 10 µL) was added to the wells of 96-well plates (containing TPC-1 and FTC-133 4×103 cells) at 0, 24, 48, and 72 h, respectively. The absorbance was measured at 490 nm using an enzyme-labeled instrument (multiscan MK3; Thermo Fisher Scientific, USA) after a 60-min incubation in the dark at 25 ℃.
Transwell assay
The migration and invasion of TPC-1 and FTC-133 cells were determined using 24-well Transwell inserts (BD Biosciences). For the migration assay, cells (1×105) in serum-free medium were placed in the top chamber, while a culture medium containing 10% FBS was added to the lower chamber. After incubation for 24 h, invasive cells were fixed using anhydrous ethanol for 30 min and stained with 0.1% crystal violet (Solarbio, Beijing, China; 25 ℃) for 25 min. The cells were counted using a light microscope (Olympus Corporation, Japan) at ×200 magnification. For the invasion assay, inserts were first coated with Matrigel® (BD Biosciences) for 6 h at 37 ℃.
Dual-luciferase assays
HEK 293T cells were transfected with either 500 ng of a miR-671-5p mimic or inhibitor, or their respective negative controls, along with 1 µg of the plasmids expressing wild-type (WT) or mutant (mut) circ_0001658 or ITGA2, and 50 ng of the pRL-SV40 reporter vector plasmid. Transfected cells were incubated for 48 h, and luciferase activity was measured at 490 nm using the Dual-Luciferase Reporter assay system (Promega Corporation; Wisconsin, USA). The ratio of firefly to Renilla luciferase activity was used to normalize the firefly luciferase values.
RNA pull-down assay
Biotinylated circ_0001658 (Bio-circ_0001658), circ_0001658 mutant (Bio-circ_0001658-mut), miR-671-5p (Bio-miR-671-5p), and miR-671-5p mutant (Bio-miR-671-5p-mut), and their respective NCs (Bio-NC or Bio-miR-NC) were transfected into TPC-1 and FTC-133 cells. Having incubated the respective cell lysates with Dynabeads M-280 Streptavidin (Invitrogen, MA, USA) for 15 min, RT-qPCR was performed for quantitative analysis as described previously. Biotinylated RNA was sourced from GenePharma Biotech Co., Ltd. (Shanghai, China).
Subcellular fractionation
RNA was isolated from the nucleus and cytoplasm of TPC-1 and FTC-133 cells using a PARIS™ Kit (Invitrogen, MA, USA), and the nuclear and cytoplasmic mRNA expressions of circ_0001658 and ITGA2 were determined based on the RT-qPCR analyses, and U6 and β-actin were used as nuclear and cytoplasmic markers, respectively.
Western blotting
TPC-1 and FTC-133 cells were lysed using Radio Immunoprecipitation Assay lysis buffer (Solarbio, Beijing, China), and lysate protein concentrations were estimated using a bicinchoninic acid protein assay kit (Solarbio, Beijing, China). Denatured proteins were resolved using 10% sodium dodecyl sulfate-polyacrylamide gel electrophoresis (SDS-PAGE, Solarbio, Beijing, China). The separated protein bands were subsequently transferred to polyvinylidene fluoride membranes, which were blocked with 5% bovine serum albumin (Solarbio, Beijing, China), and incubated overnight (4 ℃) with ITGA2 (1:3,000: ab52857; Abcam, Cambridge, UK), PI3K (1:5,000: ab108596; Abcam), phospho (p)-PI3K (1:2,000: ab32101; Abcam), AKT (1:2,000: ab68103; Abcam), or p-AKT (1:2,000: ab267373; Abcam) primary antibodies. Thereafter, the membranes were rinsed twice with Tris Buffered Saline with Tween-20 buffer (Solarbio, Beijing, China; containing 0.05% Tween 20) (each for 10 min), and then incubated with goat anti-rabbit antibody (1:20,000: ab205718; Abcam, Cambridge, UK) for 2 h at 25 ℃. An anti-β-actin antibody (1 µg/mL, ab8226; Abcam) was used as a loading control.
Statistical analysis
Data were presented as the means ± standard deviation (SD) of triplicate evaluations. Statistical analysis was performed using one-way analysis of variance in conjunction with Bonferroni post hoc tests, and the Student’s t-test was used for independent two-group analyses. Differences were considered significant at P<0.05.
Results
Circ_0001658 is up-regulated in PTC
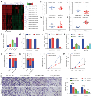
Analysis of the GSE93522 dataset revealed 137 differentially-expressed circ_RNAs, 12 of which were included in the circbase database (Figure 1A). Among these, circ_0001343, circ_0000009, circ_0000266, and circ_0001658 are considered potential therapeutic targets for PTC (after excluding some cognate circRNAs), and circ_0000644 has been verified as a therapeutic target previously (28). Subsequent RT-qPCR analysis revealed that compared with paracancerous tissues, among the differentially-expressed circ_RNAs, circ_0001658 was expressed at the highest levels in the collected samples of PTC cancer tissue (Figure 1B-1E), which suggested that this circRNA might be involved in the process of PTC. Circ_0001658 was accordingly selected as a potential target for further characterization.
Subsequently, we established that compared with Nthy-ori 3-1 cells, the expression of circ_0001658 was increased in the four assessed lines of PTC cells (Figure 1F), which is consistent with the high expression of circ_0001658 in PTC carcinoma tissues. Given that the highest expression of circ_0001658 was detected in TPC-1 and FTC-133 cells, we selected these two cell lines to examine the molecular mechanisms underlying the activity of circ_0001658 in PTC cells. In this regard, it has been established that RNase R can cut and degrade RNA in the 3' to 5' direction, although, while it readily degrades almost all linear RNA molecules, circular RNA tends to be more resistant to degradation (29). Accordingly, we confirmed the circular structure of circ_0001658 based on the treatment of PTC cells with RNase R, showing that while the linear transcripts of ITGA2 in TPC-1 and FTC-133 cells can be degraded by RNase R treatment, circ_0001658 is resistant to RNase R (Figure 1G,1H).
Inhibition of circ_0001658 expression reduces the proliferation and distal migration of PTC cells
Having identified circ_0001658 as a circRNA of interest, we subsequently constructed three siRNAs targeting circ_0001658, which were transfected into TPC-1 and FTC-133 cells. The results of RT-qPCR analysis revealed that the expression of circ_0001658 was significantly down-regulated following transfection with si-circ_0001658, indicating the efficacy of the si-circ_0001658 construct (Figure 1I). In addition, we established that the si-circ_0001658-1 construct had the best inhibitory effect, and thus, we selected this siRNA as an antagonist targeting circ_0001658 for follow-up studies. It is worth noting that based on the nucleo-cytoplasmic localization and PCR analysis, we established that circ_0001658 is primarily expressed in the cytoplasm, and thus, it was not clear as to whether circ_0001658 regulates PTC processes by adsorbing miRNAs via a ceRNA mechanism (Figure 1J,1K). However, the findings of CCK8 and Transwell assays indicated that the inhibition of circ_0001658 expression in turn inhibits the proliferation of TPC-1 and FTC-133 cells (Figure 1L,1M), and reduces the potential for distal cell migration and invasion (Figure 1N).
Screening of miRNAs that affect PTC processes
By analyzing the GSE113629 dataset, we identified 110 miRNAs that were differentially expressed between cancerous and paracancerous tissues (Figure 2A). A combined analysis of the circInteractome and Starbase databases revealed that circ_0001658 has two predicted target miRNAs, namely, miR-409-3p and miR-671-5p (Figure 2B). Among these, GEO data analysis revealed that miR-409-3p was up-regulated in PTC patients, whereas miR-671-5p expression was down-regulated. Subsequently, we established that miR-671-5p was down-regulated in both PTC cancer tissues and cells (Figure 2C,2D). To further characterize this miRNA, we synthesized miR-671-5p mimic and inhibitor constructs, which were subsequently transfected into TPC-1 or FTC-133 cells. The results of RT-qPCR analysis revealed that the expression of miR-671-5p was up- and down-regulated in the mimic- and inhibitor-transfected cells, respectively, thereby confirming the efficacies of the miR-671-5p mimic and inhibitor constructs (Figure 2E,2F).
Circ_0001658 functions as a sponge for miR-671-5p
To confirm whether circ_0001658 regulates the cellular function of PTC cells by sponging and absorbing miRNA, we performed dual-luciferase assays. The results indicated that fluorescence activity in cells transfected with the WT circ_0001658 + miR-671-5p mimic was lower than that in the NC cells. In addition, we detected no significant differences between the fluorescence activities of the mut circ_0001658 + miR-671-5p mimic NC group and the mut circ_0001658 + miR-671-5p mimic NC group (Figure 2G).
Furthermore, the RNA pull-down results indicated that the expression of circ_0001658 and miR-671-5p in TPC-1 and FGC-133 cells was significantly higher than that in the control and mut cells (Figure 2H,2I). In addition, the RT-qPCR results revealed that the inhibition of circ_0001658 expression had a miR-671-5p expression-promoting effect (Figure 2J). In contrast, the miR-671-5p mimic appeared to have no notable effects on the expression of circ_0001658 (Figure 2K). Collectively, these observations would appear to provide convincing evidence indicating that circ_0001658 adsorbs miR-671-5p by acting as a ceRNA.
MiR-671-5p directly targets ITGA2
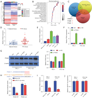
Based on the GSE53072 dataset analysis, we identified 1,706 differentially-expressed mRNAs (Figure 3A). KEGG enrichment analysis of these mRNAs showed that they affect a large number of downstream signal transductions, among which PI3K/AKT signaling may be a key pathway affecting the progression of PTC (Figure 3B). Among the up-regulated differentially-expressed mRNAs, we identified 24 that affect the PI3K/AKT signaling pathway. Subsequently, combined Targetscan and StarBase database analyses of the downstream targets of miR-671-5p, revealed 4,181 and 2,818 mRNAs with binding sites for miR-671-5p, respectively. Also, among the 24 mRNAs affecting the PI3K/AKT signaling pathway, we identified three with binding sites, namely, CREB5, ITGB8, and ITGA2 (Figure 3C), of which, ITGA2 was found to have the highest fold change value. Subsequently, we established that ITGA2 was up-regulated in both PTC cancer tissues and cells (Figure 3D,3E).
According to these findings, we selected ITGA2 as a miR-671-5p target for further analysis, for which we constructed a plasmid overexpressing ITGA2 (ov-ITGA2). RT-qPCR analysis revealed that compared with the control ov-NC construct, the gene and protein levels of ITGA2 were significantly higher in TPC-1 or FTC-133 cells transfected with ov-ITGA2 (Figure 3F,3G), highlighting the efficacy of the overexpressing ITGA2 construct. In the subsequent dual-luciferase assays, we found that the fluorescence activity of the WT ITGA2 + miR-671-5p mimic was lower than that of the NC group. Meanwhile, no significant difference was detected between the fluorescence activity of the mut ITGA2 + miR-671-5p mimic NC group and the mut ITGA2 + miR-671-5p mimic NC group (Figure 3H). Moreover, the overexpression of miR-671-5p was found to inhibit the expression of ITGA2 (Figure 3I), whereas conversely, the overexpression of ITGA2 had no apparent effect on the expression of miR-671-5p (Figure 3J). Collectively, these findings suggest that miR-671-5p targets ITGA2 directly.
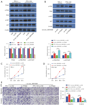
Interaction between circ_0001658 and ITGA2
Western blot analysis revealed that circ_0001658 consumption inhibits ITGA2 protein expression and PI3K/AKT phosphorylation in TPC-1 and TFC-133 cells. Meanwhile, we detected no significant changes in the levels of PI3K or AKT proteins (Figure 4A). Subsequent analyses, in which si-circ_0001658 was co-transfected with ov-NC or ov-ITGA2 into TPC-1 and FTC-133 cells, revealed that overexpression of ITGA2 reversed the previously observed effects of si-circ_0001658 on ITGA2 protein levels and PI3K/AKT phosphorylation (Figure 4B). Again, we detected no significant changes in the levels of either the PI3K or AKT proteins. In addition, the results of cell function experiments revealed that the inhibition of proliferation (Figure 4C,4D) and reduction in the migration/invasive potential (Figure 4E) of TPC-1 and FTC-133 cells by si-circ_0001658 were all reversed following the transfection of cells with ov-ITGA2.
Discussion
The findings of previous studies have established that circRNAs are key factors in the progression of PTC and that they can target miRNAs via ceRNA mechanisms, thereby regulating the transcription and translation of downstream mRNAs. This results in the modification of intracellular signal transduction to alter the patterns of cell growth. For example, circ_0137287 has been observed to inhibit the tumor growth and aerobic glycolysis of PTC cells via the miR-183-5p/protein phosphatase 2 regulatory subunit B alpha axis (30). Meanwhile, by targeting miR-637, circ_PSD3 has been shown to promote PTC progression via the up-regulation of hemogen and activation of the PI3K/AKT signaling pathway (26).
In the present study, we found that circ_0001658 is up-regulated in PTC tissues and cell lines and functionally demonstrated that circ_0001658 consumption inhibits the growth and metastatic potential of PTC cells. In this context, although it has been established that RNase R can cut and degrade RNA in the 3' to 5' direction and can digest almost all linear RNA molecules, circRNAs tend to be more resistant to RNase R-mediated degradation. We accordingly confirmed the activity of circ_0001658 by treating PTC cells with RNase R. Based on these observations, we identified circ_0001658 as a novel PTC oncofactor and potential therapeutic target for PTC therapy. In addition, we established that circ_0001658 is distributed primarily in the cytoplasm of PTC cells, which led us to speculate that circ_0001658 may act as a ceRNA.
Having thus identified circ_0001658, we went on to perform luciferase reporter assays to identify potential targets and accordingly verified that circ_0001658 directly targets miR-671-5p, which has been reported to act as a tumor suppressor that inhibits the progression of a range of tumor types. For example, in gastric cancer, miR-671-5p inhibits the proliferation of gastric cancer cells by targeting an up-regulator of cell proliferation (31), whereas in osteosarcoma, miR-671-5p acts as a tumor suppressor that binds directly to cyclin D1, thereby inhibiting osteosarcoma development (32). In PTC, the overexpression of miR-671-5p has been observed to reduce the viability of PTC cells and inhibit tumor growth in vivo (15). Consistently, in the present study, we established that miR-671-5p was significantly down-regulated in PTC tissues and cell lines. In addition, we identified the site of binding between circ_0001658 and miR-671-5p and demonstrated that circ_0001658 expression was negatively correlated with that of miR-671-5p in PTC samples. Furthermore, the expression of circ_0001658 in PTC cell lines was observed to markedly inhibit the expression of miR-671-5p. These observations provide evidence to indicate that circ_0001658 acts as a ceRNA to mediate the negative regulation of miR-671-5p in PTC cells.
ITGA2 is an integrin subunit that is dysregulated in several different cancer types, and this dysregulation influences the occurrence and development of tumors (33,34). For example, in breast cancer, ITGA2 is significantly up-regulated, and this high expression is closely associated with a poor prognosis (35). In this regard, Chuang et al. have demonstrated that ITGA2 blockage is effective in promoting the apoptosis of gastric cancer cells, thereby significantly inhibiting the distal migration of gastric cancer cells (36). In addition, it has been reported that the inhibition of ITGA2 in PTC can significantly reduce tumor growth and distal migration (37). Our work to date has enabled us to establish that ITGA2 is significantly up-regulated in PTC tissues and cell lines and that this integrin subunit is targeted by miR-671-5p and is positively regulated by circ_0001658. Moreover, we have observed that the effects of inhibiting circ_0001658 expression on PTC cell growth and migration/invasion can be partially offset by ITGA2 overexpression.
There is increasing evidence to indicate that the PI3K/AKT signaling pathway plays an important role in PTC carcinogenesis. For example, Zhang et al. found that activation of the PI3K/AKT pathway enhances the invasive potential of PTC cells and promotes the occurrence and development of PTC (38). Also, Zhao et al. demonstrated that the inhibition of PI3K/AKT signaling has a positive effect on the prognosis of PTC patients (39). Consistently, Wu et al. found that the inhibition of PI3K/AKT phosphorylation contributes to the suppression of PTC tumor development (40). In the present study, we found that circ_0001658 consumption was conducive to the inhibition of PI3K/AKT phosphorylation, whereas this inhibitory effect could be partially offset by the overexpression of ITGA2. Therefore, suppressing the expression of circ_0001658 may be beneficial in the treatment of PTC patients in clinic, including reducing the distal migration ability of PTC and the growth of tumor cells. Due to the low looping efficiency and accuracy of circ_RNA, the current technology is immature, and it is still difficult to obtain circ_RNA data in clinical practice. Collectively, our findings have enabled us to partly explain the molecular mechanisms underlying the dysregulation of circ_0001658 in PTC, and provide evidence to illustrate the carcinogenic role of circ_0001658’s in PTC, through which it contributes to the regulation of the miR-671-5p/ITGA2 axis by modifying PI3K/AKT signaling.
In summary, the results of this study provide convincing evidence to indicate the biological function and molecular mechanisms of circ_0001658 in the development of PTC. Based on our observations, we believe that circ_0001658 could serve as a potential target for PTC therapy, and we have established that by mediating PI3K/AKT signaling, the circ_0001658/miR-671-5p/ITGA2 axis functions as a novel mechanism that determines the progression of PTC.
Acknowledgments
Funding: This study was supported by the Startup Fund for Scientific Research, Fujian Medical University (grant No. 2019QH1249) and the Science and Technology Project of Fujian Provincial Health Commission (grant No. 2020QN01010322).
Footnote
Reporting Checklist: The authors have completed the MDAR reporting checklist. Available at https://atm.amegroups.com/article/view/10.21037/atm-22-3650/rc
Data Sharing Statement: Available at https://atm.amegroups.com/article/view/10.21037/atm-22-3650/dss
Conflicts of Interest: All authors have completed the ICMJE uniform disclosure form (available at https://atm.amegroups.com/article/view/10.21037/atm-22-3650/coif). The authors have no conflicts of interest to declare.
Ethical Statement: The authors are accountable for all aspects of the work in ensuring that questions related to the accuracy or integrity of any part of the work are appropriately investigated and resolved. The study was conducted in accordance with the Declaration of Helsinki (as revised in 2013). The study was approved by the ethics committee of Quanzhou First Hospital affiliated to Fujian Medical University (No. 2020-191) and informed consent was taken from all the patients.
Open Access Statement: This is an Open Access article distributed in accordance with the Creative Commons Attribution-NonCommercial-NoDerivs 4.0 International License (CC BY-NC-ND 4.0), which permits the non-commercial replication and distribution of the article with the strict proviso that no changes or edits are made and the original work is properly cited (including links to both the formal publication through the relevant DOI and the license). See: https://creativecommons.org/licenses/by-nc-nd/4.0/.
References
- Ze Y, Zhang X, Shao F, et al. Active surveillance of low-risk papillary thyroid carcinoma: a promising strategy requiring additional evidence. J Cancer Res Clin Oncol 2019;145:2751-9. [Crossref] [PubMed]
- Xu X, Jing J. Advances on circRNAs Contribute to Carcinogenesis and Progression in Papillary Thyroid Carcinoma. Front Endocrinol (Lausanne) 2021;11:555243. [Crossref] [PubMed]
- Harries V, Wang LY, McGill M, et al. Should multifocality be an indication for completion thyroidectomy in papillary thyroid carcinoma? Surgery 2020;167:10-7. [Crossref] [PubMed]
- Patterson AD, Gonzalez FJ, Perdew GH, et al. Molecular Regulation of Carcinogenesis: Friend and Foe. Toxicol Sci 2018;165:277-83. [Crossref] [PubMed]
- Krieghoff-Henning E, Folkerts J, Penzkofer A, et al. Cancer – an overview. Med Monatsschr Pharm 2017;40:48-54. [PubMed]
- Galluzzi L, Kepp O, Chan FK, et al. Necroptosis: Mechanisms and Relevance to Disease. Annu Rev Pathol 2017;12:103-30. [Crossref] [PubMed]
- Chen L, Shan G. CircRNA in cancer: Fundamental mechanism and clinical potential. Cancer Lett 2021;505:49-57. [Crossref] [PubMed]
- Lei M, Zheng G, Ning Q, et al. Translation and functional roles of circular RNAs in human cancer. Mol Cancer 2020;19:30. [Crossref] [PubMed]
- Lou W, Ding B, Wang J, et al. The Involvement of the hsa_circ_0088494-miR-876-3p-CTNNB1/CCND1 Axis in Carcinogenesis and Progression of Papillary Thyroid Carcinoma. Front Cell Dev Biol 2020;8:605940. [Crossref] [PubMed]
- Bi W, Huang J, Nie C, et al. CircRNA circRNA_102171 promotes papillary thyroid cancer progression through modulating CTNNBIP1-dependent activation of β-catenin pathway. J Exp Clin Cancer Res 2018;37:275. [Crossref] [PubMed]
- Wang L, Wang P, Su X, et al. Circ_0001658 promotes the proliferation and metastasis of osteosarcoma cells via regulating miR-382-5p/YB-1 axis. Cell Biochem Funct 2020;38:77-86. [Crossref] [PubMed]
- Thomson DW, Dinger ME. Endogenous microRNA sponges: evidence and controversy. Nat Rev Genet 2016;17:272-83. [Crossref] [PubMed]
- Hu Y, Liang D, Chen X, et al. MiR-671-5p negatively regulates SMAD3 to inhibit migration and invasion of osteosarcoma cells. Nan Fang Yi Ke Da Xue Xue Bao 2021;41:1562-8. [PubMed]
- Liu H, Liu X. LINC01207 is up-regulated in gastric cancer tissues and promotes disease progression by regulating miR-671-5p/DDX5 axis. J Biochem 2021;170:337-47. [Crossref] [PubMed]
- Wang WJ, Yuan Y, Zhang D, et al. miR-671-5p repressed progression of papillary thyroid carcinoma via TRIM14. Kaohsiung J Med Sci 2021;37:983-90. [Crossref] [PubMed]
- Fabian MR, Sonenberg N, Filipowicz W. Regulation of mRNA translation and stability by microRNAs. Annu Rev Biochem 2010;79:351-79. [Crossref] [PubMed]
- Zeng L, Yuan S, Zhou P, et al. Circular RNA Pvt1 oncogene (CircPVT1) promotes the progression of papillary thyroid carcinoma by activating the Wnt/β-catenin signaling pathway and modulating the ratio of microRNA-195 (miR-195) to vascular endothelial growth factor A (VEGFA) expression. Bioengineered 2021;12:11795-810. [Crossref] [PubMed]
- Wang DP, Tang XZ, Liang QK, et al. microRNA-599 promotes apoptosis and represses proliferation and epithelial-mesenchymal transition of papillary thyroid carcinoma cells via downregulation of Hey2-depentent Notch signaling pathway. J Cell Physiol 2020;235:2492-505. [Crossref] [PubMed]
- Dai R, Jiang Q, Zhou Y, et al. Lnc-STYK1-2 regulates bladder cancer cell proliferation, migration, and invasion by targeting miR-146b-5p expression and AKT/STAT3/NF-kB signaling. Cancer Cell Int 2021;21:408. [Crossref] [PubMed]
- Marquard FE, Jücker M. PI3K/AKT/mTOR signaling as a molecular target in head and neck cancer. Biochem Pharmacol 2020;172:113729. [Crossref] [PubMed]
- Ediriweera MK, Tennekoon KH, Samarakoon SR. Role of the PI3K/AKT/mTOR signaling pathway in ovarian cancer: Biological and therapeutic significance. Semin Cancer Biol 2019;59:147-60. [Crossref] [PubMed]
- Porta C, Paglino C, Mosca A. Targeting PI3K/Akt/mTOR Signaling in Cancer. Front Oncol 2014;4:64. [Crossref] [PubMed]
- Wang Y, Wang C, Fu Z, et al. miR-30b-5p inhibits proliferation, invasion, and migration of papillary thyroid cancer by targeting GALNT7 via the EGFR/PI3K/AKT pathway. Cancer Cell Int 2021;21:618. [Crossref] [PubMed]
- Zang C, Sun J, Liu W, et al. miRNA-21 promotes cell proliferation and invasion via VHL/PI3K/AKT in papillary thyroid carcinoma. Hum Cell 2019;32:428-36. [Crossref] [PubMed]
- Chen L, Zhuo D, Yuan H. Circ_100395 impedes malignancy and glycolysis in papillary thyroid cancer: Involvement of PI3K/AKT/mTOR signaling pathway. Immunol Lett 2022;246:10-7. [Crossref] [PubMed]
- Li Z, Huang X, Liu A, et al. Circ_PSD3 promotes the progression of papillary thyroid carcinoma via the miR-637/HEMGN axis. Life Sci 2021;264:118622. [Crossref] [PubMed]
- Livak KJ, Schmittgen TD. Analysis of relative gene expression data using real-time quantitative PCR and the 2(-Delta Delta C(T)) Method. Methods 2001;25:402-8. [Crossref] [PubMed]
- Nie C, Han J, Bi W, et al. Circular RNA circ_0000644 promotes papillary thyroid cancer progression via sponging miR-1205 and regulating E2F3 expression. Cell Cycle 2022;21:126-39. [Crossref] [PubMed]
- Cheng ZF, Deutscher MP. Purification and characterization of the Escherichia coli exoribonuclease RNase R. Comparison with RNase II. J Biol Chem 2002;277:21624-9. [Crossref] [PubMed]
- Ma J, Kan Z. Circ_0137287 suppresses cell tumroigenesis and aerobic glycolysis in papillary thyroid carcinoma through miR-183-5p/PPP2R2A axis. Cytotechnology 2021;73:497-511. [Crossref] [PubMed]
- Qiu T, Wang K, Li X, et al. miR-671-5p inhibits gastric cancer cell proliferation and promotes cell apoptosis by targeting URGCP. Exp Ther Med 2018;16:4753-8. [Crossref] [PubMed]
- Xin C, Lu S, Li Y, et al. miR-671-5p Inhibits Tumor Proliferation by Blocking Cell Cycle in Osteosarcoma. DNA Cell Biol 2019;38:996-1004. [Crossref] [PubMed]
- Huang W, Zhu J, Shi H, et al. ITGA2 Overexpression Promotes Esophageal Squamous Cell Carcinoma Aggression via FAK/AKT Signaling Pathway. Onco Targets Ther 2021;14:3583-96. [Crossref] [PubMed]
- Adorno-Cruz V, Liu H. Regulation and functions of integrin α2 in cell adhesion and disease. Genes Dis 2018;6:16-24. [Crossref] [PubMed]
- Adorno-Cruz V, Hoffmann AD, Liu X, et al. ITGA2 promotes expression of ACLY and CCND1 in enhancing breast cancer stemness and metastasis. Genes Dis 2020;8:493-508. [Crossref] [PubMed]
- Chuang YC, Wu HY, Lin YL, et al. Blockade of ITGA2 Induces Apoptosis and Inhibits Cell Migration in Gastric Cancer. Biol Proced Online 2018;20:10. [Crossref] [PubMed]
- Gao Y, Pan Y, Wang T, et al. MicroRNA-99a-3p/GRP94 axis affects metastatic progression of human papillary thyroid carcinoma by regulating ITGA2 expression and localization. Acta Biochim Biophys Sin (Shanghai) 2021;53:1650-61. [Crossref] [PubMed]
- Zhang J, Wang H, Lv C, et al. Cartilage oligomeric matrix protein affects the biological behavior of papillary thyroid carcinoma cells by activating the PI3K/AKT/Bcl-2 pathway. J Cancer 2021;12:1623-33. [Crossref] [PubMed]
- Zhao M, Yang F, Sang C, et al. BGL3 inhibits papillary thyroid carcinoma progression via regulating PTEN stability. J Endocrinol Invest 2021;44:2165-74. [Crossref] [PubMed]
- Wu YC, Li SY, Jia YF. MicroRNA-26a suppresses the malignant biological behaviors of papillary thyroid carcinoma by targeting ROCK1 and regulating PI3K/AKT signaling pathway. Eur Rev Med Pharmacol Sci 2019;23:8940-9. [PubMed]
(English Language Editor: A. Kassem)

